Скорость нарастания

СМЕРШ

2 ранг
Регистрация
30 Янв 2024
Сообщения
1,524
Реакции
1,438
Репутация
56
Страна
Poland
Город
Stargard
Предупреждений
13
Хреново он "просматривал", двухполюсная коррекция предложена ещё в 1969 году.
Добкин, конечно, титан. А ну-ка: сейчас снять АЧХ стоит двух минут. А тогда - полчаса на сборку сетапа и полчаса, пока лампы прогреются, не говоря уже об часовых вычислениях того, что мы пролетаем в секунды. Много сил и знаний стоило постичь то, что мы берём готовым из рук титанов.

Но, всё же, ему было в каком-то отношении легче. Лампадники поджали хвост. Никакая брехливая мразь не лазила, не выкладывала фейковые вычисления, что у МАСТЕРА 19 В/мкс скорость. Добкин показал:

1762887658508.png

Вот коррекция.
1762887692434.png

Вот выигрыш.
Все понимают: выигрыш в петлевом - выигрыш в качестве звука.

Пусть бы он сейчас тут появился. Глянь хоть на Агеева: бедолага офонарел от выкладок Петрова. Первый раз в жизни он такую престарелую хуцпу видел. Вот сюда бы Добкина. В эпоху идиократии.

Кстати, о создании 5534 и 118-218-318-го грешат на Добкина. ИМХО, он мог бы.
5534 Raytheon.png
118.jpg
 

alexsan

2 ранг
Регистрация
6 Апр 2024
Сообщения
958
Реакции
207
Репутация
16
Возраст
56
Страна
Казахстан
Город
Павлодар
Имя
Александр
Не забыл.
 

Вложения

  • усилитель Короля.gif
    усилитель Короля.gif
    38.8 KB · Просмотры: 25

СМЕРШ

2 ранг
Регистрация
30 Янв 2024
Сообщения
1,524
Реакции
1,438
Репутация
56
Страна
Poland
Город
Stargard
Предупреждений
13
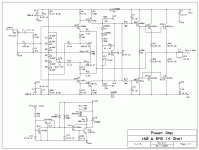
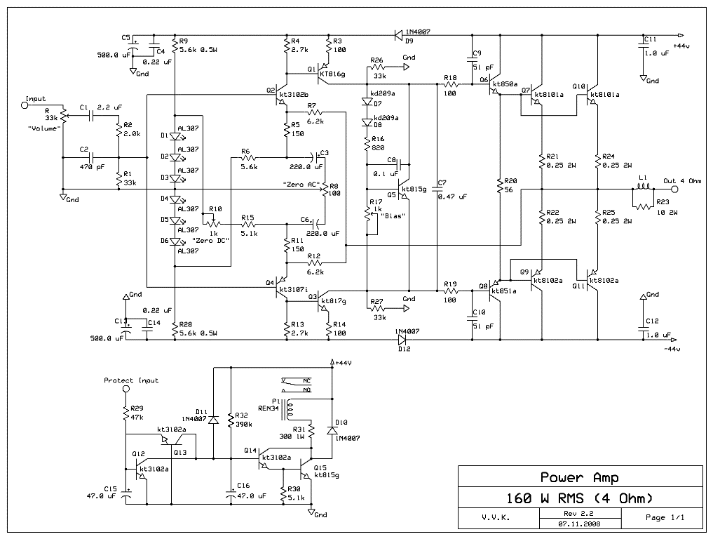
составленная нами иерархическая модель - цельнотранзисторная
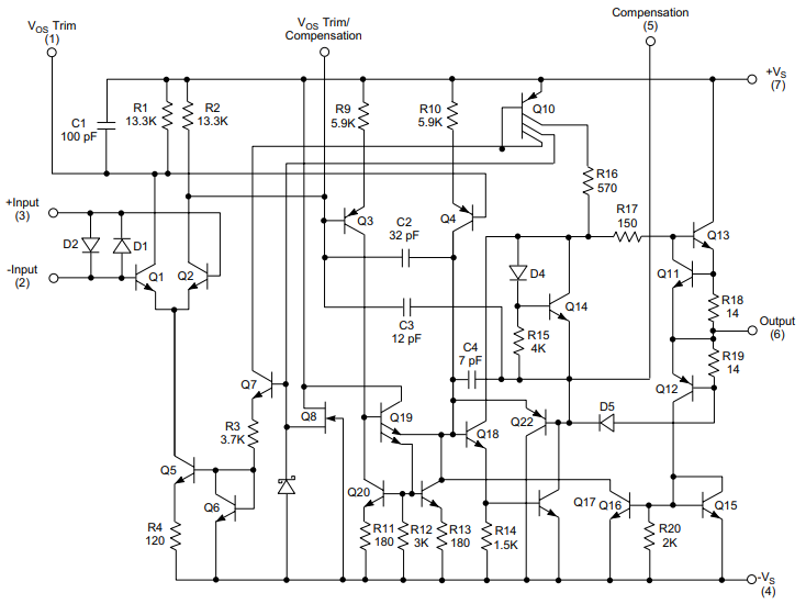
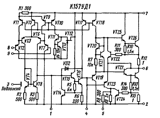
K157UD1.png

Работа в симуляторе:
1762943157989.png


Плюс понимание смысла коррекции: аккуратно уничтожить исключительно ненужное мегагерцовое усиление, максимально сохранив нужное - звуковое и ближний ультразвук.

Результат:
157_yd1_13v_p_p_32-ohm-png.158551

Сверхлинейность - из совершенно обычной ИМС.
 
Регистрация
17 Июл 2022
Сообщения
3,250
Реакции
682
Репутация
59
Страна
Россия
Город
Санкт-Петербург
Предупреждений
1
Сухов, хотя бы, инженер. У них с Агеевым хоть есть какой-то общий язык.
Я про суховские бредни, что Агеев у него (у Сухова) украл схему Видерхольда. И - испортил её.
Недавно такое кино было снято...
 

Статистика форума

Темы
3,089
Сообщения
235,840
Пользователи
2,386
Новый пользователь
Тула
Сверху Снизу