jpatay
2 ранг
- Регистрация
- 7 Янв 2024
- Сообщения
- 528
- Реакции
- 514
- Баллы
- 41
- Страна
- Україна
- Город
- Нововолинськ
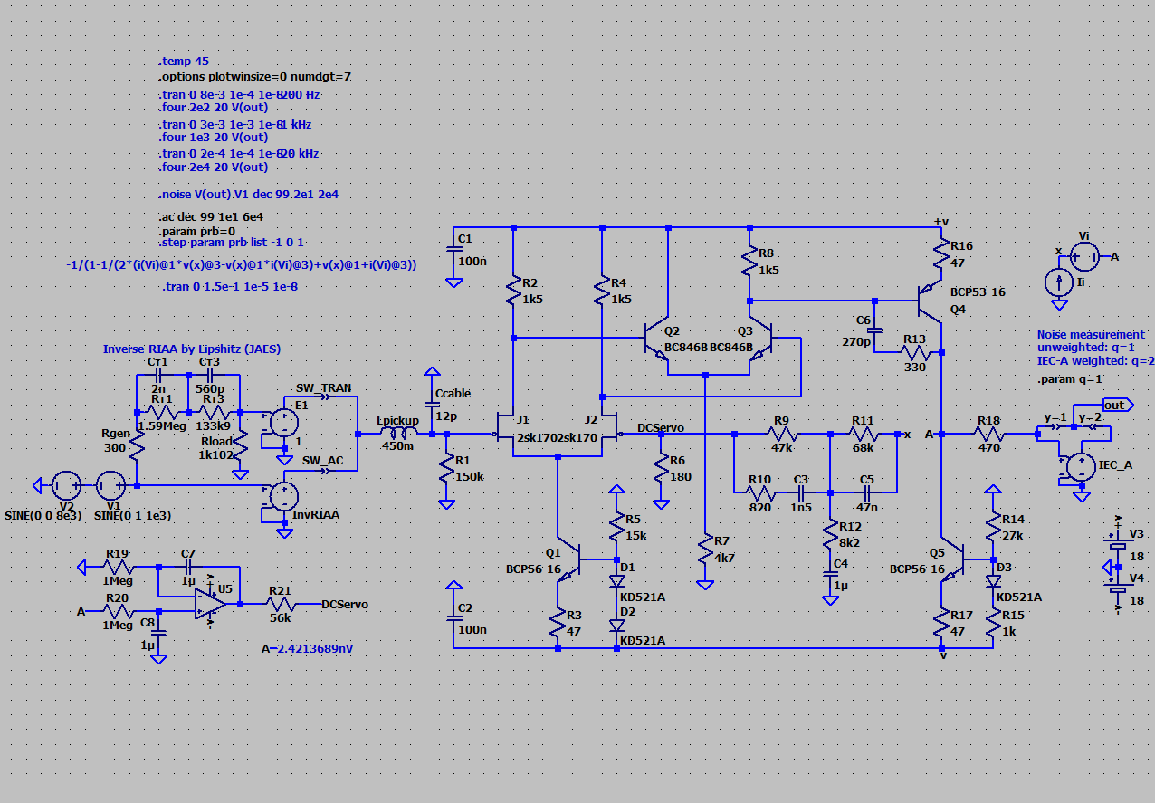
Решил повторить схему корректора Сухова ( версия 7) на "рассыпухе" из тумбочки.
Сваял макетную плату, вместо JFE2140 поставил два хорошо подобранных в пары полевика J113. Начальный ток JFE2140 Idss - 18 мА. Мои J113 при измерении показали тоже 18 мА. Т1 - ВС547В; Т2, Т3 - ВС547В; Т4 - 2SA1020Y, Т5 - 2SC2655Y. Резистор R3 заменил на подстроечник 50 Ом. Интегратор пока не ставил. Напруги стабов +- 20 В. Были такие в тумбочке, может позже куплю на 18 В.

Посмотрел осциллом синусоиду до клипа. Макс. амплитуда пик-пик 30,4 В. На входе при этом 180 мВ. Частота 1 кГц. Клиппинг несимметричный, при напруге на входе 300 мВ. На осцилле одна клетка = 5 В.
Собранная фирменная плата выглядит примерно так, как на фото. Если подключить картридж на вход и подстроечником R3 установить ноль на выходе, после прогрева, тогда девиация нуля колеблется в пределах +-250 мВ, но её можно уменьшить, если спрятать плату в перфорированный металлический корпус. Ещё планирую немного поработать над макетом. Позже ещё отпишусь.



Сваял макетную плату, вместо JFE2140 поставил два хорошо подобранных в пары полевика J113. Начальный ток JFE2140 Idss - 18 мА. Мои J113 при измерении показали тоже 18 мА. Т1 - ВС547В; Т2, Т3 - ВС547В; Т4 - 2SA1020Y, Т5 - 2SC2655Y. Резистор R3 заменил на подстроечник 50 Ом. Интегратор пока не ставил. Напруги стабов +- 20 В. Были такие в тумбочке, может позже куплю на 18 В.
Посмотрел осциллом синусоиду до клипа. Макс. амплитуда пик-пик 30,4 В. На входе при этом 180 мВ. Частота 1 кГц. Клиппинг несимметричный, при напруге на входе 300 мВ. На осцилле одна клетка = 5 В.
Собранная фирменная плата выглядит примерно так, как на фото. Если подключить картридж на вход и подстроечником R3 установить ноль на выходе, после прогрева, тогда девиация нуля колеблется в пределах +-250 мВ, но её можно уменьшить, если спрятать плату в перфорированный металлический корпус. Ещё планирую немного поработать над макетом. Позже ещё отпишусь.



Последнее редактирование модератором:













