2-х полосная АС (Eltax 3872 + Vifa XT25TG30-04)

  • Автор темы Автор темы LDS
  • Дата начала Дата начала

LDS

1 paнг
Регистрация
5 Июл 2019
Сообщения
4,989
Реакции
3,257
Баллы
145
Возраст
38
Страна
Украина
Имя
Дмитрий
588
Тема посвящена изготовлению АС, которая будет установлена на смену существующих (у которых выражена нехватка самых высоких частот) для озвучивания рабочего стола возле ПК. Фото буду добавлять по мере продвижению проекта. Это даже не изготовление, а просто сборка, так как корпуса будут использоваться от старых б/у АС. Основная работа предстоит с фильтром, ну и микрофоном конечно же.
Полная и законченная версия по работе будет опубликована на нашем сайте ldsound.ru
  1. Место, где АС будут использоваться
  2. Используемые динамики
  3. Примерные варианты фильтра для ВЧ динамика
  4. АЧХ динамиков (старые замеры)
  5. Корпуса
  6. Варианты расположения динамиков на лицевой панели
  7. Лицевая панель с войлоком
  8. Измерения динамиков без фильтра
  9. 1 вариант фильтра с измерениями
  10. 2 вариант фильтра и измерениями
  11. 3 вариант фильтра с измерениями
  12. 4 вариант фильтра
  13. Импеданс и АЧХ динамиком в корпусе и без фильтра
  14. Финальный фильтр
 
Последнее редактирование:
Так как зная, что такое делать корпус с "0" а потом его доводить до нормального внешнего вида, было решено сразу взять б/у в нормальном состоянии при наличии нужных диаметров отверстий под динамик и приличного внешнего вида, и объема около 15 л. И такой нашелся, за 10 долларов купил на аукционе корпус от акустической системы Summit LX90. Корпуса в шпоне и в очень хорошем состоянии, даже грили, отверстия так же практически подошли.
Внутренние размеры корпуса (ВхШхГ): 425х22х185 мм. Чистый объем без стаканов 17,3 л.
Фото АС прилагаю:

summit_lx90 ldsound.ru  (1).jpg
summit_lx90 ldsound.ru  (2).jpg
eltax_vifa chema ldsound.club.png













3D моделирование. Так как АС будет использоваться для озвучивания ПК, показано рабочее место. Пара АС установлена по дальним углам стола (монитор между АС, слушатель напротив монитора). Как можно видеть из фото расположения динамиков в родной АС, в моем варианте НЧ будет там же, ВЧ самым верхним, остальные отверстия закроются и добавится фазоинвертор.
Пропорции в чертеже соблюдены. Стол имеет размер 115х85 см, АС (ВхШхГ) 45х25х23 см.
Еще думаю как лучше ставить АС - НЧ внизу, ВЧ вверху или наоборот.

eltax+vifa 3d ldsound.club  (1).pngeltax+vifa 3d ldsound.club  (2).pngeltax+vifa 3d ldsound.club  (3).pngeltax+vifa 3d ldsound.club  (4).png

Используемые динамики:
Динамики:​
Eltax 3872
Vifa XT25TG30-04
Сопротивление:​
4 Ом​
4 Ом​
Резонанс:​
35 Гц​
436 Гц​
Чувствительность:​
87 дБ​
87 дБ​

vifa_eltax speakers ldsound.club  (3).JPGvifa_eltax speakers ldsound.club  (2).JPGvifa_eltax speakers ldsound.club  (1).JPG

Варианты фильтров для ВЧ динамика в различных АС с разными НЧ:

cross1 ldsound.jpg3-х-полоснаяScan-Speak-ldsound_ru-1.gifDIY-Vifa-MTM-XT25-MG18-ldsound.ru-1.pngIntimates-ldsound.ru-2.jpgRobin-2.5-ldsound.ru-2.pngSWIFT3_passive.gif
 
Последнее редактирование:
АЧХ ля справки, не считать годными. Они были измерены давно и не в тех корпусах, в которых будут стоять. Даже графики НЧ и ВЧ растянуты по-разному. Буду их перемерять в уже новых корпусах.

НЧ был замерян в этом сабе по своей оси:
20 см, 5 мс:
subS-007-2-ldsound_ru-1.png


100 см, 25 мс:
subS-007-2-ldsound_ru-2.png


ВЧ:
На стуле, в упор:
вблизи ВЧ.jpg


Свободное пространство, без лицевой панели, 1 м:
вч свободное.jpg


Панель 24х24 см, 1 м:
вч 24х24 свободное-min.jpg
 
Последнее редактирование:
Корпуса получил, привез домой и сделал несколько фото. Состояние оказалось даже лучше чем на фото объявления. Цена 10 долларов, не считая доставки. Грили так же в комплекте в отличном состоянии. Отверстия под динамики для установки заподлицо, что нужно для моего ВЧ. А самое интересное и приятное было узнать, что мой НЧ идеально подходит под родное отверстие, даже крепеж совпадает :)
Внутренние размеры корпуса (ВхШхГ): 425х22х185 мм. Чистый объем без стаканов 17,3 л.

vifa_eltax box ldsound.club  (4).JPGvifa_eltax box ldsound.club  (5).JPGvifa_eltax box ldsound.club  (6).JPGvifa_eltax box ldsound.club  (8).JPGvifa_eltax box ldsound.club  (7).JPG

Варианты расположения ВЧ динамика.
  1. Первое фото - именно так думаю поставить ВЧ, отверстие большое, придется сделать фланец, динамик заподлицо будет. Только еще нужно подумать о установки АС, возможно переверну вверх ногами. ФИ вмонтируется в пустые отверстия с изготовленным фланцем. Все отверстия планирую закрепить вставками, не клеить. Стаканы уберу, кроме под ВЧ.
  2. На втором фото ВЧ влез идеально, но он так просто не закрепится.
  3. Третье фото ВЧ станет хорошо, но нужно увеличивать отверстие.

vifa_eltax box ldsound.club  (12).JPGvifa_eltax box ldsound.club  (11).JPGvifa_eltax box ldsound.club  (1).JPG

Планирую вставить фазоинвертор, который будет закрываться при надобности. Ниже приведена таблица, где показана нужная длина трубы. Кстати подойдут эти показатели для любых АС и сабвуферов. Посчитана по формуле из статьи: Теория и практика фазоинвертора. Отредактированное
672

  • Fb – частота, на которую настраивается фазоинвертора (Гц)
  • V – объем корпуса (л)
  • D – диаметр трубы фазоинвертора (мм)
  • L – длинна трубы фазоинвертора (мм)
Чем больше внутренний диаметр трубы фазоинвертора и чем ниже частота настройки - тем длиннее будет фазоинвертор и наоборот.

Верхняя строка - внутренний диаметр трубы фазоинвертора мм
Левая колонка - частота настройки трубы фазоинвертора (Гц)
Внутренние ячейки - длинна трубы в зависимости от частоты настройки и диаметра трубы (мм)

Ø40 мм
Ø45 мм
Ø50 мм
Ø55 мм
Ø60 мм
50 Гц
74 мм​
45 Гц
100 мм​
40 Гц
137 мм​
35 Гц
190 мм​
30 Гц
273 мм​
500 мм​
25 Гц

Идет проклейка углов изнутри под углом клеем ПВА. И заклейка лишних отверстий кусками 5 мм ДВП, 4А-32 в помощь как пресс.

700
699
 
Последнее редактирование:
Спасибо Николаю) Вспомнил о АС и работа сдвинулась. Допилил заглушки. Идея с ФИ отклонил, будет ЗЯ. Заглушки вклеены:
1328
1327


Взял деталей и проводков, готовлюсь понемногу для сведения АЧХ. Правда нужно будет еще закупить катушек. Предварительно отслушано, НЧ напрямую, ВЧ через конденсатор 4 мкФ, так ВЧ режится 6 дБ/окт, примерно на 10 кГц. В фазе включал. Не плохо, но не то конечно же. С басом проблем не будет, хватит. ВЧ детальны. В середине не понятная каша) Гонял через ИТУН.
IMAG1855.jpg IMAG1856.jpg IMAG1858.jpg

Собрал АС. Одну с наполнителем, вторую пока без. Включил ВЧ в фазе через 4,7 мкФ. Провода одножилка тонкая, 0,5 мм. Вчера слушал на ИТУНе, сегодня на оптонике. Спокойно прослушиваю, не спеша. Что-то в этом есть, имею в виду в этом фильтре. ВЧ слышно отлично. Бас хороший, именно в ближнем поле его стало больше. Середина немного не понятная пока что. Обязательно посмотрю АЧХ такого варианта фильтра, и буду пробовать уже резать НЧ и т.д.
 
Там еще нужно учитывать примыкание к стенке, а если примыкание ФИ с двух его сторон, но частота настройки ниже будет чем по формуле. Но формула точная.
-0,85*D уже как раз учитывает одно примыкание, спереди.

Еще учесть корень 16 степени соотношения сторон фазоинвертора.
? Поподробнее, не в курсе. Дайте ссылку на крайний случай.
 
Использую формулу приведенную нашей великой И. А. Алдошиной. Для удобства заранее посчитал и подсократил коэффициенты, скорости и т.д. Итак: частота настройки фазоинвертора равна произведению 5475 и корня квадратного из дроби: вверху(числитель) площадь отверстия фазоинвертора(не диаметр) в см.квадр. внизу(знаменатель) - произведение(умножение) объема корпуса колонки в см.кубич.(т.е. (привычные):) литры умножаем на 1000) и длины "пристрелочного" фазоинвертора в см. Из "пристрелочной" длины вычитаем произведение 0,825 и корня квадратного из площади отверстия фазоинвертора в см.квадр. (это виртуальное удлинение которое оказывает стенка корпуса акустической системы в которой обычно крепится край фазоинвертора). Таким образом находим искомую длину ф.и. при известных: диаметре, частоте настройки и объеме АС. Долго пишется и страшно читается но при нанесении циферок на бумагу все достаточно просто и быстро. Хотелось бы отметить несколько моментов: виртуальное удлинение отличается от (Матарациного) и в пересчете -0,73 диаметра фазоинвертора но нашей соотечественнице верится больше. Кстати 0.73 где то в записях у Троэлса встречается. Да, чуть не забыл, если фазоинвертор не круглый и не квадратный (прямоугольный, щелевой) то в основную формулу, к произведению 5475 и дроби добавляется третий множитель. Корень 16 степени из отношения размеров сторон отверстия фазоинвертора. На самом деле все просто: допустим отверстие - 3 х 8 см. Кнопки на калькуляторе. 8 : 3 равно корень корень корень корень. Все, получили 1,063. Используем. Если фазоинверторов несколько то простейшим вариантом при подсчете будет соответственное уменьшение объема корпуса. Например если фазоинверторов два (35-АС 216 Орбита) то и цифры объема корпуса при подсчете уменьшаем вдвое.
 
Использую формулу приведенную нашей великой И. А. Алдошиной. Для удобства заранее посчитал и подсократил коэффициенты, скорости и т.д. Итак: частота настройки фазоинвертора равна...
а у Вас нет готовой обратной формулы для искомой длинны ФИ на заданную частоту с известными диаметре и объёме?
 
Попробуйте использовать "Матараццо". Длина равна: дробь, сверху(числитель) - диаметр фазоинвертора (в сантиметрах) возвести в квадрат и умножить на 23540. Снизу(знаменатель) - частота настройки фазоинвертора (в герцах) возвести в квадрат и умножить на объем колонки (в литрах). Из полученного результата вычесть 0,73 умноженное на диаметр фазоинвертора (в сантиметрах). Практически то-же, но чуть более точно как от 5 сентября.
 
До знакомства с формулой Матараццо считал полдня по формуле из книжки Виноградовой(там чемоданная формула) , получил бред. Плюнул, взял ножовку и на микрофоне подогнал длину трубы инвертора.
А с появлением нормальной формулы можно было даже не подгонять, результат очень хорошо совпадает с расчетом.
 
а вот всякие ЧВ, ТЛ, ТКуВП. это же тоже по сути ФИ, только с площадью порта не менее площади диффузора, и длинной четверти волны резонансной частоты динамика. можно даже сказать , что порт и есть практически объёмом АС.
 
Нет. В лабиринте динамик работает на трубу, открытую с одного конца, площадь открытой дырки равна практически площади динамика, нижняя граница жестко задана длиной дымохода, в его габариты вписывается динамик , точнее, под его резонансную считается лабиринт. А что там получится в итоге- для себя уяснил, что с лабиринтом размеры колонки приобретают нецензурную величину. Либо с важным видом доложить всем. что у тебя - лабиринт , настольный, с могучим подземным 200-герцовым басищем.
 
Получается, если ФИ будет щелевой сечением 1 на 32 см, то с использованием в формуле корня 16-й степени разница в 24%. Интересно, не знал, благодарю.
 
не обнаружил такого , о чем пишете. тупо пересчитывал площадь щели из площади круга и убеждался, что все на месте. Корень 16й степени, блин, великая разница.......
 
Подробнее о фазоинверторе и его "заплющенности" на сайте Ptc73. Так-же в статье М. Эфрусси о расчете фазоинвертора-отверстия в Радио №3 за 1977 год. Ну и к слову: у И. А. Алдошиной - оптимальное отношение габаритов ф.и. - длина равна двум квадратным корням из пощади (с оглядкой на минимально допустимый диаметр). Цикл статей "Там где живут басы".
 
Вот насчет длины порта как два квадратных корня из площади- согласен, длинная труба скорее портит результат. В идеале-просто отверстие в передней панели, но объём получается неприличный.
Щелевой порт хороший компромисс.
 
Можно делать всяко, но ПОКА, для взаимопонимания я ПРОШУ делать ТАК. Подчеркиваю, метод MLS.
46 ARTA.png

Обратите внимание на задний план. Чтобы увидеть АЧХ нажать только кнопку FR (Smoothed FR). Левая вертикальная желтая линия (начало окна) не с нуля. а перед началом импульса, особая точность не нужна. Кстати, посмотрИте как выглядит красивый импульс.
Теперь тот же экран, но с объяснением выбора ширины окна.
47 ARTA.png

Я постарался сделать окно поуже, чтобы максимально отсечь всякие неровности (отражения и т. п.) и достоверно увидеть только ВЧ диапазон динамика. Уже сделать нельзя т. к. отсчетов (внизу написано что их 144 должно быть 128 и более. Смотрим.
Замечу удобство файла PIR С его помощью мы всегда можем рассмотреть АЧХ и др. со всех сторон не повторяя измерений, этот файл из моего архива.
48 ARTA.png

Масштаб советую делать 70 дБ, а здесь сделал 80 дБ. Глаз привыкает к определенному масштабу, часто выкладывают картинку крохотного размера и хотя там по вертикали пусть даже 30 дБ, из-за крохотности неровности очень сглажены. И надо, чтобы деревья не мешали видеть лес. А микроскоп мы можем взять всегда, изменив масштаб.
Поэтому ПОКА советую 70-80 дБ.
Теперь желтая линия внизу 330 Гц. Умножаем на 2-3 и я говорю: я не слишком доверяю тому, что ниже 0,5...1 кГц. Еще одним признаком сомнительности являются плавные "амурские волны" в левой части АЧХ. С большущей долей вероятности это сглаживания математики.
Для удобства я использовал "Save as overlay... " цвет можно менять, делать их невидимыми и пр. Удобно смотреть несколько графиков на одном экране.
49 ARTA.png

Теперь сделал окно 2000 отсчетов (для красоты). На графике видны шумы. Это приведет к тому, что при минимальном сглаживании 1/12 - 1/24 на АЧХ будет мелкая дрожь. И она не от динамика, а от шумов в комнате. Так стоит ли ее высматривать с таким удовольствием?
50 ARTA.png

Синия линия - широкое окно. Видно, что от 3 кГц и выше полное совпадение, но вот снизу существенные поправки. Поэтому надо раздвигать окно и с запасом. И снова верю от 25х(2...3)=50...75 Гц.
Ниже - отбросы, да и здравый смысл говорит то же.
51 ARTA.png

Теперь меняю усреднение на 1/12. Разве принципиально что-то изменилось? Но воспринимается хуже, это как взять бинокль - лес теряется, появляются деревья.
Беглая оценка: провал на 1,2 кГц из-за необработанного участка за гофром. Стоит ли убирать провал и будет ли это слышно? Однозначного ответа у меня нет, если аккуратно сделать, хуже точно не будет, а улучшение - ?..
Провал 200...300 Гц. Не помню как именно измерял (т. к. не записывал), может дело в ящике, высоте над полом, а может в динамике, сейчас не разобрать.
В целом широкополосный, достаточно ровный, чувствительный копеечный динамик. Такие в СССР ставили в автомобили - дёшево (4.50 р.) и сердито. Применение? Отдельная тема. Выкинуть жалко, пусть лежат. Думаю, по любому звучит лучше, чем 15ГД-11, но без замены фильтров ставить нельзя. Без микрофона фильтры правильно не переделать, но с микрофоном... (Чуть было не написал "легко", но побоялся АС Б.)
Итак, узкое окно - смотрим ВЧ.
Широкое окно - смотрим НЧ не обращая внимания на возможное ухудшение ВЧ.
Микрофон близко от басовика - видим что он выдает без учета комнаты и всяких волн стоячих и бегучих, но других динамиков не увидим и будем видеть только нижний кусочек АЧХ.
Микрофон по оси пищалки (примерно) с метра и более, видим АЧХ на СЧ и ВЧ и видим, нет, лучше не смотреть, ужас на НЧ.
И получается, что в обычной комнате не получить красивую и верную АЧХ колонки во всем звуковом диапазоне никак (или надо подыскать удачную точку измерений, если повезет).
А как же "вот я видел на заборе..."
Поэтому очень часто кмелые люди применяют метод склеивания разных измерений - вблизи и вдали. Склейка получается почти как в заглушенной камере. Обман? Тогда все фирменные измерения в заглушенной камере еще больший обман. Просто ловкость рук.
Вот вы видите абсолютно идеально ровную АЧХ "кубиков" (тьфу) и восторгаетесь. А я не верю, нет такой камеры, чтобы получить от двух посредственных динамиков идеально горизонтальную линию .
Это ловкость рук или чего-то еще.
И когда я вижу "измерения" по которым ноутбучный динамик ровно хрипит от 30 Гц, тоже не верю.
Но люди верят в идеальные или невероятные самодельные замеры, наверняка сделанные с ошибками, сознательными или несознательными. Верят в чудовищные апокалиптические неравномерности от буффл-стёпов или прочих еджев, не удосужившись проверить, что эти ужасы, очень преувеличены (а программы рисуют - поставите динамик посередине лицевой панели и получите неравномерности 30-40 дБ). Казалось бы, чего проще, возьми картонку и проверь, но нет. Эффект есть, но он не так велик и чтобы он начал серьёзно мешать, надо прежде вылизать остальное. Вера отвергает факты.

А вот если всю АС мерить, мне кажется ниже 100 Гц нет смысла смотреть. Может даже ниже 200 Гц. Все равно влияние фильтров на эти частоты никакое, неравномерность определяются оформлением корпуса (в моем случае ЗЯ). Или я не прав?
Думаю, я уже ответил, но всё равно...
А почему не ПОСМОТРЕТЬ? Вот только бывает непросто посмотреть, поэтому идут на разные ухищрения. Полезно посмотреть и с 2-х метров, фактически с расстояния прослушивания. Я был удивлён, когда у одной колонки с полуметра и даже с метра АЧХ была корявенькая, а на двух метрах распрямилась. Звучала, кстати, красиво.
Да, одно из главных назначений микрофона - сведение полос и в этом случае мы рассматриваем именно эту область, наплевав на остальное.
Полезно оценить неравномерность с разных расстояний и под разными углами. Эти измерения не любят показывать так результаты обычно чудовищны и неконкурентоспособны. Но почему бы честно не посмотреть себя в зеркале, не выкладывая эти фото в социальные сети.
И есть слишком много стереотипов, которые все повторяют не удосужившись проверить их.
Так что, Вы прАвы, но не до конца.
Нужна практика, а раз уж микрофон разложен и программа включена, почему бы не сделать (и сохранить!) кучу замеров, чтобы потом поразмыслить над ними. Так приобретается опыт.
Конечно, если это интересно.
А относительно влияния форм корпуса и т. п. я опять возвращаюсь (не надо плевать в монитор) к картонкам. Врезал динамик (не басовый, конечно) в картонку по центру и сделал файл PIR (оценка потом, но надо сделать пометку условий измерений), потом согнул картонку, чтобы динамик был не по центру, еще PIR, потом на самом краю. Картонку выкинул, а АЧХ от этих файлов сравнил потом и получил своё, а не чужое мнение.
Например, захотелось сделать, чтобы у СЧ динамика на щите был естественный спад внизу, пусть на частоте 600 Гц в помощь фильтру, чтобы лучше давить собственный резонанс или другие взбрыки.
Программы и формулы если и помогут, то ОЧЕНЬ приблизительно. И здесь на помощь снова приходит опыт с той самой... не буду уже писать это слово.
Аналогично с подбором фильтров, некоторые товарищи, съевшие на этом собаку, сразу и почти точно знают номиналы.
 
Да конечно померяю как нужно и под углами тоже.

Я писал об этом, чтобы не повторяться. напишу лично.
Извиняйте, забыл

Только что свернул приборы, пробно померял. Да с кроны так же как и с повербанки, но вроде как и лучше, главное удобно.

Настройки, импульс инвертирую, так как он наоборот у меня:
1.png

Уровни:
2.png

Далее измерения по оси ВЧ, 1 м, 1/3.
Импульс НЧ динамика:
3.png

АЧХ НЧ:
4.png

АЧХ ВЧ, условия те же:
5.png


Итак, узкое окно - смотрим ВЧ.
Широкое окно - смотрим НЧ не обращая внимания на возможное ухудшение ВЧ.
Микрофон близко от басовика - видим что он выдает без учета комнаты и всяких волн стоячих и бегучих, но других динамиков не увидим и будем видеть только нижний кусочек АЧХ.
Подробне здесь пожалуйста.
Я понимаю так, АЧХ динамиков нужно смотреть по оси прослушивания, по оси ВЧ в моем варианте.
Зачем нам данные, что выдает НЧ по его оси и вблизи?
Настройка ведь будет производится по оси ВЧ.
 
Да конечно померяю как нужно и под углами тоже.


Извиняйте, забыл

Только что свернул приборы, пробно померял. Да с кроны так же как и с повербанки, но вроде как и лучше, главное удобно.

Настройки, импульс инвертирую, так как он наоборот у меня:
Посмотреть вложение 5230
Уровни:
Посмотреть вложение 5231
Далее измерения по оси ВЧ, 1 м, 1/3.
Импульс НЧ динамика:
Посмотреть вложение 5232
АЧХ НЧ:
Посмотреть вложение 5233
АЧХ ВЧ, условия те же:
Посмотреть вложение 5234
ВЧ реально играет ниже 1 кГц?
 
Да конечно померяю как нужно и под углами тоже.


Извиняйте, забыл

Только что свернул приборы, пробно померял. Да с кроны так же как и с повербанки, но вроде как и лучше, главное удобно.

Настройки, импульс инвертирую, так как он наоборот у меня:
Посмотреть вложение 5230
Уровни:
Посмотреть вложение 5231
Далее измерения по оси ВЧ, 1 м, 1/3.
Импульс НЧ динамика:
Посмотреть вложение 5232
АЧХ НЧ:
Посмотреть вложение 5233
АЧХ ВЧ, условия те же:
Посмотреть вложение 5234
Ну начну ворчать и придираться.
1) Можно инвертировать импульс галочкой в меню, а можно полярностью проводов от усилителя, можно вообще не инвертировать, просто психологически удобнее когда скачок импульса наверх, на результат это не влияет.
Но иногда трудно определить где у пищалки + а где -. Тогда можно подать импульс на динамик у которого известно где + и -, у всех кроме ВЧ это легко определяется батарейкой, а у ВЧ от батарейки можно не увидеть смещение мембраны. Тогда вместо СЧ динамика включают пищалкой и методом сравнения определяют + и -.
Но иногда бывают такие импульсы, что не поймешь.
2) У меня вроде бы (сейчас проверить не могу) при проверке Generate MLS уровни одинаковые, а у вас разница в 50 дБ!!
Хотя у меня сейчас микрофон на отдельной звуковой карте. В общем, у меня есть подозрения, но пока ничего более. Подозрительно слабый сигнал.
3) Импульс НЧ динамика что-то больно красивый, хотя затухает долго. Окно 10мс - это 100 Гц, насмешка над НЧ динамиком, надо 100 мс.
4) Поэтому на АЧХ динамика НЧ диапазона нет. Желтая линия до 150 Гц, умножаем на МОЙ коэффициент 2...3 и получаем достоверность от 300...450 Гц. Выигрыша в окне 10 мс нет, чтобы отражения в комнате успели прийти, этого достаточно, а вот НЧ мы отрезали.
Ну да если остался файл PIR , даже не надо снова измерять, просто поиграть с широной окна и посмотреть что будет.
5) АЧХ НЧ и ВЧ слишком уж хороши, даже подозрительно. Что за динамики? Но радоваться рано - их надо еще поженить фильтрами и здесь они имеют возможность поскандалить.
6) Вроде на этот пост ответил. Да, у таких ровных динамиков не грех и 1/12 сглаживания посмотреть. Для себя, выкладывать не обязательно.
Гуру пишут, что частоту раздела надо выбирать по АЧХ под углом НЧ динамика, угол не помню. Как начнется завал у НЧ динамика, тут ему и раздел, пусть дальше ВЧ динамик перехватывает - ему легче.
И, возможно таким динамикам годятся даже фильтры 1 порядка т. к. у них нет горбов. Возможно сшить будет просто.
Но вот тут и начнётся испытание для Ваших ушей. По хорошему надо сделать и послушать фильтры 1 порядка, и сравнить их с более высоким порядком. Тут только уши при одинаковой АЧХ.
И по поводу выбора частоты раздела тоже по-хорошему надо попробовать хоть два варианта. Ну это всё, если хочется сделать получше и под свой вкус т. к. надо повозиться.
Но думаю. хорошие динамики того стоят. Конечно, как это принято, при настройке динамики на штатном месте, от них провода наружу и снаружи все фильтры и коммутация, чтобы 20 раз не вскрывать колонки.

Подробне здесь пожалуйста.
Я понимаю так, АЧХ динамиков нужно смотреть по оси прослушивания, по оси ВЧ в моем варианте.
Зачем нам данные, что выдает НЧ по его оси и вблизи?
Настройка ведь будет производится по оси ВЧ.
Продолжу.
Ну АЧХ динамика смотрят там где она лучше - или по оси ВЧ, или между ВЧ и НЧ, весьма желательно, чтобы это был уровень ушей слушателя.
Можно поискать где АЧХ лучше, бывает, что лучше под углом от оси.
Что даёт снятие АЧХ по его оси в упор? Показывает что именно выдает НЧ динамик, с какой частоты он работает (прочитал сегодня, что 3ГД38 телепается на НЧ, так это плохо, телепание - зло и совсем не значит, что создается звуковое давление, что динамик работает). Можно посмотреть есть ли "полка". АС Бокарёв по одному взгляду определяет добротность динамика, бубнит он или нет, нужно увеличить или уменьшить объем колонки. Надо его попросить, он объяснит очередной раз. не вообще импонирует метода быстрого расчета на пальцах, я сам стараюсь так делать.
А можно измерить добротность НЧ динамика в программе LIMP (отключив ВЧ ветку), но измерять с фильтрами и штатным акустическим кабелем. Они заметно увеличат активное сопротивление и добротность. В расчетах и предварительных измерениях ведь сопротивление катушки и кабеля не учитывалось. Вот, кстати, по поводу точности до 6 знака. Ну нашли, а потом поставили катушку 1..2 Ом и все расчеты в урну, поэтому ушлые делают при расчетах запас.
 
2) У меня вроде бы (сейчас проверить не могу) при проверке Generate MLS уровни одинаковые, а у вас разница в 50 дБ!!
У меня схема одноканальная.
5) АЧХ НЧ и ВЧ слишком уж хороши, даже подозрительно. Что за динамики?
Да какой там. ВЧ за такую цену должен быть намного лучше. Динамики указаны в названии темы, в первом посте на них ссылки. Вот посмотрите на финальную АЧХ, так там еще сглаживание 1/12, динамики копеечные.
Конечно, как это принято, при настройке динамики на штатном месте, от них провода наружу и снаружи все фильтры и коммутация, чтобы 20 раз не вскрывать колонки.
Естественно)
 
Динамики указаны в названии темы, в первом посте на них ссылки. Вот посмотрите на финальную АЧХ, так там еще сглаживание 1/12, динамики копеечные.
Понятно. Интересно посмотреть на новые измерения финальной АЧХ с фильтрами.
Пищалка не копеечная и не золотая, АЧХ очень ровная, как звучит - не знаю. А про НЧ динамик информации очень мало, может есть ссылка?
Бегло взглянув на фильтры, я бы выбрал Троэлса.
 
Понятно. Интересно посмотреть на новые измерения финальной АЧХ с фильтрами.
Пищалка не копеечная и не золотая, АЧХ очень ровная, как звучит - не знаю. А про НЧ динамик информации очень мало, может есть ссылка?
Бегло взглянув на фильтры, я бы выбрал Троэлса.
По НЧ информации почти нет, знаю что он применяется в сабвуфере, но как видно по его АЧХ он не сабвуферный, да и с виду обычный НЧ. Купил из ремкомплекта 3 шт. Один в автосабе стоит и пара в данных АС будет.
Гуру пишут, что частоту раздела надо выбирать по АЧХ под углом НЧ динамика, угол не помню.
С этим бы определится, могу сделать замеры под углами 5, 10 и 15 градусов, 30 можно еще.

Провел измерения. В папке можно посмотреть.
По сглаживанию не соглашусь в 1/3, но и 1/12 тоже не вариант. По моему мнению идеально 1/6. Добавлю картинки у кого нет программы, сглаживание сделаю 1/6, окно 10 мс, 1 м, по оси ВЧ.
ВЧ - 0 градусов:
ВЧ по оси ВЧ, 0 градусов, 1 м.png

ВЧ - 15 градусов:
ВЧ по оси ВЧ, 15 градусов, 1 м.png

ВЧ - 30 градусов:
ВЧ по оси ВЧ, 30 градусов, 1 м.png

НЧ - 0 градусов:
НЧ по оси ВЧ, 0 градусов, 1 м.png

НЧ - 15 градусов:
НЧ по оси ВЧ, 15 градусов, 1 м.png

НЧ - 30 градусов:
НЧ по оси ВЧ, 30 градусов, 1 м.png

ВЧ с конденсатором 6,8 мкФ, 0 градусов:
ВЧ по оси ВЧ, 0 градусов, 1 м, 6,8 мкФ.png

Сумарная АЧХ, НЧ напрямую, ВЧ через 6,8 мкФ, динамики в фазе:
Сумарная, АЧХ, по оси ВЧ, ВЧ через 6,8 мкФ, НЧ напрямую в фазе.png

1 м, по оси ВЧ, условия одинаковы для всех измерений. Так же сделал промеры под углом 15 и 30 градусов.
Поразился тем как НЧ тянет до 4-5 кГц даже при 30 градусов.
Так же прикрепил файлы записанные с микрофона, с места измерения.
 

Вложения

По завалу НЧ вне оси просится раздел не выше 3 кГц.
ВЧ динамик играет громче НЧ, т.е. его нужно будет намного приглушить резистором или цепочкой Цобеля. И вот тогда при одинаковом уровне неравномерность ВЧ скажется в том плане что НЧ можно пустить и от 5 кГц. Мне не хочется пускать ВЧ слишком высоко, он играет хорошо, но в ответственной зоне так же стыковать не хочется. Конечно раздел в 1 кГц тоже не вариант.
 
Отличные характеристики. Завал на НЧ при 30 градусах вижу только на 5 кГц, при 3 кГц всё идеально.
На счет фильтров - надо перепробовать, а главное - переслушать несколько вариантов. Сомневаюсь, что НЧ без фильтра и ВЧ через один конденсатор - лучший выбор. Надо сравнить с ним другие варианты.
Не думаю, что ВЧ динамику нужен Цобель.
По поводу замеров, надо сделать НЧ динамик в упор, чтобы посмотреть что делается внизу.
Раньше писали, что в фабричных АС стоимость динамиков составляет 10% от стоимости АС в магазине. Понятно, что оптовая цена динамиков куда ниже, но при грамотном исполнении можно при том же результате потратиться в разы меньше. Да еще индивидуально подстроить, чем на конвейере никто заниматься не будет.
Так что думаю. проект окажется удачным, а по поводу фильтров надо спросить АСа - какую "катуху" надо поставить.
 
Отличные характеристики. Завал на НЧ при 30 градусах вижу только на 5 кГц, при 3 кГц всё идеально.
На счет фильтров - надо перепробовать, а главное - переслушать несколько вариантов. Сомневаюсь, что НЧ без фильтра и ВЧ через один конденсатор - лучший выбор. Надо сравнить с ним другие варианты.
Не думаю, что ВЧ динамику нужен Цобель.
По поводу замеров, надо сделать НЧ динамик в упор, чтобы посмотреть что делается внизу.
Раньше писали, что в фабричных АС стоимость динамиков составляет 10% от стоимости АС в магазине. Понятно, что оптовая цена динамиков куда ниже, но при грамотном исполнении можно при том же результате потратиться в разы меньше. Да еще индивидуально подстроить, чем на конвейере никто заниматься не будет.
Так что думаю. проект окажется удачным, а по поводу фильтров надо спросить АСа - какую "катуху" надо поставить.
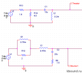
На НЧ хоть катушку обязательно. ВЧ не хочется 1 порядком, боюсь сгорит если захочется по-громче, динамик не дешевый. Думаю пробовать 1 порядок на НЧ с 2-3 порядком на ВЧ. Если не Цобель, то резистор обязательно нужно ставить. Вот только до или после фильтра?
Какую частоту раздела выбирать? Пока вижу 3 кГц, с 1 порядком на такой частоте НЧ должен обвалится в нужном месте.
 

Статистика форума

Темы
3,196
Сообщения
248,065
Пользователи
2,455
Новый пользователь
Станислав В..
Назад
Сверху Снизу