Гибридный усилитель класса А (lds)

  • Автор темы Автор темы LDS
  • Дата начала Дата начала
Все решают финансы... Да и заказанный трансформатор не всегда окажется именно таким, были у заказчика проблемы с возвратом, просто плюнул на них после споров, да ты что, это ведь ТОР... угу, только намотан по ПРАВИЛАМ, а не просто бабки содрать.
А здесь, сам решаешь, что тебе надо, безшумный или как. И цена в разы отличается...

Как бы я сделал: ТАН30, обм. | - 220в+56в+24в+24в, обм. || - 80в+80в+56в. Сеть ~ 220-230в, вторич. ~ 150в, выпрям. =200в. Накал 5в+5в, получается 6,8в.
Поискал миниатюрные триоды 6С3Б, 6С31Б, и 6С37Б, имп. триод спец. назначения, мю=13. Все это занимает немного места, думаю войдет в общий корпус.
ПС: правильные миниатюрные советские триоды не хуже 5687 и 12ВН7...

Для гибридного усилителя хорошА лампа 6с1п, а еще полный аналог 9002, для армии, KEN-RAD, USA, почти вся черная, и анод черный, отличается формой, и звучанием. Если попадется, берите не раздумывая. Как и 6с1п, тоже хороша... И ток накала двух ламп всего 0,3а.
 
Про 6с1п тоже подумал. У неё особое звучание.

6SN7GT против 6с5с . 1 ватт на 8 Омах
АБ1  в 3.  2.83 В  на  8 Ом.JPG АБ1  с 6С5С  2.83в  на 8Ом.JPG

6sn7GT против 6с5с на 2 ваттах
Мдя. С 6с5с спектр-то пожирнее будет. Одно осталось за бортом, уровни входных сигналов на иконке звуковой карты, иконка слетела, вместе с рабочим столом куда-то, увидеть не могу, включил- сигнал идёт, спектр снимает, но шумовая подошва разная, значит, измерения можно считать некорректными.
АБ1 в3. 4  вольта на 8 Ом..JPG АБ1  с6С5С  4Вольта  на 8оМ.JPG

Осталось измерить как есть с лампой 6с2с, она истинный триод, с красивыми анодами-лопатами и её звук мне всегда нравился.

А ещё наверное сейчас достану пару 6С1п, на панельках подпаяю к схеме. послушаю.
А то куча их лежит давно, залежалась уже. у этой Дюймовочки с усилением повыше, запас не мешает, есть диски ну очень тихие

6С1П впаяны и звучат. Звучат красиво, живо и как-то иначе, нежели раньше. Выразительно, музыкально, аккуратно, усиления хватает очень, полет нормальный. Баланс чуть сместился к гитаркам, ясно, что рок-группа играет, ударник по тарелкам жахнет- слышно тоже .
Как-то....выразительнее что ли стало. Послушаем.
 
Лампы 6с3б и 6с1п можно по НАКАЛУ включить так, если всего один ТА31, без накальника:
ТА31-127/220в, сеть 268в, 1-10. Вторичка 4*56в, умножить на 0,82, получится 180в переменки, выпрямлние, фильтрация.
Накал 12в*0,82=9,8в, резистор, ~6,3в, лучше с обоих концов, два резистора, ~6,3в. Ток 0,15а, таких две обмотки. Резисторы посчитаете...
ПС: ТА31-220в не советую, все равно зудит.

Можно и на ТА31-220в, одну обмотку 56в в включить первичку, будет сеть.
3*56в, удвоение, фильтрация, питание ламп.
Накал так же, через резисторы, обратите на их МОЩНОСТЬ.
 
1Ц11П - 1
3Ц18П - 2
6Д20П - 1
6Е1П - 1
6Ж1П - 14
6Н2П - 2
6Н3П - 1
6Ж3П - 1
6Ж4П - 1
6Ж5П - 3
6Ж38П - 2
6Ж52П - 1
6И1П - 3
6К4П - 3
6К4П-Е - 1
6К13П - 1
6Н1П - 4
6Н1П-ВИ - 1
6Н2П - 3
6Н3П - 2
6Н3П-И - 2
6Н8С - 1
6Н23П - 1
6П13С - 1
6П14П - 9
6П14П-К - 2
6П15П - 5
6П15П-ЕВ - 1
6П41С - 1
6П44С - 2
6Ф1П - 11
6Ф2П - 1
6Ф4П - 1
6Ф5П - 4
6Х2П - 4
6Ц4П - 5
ГУ-19-1 - 1
ECL82 Telam
 
Последнее редактирование модератором:
Оставить 6Н1П - 4, 6Н23П - 2, 6П14П - 2, 6П41С - 1, 6Ф1П - 5, 6Ф5П - 1, 6Ц4П - 5.
Взять 6С3Б, 6С1П, 6Н8С, кроме Новосибирска, это Фотон до конца 60-х годов, Тантал, и МЭЛЗ, но дорого. 6Н6П, 6Н6П-И, 6Н14П, 6Н24П, для начала хватит.
 
6Н1П, 6Н23П.
Я поимаю, других букв нет, в конце -ЕВ. У них другая электродная система, другое звучание, меньше расброс хар-к. Но пока можно оставить для пробы...

Двойной триод 6Н2П - 2, 6Н3П - 2, 6Н3П-И - 2, тоже оставьте, на всякий, я НЕ люблю. 6Н2П с мю=100, непонятно куда, и 6Н3П с мю=33, звучит как плохой транзистор. Обратить внимание, 6Н3П другая цоколевка...
6Ц4П - 5, кенотрон, для выпрямления, кто любит. Ставлю в корректоры, многим нравиться.
 
что 6н2п что 6н3п - откровенно никудышние по звуку лампы, в мусорку их не глядя.
6Н23П без индекса ЕВ и без ромба воепреда- тоже в мусорку.
 
что 6н2п что 6н3п - откровенно никудышние по звуку лампы, в мусорку их не глядя.
А мне 6н3п нравится. Она правда нейтральная до неприятия. В некоторых схемах она портила звук, а в нынешнем РР именно с ней в дифкаскаде усилитель приобрёл окончательный вид.
Нормальный лампач звучит сразу после появления анодного тока. Вымученный может вдруг зазвучать через полчаса, щелчком.
ИМХО это от лампы зависит. Я столкнулся с этим с ГУ-50. Именно она лишь после получаса начинала играть. И это не мои уши, а и близкие подтвердили ощущения.
 
6н3п не "нейтральная", а богата рядом гармоник, от второй, третьей, четвертой и т.д. Выкинул все, хоть свободней...
6н2п-ЕВ оставил белые пушистые, с тремя прокладками слюды, 60-х годов, гитаристы их очень любят.
 
Моё почтение друзья! Спрошу в этой ветке, как в подходящей. Скажите, насколько адекватен термин "прогрев ламп"? Насколько быстро ламповый усь выходит на оптимальный режим? Понимаю, что многое зависит от схемы, типа ламп, конкретного устройства... Но всё же? Просто усреднённое значение? Сколько подождать перед тем, как включить запись?
был я как то начальником контрольно-ремонтной мастерской на корабле ))) ...так вот если по правилам :
то надо на давно не пользованную лампу (пролежала 3 года) подать 1/3 накала , через час 1/2 накала , через 3 часа полный накал , затем на 1час максимально допустимый по паспорту накал , затем снова рабочий и плавно в течении 6 часов поднять ток до рабочего с чем и продержать не менее 12 часов .
этим раньше занимались стенды с таймерами на военных складах и КРМ , которые лампу вводили в режим , после чего она считалась перепроверенной , у меня даже штампик где то мой личный валяется ромбик с якорем , но вот найти не могу .
но дома ,
если лампа долго лежала без дела , подайте на нее накал и оставьте хотябы на ночь , но лучше на сутки .от старости , от чего угодно у нее может возникнуть внутри наличие каких нибудь газов (хотя у нормальных , а таких 90 процентов нет ничего там лишнего ).лампа прокалит геттер который сьест все постороннее , после этого пользуйтесь на здоровье .

что касается работы лампы в усилителе которая стоит дурных денег и ее жалко - подали накал , через минуту анодное ...все ...
если питание кенотронное то вообще не о чем париться , кенотрон плавно поднимает анодное , а его самого не жалко ....во всяком случае у меня так .
 
Схема так задумана, что потенциал на выходе растет плавно, в соответствии с ростом напряжения на базе входного транзистора. За это время выходной кондер зарядится десять раз и без хлопка.

единственно, вместо 10 мкф в плату впаян 47 мк, как попавший под руку, а 10 не было парного.
 
Дядь Саш, а кроме 2SK1058 туда поставить нечего? Как бы их сейчас найти да не поддельных.
 
Кроме Хитачи Ренесас есть Эксиконы 10N20 10P20 , есть BUZ900 BUZ950 и есть полевики на карбиде кремния, на них Нельсон Пасс уже делает схемы.
 
1058 дешевле всех, на них можно потренироваться, а потом закупить дорогие транзисторы. ежели звук на душу лег. Не понравилось- потеря невелика.
Мне из всех опытов с латералами по душе пришелся мощник на паре латералов и опере, АБ2. служит- исправно, звук - роскошный.
 
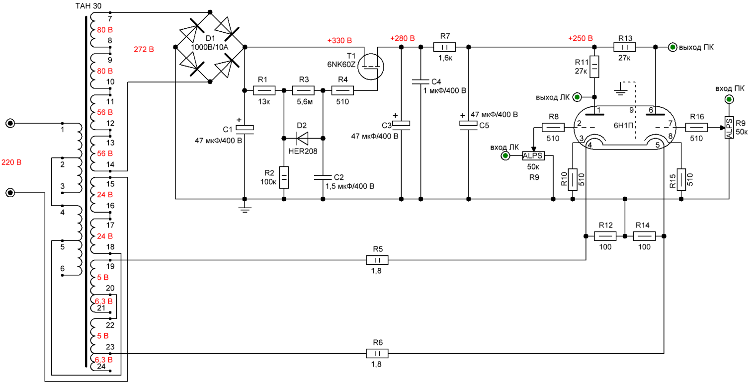
Начну усилитель с лампового каскада. Под него есть трансформатор ТАН 30:
Детали заказал. Лампы есть. Тема по данному каскаду здесь:
Финальная схемка под 6Н1П, спасибо АБ, нарисована. Экран если я верно понял на землю.
АБ4.png
 
LDS: Дмитрий, ТАН так
обм. | - 220в+24в+24в, обм. || - 80в+80в+56в+56в. Сеть ~ 230в, вторич. ~ 230в, выпрям. =310в. Накал 5в+5в, получается 8,5в(учтено, коэфф. 0,85 за счет меньшей сети). Подобрать резистор на накал, примерно 3,6 ома, не менее 2вт, хорошо 1,8 ома 2вт в каждый провод.
 
Я давал почту продавца где-то, там б.у. не поддельные. 1530 по идее, тоже должны быть хороши. И не так и дорого получается. Хотя карбиды подешевле с доставкой выйдут. Они есть и NO и NC, кстати.
Про NC карбиды можно подробнее, пожалуйста?

Начну усилитель с лампового каскада. Под него есть трансформатор ТАН 30:
Детали заказал. Лампы есть. Тема по данному каскаду здесь:
Финальная схемка под 6Н1П, спасибо АБ, нарисована. Экран если я верно понял на землю.
Посмотреть вложение 8284
Такая красота, и что, это всё - я сочинил?:LOL:
Радостно скопировал в архив. Спасибо вам за помощь! Освоить рисовалку нет ни сил ни времени ни желания.
 
LDS: Дмитрий, ТАН так
обм. | - 220в+24в+24в, обм. || - 80в+80в+56в+56в. Сеть ~ 230в, вторич. ~ 230в, выпрям. =310в. Накал 5в+5в, получается 8,5в(учтено, коэфф. 0,85 за счет меньшей сети). Подобрать резистор на накал, примерно 3,6 ома, не менее 2вт, хорошо 1,8 ома 2вт в каждый провод.
Все таки рекомендуете включение вторичок в сетевую обмотку?
Накал 5 В+ 5 В. В тан30 есть две обмотки по 6,3 В, если использовать одну их них или обе в параллель и без резистора?

Радостно скопировал в архив. Спасибо вам за помощь!
Вам спасибо. Да и программа очень и очень простая.
 
Все ТАНы зудят, глупо не использовать, если есть возможность
5 В+ 5 В, соединить последовательно. Получается не 10, а 8,5В, с концов обм. 2 резистора по 1,8ома 2вт
 
Все ТАНы зудят, глупо не использовать, если есть возможность
5 В+ 5 В, соединить последовательно. Получается не 10, а 8,5В, с концов обм. 2 резистора по 1,8ома 2вт
На вид хоть и пролит хорошо и сам не пользованный, но верю. Есть у меня один ТАН зудящий.
Пара резисторов по 1,8 Ом Ом погасят до 6,3 В?
 
8,5в-6,3в=2,2в
2,2в/(1,8ом+1,8ом)=0,6а, ток потребления 6н1п
ПС: 250в можно уменьшением R7, если надо
 
Примерчик...
Для чего желательно видеть...

6П13С, сопр. холодной нити накала, 38 ламп, от 0.727 Ом до 1.162 Ом. И вишенка - одна с 42 омами.

Еще.
6Ж52П. Сопр. холодной нити накала, 31 лампа, ГОСТ и ТУ, у всех возрастает! при измерении!
И - видно, как в период с апр. 1985го по окт. 1985го _передернули_ материл накала - Rold(2.624..2.984), Rnew(4.886..5.420).

Чудеса и с другими лампочками...


не беда, недавно смотрел - продаются (в инетах), много, цена смешная.
(Есть самопальная сводная таблица и по 6С2П..6С4П. Да, было сравнение спектров 6С4П и 6С45П, от которого не спалось таки ночью...)

Привет честной компании, но... надо идти арбайтен...
Немного привести в порядок смешную вещь - питание небольших ламповичков от GaN-зарядок, телефонных, от 50 до 130W, шумы от 22мВ (пик-ту-пик?), пара каналов питания.
Эхма... Лень...

(-Это ты говоришь о страхе? Ха-ха-ха! Ты в одиночку прошел пустыню! (к/ф "Четыре пера"))


Как на мою бестолковку, всё это нужно, но только для отбраковки, входного контроля...
Шоб понять , что лампа живая, не обязательно ждать её 100часов, сидя рядом.
 
Набросал схему с трансформатором, надеюсь включение обмоток и резисторы в накал показал верно как говорил Юрий Робертович.
1 каскад.png
 
ТАН 30 соединяете сетевую как на 127+127, то есть, 3 с 4 перемычка, сеть на 1 и 6. Вторичка накальная будет пониженная, вместо два по 5в, то есть, 10 в получите 8 с копейками, гасилкой доведете до 6, 3.
 
Он на 127/220, понятно.
Сеть 1-3,4-6,15-16, 17-18. Хуже точно не будет. 1,8 ом замена 1,5ом.
 
Очень полезное решение, докинуть к первичке часть ненужной вторички, снизить индукцию . Транс получается тихий совершенно, даже если прислонить ухо к столу с включенным силовиком. Не фонит совершенно. Чудо. А зеленку пусть ругают умельцы диванные.
 
Он на 127/220, понятно.
Сеть 1-3,4-6,15-16, 17-18. Хуже точно не будет. 1,8 ом замена 1,5ом.
Т.е. 3-4 соединяем, а сеть на 1-6 подавать? По схеме в описании было как я нарисовал.

Очень полезное решение, докинуть к первичке часть ненужной вторички, снизить индукцию . Транс получается тихий совершенно, даже если прислонить ухо к столу с включенным силовиком. Не фонит совершенно. Чудо. А зеленку пусть ругают умельцы диванные.
В чем смысл резисторов по 510 Ом между переменником и сеткой триодов
 

Статистика форума

Темы
3,338
Сообщения
268,572
Пользователи
2,570
Новый пользователь
Игорь 875
Назад
Сверху Снизу