KSV
1 ранг
- Регистрация
- 10 Июн 2020
- Сообщения
- 6,986
- Реакции
- 7,338
- Баллы
- 257
- Страна
- Россия
- Город
- Москва
- Имя
- Сергей
Думаю, есть смысл проверить.это была лишь проба посмотреть стоит ли овчинка выделки.
У LM317 два недостатка:
1) ток всего 1,5 А максимум (у подделок меньше и защита не работает), умощнение транзисторами - отдельная песня.
2) есть шанс нарваться на подвозбуждение, причём не непрерывно, а в каком-то переходном режиме, что можно легко поймать на слух и трудно поймать на глаз.
В "большом" конденсаторе после LM317 смысл ЕСТЬ!
Усилителю нужен запас энергии, который он может мгновенно получить от БП.
Стабилизатор этому препятствует - ему надо посоветоваться со своей (не усилителя!) обратной связью. После дэбатов разрешение он получит, но может быть уже поздно.
Как поведёт себя ООС в LM317 надо смотреть на экране осциллографа, в разных режимах.
Поэтому стабилизаторы как подавители пульсаций в данном случае - ПЛОХОЕ решение.
Вернее это зависит от схемотехники.
"Плохие" стабилизаторы работающие по принципу повторения напряжения на стабилитроне включенном на входе БП (и хуже работающие именно как стабилизаторы) в этом смысле лучше (и проще).
Но у всех стабилизаторов, особенно ишачащих на класс А есть ПОРОК - БЕСПОЛЕЗНО жрут много мощности т.к. если это стабилизатор, он должен работать и при пониженном входном напряжении, это значит, что надо иметь запас по падению напряжения на нём 5...7 В.
Теперь пгедставим два канала Худа жрущих по 2 А.
Итого мощность, чтобы только немножко задавить фон, нужна 20...28 Вт и непрерывно! Не так как в классе АБ, там проще.
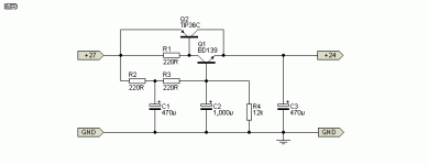
Выход есть - это простой активный фильтр, тот же простейший стабилизатор, но без стабилитронов.
Примечание. Неискушённые любители считают, что если они возьмут low-drop стабилизаторе, всё будет в шоколаде. На самом деле всё будет в г... потому что запас в несколько вольт всё равно придётся делать, и от лоудропа останется пшик. Дело в том, что они расчитаны и сделаны чтобы получить чуть более низкое напряжение из уже СТАБИЛИЗИРОВАННОГО поступающего им на вход, обычно +3,3 из +5.
Надоело доказывать очевидные вещи: не устраивает фон (в случае усилителей для колонок это скорее снобизм, а вот для наушников - действительно проблема) - ставь простой активный фильтр, бери осциллограф и смотри форму до фильтра и после.
Затем бери ГПИ, подключай усилитель и снова смотри.
многие не обращают на них внимание.




