JLH на германиевых транзисторах

Если задать температуру выходников 90, а температуру термодатчика 60 - ток покоя падает в 2 раза. Не уверен, что нужны резисторы в эмиттерах выходников, скорее нужен резистор порядка 5 Ом в эмиттер термодатчика. Без Д4 напряжение КЭ ИТ 1.3V, ну... в принципе можно и выкинуть Д4. По-хорошему, конечно, надо бы сделать входной каскад на следящем каскоде, второй - пара Баксандала. Но, опять же, изначально ставил задачу сделать простой усилитель с относительно низким током покоя, возможностью работы на 4 Ом и спектром как у JLH. Вариант на пяти транзисторах этому вполне соответствует... Ну и loop крайнего варианта:
Как в том анекдоте про "читал пейджер, много думал", призадумался над строчками про резистор в эмиттере термодатчика. До этого нигде не встречался с таким решением, хотел узнать, что оно дает, избежать перекомпенсации или что-то еще?
Мысли дилетантские. но от этого не менее назойливые и пока без ответа.
 
Как в том анекдоте про "читал пейджер, много думал", призадумался над строчками про резистор в эмиттере термодатчика. До этого нигде не встречался с таким решением, хотел узнать, что оно дает, избежать перекомпенсации или что-то еще?
Мысли дилетантские. но от этого не менее назойливые и пока без ответа.
не избежать. а настроить нужный наклон компенсации.
 
Как в том анекдоте про "читал пейджер, много думал", призадумался над строчками про резистор в эмиттере термодатчика. До этого нигде не встречался с таким решением, хотел узнать, что оно дает, избежать перекомпенсации или что-то еще?
Мысли дилетантские. но от этого не менее назойливые и пока без ответа.
Почитайте Селфа, розділ 12. Він пропонує резстор не в емітер, а в колектор транзистору термосенсора. З тією ж метою. Але так можна вбити одразу двох зайців з трьох, що заважають режимному струмові виходу бути стабільним. Оригінальна ідея належить Хоуксфорду.
 

Вложения

Последнее редактирование:
Почитайте Селфа, розділ 12. Він пропонує резстор не в емітер, а в колектор. З тією ж метою. Але так можна вбити одразу двох зайців з трьох, що заважають режимному струмові виходу бути стабільним. Оригінальна ідея належить Хоуксфорду.
Хоуксфорда читал внимательно, очень грамотная статья и полезная. Не понял одного, удвоенного термотранзистора с применением N и Р транзисторов в связке.
Хотя, если задуматься. то у N и Р переходов выходного и предвыходного каскадов немного разные потенциалы и зависимости , требующие внимания. С чем я полностью согласен.
 
только вот в NAD диод поставили в эмиттер,что не хватило компенсации или на радиатор транзистор не ставили?
Без Д4 напряжение КЭ ИТ 1.3V, ну... в принципе можно и выкинуть Д4
а почему не поставить повторителем BS170? у него UИЗ больше 2в и вх емкость всего 25р
 
С
перекомпенсацией встречался лицом к лицу, когда выруливал выходной каскад Худа на германии. Перестарался в итоге. С прогревом ток покоя с ампера рухал до 0,7 . Непорядочек.
 
Іноді Р і N транзистори мають різні температури. _da
так и думал. Иное легирование , разные свойства.
даже простой замер падения на переходе дает заметно разные цифры у N и Р.
Уже не говоря о разной скорости движения дырок и электронов в переходе.
тут поневоле задумаешься, может мать его так, ту комплементарность, которая ни разу не идеальная.

Іноді Р і N транзистори мають різні температури. _da
Тож кожному свій сенсор.
Так думаю, що Хоуксфорд нащупав метод, "кожному свiй сенсор " Тiльки не кожний дотумкав, що он казав.
Вот, я зараз дотумкав :) :)
И не только дотумкал, но и свою идею задумал, Р- термотранзистор сажаем на радиатор к Р-выходнику, а N термотранзистор- к N выходнику , в итоге разница на выводах термотранзисторов соответствует потребностям выходного каскада.
 
только вот в NAD диод поставили в эмиттер,что не хватило компенсации или на радиатор транзистор не ставили?

а почему не поставить повторителем BS170? у него UИЗ больше 2в и вх емкость всего 25р
В наде термодатчик стоит на радиаторе, там радиатор как фольга, ток покоя думаю 10-15 мА. BS170 можно поставить (хотя и с биполяром будет работать), надо только резистор в истоке уменьшить до 510 Ом.

Він пропонує резстор не в емітер, а в колектор транзистору термосенсора.
Шас попробовал в симуляторе - не работает резистор в коллекторе - на ток покоя никак не влияет. В эмиттере без проблем - 5 Ом и ток стабилен...
 
BS170 можно поставить (хотя и с биполяром будет работать), надо только резистор в истоке уменьшить до 510 Ом.
если CL цепь не ставить в эмиттер УНа ,намного ухудшаются параметры?
если схема будет как в исходном варианте (простом) то при установке ИТ(гт311) обязательна цепь из двух диодов и конденсатора 1мкф?или без нее проблемы с клипом?
 
В наде термодатчик стоит на радиаторе, там радиатор как фольга, ток покоя думаю 10-15 мА. BS170 можно поставить (хотя и с биполяром будет работать), надо только резистор в истоке уменьшить до 510 Ом.


Шас попробовал в симуляторе - не работает резистор в коллекторе - на ток покоя никак не влияет. В эмиттере без проблем - 5 Ом и ток стабилен...
Я может недалекий дилетант, но имею качество, прислушиваться и присматриваться к решениям знающих, потом применять их в своих поделках, с уверенным результатом. За что всем знающим- поклон.
 
Тема - Худ на ГЕРМАНИИ (!). Да, у каждого есть своё мнение , какой германий кошернее , микс из германия и кремния - ну . имеет место быть. Пусть покажет человек, что получилось . как звучит , может и заинтересует это других. Были же - 806 903 , да и много чего было).От нехватки компонентов, вот только зачем ругаться то ?)) Мне например идея совместить в ВК 806 и 210 (или ещё что ) очень понравилась) буду пробовать , осенью после дачи. Экономия налицо) Мне тут Тесловские KU607 VC отдали за так , тоже попробую гибридный каскад. И страшное дело , пообещали ещё много Теслы .Ну почему нет).Эксперимент ведь критерий истины. Меня так учили. А сколько ненужных направлений в моей специальности отсеялось после экспериментов .Да, это время , это деньги , но важна конечная цель. Я от читаю сейчас про "Буревестник" , а это наши разработки , я читаю про "Зевс" , а это Рассохин , Плетнёв , и моя фамилия там где то . Мы доказали , реактор может работать в закритической зоне. Ну это так к слову ).Практика , хочет человек сделать - пусть делает , поделится результатами . оценим ) В этом и есть смысл сообщества ). Это моё мнение , можете тапки кидать )
 
Последнее редактирование модератором:
идея совместить в ВК 806 и 210 (или ещё что ) очень понравилась)
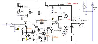
имхо слишком разная частота у них,мне чем пара кт 863+гт806 приглянуласть-863 низковольтный 30в транзистор имеет рекордное среди отечественного кремния малое напряжение(сопротивление) насыщения как у германцев,по даташиту 0,06ом https://eandc.ru/catalog/kt863a/
высокую бэтту -больше 100 и достаточно высокую частоту 4мгц и цена 90р
в данной схеме верхнее плечо,которое на кремнии работает без отсечки как в параллельном повторителе а нижнее с отсечкой как в дарлингтоне
но как известно из за больших обратных токов германцы переключаются намного плавнее кремния,вот и хочу поставить гт806 вниз,должно быть нормально,единственный момент за термостабильность без эмиттерного резистора переживаю ,но IDDQDговорит что симуль показывает ,что с кремнием ток наоборот вниз плывет,думаю с германцем будет нормально тем более я 806му термодатчик прямо под подошву ставлю,хотелось бы не ставить германцу эмиттерный резистор.
нашел даташит на 863,пишут что типовая частота 20мгц!!!!!!!!!! и бэта до 500!!!!,те надо с небольшой бэтой брать,будет частота высокая
 
Последнее редактирование:
НУ началось ). Кто правовернее ) Ребята - давайте жить дружно ) Тема - Худ на ГЕРМАНИИ (!). Да, у каждого есть своё мнение , какой германий кошернее , микс из германия и кремния - ну . имеет место быть. Пусть покажет человек, что получилось . как звучит , может и заинтересует это других. Были же - 806 903 , да и много чего было).От нехватки компонентов, вот только зачем ругаться то ?)) Мне например идея совместить в ВК 806 и 210 (или ещё что ) очень понравилась) буду пробовать , осенью после дачи. Экономия налицо) Мне тут Тесловские KU607 VC отдали за так , тоже попробую гибридный каскад. И страшное дело , пообещали ещё много Теслы .Ну почему нет).Эксперимент ведь критерий истины. Меня так учили. А сколько ненужных направлений в моей специальности отсеялось после экспериментов .Да, это время , это деньги , но важна конечная цель. Я от читаю сейчас про "Буревестник" , а это наши разработки , я читаю про "Зевс" , а это Рассохин , Плетнёв , и моя фамилия там где то . Мы доказали , реактор может работать в закритической зоне. Ну это так к слову ).Практика , хочет человек сделать - пусть делает , поделится результатами . оценим ) В этом и есть смысл сообщества ). Это моё мнение , можете тапки кидать )
Валера, не переживай, спишемся, свидимся, обменяемся опытом. Мои знания по колонкам , твои по транзисторам, соединим - и урежем марш!!!
А по моему образу жизни- не нужны советчики, сам могу сделать то, что нужно из того, что есть.
,
 
Хоуксфорда читал внимательно, очень грамотная статья и полезная. Не понял одного, удвоенного термотранзистора с применением N и Р транзисторов в связке.
Хотя, если задуматься. то у N и Р переходов выходного и предвыходного каскадов немного разные потенциалы и зависимости , требующие внимания. С чем я полностью согласен.
В японских усилителях несколько раз встречал по два транзистора в стабилизации тока, только где видел один транзистор был на радиаторе, второй на плате. Думаю один компенсирует выходные транзисторы, второй переходы , например драйвера, который расположен на плате.
Вот схема Harman Kardon, один транзистор который обведен пунктиром он вне платы (на радиаторе), второй на печатной плате стоит.
AVR35.jpg
 
В японских усилителях несколько раз встречал по два транзистора в стабилизации тока, только где видел один транзистор был на радиаторе, второй на плате. Думаю один компенсирует выходные транзисторы, второй переходы , например драйвера, который расположен на плате.
Вот схема Harman Kardon, один транзистор который обведен пунктиром он вне платы (на радиаторе), второй на печатной плате стоит.
Посмотреть вложение 101637
Слава! А что скажете на идею, что на плате термик нюхает бортовую температуру. А те что на радиаторе-уже нагрев от мощности в нагрузке?
 
если CL цепь не ставить в эмиттер УНа ,намного ухудшаются параметры?
если схема будет как в исходном варианте (простом) то при установке ИТ(гт311) обязательна цепь из двух диодов и конденсатора 1мкф?или без нее проблемы с клипом?
Сверху без катушки, снизу с катушкой - в зависимости от частоты без катушки петлевое меньше на 10 - 20 db. Диоды и кондёр лучше оставить - с ними обратный ток диода Д3 (который защищает верхний выходник) значительно меньше.
А вообще, конечно, вам бы лучше ЛТспайс скачать и самому пробовать варианты схем...
 

Вложения

  • Anti-JLH3_loop_c катушкой и без.png
    Anti-JLH3_loop_c катушкой и без.png
    48.5 KB · Просмотры: 105
Последнее редактирование:
А вообще, конечно, вам бы лучше ЛТспайс скачать и самому пробовать варианты схем...
спасибо большое,я уже скачал несмотря на табу,так меня схемка последняя с катушкой заинтересовала, но мне в спайсе лень разбираться нет стимула,а у вас нет мультисима бесплатного я в нем работал.
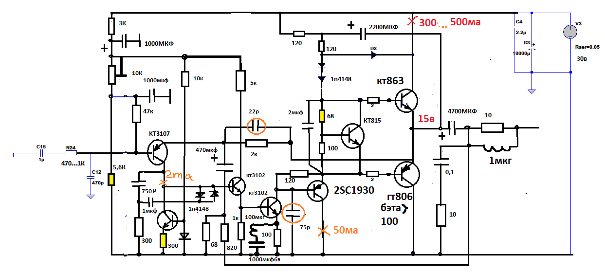
ВОТ схема и монтажка по мотивам последней версии IDDqD
ИТ можно на кремнии тк с повторителем напряжение выше ,но я оставил гт311 он не хуже будет и на диод меньше)))просто лень монтажку переделывать
земляную шину9зеленая) я бы сделал не из проволоки а выгнул из медной полоски шириной 5мм на много удобнее паять и она устойчиво станет на радиатор,приклеить ее надо через изолятор,можно просто ватман наклеить на всю поверхность радиатора а к нему клеить шину и другие элементы-входной кондер,многооборотник,электролиты
экран катушки делаем и з двух шайб и полоски жести которую мотаем на оправку в несколько слоев и склеиваем ,еще лучше из трансформаторной стали или пермаллоя если есть лента,винт берем из латуни и изолируем от шайб которые кладем сверху и снизу и прикручиваем к радиатору,в полосе сделать пропилы для провода обмотки
но это для особо вредных критиков про наводки,а так можно катушку просто через изолирующую щайбу из пластиковой карты вырезать саморезом прикрутить и нормально
Anti-JLHулучшеная.pngммонтаж усилителя 3yuan.png

хотелось бы вот так попробовать,жаль моделей германцев адекватных нет,,,
вверху кт863 с бэтой 350...400,а внизу дарлингтон п605 бэта 40 и гт 806 бэта 15....25,резистор в эмиттере 605го небольшой 15...20ом
п605 на общий радиатор НЕ СТАВИТЬ ,добавить диод в эмиттер Ube splittera
и сделать ему тепловую связь с п605,должно шикарно переключаться
тк Ube плеч примерно равны если термостаб не вытянет можно 0,33 в эмиттер гт806 поставить,но должна вытянуть и без него
а может в коллектор диод германиевый или шоттки
Anti-JLHулучшеная эксперимент.pngAnti-JLHулучшеная эксперимент1.png

нужно, модели "для рогатки" на Паяльнике лежат (если надо)
какой рогатки? надо п605 и гт806 и вряд ли они адекватные,мне форму тока этого дарлингтона германского по сравнению с 2SA1943 бы посмотреть в нижнем плече тут теперь вверху параллельная двойка а внизу дарлингтон из германцев +повторитель в А классе на 1930
надо бы по идее резистор небольшой бэ п605 му ставить чтобы симметрично качало
 
Последнее редактирование модератором:
чтобы симметрично качало
самое главное (в любом, для коммутационных).
По коррекции, я не умею и нехочу, если быстро в первом, то активными тормозить до ВК (с "Головы" начинать проектировать, не с Ж.)

Если ТОСник на джифет, как старт, то всё будет очень хорошо (каскод забанить и забыть), про Пшки и не знаю, т.к. не держу (есть дарлы, быстрые, бу с Китая за копейки)

хочется германца
дарлы, как 2 в 1 и малый ток им нужен (двойка), по отсечке, тут схемотехнику менять, если "упёрлись" в 0.3В
 
Если ТОСник на джифет
в смысле в первом каскаде?биполяр с резистором 100ом в эмиттере не хуже
дарлы, как 2 в 1 и малый ток им нужен (двойка), по отсечке, тут схемотехнику менять, если "упёрлись" в 0.3В
не понял что 2в1? я хочу п605 с бэтой 40 +гт806 с бэтой 20 причем резистор в эмиттере п605 всего 15...20ом будет очень быстрый германиевый дарл с Uбэ=0,6в,и бэту легко ему сделать 600 примерно а так ничего ни куда не уперлось в NADе вообще вверху стоит мосфет с Uзи=2в
просто у кт 863 бэта 250...350 а 806 с 100 редко попадается,можно 1941 поставить но хочется германца+863 дармовой с насыщением 0,06ом как у германца
 
Последнее редактирование:
с дарлингтом двойку лепить не надо, с ИТ на резисторе (так НАДО) и вольтодобавка "рулит" не во всём диапазоне токов (клиппует рано), выбросить (тем более электролит). Открыть же хочется ВК на максимум.
 
Примерно так же. Я выкладывал расчеты на КП801, как раз на 8 Ом оптимум.
В случае если у Вас интерес к КП801А/Б не пропал, могу поделиться.. Новыми, не паянными, не лапанными
 

Вложения

  • кп801.jpg
    кп801.jpg
    344.4 KB · Просмотры: 101
причем резистор в эмиттере п605 всего 15...20ом будет
Очень хорошая идея, хвалю. Диффузор вперёд будет скакать, шо дурной.
Назад его и сила упругости подвеса как-то втянет.
 
Приветствую Всех.
Прошу совета у глубокоуважаемого
А. Бокарева:
Какое оптимальное напряжение питания и ток при сопротивление акустики 16ом.
И очень ждём финальную 'железобетонную" схему GeХуда.
 
Приветствую Всех.
Прошу совета у глубокоуважаемого
А. Бокарева:
Какое оптимальное напряжение питания и ток при сопротивление акустики 16ом.
И очень ждём финальную 'железобетонную" схему GeХуда.
Убавив ток до 0,7-0,8 А, можно поднять питание до 30-35 вольт. Смакетить бы неплохо, потому как задачи под нагрузку в 16 Ом не было, вы первый, кто спросил .
Сейчас сделал бы так: 40 вольт общее питание, балластный резистор , стаб на Д816 +банка , 35 вольт, питает драйверный транзистор. С этих же 40 вольт второй балластный резистор питает выходной каскад, он и защита и фильтрация и термостабилизация. Скажем, 40 минус 30, 10 вольт на 0,7А , 15 Ом примерно. Банку на выходе. Пульсация питания умрет в ноль на 15 Омах.
Транзистору нижнего этажа в эмиттер резистор 1-1, 5 Ом 1Ватт, пущай греется и греет своим теплом термик Ом в 40, в базе этого транзистора. Их рядом на плате разместить и силиконовым герметиком склеить вместе. Жидкий силикон утекает.
 
Какое оптимальное напряжение питания и ток при сопротивление акустики 16ом.
Во первых зависит от выходных транзисторов. А вообще у Худа всё подробно описано, с германием по такому же принципу напряжение больше ток меньше, смотрим спектр и не забываем что в схеме германий. И будет вам счастье.

Если приспичило Худа применить к 4-омной колонке
Схема Худа плохо реагирует на низкоомную нагрузку.

Так товарищу требуется на нагрузку 16 Ом так что не чего городить не надо
 

Статистика форума

Темы
3,302
Сообщения
262,870
Пользователи
2,544
Новый пользователь
vlad'mir
Назад
Сверху Снизу