JLH на германиевых транзисторах

Для тех кто не понял.Высокотоковая серия Cornell Dubilier 380LX.
Купить можно на Маузере.

Александр,а какой коэф. усиления у П605а в схеме?


Не читал-не заметил.Какая установилась t ? при-15в и +15в ?
п605. Коллекторный резистор 400 ом делим на эмиттерный 43 ома, грубо Ку=10
 
Худ все расчёты делал для кремния.Для него термостабилизация не нужна,если всё сделано как он расчитал.Но мы переходим на германий,а это совсем другая песня.И если термостабильность не учесть,то при переходе от фанерки к корпусному законченому варианту начнутся непредсказуемые траблы.А если ещё учесть ,что все компоненты будут не дешёвыми(из-за подбора из кучи),то всё может вылится в головняк временной и финансовый.
Если поведёт плохо,то тогда частично терморезистором,частично вентилятором.
Пельтье не поможет?
 
Пока никому вроде не помог, в готовых конструкциях не встречал. Все боятся класса А с германием.
 
И правильно делают.
Фразу можно сократить... Не боятся класса А лампового, там и так температуры дикие и время установления режима огромное. А в транзюковом усилителе ждать час выхода на режим и с каждого выходника рассеивать по 50Вт в тепло - это для отчаянных, и то - если звук это оправдывает. Уважаемый АБ послушает некоторое время и нам даст ответ - что лучше звучит на его АС - АБ1, АБ2, германиевый ЛХ или ЛХ на латералах. Если германий звучит аналогично или хуже - то классная схемка, но интерес чисто спортивный ввиду врождённой температурной уязвимости "германцев" :(
 
И я полтора года завязал с Худом на германии, работает, хорошо, только жрёт немерянно, и если еще летом... Сделаю лучше Худа на 2sc5200, у меня много их досталось, чистая Тошиба с Кардона 2002г, в связке Худ-Эллиотт. Не думаю, что разница в германии и фирменном кремнии заметите.
 
Макет Худа на германии питается от ТН-46 и баночки на 10 000мк. Силовик холодный, вполне можно нагрузить его вторым каналом усилителя. Радиаторы нагреваются примерно до 50-60 град. Увеличить их до 1000 см и забыть про нагрев. Отдельная тема для лабораторной работы- цепь термостабилизаци смещения драйвера. После чего буду греть схему феном и посмотрю, что получится в итоге.
Звучание не отличается в лучшую или худшую сторону от того же АБ1, такое же прозрачное. спокойное, комфортное. Сигнал подавал с выхода для телефонов , он там регулируемый.
Позже гляну, как звучит с линейного выхода, должно быть получше.
 
Звучание не отличается в лучшую или худшую сторону от того же АБ1, такое же прозрачное. спокойное, комфортное - И ЭТО ПРАВИЛЬНО. И Худа на кремнии.
НО, 6с4с и 45 триод, ОНО красивее...
 
Юра, конечно же, первые звуки включенного однотакта на 2а3 ставят все по местам. Но слух так устроен. что привыкает ко всему. А схема ЛХ что на германии , что на кремнии,звучит достойно, может быть хорошей альтернативой лампе. Причем, за сильно другие деньги.
 
Сейчас закончил эпопею с двухтранзитником для ТЛФ на германии в классе А, звучит отлично. Но поставил СЕ на 6н8с-триод 45... да ну его, этот на мп11-п605.
 
А я давно уже работаю услителем на паре латералов и опере , встроенном в микрофонную станцию. И звук красивый и мощность достаточная и параметры достойные. Схема на своем месте.
 
Александр! А как по звуку ваш АБ2 по сравнению с вашим:
02 03 2021.jpg
 
Александр! А как по звуку ваш АБ2 по сравнению с вашим:Посмотреть вложение 12736
Эта схемка не отслушана, просто измерена в макете. Впечатлений нет. Вполне вероятно, что звук будет достойный. Просто я её отложил на будущее. Перетыком поменять измерительный унч на этот не получится. там механической работы много.
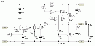
ПС. Если повторять приведенную вами схемку, нужно непременно разделить резистор в эмиттерах драйверных транзисторов -130 ом- на два по 63-68 Ома и заземлить их среднюю точку, иначе усиление выходного каскада упадет до1 и схема потеряет в выходной мощности.
 
Понятненько) Просто пришли пары 162/1058. Правда я еще АБ1+Худ недоквырял - с работой не разгребся. Но, вечерние размышления уже начались)
Кстати, включал, промерял на днях Худа - при верхних резисторах 120-430, ТП почему-то аж под 2 ампера. Все-таки лучше сначала подстроечник на 1 к, выставлять, выпаивать, замерять и ставить по факту.
 
Последнее редактирование:
Понятненько) Просто пришли пары 162/1058. Правда я еще АБ1+Худ недоквырял - с работой не разгребся. Но, вечерние размышления уже начались)
Кстати, включал, промерял на днях Худа - при верхних резисторах 120-430, ТП почему-то аж под 2 ампера. Все-таки лучше сначала подстроечник на 1 к, выставлять, выпаивать, замерять и ставить по факту.
Ток у нас задан режимом драйверного транзистора , резистор в коллекторе его посчитаны и подогнаны, трогать их нельзя. Гляньте, что у вас в эмиттере BD139 , там по идее Ом 100 должно быть и падение на резисторе с током драйвера в 25 ма должно быть 2, 5 вольта. Это соотвествует току покоя 1 А.
 
Да. В эмиттере 100 ом. Спаял чуть ли не месяц назад, уже с ходу и не разберусь где, что на ПП. Тем более на одной плате Худ и АБ1. Сейчас поразбираюсь. Но разводил и паял все согласно вашим схемам и номиналам.
 
Включите в питание балластный резистор Ом на 10 и с ним неспешно меряйте режимы. Не спалите транзисторы .
 
Олег, есть https://nadotornado.com.ua/forum/moj-blog/1811-delayu-usilitel-john-linsley-hood-1969-chast-1, там все понятно, и Павел с Ростова может разъяснить
Спасибо! Это у меня 4 или пятый Худ. Проблем вроде бы не было. Просто везде ставил подстроечники на полпитания и ТП. А тут с постоянными...
Балластный резистор в питании - это у меня уже как привычка)
 
Возьму за основу
 

Вложения

  • p36-a-sch.gif
    p36-a-sch.gif
    7.9 KB · Просмотры: 438
Ток покоя, видимо зависит от параметров драйверного транзистора. А может от тестера))) Вместо 430 впаял 475 ом. Играет с полчаса. Ток в разрыв питания 115, на эмитерном резисторе 2,46 вольт. С полпитания правда ерунда, при 28 вольт (через резистор), на выходе перед конденсатором 10,9. Вот плохо без подстроечника - щас бы крутанул и готово.
 
Юрий Робертович!Вы выкладывали схему Nikko trm40. Как германиевый ваш Худ поёт в сравнении с этим германиевым Nikko TRM40 .И с какой акустикой всё слушалось.Просто имею такой Никко знаю его звук и хочу знать в чём разница и насколько сильна.Для тех кто не знает: NIKKO TRM-40 усь на межкаскадных трансах в классе B с выходными германиевыми транзисторами Hitaсhi 2SB337
 
Как говорил п-ник Фроленков, тебе лишь крутануть, а что произойдет, наплевать(цитата, от Фроленкова, классный мужик, воевал во Вьетнаме)
 
Ток покоя, видимо зависит от параметров драйверного транзистора. А может от тестера))) Вместо 430 впаял 475 ом. Играет с полчаса. Ток в разрыв питания 115, на эмитерном резисторе 2,46 вольт. С полпитания правда ерунда, при 28 вольт (через резистор), на выходе перед конденсатором 10,9. Вот плохо без подстроечника - щас бы крутанул и готово.
Вам нужно всего лишь отсимметрировать схему по средней точке, подогнав резистор с плюса питания до фильтрующего кондёра. Подстроечник сам по себе поганка, проще настроить им , потом впаять постоянный.
 
Подстроечник сам по себе поганка, проще настроить им , потом впаять постоянный.
Это само собой. Везде С-2-29 и Вишай, а тут вдруг шуршащий элемент) Я тут подумал, а может быть 120к и 80к надо поменять местами? Ведь если расчитывать делитель напряжения, 120+30 и 80, полпитания не получается.
 
Это само собой. Везде С-2-29 и Вишай, а тут вдруг шуршащий элемент) Я тут подумал, а может быть 120к и 80к надо поменять местами? Ведь если расчитывать делитель напряжения, 120+30 и 80, полпитания не получается.
А кто вам запретит врезать туда переменник и подобрать среднюю точку.
А смещение входного транзистора относительно нуля вы не принимаете в расчет, куда приходит ООС с выхода и куда сигнал со входа, а там вольт разницы.
 
А кто вам запретит врезать туда переменник и подобрать среднюю точку.
Сейчас этим и займусь. Просто не пойму, как расчитывается, поэтому спросил. А полпитания, насколько помню, влияет на ТП. Когда прошлые варианты с подстроечниками настраивал - крутишь одно, уходит другое, и так в несколько приемов...
 
Интересно, заметите ранзицу МЛТ, ОМЛТ, МТ, С2-23, С2-29, Вишай? Думаю, фиг с маслом.

Угу, когда им скажут, а сейчас слушаем Вишай, слышите панораму, звук чудесный... Ф-И-Г-Н-Я

ginalex, как поёт Nikko TRM40 не знаю, германиевые транзисторы Hitaсhi 2SB337 тоже. Вам к слухачам-аудиофилам, а я профессионал
 
Интересно, заметите ранзицу МЛТ, ОМЛТ, МТ, С2-23, С2-29, Вишай? Думаю, фиг с маслом.
Тут дело в другом. Хорошо, когда резисторы точные, а С2-29 как раз из таких, но порой номиналы не стандартные. Вишай 1%, при весьма доступной цене еще имеют и малые размеры.
Кстати, слышал, что "ламповики" слушают резисторы - металл или уголь... Но у меня нет лампового усилителя, а то сравнил бы ради интереса.
 
Последнее редактирование:

Статистика форума

Темы
3,302
Сообщения
262,889
Пользователи
2,544
Новый пользователь
vlad'mir
Назад
Сверху Снизу