Минуетик - усилитель мощности

Оценка усилителя по 5-ти баллам

  • 1

  • 2

  • 3

  • 4

  • 5


Результаты будут видны только после голосования.
Регистрация
13 Окт 2019
Сообщения
5,505
Реакции
1,580
Репутация
107
Возраст
68
Страна
Россия
Город
Свердловкая обл.
Предупреждений
5
Примерно такая схема
 

Вложения

  • hybridS.png
    hybridS.png
    11 KB · Просмотры: 388
Регистрация
13 Окт 2019
Сообщения
5,505
Реакции
1,580
Репутация
107
Возраст
68
Страна
Россия
Город
Свердловкая обл.
Предупреждений
5
Саша, тут все правильно, Расмуссен ввел Т-образную ООС, которая увеличивает входное сопротивление по инвертирующему входу и позволяет уменьшить заземляющее сопротивление по прямому входу.
 

Вложения

  • hybrids_001-ldsound-ru-72.jpg
    hybrids_001-ldsound-ru-72.jpg
    24.2 KB · Просмотры: 184
Регистрация
12 Ноя 2019
Сообщения
28,303
Реакции
13,620
Репутация
395
Саша, тут все правильно, Расмуссен ввел Т-образную ООС, которая увеличивает входное сопротивление по инвертирующему входу и позволяет уменьшить заземляющее сопротивление по прямому входу.
А! Виноват, не понял, что это инвертирующий, а так делается, чтобы избежать мегаомов в ООС , когда входное по инвертир входу нужно повыше.
 

М.Васильев

1 ранг
Регистрация
25 Янв 2022
Сообщения
2,297
Реакции
697
Репутация
54
Возраст
68
Страна
Россия
Город
Пестово
Имя
Максим
10 ком в неинвертирующем входе. Это как ?
 
Регистрация
12 Ноя 2019
Сообщения
28,303
Реакции
13,620
Репутация
395
10 ком в неинвертирующем входе. Это как ?
Неинвертирующий видимо равен спараллеленным резисторам по инвертир входу .
22 кила слева и 10 справа, параллельно будет....ну. скажем, 7 кил. Похоже на правду
 

М.Васильев

1 ранг
Регистрация
25 Янв 2022
Сообщения
2,297
Реакции
697
Репутация
54
Возраст
68
Страна
Россия
Город
Пестово
Имя
Максим
Неинвертирующий видимо равен спараллеленным резисторам по инвертир входу .
22 кила слева и 10 справа, параллельно будет....ну. скажем, 7 кил. Похоже на правду
Разве на входах оу не должен быть ноль? На неинвертирующем ноль,на инверте виртуальный ноль.
 
Регистрация
12 Ноя 2019
Сообщения
28,303
Реакции
13,620
Репутация
395

М.Васильев

1 ранг
Регистрация
25 Янв 2022
Сообщения
2,297
Реакции
697
Репутация
54
Возраст
68
Страна
Россия
Город
Пестово
Имя
Максим
Неужто? А если вы неправы? Скажем, забыли про ТОКИ по входам?
ну ну. Ну и какие там на входе тока в случае полевиков на входах и чем вы эти тока выравнивать будете. Вопрос еще к номиналам Т-оос . и частоте среза входного фильтра.
 
Последнее редактирование:

Russ

1 ранг
Регистрация
3 Фев 2023
Сообщения
1,574
Реакции
813
Репутация
47
Страна
Россия
Город
Pskov
У меня неинвертирующий просто в землю впаян и все пркрасно на выходе.
 

М.Васильев

1 ранг
Регистрация
25 Янв 2022
Сообщения
2,297
Реакции
697
Репутация
54
Возраст
68
Страна
Россия
Город
Пестово
Имя
Максим

Вложения

  • ачх.PNG
    ачх.PNG
    52.7 KB · Просмотры: 139
Последнее редактирование:

Georgi

3 ранг
Регистрация
11 Дек 2021
Сообщения
133
Реакции
136
Репутация
18
Страна
Россия
Город
г. Дубна, Моск.обл.
Имя
Георгий
Что-то глянул цены на ЛМ-ку в Чиде и офигел! Это так давно? https://www.chipdip.ru/search?searchtext=LM3886
Этот "апофигей цен" начался где-то уже около года назад. Когда-то, года 2-3 назад TDA7293 у них продавалась за 80...120 руб.
Сегодня дешевле купить эти мс в комплекте с уже почти полностью напаянными деталями на платах (типа "OLD School"), которые есть как для мс ТDA7293, так и для LM3886.
В купленном мною комплекте поставки для TDA7293 идёт плата, в которую надо самому впаять только 4 больших электролита по питанию и саму микросхему :

Где-то полтора назад, когда эти платы УМЗЧ впервые появились, их цена была на ~40 % меньше (~620-720 руб). А когда мне понадобилось купить на замену выгоревшей мс новую, то оказалось, что цена этой платы УМЗЧ была сравнима со стоимостью отдельной мс. Решил приобрети саму плату УМЗЧ "OLD School". Надо отдать должное, двусторонние платы изготовлены очень качественно, покрыты защитным покрытием с применением позолоченных проходных отверстий под крупные детали. Возможно включение УМЗЧ в трёх режимах: неинверторном, инверторном и дифференциальном. Можете посмотреть небольшой рекламный ролик с демонстрацией работы такой платы на базе TDA7293.
Запуск видео-ролика производится внизу слева в нижеследующей ссылке:

Примечание:
В версии моего экземпляра платы с TDA7293 было обнаружено два отличия от принципиальной схемы:
1. 4 резистора на входах мс R4,R5,R8 и R9 имели реальное сопротивление по 1 кОм вместо 2,7 кОм по схеме. В итоге коэффициент усиления в УМЗЧ был соответственно увеличен, а входное сопротивление УМЗЧ снижено.
2. Перепутаны местами надписи у выводов управления "Stby" и "Mute". Причём на фото платы в Чипе они правильно нанесены. А в версии моей платы надписи у выводов перепутаны местами.
Поэтому проверяйте правильность по дорожкам платы к выводам мс и её принципиальной схеме. Все остальные номиналы резисторов соответствовали принципиальной схеме. Работа платы УМЗЧ была проверена.
 
Последнее редактирование:

IDDQD

3 ранг
Регистрация
28 Янв 2023
Сообщения
231
Реакции
114
Репутация
15
Страна
Россия
Город
эНск
Имя
IDDQD
Чем параллельник заратустры отличается от параллельника минуэтика ?
Помнится Агеев в 1982 году приставлял ОУ к параллельнику. Если бы мне вдруг пришлось это делать сделал бы так (схема с ВК Заратустры доведённая до сверхлинейности):
Минуэтик_my.png
 

vitamir

1 ранг
Регистрация
2 Янв 2021
Сообщения
2,104
Реакции
1,285
Репутация
71
Возраст
63
Страна
Україна
Город
Київ
Имя
Віталій
Параллельник на вьіходе схема проблеммная по двум причинам: ток в нагрузку и охлаждение транзисторов. Вон Бокарев с радиатором забавляется.
 

IDDQD

3 ранг
Регистрация
28 Янв 2023
Сообщения
231
Реакции
114
Репутация
15
Страна
Россия
Город
эНск
Имя
IDDQD
Параллельник на вьіходе схема проблеммная по двум причинам: ток в нагрузку и охлаждение транзисторов. Вон Бокарев с радиатором забавляется.
...и тогда же решил испытать свою давнюю идейку - сделать параллельный повторитель со смещением напряжением , чтобы устранить органически присущие классическому варианту недостатки , а именно ограничение по выходному току и довольно большие потери по напряжению выхода . Результат превзошёл все ожидания . Мнение о том , что такое смещение неминуемо приведёт к тепловой нестабильности каскада - оказалось совершенно неверным . Если обеспечить тепловую связь между мощными транзисторами и диодами в источнике смещения , то проблем нет никаких , а есть только преимущества . Ток выхода в таком каскаде теперь равен входному току каскада , умноженному на произведение усиления предвыходного и выходного транзисторов , и в данном случае может достигать 15 ампер , а выходной каскад , что интересно , может работать в режиме rail-to-rail , то есть практически до напряжения питания . Кроме того , из-за жёсткой связи переходов БЭ всех транзисторов значительно улучшается симметрия каскада на высоких частотах , так как устранена несимметрия токов заряда и разряда ёмкостей переходов при резких перепадах в сигнале . А это , кроме того , позволяет устранить "ступеньку" в классе АВ , и позволяет работать без ООС с малыми искажениями . Что положительно сказывается на звуке , понятное дело...
 

vitamir

1 ранг
Регистрация
2 Янв 2021
Сообщения
2,104
Реакции
1,285
Репутация
71
Возраст
63
Страна
Україна
Город
Київ
Имя
Віталій
Если у Вас есть шкатулка с Термалтраками, предлагаю довести до сверхлинейного состояния буфер Броски. Он мне представляется более технологичньім при изготовлении руками. Радиатор пилить\шлифовать не придется. У Мусатова получилось.
 

IDDQD

3 ранг
Регистрация
28 Янв 2023
Сообщения
231
Реакции
114
Репутация
15
Страна
Россия
Город
эНск
Имя
IDDQD
Если у Вас есть шкатулка с Термалтраками, предлагаю довести до сверхлинейного состояния буфер Броски. Он мне представляется более технологичньім при изготовлении руками. Радиатор пилить\шлифовать не придется. У Мусатова получилось.
Тут ещё проще - берёте схему Паруса, выкидываете тройку, приставляете ВК Мусатова - профит.
 

М.Васильев

1 ранг
Регистрация
25 Янв 2022
Сообщения
2,297
Реакции
697
Репутация
54
Возраст
68
Страна
Россия
Город
Пестово
Имя
Максим
Тут ещё проще - берёте схему Паруса, выкидываете тройку, приставляете ВК Мусатова - профит.
вы хоть представляете бич термалов . Почему я говорю о развязке диодов термалов с узлом регулировки тока покоя? Лепить глубокоосники без решения этого вопроса. я не понимаю.
 
Регистрация
16 Янв 2020
Сообщения
53
Реакции
6
Репутация
18
Тема Минуэтика радостно закрыта схемой на AD711и двумя парами Тошибы , выходной каскад по Агееву из Радио 2/87 , раскачка примерно та же, летающее питание.
Звук порадовал сразу и навсегда. Измерения порадовали неделей ранее.
Александр Сергеевич, тихонечко спрошу про "ворота рамок" коэффициента усиления Тошибовских транзисторов применных в этом усилителе. И как повлияет на звучание хотя-бы минимальный разброс по усилению?
 
Регистрация
12 Ноя 2019
Сообщения
28,303
Реакции
13,620
Репутация
395
Александр Сергеевич, тихонечко спрошу про "ворота рамок" коэффициента усиления Тошибовских транзисторов применных в этом усилителе. И как повлияет на звучание хотя-бы минимальный разброс по усилению?
На каждом транзисторе есть циферка в ма базового тока, обеспечившая 2ампера тока коллектора.И там вилка от 13 до 16 ма.
И когда гонял на нагрузке выходной каскад параллельный, на этих Тошибах, то к нагрузке в 7 Ом подкинул 10, глянуть, как лицо у него перекосит. А он, мерзавец, бровью не повел даже. Еле заметный сдвиг от верхней линии скопа , пол-децибела.
 
Последнее редактирование:

IDDQD

3 ранг
Регистрация
28 Янв 2023
Сообщения
231
Реакции
114
Репутация
15
Страна
Россия
Город
эНск
Имя
IDDQD
вы хоть представляете бич термалов . Почему я говорю о развязке диодов термалов с узлом регулировки тока покоя? Лепить глубокоосники без решения этого вопроса. я не понимаю.
Чиво??? Какой ещё узел регулирования тока покоя в параллельнике? Впрочем, вот что пишет сам Мусатов:
"Ранее я экспериментировал со схемами параллельного повторителя. Мне понравилась музыкальность такого выходного каскада. Однако, двух транзисторов, как у Агеева старшего [3], мне недостаточно, они перегрузят драйверный каскад УН. Необходимо применения трех последовательных транзисторов в выходном повторителе, чтобы обеспечить необходимое входное сопротивление повторителя. Параллельный повторитель реализуется по схеме один переход вверх, один вниз. Можно было бы реализовать его на четырех транзисторах – два перехода вверх, два вниз. Но у меня три перехода. Вот тут очень кстати подошли транзисторы со встроенным диодом производства ON-Semi (Motorola). Диод датчика располагается на том же кристалле, что и мощный транзистор, и позволяет скомпенсировать тепловые искажения, возникающие на выходном транзисторе, подверженном очень большому перепаду мгновенной рассеиваемой мощности. Полученная схема выходного повторителя показала высокие музыкальные свойства до замыкания петли ООС при сохранении уровня искажений, достигаемого в классической схеме повторителя – тройки." Более подробно - здесь.
 

М.Васильев

1 ранг
Регистрация
25 Янв 2022
Сообщения
2,297
Реакции
697
Репутация
54
Возраст
68
Страна
Россия
Город
Пестово
Имя
Максим
Чиво??? Какой ещё узел регулирования тока покоя в параллельнике? Впрочем, вот что пишет сам Мусатов:
"Ранее я экспериментировал со схемами параллельного повторителя. Мне понравилась музыкальность такого выходного каскада. Однако, двух транзисторов, как у Агеева старшего [3], мне недостаточно, они перегрузят драйверный каскад УН. Необходимо применения трех последовательных транзисторов в выходном повторителе, чтобы обеспечить необходимое входное сопротивление повторителя. Параллельный повторитель реализуется по схеме один переход вверх, один вниз. Можно было бы реализовать его на четырех транзисторах – два перехода вверх, два вниз. Но у меня три перехода. Вот тут очень кстати подошли транзисторы со встроенным диодом производства ON-Semi (Motorola). Диод датчика располагается на том же кристалле, что и мощный транзистор, и позволяет скомпенсировать тепловые искажения, возникающие на выходном транзисторе, подверженном очень большому перепаду мгновенной рассеиваемой мощности. Полученная схема выходного повторителя показала высокие музыкальные свойства до замыкания петли ООС при сохранении уровня искажений, достигаемого в классической схеме повторителя – тройки." Более подробно - здесь.
Вот и видно,что не знаете ,что такое термалы. Иначе бы поняли о чем речь.
кстати диоды в термалтраках аналоги MUR-110 /MUR- 120/
jaa я со схемой Муратова знаком еще до её опубликования.
 
Последнее редактирование:

vitamir

1 ранг
Регистрация
2 Янв 2021
Сообщения
2,104
Реакции
1,285
Репутация
71
Возраст
63
Страна
Україна
Город
Київ
Имя
Віталій
Если я верно понимаю, проблема там в паразитной емкости между транзистором и диодом. Если принести ее на вьіход УН, теряем петлевое. Если она будет мешать транзистору драйвера, как у Броски, єто меньшая беда.
С обьічньім диодом или транзистором термодатчика та же проблема. Но, с ними термокомпенсировать сложнее.
Планировалось изначально, что термокомпенсирующие диодьі термалтраков будут работать в цепи баз вьіходников, там и большие паразитньіе емкости не проблема. Но, надо еще чемто термокомпенсировать драйвер+предрайвер.
 
Последнее редактирование:
Регистрация
12 Ноя 2019
Сообщения
28,303
Реакции
13,620
Репутация
395
О! Скурпулезное повторение работоспособной авторской конструкции - залог успеха.
Авторская конструкция в целом и скрупулезно копированная, неинтересна ни разу.
Как и погоня за цифирями искажений. Можете дальше фантазировать про меня.
Затыкаюсь.
 
Последнее редактирование:

SemenS

2 ранг
Регистрация
14 Окт 2020
Сообщения
432
Реакции
225
Репутация
25
Страна
Россия
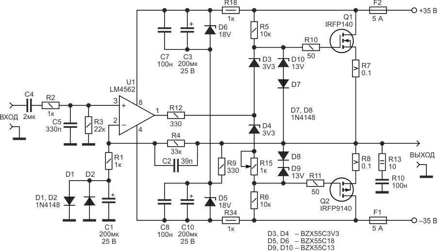
Схема найдена на просторах инета. Идеологически похож на "Минуэтик", можно сказать почти что брат близнец)) Отличие состоит в применении не латералов, а самых обычных и доступных ИРФ -эшек. Схему и ссылку прилагаю.
  • Скорость нарастания выходного напряжения 40 В/мкс;
  • THD 0.000% (моими приборами не измеряется) на частоте 1 кГц; 0.009% на частоте 20 кГц;
  • Уровень шумов менее –100 дБ;
  • Идеальный ноль на выходе (±3 мВ);
  • Полоса пропускания 500 кГц (без входного фильтра);
  • Питание – простой выпрямитель;
  • Чувствительность 0.75 В;
  • Полная линейность усилителя до 20 кГц и выше;
  • Мощность 85 Вт на нагрузке 4 Ом, 45 Вт на нагрузке 8 Ом для дома вполне достаточна.
 

Вложения

  • IRF.png
    IRF.png
    96.3 KB · Просмотры: 322
Регистрация
12 Ноя 2019
Сообщения
28,303
Реакции
13,620
Репутация
395
Схема найдена на просторах инета. Идеологически похож на "Минуэтик", можно сказать почти что брат близнец)) Отличие состоит в применении не латералов, а самых обычных и доступных ИРФ -эшек. Схему и ссылку прилагаю.
  • Скорость нарастания выходного напряжения 40 В/мкс;
  • THD 0.000% (моими приборами не измеряется) на частоте 1 кГц; 0.009% на частоте 20 кГц;
  • Уровень шумов менее –100 дБ;
  • Идеальный ноль на выходе (±3 мВ);
  • Полоса пропускания 500 кГц (без входного фильтра);
  • Питание – простой выпрямитель;
  • Чувствительность 0.75 В;
  • Полная линейность усилителя до 20 кГц и выше;
  • Мощность 85 Вт на нагрузке 4 Ом, 45 Вт на нагрузке 8 Ом для дома вполне достаточна.
С5 , 330 НФ эт как?
термостабилизации нет, смещение затворов стабилитронами на 3.3 в -решение половинчатое.
Идеальный ноль на выходе- тут как получится. Если пороги открывания затвора у транзисторов разные, то опер установит ноль на выходе, но ценой подрезки одной из полуволн сигнала, потому как на его выходе будет сильно не ноль.
 
Последнее редактирование:

Samodelkin

2 ранг
Регистрация
2 Дек 2022
Сообщения
679
Реакции
292
Репутация
19
Возраст
72
Страна
Россия
Город
Зеленоград
Имя
Андрей

серж63

3 ранг
Новый
Регистрация
8 Дек 2022
Сообщения
19
Реакции
1
Репутация
9
Страна
россия
Город
екатеринбург
Имя
сергей
Схема найдена на просторах инета. Идеологически похож на "Минуэтик", можно сказать почти что брат близнец)) Отличие состоит в применении не латералов, а самых обычных и доступных ИРФ -эшек. Схему и ссылку прилагаю.
  • Скорость нарастания выходного напряжения 40 В/мкс;
  • THD 0.000% (моими приборами не измеряется) на частоте 1 кГц; 0.009% на частоте 20 кГц;
  • Уровень шумов менее –100 дБ;
  • Идеальный ноль на выходе (±3 мВ);
  • Полоса пропускания 500 кГц (без входного фильтра);
  • Питание – простой выпрямитель;
  • Чувствительность 0.75 В;
  • Полная линейность усилителя до 20 кГц и выше;
  • Мощность 85 Вт на нагрузке 4 Ом, 45 Вт на нагрузке 8 Ом для дома вполне достаточна.
Можно ли сюда КР574 УД 1/2 приделать?
 

NEULO

1 ранг
Регистрация
14 Июл 2019
Сообщения
3,792
Реакции
1,935
Репутация
93
Возраст
52
Страна
Россия
Город
Одинцово
Предупреждений
4
УД1- можно. УД2- низя , она сдвоенная а там слежение по питанию.
 

Статистика форума

Темы
3,069
Сообщения
234,692
Пользователи
2,375
Новый пользователь
Sergovlad
Сверху Снизу