Регулятор тембра Тарасова

  • Автор темы Автор темы KSV
  • Дата начала Дата начала
Подтверждаю жесткий просчёт в номинале конденсатора С7.
Во-первых, благодарю за большую проделанную работу!
Во-вторых, ещё раз благодарю за указание на С7. Это не авторское, это я на глазок уменьшил номинал для задержки НЧ.
Вот АЧХ приведённой вами схемы при условиях: регуляторы на максимум; на 50%; на 25%, R16=100kOhm; R15=20kOhm; С7=10nF.
Посмотреть вложение 110880
В третьих, я сознательно делал регулировки с запасом по практическому принципу: надо менять параметр чтобы было лучше-лучще-лучше-хуже. Что бы пройти оптимум, а не ломать голову - а не прибавить ли ещё? Некоторый перебор не считаю большим недостатком, особенно когда знаешь про него. Но это позволит оценить на слух - чем этот излишек пахнет.
В четвёртых, на графике выше в крайнем положении, всё не так плохо. Прогибается середина - не страшно, это просто добавка. Вот только лучше, если бы прогиб был между 2 и 3 кГц.


Дальше рассматриваю схему при С7=100нФ.
Так красивше, но здесь красная линия хуже, чем в предыдущем графике.
АЧХ при положениях регуляторов 100%, 50% и 25% и средних номиналах подстроечников (R15=10kOhm & R16=57kOhm):
Посмотреть вложение 110894
Я пока питаю надежды, что проверка на слух покажет что к чему и какие излишки регулировки надо убрать, пока делал как удобнее, запас делал сознательно - см. пункт 3.
Сравнение АЧХ ФРТ (положение "3", нормировано на частоте 3 кГц) и РТТ (регулятор НЧ 100%; ВЧ 0%; R16=40kOhm):
Посмотреть вложение 110882
Тарасов здесь получше и я специально уменьшал ёмкости конденсаторов, хотя они и сейчас с запасом - излишнее усиление области 1....30 Гц нам не нужно.
Сравнение АЧХ ФРТ (положение "2", нормировано на частоте 2 кГц) и РТТ (регулятор НЧ 31%; ВЧ 0%; R16=2kOhm):
Посмотреть вложение 110892
Опять Тарасов получше, но в неважной области единиц Гц.
Сравнение АЧХ ФРТ (положение "1", нормировано на частоте 2 кГц) и РТТ (регулятор НЧ 15%; ВЧ 0%; R16=9kOhm):
Посмотреть вложение 110897
Опа. R16 практически одинаков в двух последних случаях. Принимаю R16=5kOhm и пробую, получится ли положение "3" ФРТ:
Посмотреть вложение 110898
Разница на уровне нюансов, а габариты РТ Тарасова куда меньше, лучше поставить ещё два ОУ, чем кучу плёночных конденсаторов, а они немалых размеров. Керамические конденсаторы в звуковые цепи не ставлю.
Зато РТТ имеет плавную регулировку!
Вот поэтому и делал в надежде НА СЛУХ подобрать что понравится (если понравится).
ФРТ регулирует ВЧ следующим (не лучшим) образом:
Посмотреть вложение 110905
Ну он решил, что на ВЧ надо делать АЧХ выпуклой, считает что на слух так лучше. Я прохладно отношусь к авторским восторгам.
Меньше первого, ибо для первого надо чистый С на землю, а здесь RC на землю, и максимальная крутизна ската 5дБ/октаву.
Да, согласен, и это не радует.
ТК работает при пиковых мощностях 1...300 мВт (грубо)
Поэтому меня мало волнует "перегрузка" т. к. запас по мощности есть.
Понятно, что выкручивать РТ на максимум на большой мощности - глупость.
Итого, для нагрева позистора в НЧ звене доступно 0,1...20 мВт
Да ну, позисторы, тиристоры и лампы - это для огромных эстрадных колонок, чтобы их меньше жгли. Для домашних полочников это лишнее.
Попытка скрестить ФРТ с РТТ и получить РТМ*
РТМ по графикам, конечно, получше. Только делать так никто не будет.
Положения "2" и "1" ФРТ намерен проверить завтра.
Если будет желание и для спортивного интереса, в основном уже ясно.
 
Нахрена в схеме на первой странице нужен С7 и С5?
Вам 50 лет, и другой дядька 50-ти лет должен Вам пояснять, что от первой до последней страницы - концепты, а не окончательные схемы? Мы обговариваем плюсы и минусы РТТ, сравнивая с другими РТ. Вашу схему без конденсаторов видели, не безпокойтесь.
Нахрена в этой схеме на бумажке стоит конденсатор в 10мкф между первым и вторым оу?
Читайте подряд, так лучше!
10 мкФ* стоИт исключительно для красоты: показать, что АЧХ совпадают от самых НЧ
Я поставил номинал 10 мкФ, чтобы он не влиял при симулировании...
Да ещё его и подбирать надо. Мне непонятна сия глубокая идея. Объясните.
Пожалуйста.
ФРТ позиция "2" по НЧ в сравнении с РТМ*, НЧ 52%, без конденсатора по выходу ОУ:
поз2 без 1 мкф.png
То же самое, но перед обоими РТ вкорячен 3 мкФ, для "ограничить полосу снизу".
3 мкф.png
Теперь 1 мкФ; 500 нФ; 330 нФ по выходу ОУ, а ФРТ - без конденсатора:
поз2 с 1 мкф.png
поз2 с 500нф.png
поз2 с 330нф.png
Прикольно, но этот конденсатор, влияя на фазу только в канале НЧ, работает по-другому, чем если срезАть полосу одновременно и в линейном канале, и в НЧ канале. Появляется возможность, сохраняя требуемую форму АЧХ выше определённой частоты, красиво срезать частоты ниже, если этого требует мелкая АС.
Объяснил?
А вот в ВЧ канале конденсатор по выходу ОУ точно не нужен. Однако, если есть желание не затронуть зону 2,5...3 кГц регулировкой ВЧ, то есть другой финт, увеличивающий крутизну ската полосы ВЧ без дырки на СЧ (схема в конце поста). 1 мкФ = без конденсатора (см. 10 мкФ* выше), суммарное сопротивление от входа полосового ОУ на землю 15 кОм, регулятор ВЧ 100%:
22 нФ в ВЧ.png

Но такая прижатая к оси частот АЧХ с более крутым переломом идёт вразрез с идеей Матюшкина о физиологическом регулировании тембра ВЧ. Кстати, в его ФРТ есть подстроечник 4,7 кОм, влияющий на глубину регулировки ВЧ. Все предыдущие АЧХ были изображены для его среднего положения, 2,3 кОма. А при 4,7 кОм будет вот так:
4,7 ком.png

Интересная АЧХ на ВЧ, не знаю, как будет звучать.
И наконец, ФРТ позиция "1" рядом с РТМ* НЧ 23%, на выходе ОУ 500 нф:
поз 1 с 500нф.png


Итак, ФРТ Матюшкина с переключателем на НЧ легко трансформируется в РТ Тарасова с плавной регулировкой и всего с одним переменным резистором в полосе НЧ. По ВЧ - надо слушать, что имел в виду Матюшкин. По крайней мере, сейчас РТТ преобразовался в РТМ* примерно следующего вида (тоже концепт, если что):
сх.png

Звёздочные конденсаторы против мобилок. Номиналы резисторов ООС ОУ ВЧ полосы надо увеличить раз в 5, чтобы не грузить выход. Назначение и не/обходимость конденсаторов 22 нФ и 150 нФ описаны выше. Цепочку из ФРТ можно пересчитать и поставить после 47 кОм, а не до него, номиналы конденсаторов уменьшатся. Гибридус тембратикус - к вашим услугам.
 
Последнее редактирование:
Чем не очень то хорош фрт именно тем что вы пытаетесь добавить в тарасова. Подъём ниже 40-30Гц. Бубнить будет большинство АС. Так что со спадом можно и не бороться.
и где?
Ну а вообще читая статью Матюшкина про чюдо результаты егонного фрт нужно помнить две вещи.
чюдо результат на его АС.
и что чюдо надо делить минимум на три. Сомневаюсь что нормального тарасова от фрт на слух будет легко отличить.
что касаемо моего моделирования.. ничего там особливого нет.
 
Последнее редактирование:
Странно вообще то. Графики из симулятора а схема на бумажке. Это чтоб КСВ в симуляторстве не обвинил?) smile_1
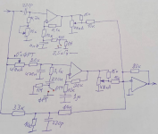
Постольку поскольку я его мнение могу спокойно на *** вертеть то вот такая у нас схема:
1727876598091.png
Вот такие графики регулирования:
1727877130081.png
А это для сравнения графики композитного инвертирующего РТ:

1727877234045.png
В общем каждый выбирает что ему больше нра.
 
Вариант топологии, позволяющий реализовать ФРТ или РТТ на НЧ, и РТТ или РТТ с прижатой на частоте 2,5 кГц АЧХ на ВЧ. При ровной АЧХ шумы полосовых ОУ отсутствуют.
Untitled.png
Вот такие графики регулирования:
А это для сравнения графики композитного инвертирующего РТ:
- Я глаза поломал.
 
Итак, ФРТ Матюшкина с переключателем на НЧ легко трансформируется в РТ Тарасова с плавной регулировкой и всего с одним переменным резистором в полосе НЧ. По ВЧ - надо слушать, что имел в виду Матюшкин.
Вариант топологии, позволяющий реализовать ФРТ или РТТ на НЧ, и РТТ или РТТ с прижатой на частоте 2,5 кГц АЧХ на ВЧ. При ровной АЧХ шумы полосовых ОУ отсутствуют.
Посмотреть вложение 110977
Вот ВЫ меня поняли. Вариант Тарасова привлёк внимание концептом т. е. берётся основной сигнал без какой-либо коррекции, а к нему добавляются две (или сколько приспичит, можно и одну) полосы с регулируемой настройкой на разные частоты и по возможности, с разной крутизной.
Это позволяет, как мне сейчас кажется, сделать на свой слух себе настройку под любимые и совсем разные колонки при любимой небольшой (но не слишком тихой) громкости. Это инструмент более совершенный и гибкий, чем классические фильтры Баксандалла. Важный момент, что при убирании ручками допканалов, по факту получается режим "обход".
Варианты дполонительных каналов могут быть разными, но по вашим расчетам, разница не слишком велика.
Ещё раз напишу, что нужна главная проверка - прослушиванием. Думаю, что если нет требований на Hi-End, решение вполне подходящее для хорошей аппаратуры среднего класса.
И, в отличие от чудовищного усложнения в РТ типа "Натали" (которые претендовали на Hi-End, но судя по отзывам, чудо не произошло), схема Тарасова совсем не сложная (понятно, что на порядок сложнее ТКРГ).
Напомню, "Натали", это грубо говоря РТТ, но с очень усложнёнными ради минимума искажений, буферно-усилительными каскадами.
Понимаю, что оба варианта - Тарасова и Матюшкина не оптимизированы с помощью САПР, но они рабочие и никто не мешает их улучшить, что Вы сейчас фактически и делаете.
Но, как всегда, Вы ищете максимум, я - добротную середину, без фанатизма.
 
Я глаза поломал.
Если тыкнуть на график и нажать ещё раз на него же(там плюсик на курсоре будет) - то всё нормально отображается, так уж форумный движок работает.
Вариант топологии, позволяющий реализовать ФРТ или РТТ на НЧ, и РТТ или РТТ с прижатой на частоте 2,5 кГц АЧХ на ВЧ. При ровной АЧХ шумы полосовых ОУ отсутствуют.
Untitled.png
И жнец и жрец и на пи@нино игрец. Не усложняйте излишне, схема итак к особо простым- не относится.
Да, там надо было где то резисторы поменять "для снижения искажений". Поменял.
1727881168922.png

Напомню, "Натали", это грубо говоря РТТ, но с очень усложнёнными ради минимума искажений, буферно-усилительными каскадами.
Довольно убогими надо заметить каскадами. Они только выглядят сильно крутыми, по факту- нелинейные помои и пустой выброс деталей вникуда.
 
Последнее редактирование:
Достаточно в РТ иметь ступенчатый переключатель частоты среза , по мне в 90% достаточно РТ с двумя положениям частот среза.Со смещением последних ближе к краям диапазона частотного и второй , стандартный режим РТ с небольшим разносом частот перегиба. А эти плавные регулировки частот перегиба по мне чистый мазохизм
 
Последнее редактирование:
Возможно некоторое отклонение от темы, но не хотел создавать новую ветку.

Когда то попадалась на глаза простейшая схема пассивного регулятора нч-вч с одним потенциометром. К сожалению эта схема утеряна, но возникла необходимость сделать такой регулятор для коррекции АЧеХи. Если кто нибудь знает где найти, был бы крайне благодарен
 

Вложения

  • post-56605-1219853043.gif
    post-56605-1219853043.gif
    16.3 KB · Просмотры: 174
Последнее редактирование:
Конденсатори потрібні не полярні, чи немає різниці?
НЕ електроліти, НЕ кераміка.
Позабавляйся тудим-сюдим С1 в р-ні 600-800-1200-1500-2200 пФ, С2 – 0.022-0.047-0.068 мкФ. Так і з R2, R3. Глянь залежності на кривульках на картинці. На вухо чутно, підбереш. Май на увазі, що така приблуда удавлює разів у 5.
 
Всё хорошо, кроме того, что это - НЕ регулятор наклона АЧХ, а заявленные характеристики, мягко говоря, не такие.
Семейство АЧХ при нагрузке на 100 кОм:
а.png

Ни плоской АЧХ в нижнем положении, ни смещения точки перегиба подъёма НЧ нету. Плоская АЧХ имеет место при 6 кОм от нижнего отвода до среднего = если поставить в разрыв нижнего вывода регулятора 6,2 кОм, то хотя бы будет гарантирована плоская АЧХ, +0,4дБ на частотах 200 и 6000 Гц относительно 1300 Гц... Сырое оно, а рисунок АЧХ в статье просто вымышленный.
 
Всё хорошо, кроме того, что это - НЕ регулятор наклона АЧХ, а заявленные характеристики, мягко говоря, не такие.
Рукоблудил такое давненько. Номинальчиков уже не помню. На ухи шевелил детальками.
*) в простеньких бумбоксиках прижились.
 
Май на увазі, що така приблуда удавлює разів у 5
Ввиду того, что у китай-фай усилителей всегда завышен коефициент усиления я думаю что придавленный выход будет самое то
 
Более человеческие АЧХ у схемы
а.png

Но интереснее схема, дающая наклон в крайних положениях и одинаковый подъём НЧ и ВЧ - в среднем положении:
б.png

В ней, как и в РТТ, есть канал средних частот. Без него бяка:
в.png
Схема, меняющая наклон, критична к изменениям номиналов, в том числе - нагрузки 20 кОм.
Изворачиваться можно долго, но 1 регулятор не феншуйно.

А можно наваять и регулятор, одновременно поднимающий НЧ и ВЧ.
cup.png

Если удалить 680 нФ, поимеем уровень +1дБ на частоте 60 Гц для условно линейной АЧХ (красная кривая), ничего страшного.
а.png
 
Последнее редактирование:

Статистика форума

Темы
3,334
Сообщения
268,147
Пользователи
2,564
Новый пользователь
HOlg
Назад
Сверху Снизу