Усилитель 2.1

Хочу собрать в корпусе от блока питания компьютера. Не будет ли наводок, т.к платки будут близко друг к другу?
 
А что им там будет достаточно просторно,опираясь на опыт тов.ddimon и потеснее можно.В крайнем случае доступно запаять металическую разделяющую перегородочку между ними.Я вот собираюсь "замутить"из корпуса от TV тюнера распилив его пополам(для сабвуфера).
 

Вложения

  • DSCF0854.JPG
    DSCF0854.JPG
    420.2 KB · Просмотры: 218
Места более чем достаточно,экранирующее ограждение можно смастерить из картона с наклеенной фольгой(от шоколадки).
 
Хочу собрать в корпусе от блока питания компьютера. Не будет ли наводок, т.к платки будут близко друг к другу?
не будет наводок, смело делайте, но одна тонкость: плату aux-bluetooth, запитал от отдельного, тоже импульсного блока питания 5v от
старого сотового
 
LT1210 гораздо круче
Делал я усилитель на LT1210, не для наушников, как только они вошли в моду. Специально для этого зарегистрировался на одном сайте, где автор очень его расхваливал.
Делал по всем правилам на подлинной микросхеме.
Делал сразу без макета, чего не делал никогда, доверившись автору.
Результат прослушивания ошеломил.
Усилитель был заброшен на шкаф и больше я его не доставал, хотя надо было бы проверить осциллографом - вдруг вобуждение, а сам усилитель прекрасный.
Но неприязнь настолько велика, что не хочется это делать.
Делал не композитный вариант.
 
Блюпупа у меня не будет. Данный девайс будет просто дежурный усилок. Чтобы не сидеть без музыки, пока айвой буду заниматься.
 
Осмелюсь выложить отчёт на тему,о постройке усилителя для измерений, и чтобы система 2.1(трифоник)присутствовала тоже,так сказать" на все случаи жизни.
Осмелюсь высказать своё контрмнение, хотя Вы его не спрашивали.
Вы его с негодованием отбросите, но может другие призадумаются.
- Делать усилитель "на все случаи жизни" - моветон поскольку требования разные.
Недаром я рекомендовал усилитель на К174УН14 с однополярным питанием 12 В. Почему именно так - я уже писал.
Мощный усилитель, а тем более с двуполярным питанием противопоказан для измерений.
Маломощный посредственный усилитель противопоказан для музыки.
На сайте ldsound узнал о наборе конструкторе на LM1875 с Али и там-же приобрёл "трифоническую"плату на трёх TDA2030.
Мешин уже пенял на мою бестолковость, наверное, так и есть, ибо я так и не понял какие усилители и как будут использоваться.
Обе микросхемы вредно излишни для измерительного усилителя (усилители для музыки обсуждать здесь не хочу, отделим мух от котлет).
На картинках я толком ничего не понял, схема была бы намного нагляднее.
Если УМЗЧ только на одной LM1875 - это обычный рядовой усилитель. Если усилитель на связке ОУ+LM1875, так называемая токовая помпа, это ХОРОШИЙ усилитель классом выше, чем всё семейство TDA и LM.
Для музыки рекомендую только помповый усилитель.
"добро"запитал от самодельного тр-ра на 125Ватт и двуполярное напряжение ~13В.
При таком питании (если выход не мостовой, а по картинкам смотреть - только глаза ломать) потребляемая мощность очень невелика и трансформатор избыточно мощен.
 
Осмелюсь высказать своё контрмнение, хотя Вы его не спрашивали.
Вы его с негодованием отбросите, но может другие призадумаются.
- Делать усилитель "на все случаи жизни" - моветон поскольку требования разные.
Недаром я рекомендовал усилитель на К174УН14 с однополярным питанием 12 В. Почему именно так - я уже писал.
Мощный усилитель, а тем более с двуполярным питанием противопоказан для измерений.
Маломощный посредственный усилитель противопоказан для музыки.

Мешин уже пенял на мою бестолковость, наверное, так и есть, ибо я так и не понял какие усилители и как будут использоваться.
Обе микросхемы вредно излишни для измерительного усилителя (усилители для музыки обсуждать здесь не хочу, отделим мух от котлет).
На картинках я толком ничего не понял, схема была бы намного нагляднее.
Если УМЗЧ только на одной LM1875 - это обычный рядовой усилитель. Если усилитель на связке ОУ+LM1875, так называемая токовая помпа, это ХОРОШИЙ усилитель классом выше, чем всё семейство TDA и LM.
Для музыки рекомендую только помповый усилитель.

При таком питании (если выход не мостовой, а по картинкам смотреть - только глаза ломать) потребляемая мощность очень невелика и трансформатор избыточно мощен.
Да ничего страшного усилитель планировался для измерений,именно левой своей частью на LM1875(это обычный усилитель),ну с TDA2030 ну так вышло,так получилось,будет без использования.Все Ваши и других коллег рекомендации я прочёл и даже сохранил в папке "акустические измерения"дело в том что я начинающий "измеритель" и заЧот от одного ГУРУ ещё не получил.Если не понравиться ОН уйдет влёт,не даром КОРПУС(костюмчик).Испытал его пока на музыке,колонки Эстония-021 звучание более чем достойное,хотя я не поклонник микросхемных УМЗЧ.Так что пока всё впереди,с результатами ознакомлю скрывать не буду.
 
Если усилитель на связке ОУ+LM1875, так называемая токовая помпа, это ХОРОШИЙ усилитель классом выше, чем всё семейство TDA и LM.
Для музыки рекомендую только помповый усилитель.
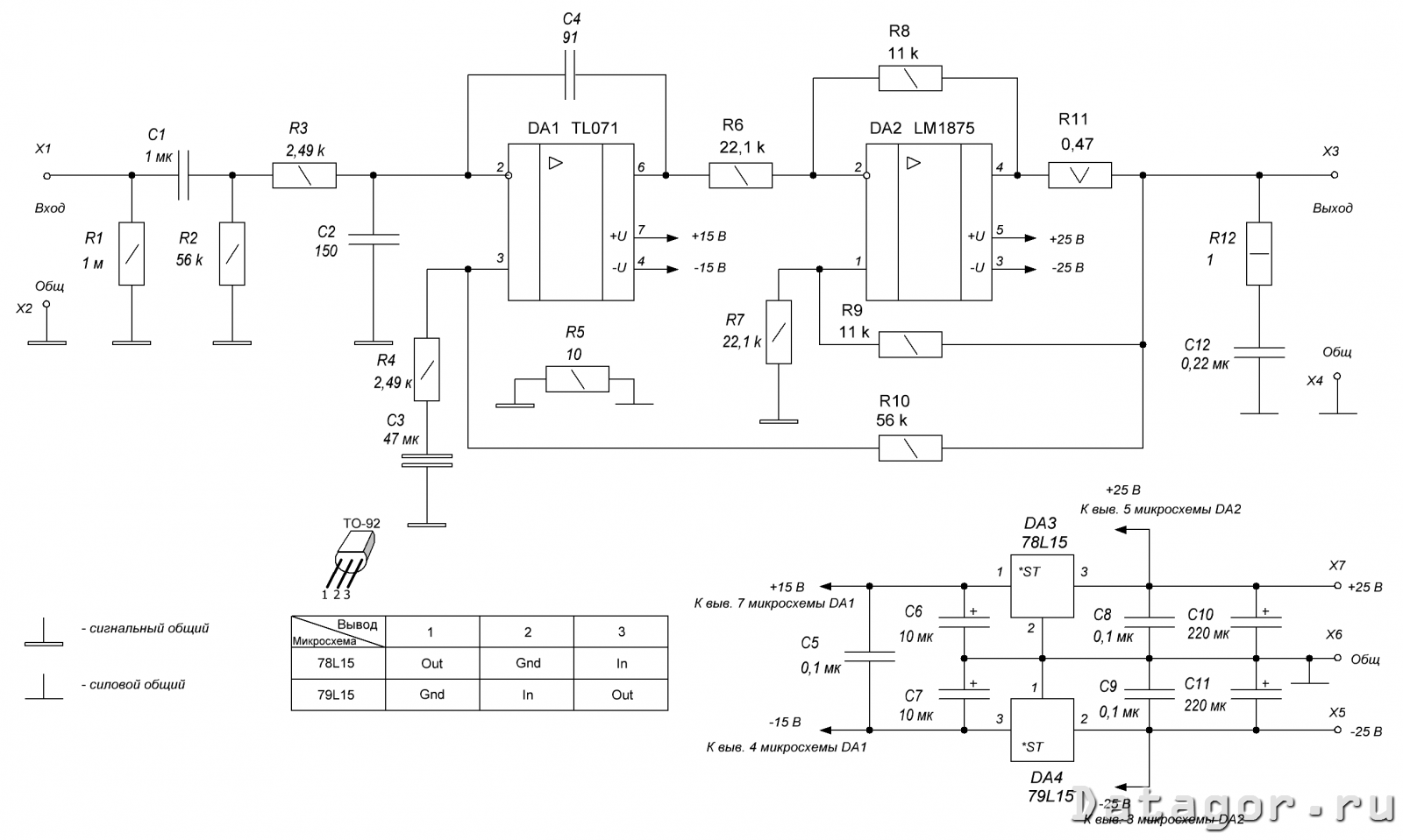
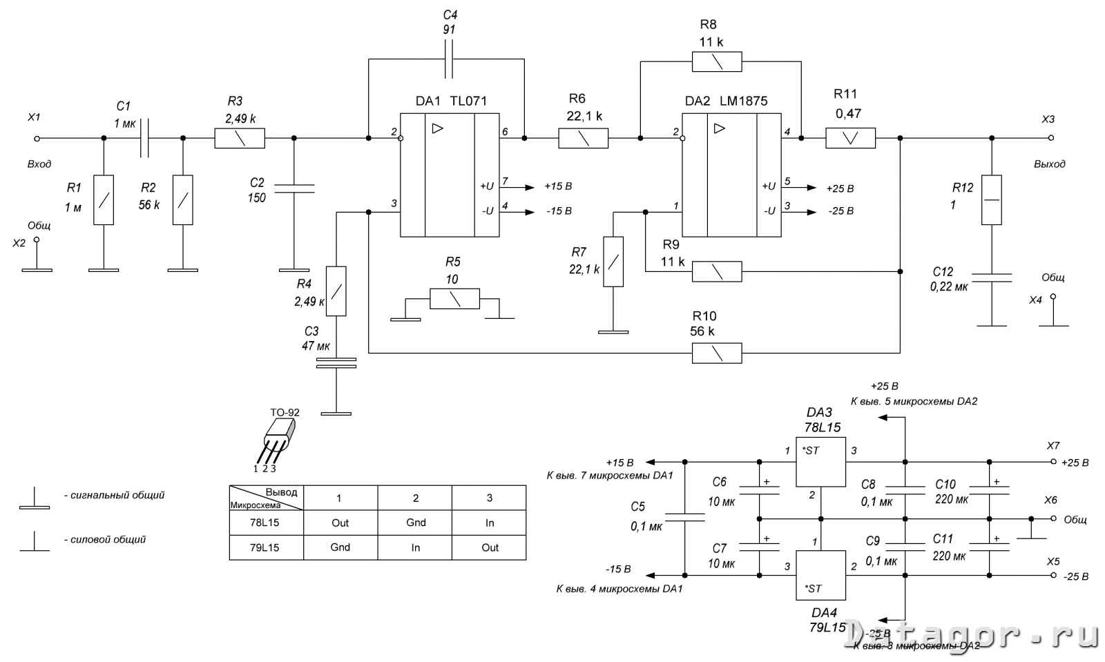
Вы имеете в виду ИТУН?
 
Схема вот такая.
 

Вложения

  • amp_from_china-lm1875-ldsound.ru-4.jpg
    amp_from_china-lm1875-ldsound.ru-4.jpg
    86 KB · Просмотры: 269
Схема вот такая.
Понятно. Обычная схема по datasheet. Работает неплохо, но не более.

Вы имеете в виду ИТУН?
Ничего подобного.
Сначала хотел привести схемы с других сайтов, но это обычно не прветствуется. поэтому просто поищите по фразам "токовая помпа Хоуленда" и "усилитель Мауро Пенаса".
Я делал на LM1875+обычный ОУ.
1875.png
Если я что-то нарушил, прошу удалить схему.
Схема проще, чем у автора - Мауро Пенаса. Звук явно отличается в лучшую сторону от просто LM1875.
Не советую сразу ставить быстродействующий высококачественный ОУ - возможна неустойчивость и придётся подбирать коррекцию.
Подобные варианты обсуждались на вегалабе.
Я сделал несколько штук и результат был положительным.
Для акустики среднего класса - хороший вариант. Не Hi-End, но Hi-Fi.
Конечно, LM1875 не должны быть подделкой. А на Али это весьма вероятно.
 
С такими номиналами элементов фильтра при нагрузке 4Ом завал 20КГц будет 6-7дБ, на 8Ом завал около 3дБ, это абсолютно не даташитные номиналы катух и кондеров, как и у меня - лишь-бы деталюхи подешевле :( Естественно, мы не слушаем АЧХ, а слушаем музыку, но у меня этот усь звучал отстойно... :(
 
Друзья, может не в тему, но коль тема изначально была о семействе TPA, то обратите при случае внимание на усилитель на TPA3110 (но тот, что не в мост, а стерео). Он хоть и по мощности уступает герою темы, но зато по приятному звучанию, четкости и детальности легко даст фору TPA3116. Для прикомповых АС - самое то! По отношению "цена-качество", на мой субъективный взгляд - это как раз то исключение, когда дешевое может быть хорошим. Прежде чем закидать меня тухлыми помидорами, рекомендую послушать. Хотя, с другой стороны планка требований у каждого своя.
 
Коль пошла речь о разных Дшках, мне на TA2024 нравится по звуку. Замеры, правда, не делал.
на али
 
Понятно. Обычная схема по datasheet. Работает неплохо, но не более.


Ничего подобного.
Сначала хотел привести схемы с других сайтов, но это обычно не прветствуется. поэтому просто поищите по фразам "токовая помпа Хоуленда" и "усилитель Мауро Пенаса".
Я делал на LM1875+обычный ОУ.
Посмотреть вложение 7573Если я что-то нарушил, прошу удалить схему.
Схема проще, чем у автора - Мауро Пенаса. Звук явно отличается в лучшую сторону от просто LM1875.
Не советую сразу ставить быстродействующий высококачественный ОУ - возможна неустойчивость и придётся подбирать коррекцию.
Подобные варианты обсуждались на вегалабе.
Я сделал несколько штук и результат был положительным.
Для акустики среднего класса - хороший вариант. Не Hi-End, но Hi-Fi.
Конечно, LM1875 не должны быть подделкой. А на Али это весьма вероятно.
Интересная схема, со своими прибабахами. Настораживает выражение в статье по ней "Следует ожидать, что при таком схемотехническом решении не будут сказываться искажения типа «ступенька» выходного каскада, работающего в классе АВ." Почему бы им не сказываться? Скорее всего кайф схемы в использовании ООС, охватывающей сразу два каскада, причём линейность определяется первым, более линейным. Но искажения переключения с помощью ООС не убираютcя.
 
Последнее редактирование:
Всё собрано и отслушано. Мне понравилось звучание. Бас мощный. В качестве НЧ использовал колонку на визатоне W 130S 14 литров с фазоинвертором.
 

Вложения

  • IMG_0331.JPG
    IMG_0331.JPG
    1.4 MB · Просмотры: 257
Подключил к компьютеру-в колонках тихий писк и помехи от работы с мышью. Мышь беспроводная. Крутишь колёсико- тоже реагирует.
 
Думаю, в первую очередь,заглянуть в компе в" параметры звука" - для этого щёлкнуть правой кнопкой мыши по значку "динамик" внизу вправом углу(регулятор громкости).Найти панель управления звуком, и в строчке "динамики" открыть "свойства" - "дополнительно" и убедиться что частота дискредитации стоит 24бит;48000Гц.Всё должно заработать.
 
Было у меня такое на одном усилителе, проблему так и не решил.
Иван, если помогла подсказка Олега, дайте знать пожалуйста.
 
Подключил к компьютеру-в колонках тихий писк и помехи от работы с мышью. Мышь беспроводная. Крутишь колёсико- тоже реагирует.
Была похожая проблема при использовании юсби передатчика блютуз. Проблему решил подключив блютуз через юсби удлинитель. Может стоит попробовать в другое гнездо передатчик от мышки вставить или через удлинитель подальше от звуковой карты.
 
Я немного другой усь 2.0 на ТРА3116 питаю тоже от адаптера ноута. Кстати потом поделитесь впечатлением от звучания. Мой лучше всего спелся с $-30
у китайцев много разных на 3116 , и это конечно не совсем 2.1 - левый-правый канал + типа на саб выход все с одного входа , некоторые выход типа саба режут по входу фильтром , у некоторых все три выхода одинаковые на саб просто мостом включен чип .Я се купил у китайцев такой :https://aliexpress.ru/item/32887039...&terminal_id=ea67d298379643edbe69c6f84149e40f , а на барахолке шарп за 10$ с колоками шарпа играет приемлимо . Дальше в планах выкинуть все из шарпа акромя колонок , вставить нормальные аккумы ( может LTO или просто лития хватит?) , вместо лпм-ов китайский прибамбас . +есть китайские набор для радиоуправляемой лодки , подводная видеокамера , вайфай приемники-передатчики и тд . запускаем лодку в плаванье с грузом кормушки фидерной , прикормкой ну крючками разумеется выходим на точку лова сбрасываем груз . опускаем видеокамеру под воду и бдим в монике , что творится на дне .Можно приспособить тот же китайский сайт для видеонаблюдения за ip камерами обозначаем там площадь с обнаружением движения втыкаем в прибамбас флэшку с особенностями национальной рыбалки . достаем из холодильника из пенопластовых панелей и кит. штучек типа https://aliexpress.ru/item/32974339...458.2094268504.1627203805-32007884.1616960940 пиво , смотрим кино и ждем шевеления в обозначенном нами пространстве под камерой смотрим в моник , что за хрень крутится около или уже съела наших червяков при надобности вытаскиваем снасть . Можно научить наш баркас плавать по gps плавать в одну и ту же точку и рыбалка становится веселее . Во загнул я О_о ;)лан мы же про 2.1 . лучше приобрести https://aliexpress.ru/item/10050016...716.2094268504.1627203805-32007884.1616960940 декодер9 он может и в 2.1 и в 5.1 выдавать сигнал и отдельные усилители типа на саб https://aliexpress.ru/item/4000287406865.html?spm=a2g0s.8937460.0.0.392b2e0ecluKdb и на левый-правый https://aliexpress.ru/item/32847643038.html?spm=a2g0s.8937460.0.0.4ed82e0eNPxVrS или https://aliexpress.ru/item/4000474832175.html?spm=a2g2w.detail.1000014.4.45ea7080fujVg9&gps-id=pcDetailBottomMoreOtherSeller&scm=1007.34525.234977.0&scm_id=1007.34525.234977.0&scm-url=1007.34525.234977.0&pvid=29c8e5af-a178-4283-a6c5-4318b8a1057d&_t=gps-id:pcDetailBottomMoreOtherSeller,scm-url:1007.34525.234977.0,pvid:29c8e5af-a178-4283-a6c5-4318b8a1057d,tpp_buckets:24525#0#234977#37_21387#0#233228#0_4452#0#226710#0_4452#3474#15675#13_4452#4862#24463#854_4452#3098#9599#768_4452#5108#23442#241_4452#3564#16062#445&scenario=pcDetailBottomMoreOtherSeller&tpp_rcmd_bucket_id=234977 выбор есть широкий , на тыл хрень какую нить д класса и дабы не таскать провода по квартире с блютуз приемо-передатчиками https://aliexpress.ru/item/10050028...47.2094268504.1627203805-32007884.1616960940и вот оно Х.1 счастье ;)
31161.jpg3116.jpgSharp.jpg
 
Последнее редактирование модератором:
Пересобрал свой китайский 2.1 в корпус от cd-привода. Саб "кубик Салтыкова", сателлиты дешевые автодинамики на 4 дюйма.
IMG_0426.JPGIMG_0432.JPGIMG_0435.JPGIMG_0436.JPG

Увидел на ютюбе, как мужчина растворяет пластик в ксилоле, а потом им красит. Хочу на сабе попробовать.
 
Последнее редактирование модератором:
Завершил сборку усилителя для сабвуфера класса"D"
DSCF0854.JPGDSCF0855.JPGDSCF0858.JPGDSCF0859.JPGDSCF0904.JPGDSCF0905.JPGDSCF0991.JPGDSCF0993.JPGDSCF0994.JPGDSCF0996.JPG

Увидел на ютюбе, как мужчина растворяет пластик в ксилоле, а потом им красит. Хочу на сабе попробовать.
"Поделюсь" секретом для сабвуфера очень хорош рецепт ещё с 80-х.Это чёрная чертёжная тушь+клей ПВА-М(канцелярский).Фактура поверхности,красивая "шагрень",наносится валиком либо тампоном из пенополиэтилена.
DSCF1009.JPGDSCF1010.JPGDSCF1012.JPG

"Поделюсь" секретом для сабвуфера очень хорош рецепт ещё с 80-х.Это чёрная чертёжная тушь+клей ПВА-М(канцелярский).Фактура поверхности,красивая "шагрень",наносится валиком либо тампоном из пенополиэтилена.
Извиняюсь(забыл) соотношение 1:6.
 
Последнее редактирование модератором:
Завершил сборку усилителя для сабвуфера класса"D"
Посмотреть вложение 19062Посмотреть вложение 19063Посмотреть вложение 19064Посмотреть вложение 19065Посмотреть вложение 19066Посмотреть вложение 19067Посмотреть вложение 19068Посмотреть вложение 19069Посмотреть вложение 19070Посмотреть вложение 19071


"Поделюсь" секретом для сабвуфера очень хорош рецепт ещё с 80-х.Это чёрная чертёжная тушь+клей ПВА-М(канцелярский).Фактура поверхности,красивая "шагрень",наносится валиком либо тампоном из пенополиэтилена.
Посмотреть вложение 19073Посмотреть вложение 19074Посмотреть вложение 19075


Извиняюсь(забыл) соотношение 1:6.
А разве такое покрытие хоть сколько-нибудь водостойкое?
 

Статистика форума

Темы
3,316
Сообщения
264,963
Пользователи
2,552
Новый пользователь
Dmaren55
Назад
Сверху Снизу