Конструктор
1 ранг
- Регистрация
- 3 Мар 2023
- Сообщения
- 1,131
- Реакции
- 407
- Репутация
- 31
- Страна
- Россия
- Город
- Ярославль
- Имя
- Олег
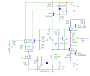
Представляю вниманию усилитель.


При разработке схемы не ставилась задача получить сверхглубокую ООС. В представленной ниже схеме она составляет около 50дБ. Главной задачей являлось максимальное снижение времени задержки в контуре ООС, что автоматом поднимает верхнюю граничную частоту, увеличивает скорость нарастания выходного напряжения и снижает интермодуляционные искажения. Выходной каскад работает в классе “А”. Это необязательно, но мне так хочется. Поэтому кушает усилитель много, и имя его – Гаргантюа, в честь легендарного великана-обжоры. Итак, схема. А так же режимы по постоянному току. Источники питания следует стабилизировать. Это необязательно, но крайне желательно.
АЧХ с замкнутой ООС. Ровная в полку до 5МГц, снижение на 10МГц около 2дБ. Естественно, на малом сигнале. Если вдуть большой сигнал с такой частотой, выходные транзисторы уйдут в разогрев и испустят дух в виде дыма. И с разомкнутой ООС. Запас по фазе 70 градусов


Немного отвлёкся, продолжаю выкладывать картинки. ПХ усилителя. Максимальная скорость нарастания более 300В/мкс.

Групповое время задержки от входа до выхода 22 нс

Искажения на выходной мощности 1 ватт - 0.0007%, и это только 2-я и 3-я гармоники. На мощности 25 ватт - 0.024%


Клиппинг на частоте 100кГц



При разработке схемы не ставилась задача получить сверхглубокую ООС. В представленной ниже схеме она составляет около 50дБ. Главной задачей являлось максимальное снижение времени задержки в контуре ООС, что автоматом поднимает верхнюю граничную частоту, увеличивает скорость нарастания выходного напряжения и снижает интермодуляционные искажения. Выходной каскад работает в классе “А”. Это необязательно, но мне так хочется. Поэтому кушает усилитель много, и имя его – Гаргантюа, в честь легендарного великана-обжоры. Итак, схема. А так же режимы по постоянному току. Источники питания следует стабилизировать. Это необязательно, но крайне желательно.
АЧХ с замкнутой ООС. Ровная в полку до 5МГц, снижение на 10МГц около 2дБ. Естественно, на малом сигнале. Если вдуть большой сигнал с такой частотой, выходные транзисторы уйдут в разогрев и испустят дух в виде дыма. И с разомкнутой ООС. Запас по фазе 70 градусов


Немного отвлёкся, продолжаю выкладывать картинки. ПХ усилителя. Максимальная скорость нарастания более 300В/мкс.

Групповое время задержки от входа до выхода 22 нс

Искажения на выходной мощности 1 ватт - 0.0007%, и это только 2-я и 3-я гармоники. На мощности 25 ватт - 0.024%


Клиппинг на частоте 100кГц

Последнее редактирование модератором:








