Усилитель на 6С41С

По паре в плече?
 
Вот на этих чудо девятнашках сейчас сочиняем УНЧ Сашику Титову.
Очень интересно!
Публика требует ВСЁ в студию!
Надеюсь, не пойдете макаровским путём. Думаю, Саше захочется попроще и ближе к жизни.
Насчёт пути как ЮМ в МГ шутка.

Интересно в связи с чем переход на 19-ки?
На 12AV не понравилось?
 
Последнее редактирование:
Очень интересно!
Публика требует ВСЁ в студию!
Надеюсь, не пойдете макаровским путём. Думаю, Саше захочется попроще и ближе к жизни.
Проект в стадии осмысления и поиска начинки.

По паре в плече?
Нет. Там все сильно проще и без фанатизьма.
 
А теперешний проект завершен?
Или переориентация?
 
Последнее редактирование:
Макетик
 

Вложения

  • IMG_20220422_195949.jpg
    IMG_20220422_195949.jpg
    581.8 KB · Просмотры: 342
  • IMG_20220422_195951_1.jpg
    IMG_20220422_195951_1.jpg
    667.7 KB · Просмотры: 316
Хорошая схема. Напряжение выходного каскада можно увеличить вольт до 270, чуток побольше мощности снимем.
 
С форума Сергеева, умнейший majordom22, его схема, нет его в живых, царствие ему небесное!
 

Вложения

  • РР на 6с19п.png
    РР на 6с19п.png
    157.6 KB · Просмотры: 352
  • Питание.png
    Питание.png
    151.4 KB · Просмотры: 321
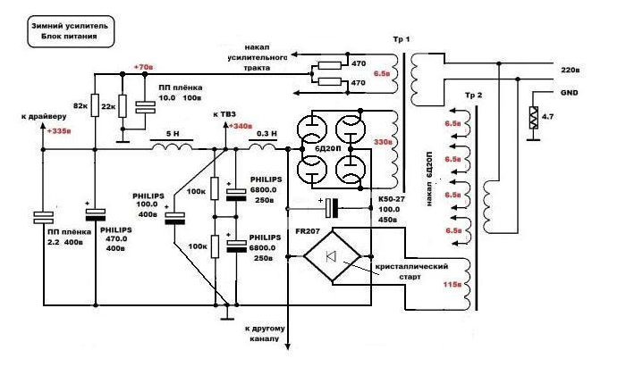
Саша Бокарёв не даст соврать, к зимнему усилителю придраться не к чему.
 
Это здорово.
Я идеи полезные высматриваю. Понравился "Кристаллический старт".
 
И всего к одному конденсатору Jensen 0,22мкф
 
Хорошая схема. Напряжение выходного каскада можно увеличить вольт до 270, чуток побольше мощности снимем.
В оригинале схема разработана для использования выходных трансформаторов от 90У-2 (ТР-224, ТР-224-203, ТР-597-479) и для их утилизации ничего лучше не придумано. Получающиеся 5-6 ватт не требуют умощнения, как показала практика изготовления таких "утилизаторов".
Выходное высоковато, 8-10 Ом (с ТР-597-479). Решается заведением ОС с выходной обмотки в катод левого нижнего триода (если полярность выходной обмотки выбрана синфазная со входным сигналом), писал еще 5 лет назад на АП
 

Вложения

  • входной_с_ОС.png
    входной_с_ОС.png
    13.9 KB · Просмотры: 196
Кому как... 6д20п нагревается примерно 1,5 минуты, что хорошо. А кристаллический старт - это быстрый старт с ~ половины питания.
 
еще одна обмотка на рабочий ток усилителя ...ну как то по мне не очень.
Это хорошо , если есть такая свободная обмотка. Такое тоже бывает.
можно проще поступить: продаются за очень недорого (около 500р) реле времени которые питаются напрямую от 220 в . размером они в полкоробка спичек .
Где такие растут? Мне надо пару штук.
ставим такое реле и пусть резистор после кенотронов на 20ком коротит через минуту-две исключая бросок через кенотроны , , а второй группой контактов подключает усилитель к готовому к работе БП.
Здесь понятно, но таких реле нет.
 
если ты о чем то не знаешь, это не значит что этого не существует .
в любом магазине электротехники их как ....
или радиорынок , что один (ларек напротив Жени), что второй на фортуне , Вова бородатый ими торгует уже лет 15...который торгует магнитами. .реле времени (задержки), цена от 500 до х***...и выше , зависит от коммутируемой мощности и количества контактов.
сама релюха вешается прямо в сеть.
коммутят от 1 сек до 10 минут.
и никакой обмотки с доп выпрямителем не надо , кенотрон заряжая мощный электролит работает не напрягаясь ваще (например 20 ма при анодном 400в). резистор 20 ком ... красота .
я так ставил в усил под емкость в 2200 мкф.
для усила на 6с33с с 2 кенами 5ц8с . камин дичайший что по теплу , что по потреблению , но заказали и дали денег , почему не сделать?.

кстати к релюхам бонусом идут встроенные светодиоды "сеть" и "готовность" , которые можно вывести из реле на морду усилителя
 

Вложения

  • IMG_2021.JPG
    IMG_2021.JPG
    105.7 KB · Просмотры: 184
  • IMG_2020.JPG
    IMG_2020.JPG
    120.3 KB · Просмотры: 158
  • IMG_2019.JPG
    IMG_2019.JPG
    99.6 KB · Просмотры: 148
  • IMG_2022.JPG
    IMG_2022.JPG
    29.2 KB · Просмотры: 149
  • IMG_2023.JPG
    IMG_2023.JPG
    31 KB · Просмотры: 142
  • IMG_2024.JPG
    IMG_2024.JPG
    40.9 KB · Просмотры: 139
Последнее редактирование:
Усилитель на 6с4с, питание так: накалы 6н8с с включения усил. Прямонакал кенотрон 5ц3с через ~2,5 минуты, с кристалл. стартом. Выключаю - разрядный резистор 5-10 ком 2 Вт. Работает уже лет 15.
IMG_1631.jpg

Усилитель на 6н8с и 45 триоде, прицип тот же, но без кенотрона. Вместо 6н7с поставил 6н8с лет пять-семь
IMG_1173.jpg
 
Последнее редактирование модератором:
Слева пентод и верхний триод - СРПП, через нижний триод в виде диода (или скорее сопротивление) обратная связь с анода 807 на катод пентода.
 
Где-то встречал, тоже лампой почти так же было, объяснение было что если просто резистор то большое сопротивление будет, соответственно катодное тоже надо большое. Триод будет работать типа стабилитрона - напряжение будет на нем падать, а внутреннее сопротивление гораздо меньше пассивного, но триод не дает шума стабилитрона. Только по моему в той схеме сетка триода была завязана на делитель напряжения с фильтрующим конденсатором
 
Мне лучше наоборот, R4 - шунтировать, R3 - НЕТ.
 
мой вариант на 6н6п окончательно будет вот так
Если прижать источник нецензурных комментариев, то останется : с усилением второго каскада=1 , как в данном виде, смысла в нем ноль.
 
Хочу добавить своих пять копеек касаемо драйвера на 6н6п. Драйвер действительно хорошо звучит но есть одно но разброс параметров жуткий. Не знаю как обстоят дела с эксклюзивными вариантами ( коробчатый анод или типа лампы середины прошлого века 50х-60х годов. На авито встречались варианты до 3т.р.) но у обычных Новосибирских 90х, 80х, годов это просто ужас. Для стерео усилителя вам придется подобрать похожую пару, а потом обвязкой радиоэлементов добиться идентичности каналов. Хотелось услышать мнение коллег кто имел опыт работы именно с дорогими, эксклюзивными 6н6п, у них тоже такой разброс в параметрах или цена компенсирует эти недостатки.
 
6н6п на мой взгляд (уши) звучит интереснее 6н8с
 

Статистика форума

Темы
3,196
Сообщения
248,065
Пользователи
2,455
Новый пользователь
Станислав В..
Назад
Сверху Снизу