Усилитель на LM1875 + OPA2134

Рейтинг схемы усилителя по 5-ти бальной шкале

  • 1

    Голосов: 0 0.0%
  • 2

    Голосов: 0 0.0%
  • 3

    Голосов: 1 100.0%
  • 4

    Голосов: 0 0.0%
  • 5

    Голосов: 0 0.0%

  • Всего проголосовало
    1

LDS

1 paнг
Регистрация
5 Июл 2019
Сообщения
5,026
Реакции
3,130
Репутация
145
Возраст
38
Имя
Дмитрий
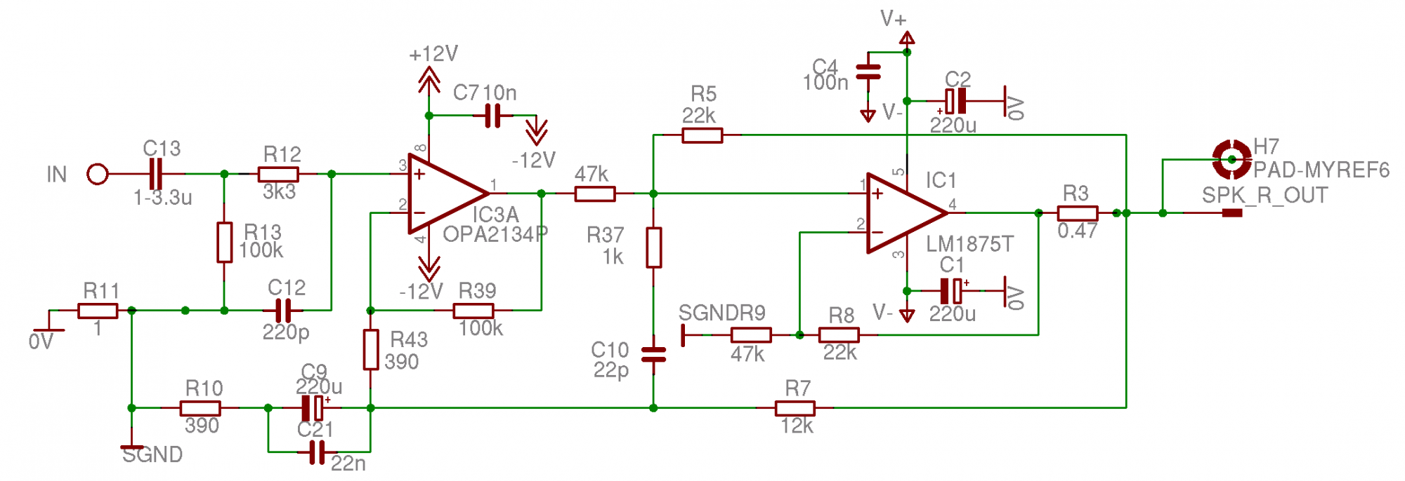
Нашел вот такую схему для двух каналов, с защитой и питанием:
58274541b1e31_mini11_sch(1).png.9ba7d9b5467b1707941048e1e367a22b.png

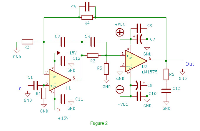
А это схема самого усилителя, один канал:
58274541b1e31_mini11_sch(1).png.9ba7d9b5467b1707941048e1e367a22b - копия.png

Что скажете?
 
Регистрация
13 Окт 2019
Сообщения
5,505
Реакции
1,580
Репутация
107
Возраст
68
Страна
Россия
Город
Свердловкая обл.
Предупреждений
5
LM1875, продолжение LM3886, было на сайте Joe Rasmussen, введена Т-образная ООС, я взял ее за онову, делал еще на работе в 2006-7г, звучание, стабильность и линейность достигается при инвертирующем включении. Катодные повторители ЕСС86, или 6Н27П наши, я уже писАл про инв. включение, но никто не отозвался. LM3886 производства National Semiconductors, сейчас найти сложно и дорого. Можно посмотреть усилитель Corsair, автор Лишманов Николай.
 

LDS

1 paнг
Регистрация
5 Июл 2019
Сообщения
5,026
Реакции
3,130
Репутация
145
Возраст
38
Имя
Дмитрий
LM1875, продолжение LM3886, было на сайте Joe Rasmussen, введена Т-образная ООС, я взял ее за онову, делал еще на работе в 2006-7г, звучание, стабильность и линейность достигается при инвертирующем включении. Катодные повторители ЕСС86, или 6Н27П наши, я уже писАл про инв. включение, но никто не отозвался. LM3886 производства National Semiconductors, сейчас найти сложно и дорого. Можно посмотреть усилитель Corsair, автор Лишманов Николай.
lm3886 это уже другая тема. Рассматриваю конкретно приложенную выше схему.
 
Регистрация
13 Окт 2019
Сообщения
5,505
Реакции
1,580
Репутация
107
Возраст
68
Страна
Россия
Город
Свердловкая обл.
Предупреждений
5
Тогда типовую схему включения, от плюса и минуса. OPA2134 не вижу смысла, я бы не стал...
 

vitamir

1 ранг
Регистрация
2 Янв 2021
Сообщения
2,103
Реакции
1,272
Репутация
71
Возраст
63
Страна
Україна
Город
Київ
Имя
Віталій
Немного запоздалая реакция, но все же.
Приведенная схема прогрессивна, композит во всех отношениях лучше, чем одиночный усилитель на LM1875. Однако, подобное его построение не наилучший вариант.
В окружающей действительности существуют, по крайней мере, два более удачньіх, по конечному результату, композита.
Один из них разработан, изготовлен, измерен и отслушан в солнечной Калифорнии. Найдите десять отличий, а они есть;) и в пользу данного варианта.
Второй вариант ЛиМиТ от рцлов. Он тоже отработан в железе и дорос до версии 1.4. Подробности там, но только в противогазе и костюме химзащитьі.
 

Вложения

  • 2-LM1875_composite-amplifier-circuit.jpg
    2-LM1875_composite-amplifier-circuit.jpg
    71.3 KB · Просмотры: 779

Алексей1

2 ранг
Регистрация
20 Дек 2022
Сообщения
965
Реакции
710
Репутация
40
Предупреждений
12
разработан, изготовлен, измерен и отслушан в солнечной Калифорнии. Найдите десять отличий,
Достаточно одного: делитель R2, R5 сливает столько усиления в звуковом диапазоне, что ажно стыдно было проставить номиналы.
Плюс, точнее минус - С2, внаглую уничтожает усиление первого ОУ .
Увы, калифорнийское солнце ума не заменит.
 

KSV

1 ранг
Регистрация
10 Июн 2020
Сообщения
6,950
Реакции
7,207
Репутация
254
Страна
Россия
Город
Москва
Имя
Сергей
Как обычно, по теме - ничего, её давно надо очистить и от гэ транзисторов и от к174ун7 и от пустых никчёмных бла-бла-бла, лучше бы на заборах писали.
Усилитель очень прост и очень хорош. Я сделал его 6 лет назад и он до сих пор работает.
Здесь не объяснены его особенности, зато много про симуляцию, как всегда. Виртуальные радиолюбители.
Схема в #1 не радует ни нарисовкой (плохо читается), ни выкрутасами по питанию, ни другими вывертами, но принцип хорош.
Болтовни много, а лично нарисованных плат и рассказов про настройку что-то не видно.
Вот пример платы СДЕЛАННОГО мною одного канала (встроен в колонки Микролаб Соло-1 первого выпуска вместо штатного усилителя с идиотской системой автоотключения и никчёмными регуляторами тембра). Здесь и блок питания заодно (на два канала). Всё просто и удобно. И без бла-бла-бла.
Вид платы.png
 

KSV

1 ранг
Регистрация
10 Июн 2020
Сообщения
6,950
Реакции
7,207
Репутация
254
Страна
Россия
Город
Москва
Имя
Сергей
Нашел вот такую схему
Посмотреть вложение 3871
Что скажете?
Скажу, что с библейских времён ничего не изменилось.
Все хотят Чуда, но делать его не хотят.
Неужели без рекламной трескотни и обмана, даже интересные и проверенные решения не воспринимаются?...
Здесь есть тема Усилитель Мауро Пенаса и у этого усилителя есть разновидности. Одна из них, может быть самая простая, сделана Владимиром Мосягиным. Будем считать, что он автор адаптации.
Я периодически возвращаюсь к ней когда надо сделать простой усилитель с хорошим звуком и минимумом заморочек.
Не нужен подбор дефицитных транзисторов - здесь нет ни одного, только две микросхемы на канал.
Схема 1875.GIF
Схема несколько отличается от #1.
ЭТА неоднократно проверена мною лично.
И дело не в искажениях. Они изначально малы у LM1875, но звук усилителя на одной 1875 мне не нравится совсем, а в композите - нравится.
При этом я отнюдь не уверен, что использовал настоящие, подлинные микросхемы, но усилитель звучал всегда.
Конечно, можно нарваться на плохую подделку. На Али большинство корпусов имеет выемки по бокам, это абсолютные подделки. У меня были очень старые запасы, но я сделал новые заказы на Али, у разных продавцов, интересно будет сравнить их.
Удручают цены. Ежу понятно, что микросхемы по 10...20 руб. за штуку, ничем хорошим быть не могут, абсолютно. Поэтому искал что-то хоть немного дороже в надежде что они будут чуть получше.
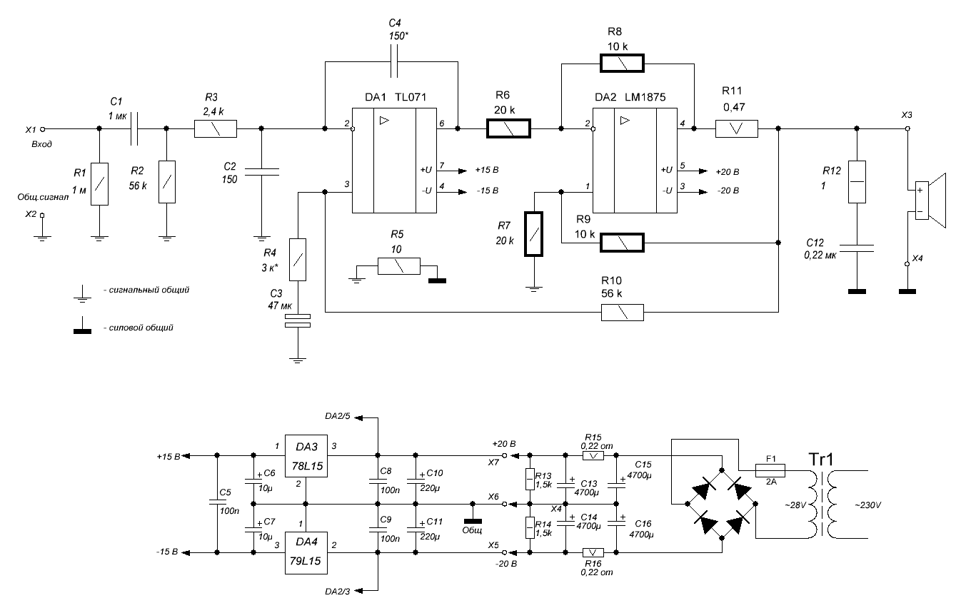
Для усилителя нужно питание +-20...25 В. Поскольку мощность усилителя на самой настоящей мелкосхеме = 20 Вт, то я советую +-25 В для нагрузки 8 ом и +-20 В для 4 ом, можно и +-18, если не будет просадки.
На схеме я нарисовал трансформатор с одной обмоткой и искусственной средней точкой. И этот вариант работает. Надо только резисторами подогнать полпитания для средней точки. Это для случая когда трансформатора с двумя обмотками просто нет.
Рекомендации по настройке.
1) Ёмкость С4=150 пФ очень важна, без неё и без нагрузки усилитель не включать - возможно самовозбуждение. Подгонка возможна тольк при наличии осциллографа и умения работать с ним.
2) R10 и R4 определяют общее усиление, при необходимости можно подобрать R4.
3) Изюминка усилителя - "токовая помпа Хауленда".
Нужно подобрать несколько резисторов с максимальной точностью - до 0,1%. Это не так страшно как кажется. Надо купить по 20 штук каждого номинала 10 кОм и 20 кОм с точностью 1%.
И среди них тестером найти наиболее близкие пары.
Абсолютный номинал не важен, важно только совпадение у R6 и R7, у R8 и R9. Не нужно равенство между каналами, должно быть совпадение в одном канале.
В худшем случае можно ставить 1% не глядя.
4) По возможности С3 хороший неполярный. В крайнем случае хороший полярный.
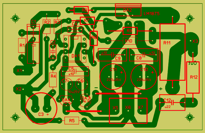
1875плата.GIF
Вот рисунок платы со стороны деталей.
Верхняя линия выбрана так, чтобы LM1875 была прикручена к радиатору через прокладку, а плата была заподлицо с радиатором.
Для подключения внешних проводов, удобства настройки и замены, использована винтовая колодка для питания, а для сигнальных проводов - штыри от разъема. Плату можно снять и заменить без паяльника.
При настройке я пробовал ставить несколько типов микросхем на вход: К140УД608, К140УД708, КР544УД1, TL071. На экране осциллографа при подаче меандра и разглядывании фронта импульса под нагрузкой, разницы не было вообще.
На слух разница очень незначительна и я не хочу ничего утверждать.
Главное достоинство этого усилителя - хороший (по моей личной шкале оценки) звук. Не отличный, это большая редкость, но на твёрдую четвёрку.
Люблю ставить этот усилитель в активные компьютерные колонки на замену штатному усилителю.
Ставил в Радиотехнику У-101, сейчас поставил в корпус Вега 10У-120С. В них и им подобных есть кроме корпуса с ручками и разъёмами блок питания, радиаторы. Всякие фонокоррехторы и регуляторы тембра - в печку, всё лишнее - туда же. Чувствительности этого оконечника хватает. Если оставить лишнее барахло, звук будет убит.
Если сделать правильно, древние усилители получат новую жизнь и качество порадует.
Уверен, что любители порассуждать ни о чём, делать ничего не будут, а для остальных прикладываю файл с рисунком платы.
Вряд ли кому-то интересно взглянуть как платы установлены в Вегу, но если надо, могу сделать фото.
Мощность усилителя может быть до 2х20 Вт и определяется выходной микросхемой, превышать её не следует. Для полочников этого достаточно. Для компьютерных мутимудийных колонок - тем более.
А по качеству данный усилитель мало уступает распиарастенным в интернете усилителям, работает сразу и без проблем. Для акустики среднего класса, данного УНЧ вполне хватит. Здесь не нужны ни огромные радиаторы, ни пудовые блоки питания, ни лампы 50-х годов определённого завода, которые якобы пролежали где-то 70 лет и никто их якобы не пользовал.
Перед этим я переделал Вегу под невероятно расхваленный усилитель на дорогой и дефицитной микросхеме, которую я заказывал за границей и долго ждал поставки, сделал всё с превеликим тщанием и... получил невнятную мутную мычалку. При этом по осциллографу и приборам всё было в ажуре, вот только звука не было. Может потому что микросхема была для усиления видеосигналов. Но пользы от фантастического быстродействия и широкополосности не было совсем. Ко мне специально приезжал человек страждущий сделать такой же усилитель, но послушал и убедился, что не вляпался.
А ведь на разных очень удивильских сайтах ВСЕ без исключения превозносили эту микросхему как чудо у которого есть единственный недостаток - небольшая мощность.
Желающие могут на выход поставить более мощную микросхему и добиться высокой мощности, но этим надо заниматься. Симулятор не звучит.
 

Вложения

  • LM1875.zip
    20.3 KB · Просмотры: 435

Динозавр

1 ранг
Регистрация
31 Янв 2023
Сообщения
2,929
Реакции
865
Репутация
52
Страна
Россия
Город
станица Пашковская
Имя
Александр
Предупреждений
3

М.Васильев

1 ранг
Регистрация
25 Янв 2022
Сообщения
2,297
Реакции
697
Репутация
54
Возраст
68
Страна
Россия
Город
Пестово
Имя
Максим
Охренеть цобель композита 1ом на 0.22мк .Пожалели бы камень .
 

vitamir

1 ранг
Регистрация
2 Янв 2021
Сообщения
2,103
Реакции
1,272
Репутация
71
Возраст
63
Страна
Україна
Город
Київ
Имя
Віталій
Композит от рцлов лучше. По совокупности характеристик. Првда, требует немного усилий по селекции ОУ. Но, результат порадует, бесспорно. И конструкция, прежде всего.
 

vitamir

1 ранг
Регистрация
2 Янв 2021
Сообщения
2,103
Реакции
1,272
Репутация
71
Возраст
63
Страна
Україна
Город
Київ
Имя
Віталій
Чтобы не свистело, надо корректировать с умом. Цобель тупое решение.
 

KSV

1 ранг
Регистрация
10 Июн 2020
Сообщения
6,950
Реакции
7,207
Репутация
254
Страна
Россия
Город
Москва
Имя
Сергей
200 р.\шт (пара?) UTC на Али
Примерно так, но надо слушать.
Ещё раз подчеркну, что дополнительные регуляторы тембра, высокоомные резисторы регуляторов и прочие подобные добавки, весьма вероятно, снивелируют достоинства этой схемы, сделают из хорошей - обычную.
Определить это очень просто - достаточно включить УМЗЧ напрямую, только через регулятор громкости до 47 кОм, а потом через доп. каскады. Длинный тракт может быть хуже, но надо слушать.
Достоинство данной схемы примерно как у схемы Худа - хорошее, но не превосходное качество при минимальном минимуме деталей, простой настройке, небольшой платке и в то же время, приемлемой мощности - 10 Вт у Худа и 20 Вт здесь. Для полочников этого должно быть достаточно.
Здесь две "фишки" - композит из двух ОУ что приводит к высокому петлевому усилению мощной парочки и, соответственно, к низким искажениям, вторая изюминка - преобразователь напряжение-ток.
Результат - повышенное качество. Ну, скажем так, мне так кажется. Понятно, что очень много зависит от выходной микросхемы, ну тут отчасти - как повезёт.
Я уже присмотрел у китайсев другую микросхему, малоизвестную и малопопулярную. Есть надежда, что б/ушная она окажется настоящей. Опять-таки до 20 Вт, но хочется сравнить качество.
В голове мысль сделать панельку для мощной микросхемы - ведь всего 5 выводов, проводки по 2 см и можно будет сделать "стенд" для проверки и прослушивания методом перетыка - достаточно крутить 1 винт для радиатора и вставлять другую ОУ.
тут уже можно попробовать поднимать питание и мощность до сгорания микросхем чтобы знать "край".
Ничего очень сложного и затратного здесь нет, возможно даже применение трансформатора с одной обмоткой - проверено. Это позволит отказаться от реле задержки и защиты колонок.
Опыт показал, что среднего качества компьютерные колонки, звучат лучше.
Давно была мысль попробовать активные полочные колонки, не компьютерные. Это вызывает некоторые неудобства, зато не надо делать большой корпус для усилителя.
Останется только предварительный усилитель с регуляторами и низкоомными выходами идущими к активным колонкам. Корпус для предусилителя проще сделать или приспособить корпус от какого-нибудь бывшего плеера.
Композит от рцлов лучше. По совокупности характеристик. Првда, требует немного усилий по селекции ОУ. Но, результат порадует, бесспорно. И конструкция, прежде всего.
Голословно и тэорэтически. Любители симуляции любят заявлять одно, а на ПРАКТИКЕ часто выходит - другое. Откуда уверенность, что результат БЕССПОРНО порадует?
Я только что написал, что до этого сделал "волшебный усилитель" который лично благословил какой-то зарубежный СУПЕРгуру и минимум два сайта поголовно писали кипятком от этого усилителя (думаю, сделало его меньше человек, чем пальцев на одной руке, но восхищались все). Результат - разочарование.
Здесь тоже достаточно спорщиков в стиле "а сколько чертей поместится на кончике иглы?" или "а кто главнее - ток или напряжение?"
ДЕЛА - пшик, а РАЗГОВОРОВ - много.
Я показываю то что делал сам и делал не раз. С достоинствами и недостатками. Что там у других - мне малоинтересно. Пускай селектируют и симулируют дальше.
Любая тема быстро превращается в пустую тэорэтическую говорильню.
Побольше лично проверенных и испытанных схем!
Думаю, нужны не просто работающие схемы, которые в китайском наборе может спаять каждый, а схемы из разряда "дёшево и сердито" то есть обладающие определёнными достоинствами при простоте изготовления, и этих схем нет в продаже или они неоправданно дОроги.
Везде, в том числе и здесь, очень много всего написано.
А вот того что можно и нужно делать, как среди усилителей, так и среди колонок, чрезвычайно мало.
 
Регистрация
12 Ноя 2019
Сообщения
28,303
Реакции
13,620
Репутация
395
Скажу, что с библейских времён ничего не изменилось.
Все хотят Чуда, но делать его не хотят.
Неужели без рекламной трескотни и обмана, даже интересные и проверенные решения не воспринимаются?...
Здесь есть тема Усилитель Мауро Пенаса и у этого усилителя есть разновидности. Одна из них, может быть самая простая, сделана Владимиром Мосягиным. Будем считать, что он автор адаптации.
Я периодически возвращаюсь к ней когда надо сделать простой усилитель с хорошим звуком и минимумом заморочек.
Не нужен подбор дефицитных транзисторов - здесь нет ни одного, только две микросхемы на канал.
Посмотреть вложение 63049Схема несколько отличается от #1.
ЭТА неоднократно проверена мною лично.
И дело не в искажениях. Они изначально малы у LM1875, но звук усилителя на одной 1875 мне не нравится совсем, а в композите - нравится.
При этом я отнюдь не уверен, что использовал настоящие, подлинные микросхемы, но усилитель звучал всегда.
Конечно, можно нарваться на плохую подделку. На Али большинство корпусов имеет выемки по бокам, это абсолютные подделки. У меня были очень старые запасы, но я сделал новые заказы на Али, у разных продавцов, интересно будет сравнить их.
Удручают цены. Ежу понятно, что микросхемы по 10...20 руб. за штуку, ничем хорошим быть не могут, абсолютно. Поэтому искал что-то хоть немного дороже в надежде что они будут чуть получше.
Для усилителя нужно питание +-20...25 В. Поскольку мощность усилителя на самой настоящей мелкосхеме = 20 Вт, то я советую +-25 В для нагрузки 8 ом и +-20 В для 4 ом, можно и +-18, если не будет просадки.
На схеме я нарисовал трансформатор с одной обмоткой и искусственной средней точкой. И этот вариант работает. Надо только резисторами подогнать полпитания для средней точки. Это для случая когда трансформатора с двумя обмотками просто нет.
Рекомендации по настройке.
1) Ёмкость С4=150 пФ очень важна, без неё и без нагрузки усилитель не включать - возможно самовозбуждение. Подгонка возможна тольк при наличии осциллографа и умения работать с ним.
2) R10 и R4 определяют общее усиление, при необходимости можно подобрать R4.
3) Изюминка усилителя - "токовая помпа Хауленда".
Нужно подобрать несколько резисторов с максимальной точностью - до 0,1%. Это не так страшно как кажется. Надо купить по 20 штук каждого номинала 10 кОм и 20 кОм с точностью 1%.
И среди них тестером найти наиболее близкие пары.
Абсолютный номинал не важен, важно только совпадение у R6 и R7, у R8 и R9. Не нужно равенство между каналами, должно быть совпадение в одном канале.
В худшем случае можно ставить 1% не глядя.
4) По возможности С3 хороший неполярный. В крайнем случае хороший полярный.
Посмотреть вложение 63051Вот рисунок платы со стороны деталей.
Верхняя линия выбрана так, чтобы LM1875 была прикручена к радиатору через прокладку, а плата была заподлицо с радиатором.
Для подключения внешних проводов, удобства настройки и замены, использована винтовая колодка для питания, а для сигнальных проводов - штыри от разъема. Плату можно снять и заменить без паяльника.
При настройке я пробовал ставить несколько типов микросхем на вход: К140УД608, К140УД708, КР544УД1, TL071. На экране осциллографа при подаче меандра и разглядывании фронта импульса под нагрузкой, разницы не было вообще.
На слух разница очень незначительна и я не хочу ничего утверждать.
Главное достоинство этого усилителя - хороший (по моей личной шкале оценки) звук. Не отличный, это большая редкость, но на твёрдую четвёрку.
Люблю ставить этот усилитель в активные компьютерные колонки на замену штатному усилителю.
Ставил в Радиотехнику У-101, сейчас поставил в корпус Вега 10У-120С. В них и им подобных есть кроме корпуса с ручками и разъёмами блок питания, радиаторы. Всякие фонокоррехторы и регуляторы тембра - в печку, всё лишнее - туда же. Чувствительности этого оконечника хватает. Если оставить лишнее барахло, звук будет убит.
Если сделать правильно, древние усилители получат новую жизнь и качество порадует.
Уверен, что любители порассуждать ни о чём, делать ничего не будут, а для остальных прикладываю файл с рисунком платы.
Вряд ли кому-то интересно взглянуть как платы установлены в Вегу, но если надо, могу сделать фото.
Мощность усилителя может быть до 2х20 Вт и определяется выходной микросхемой, превышать её не следует. Для полочников этого достаточно. Для компьютерных мутимудийных колонок - тем более.
А по качеству данный усилитель мало уступает распиарастенным в интернете усилителям, работает сразу и без проблем. Для акустики среднего класса, данного УНЧ вполне хватит. Здесь не нужны ни огромные радиаторы, ни пудовые блоки питания, ни лампы 50-х годов определённого завода, которые якобы пролежали где-то 70 лет и никто их якобы не пользовал.
Перед этим я переделал Вегу под невероятно расхваленный усилитель на дорогой и дефицитной микросхеме, которую я заказывал за границей и долго ждал поставки, сделал всё с превеликим тщанием и... получил невнятную мутную мычалку. При этом по осциллографу и приборам всё было в ажуре, вот только звука не было. Может потому что микросхема была для усиления видеосигналов. Но пользы от фантастического быстродействия и широкополосности не было совсем. Ко мне специально приезжал человек страждущий сделать такой же усилитель, но послушал и убедился, что не вляпался.
А ведь на разных очень удивильских сайтах ВСЕ без исключения превозносили эту микросхему как чудо у которого есть единственный недостаток - небольшая мощность.
Желающие могут на выход поставить более мощную микросхему и добиться высокой мощности, но этим надо заниматься. Симулятор не звучит.
Нужно без сомнения прислушаться ко всем этим словам, тут много тонких вещей, с которыми полностью согласен. Одно хотел спросить, фишка с резистором по Хауленду до какого значения повышает R вых?
 

М.Васильев

1 ранг
Регистрация
25 Янв 2022
Сообщения
2,297
Реакции
697
Репутация
54
Возраст
68
Страна
Россия
Город
Пестово
Имя
Максим
Зато не засвистит.
Наоборот. Китайские тда 2050 на таком цобеле склонны к возбуду.Повышая сопротивление цобеля до 8 ом , а емкость уменьшая до 0.1мк избавляемся от их возбуда. И кстати, это же композит и его свойства иные, чем у одиночного камня
 
Регистрация
12 Ноя 2019
Сообщения
28,303
Реакции
13,620
Репутация
395
Наоборот. Китайские тда 2050 на таком цобеле склонны к возбуду.Повышая сопротивление цобеля до 8 ом , а емкость уменьшая до 0.1мк избавляемся от их возбуда. И кстати, это же композит и его свойства иные, чем у одиночного камня
Кивну, согласен. Такие же собачие цобеля с 1-2 омами шли к 2003 или УН14
По композитам недавно ссылочку дали, статья очень полезная и доходчивая, несмотря на инглиш.
 

vitamir

1 ранг
Регистрация
2 Янв 2021
Сообщения
2,103
Реакции
1,272
Репутация
71
Возраст
63
Страна
Україна
Город
Київ
Имя
Віталій
А я бы цобеля вынес за дроссель, подальше от выхода ЛМки. И я в этом не одинок. ;)
Сегодня известно чуть больше способов скорректировать усилитель, тем более композитный, чем тупые лобовые решения.
 

М.Васильев

1 ранг
Регистрация
25 Янв 2022
Сообщения
2,297
Реакции
697
Репутация
54
Возраст
68
Страна
Россия
Город
Пестово
Имя
Максим
А я бы цобеля вынес за дроссель, подальше от выхода ЛМки. И я в этом не одинок. ;)
Сегодня известно чуть больше способов скорректировать усилитель, тем более композитный, чем тупые лобовые решения.
по мне ,если не гнаться за цифрами , а за звуком , то сделал бы простой янговский композит на 134 ора и элмке с местной вложенной оос неглубокой. Клип без костылей и минимум геморроя с настройкой. Почему так считаю? Нет тут главного условия композитного уся. Второй опер или дискрет должн быть и более высокочастотным и более скоростным.
 

vitamir

1 ранг
Регистрация
2 Янв 2021
Сообщения
2,103
Реакции
1,272
Репутация
71
Возраст
63
Страна
Україна
Город
Київ
Имя
Віталій
Непростой композит с прогрессивной коррекцией настраивается подбором одного номинала резистора, если ОУ предварительно померять на Ку, а не ставить от балды.
Все остальное ЛиМиТчики на рцлах и разных схемнетах уже сделали. Надо, просто, не фантазировать, а скурпулезно повторить. И микросхемы брать настоящие, не левак.
Хотя, да, композит по Джангу более лоялен к рукосую.
 

М.Васильев

1 ранг
Регистрация
25 Янв 2022
Сообщения
2,297
Реакции
697
Репутация
54
Возраст
68
Страна
Россия
Город
Пестово
Имя
Максим
Непростой композит с прогрессивной коррекцией настраивается подбором одного номинала резистора, если ОУ предварительно померять на Ку, а не ставить от балды.
Все остальное ЛиМиТчики на рцлах и разных схемнетах уже сделали. Надо, просто, не фантазировать, а скурпулезно повторить. И микросхемы брать настоящие, не левак.
Хотя, да, композит по Джангу более лоялен к рукосую.
Я думал,вы внимательнее. А вы только на глубину оос смотрите и все.
 

slami

1 ранг
Регистрация
15 Янв 2021
Сообщения
1,417
Реакции
1,121
Репутация
58
Возраст
53
Страна
Россия
Город
Иркутская обл.
Имя
Вячеслав
А все ли обратили внимание что на LM1875 выполнен преобразователь напряжение-ток? Никто не упомянул об этом. Это не совсем простой композит.
 

М.Васильев

1 ранг
Регистрация
25 Янв 2022
Сообщения
2,297
Реакции
697
Репутация
54
Возраст
68
Страна
Россия
Город
Пестово
Имя
Максим
А все ли обратили внимание что на LM1875 выполнен преобразователь напряжение-ток? Никто не упомянул об этом. Это не совсем простой композит.
Что там такого непростого ? хоть бы форсаж на лм1875 подкинули.
 

slami

1 ранг
Регистрация
15 Янв 2021
Сообщения
1,417
Реакции
1,121
Репутация
58
Возраст
53
Страна
Россия
Город
Иркутская обл.
Имя
Вячеслав
Простой композитный, это два последовательно ОУ с общей ОС. А вот источники тока можно параллельно цеплять для увеличения мощности (в определенных пределах) напряжение питания не увеличишь, а вот выходной ток можно или с облегчением нагрузки на единичный кристалл.
 

М.Васильев

1 ранг
Регистрация
25 Янв 2022
Сообщения
2,297
Реакции
697
Репутация
54
Возраст
68
Страна
Россия
Город
Пестово
Имя
Максим
как можно форсировать черный ящик, коим и является элемка или тда2050 оригинал? Подскажите инженера-конструкторы.
 

Алексей1

2 ранг
Регистрация
20 Дек 2022
Сообщения
965
Реакции
710
Репутация
40
Предупреждений
12
композит из двух ОУ что приводит к высокому петлевому усилению мощной парочки и, соответственно, к низким искажениям,
Не, это, композит из двух трупов:
и без того ничтожное усиление первого ОУ уничтожено конденсатором 150 пик. 40 - 26 дБ = 14 дБ.
14 грёбаных деци, извиняюсь за выражение, Белл!
Усиление второго трупа и вовсе, меньше единицы, т.е. -6 дБ (минус шесть децибел).
Итого 14 - 6= 8 дБ.
ВОСЕМЬ дБ глубина общей ООС. (она же - петлевое усиление).

Таким образом, это позорище снижает искажения аж в 2,5 раза.
 
Регистрация
12 Ноя 2019
Сообщения
28,303
Реакции
13,620
Репутация
395
А все ли обратили внимание что на LM1875 выполнен преобразователь напряжение-ток? Никто не упомянул об этом. Это не совсем простой композит.
Сперва подумал, что задумка была увеличить вых сопр, но поскольку общая оос его присадит до нуля все равно, сделал вывод, что это защита по току от кз.
 

KSV

1 ранг
Регистрация
10 Июн 2020
Сообщения
6,950
Реакции
7,207
Репутация
254
Страна
Россия
Город
Москва
Имя
Сергей
Непростой композит с прогрессивной коррекцией настраивается подбором одного номинала резистора, если ОУ предварительно померять на Ку, а не ставить от балды.
Виталий! Вы или не хотите, или не умеете читать. И опять излагаете свои не подтверждённые практикой мысли выдавая их за истину.
Я русским языком, чёрным по белому написал что ставил 4 типа разным микросхем (кстати, слишком быстродействующие здесь не рекомендуются). Смотрел фронт прямоугольника под микроскопом, немножко послушал каждую микросхему. И только после этого, а не от балды написал что разница мало уловима.
Печатная плата у меня достаточно тщательно сделана, соблюдена разводка общего провода и так далее. Если собирать на соплях и макетках, не знаю что получится и не хочу знать - мне это неинтересно. Опять-таки я писал, что это не первый, не второй и даже не третий собранный усилитель, причем разница между сборками - годы, а все работали сразу. Чтобы желающие могли повторить результат, я выложил рисунок печатной платы. И писал, что увы, при использовании очень сомнительных LM1875 результат непредсказуем (это очевидно), но за подлинность моих микросхем я не ручаюсь, а результат хороший.
Данное решение наверняка будет хорошо работать и с подобными микросхемами типа TDA2030...2050 и другими. Добавка ОУ с единой цепью ООС улучшает результат. В первоисточнике вообще LM3886 (разница у неё будет в цепях коррекции), тогда и мощность под 70 Вт, но для полочников такая мощность излишня, а я (не автор, а человек со своим скромным мнением) позиционирую данный усилитель для полочников и компьютерно-мультимедийных колонок с целью повышения качества.
Усилитель прост, но необходимо соблюсти кое-какие правила, которые я изложил выше.
Не призываю Вас делать этот усилитель, Вы перфекционист и стремитесь к совершенству, на здоровье.
Все остальное ЛиМиТчики на рцлах и разных схемнетах уже сделали. Надо, просто, не фантазировать, а скурпулезно повторить. И микросхемы брать настоящие, не левак.
Вмжу, тема лимитчиков и каких-то рцлов (не знаю этот жаргон и знать не хочу) Вам ближе и роднее.
Ну так зачем тогда писать в этой теме?

А все ли обратили внимание что на LM1875 выполнен преобразователь напряжение-ток? Никто не упомянул об этом. Это не совсем простой композит.
Я немного упомянул об этом. Желающие могут почитать про "токовую помпу" Хауленда. Не вижу смысла копировать в небольшую статью большой кусок теории.
Желающие - найдут и прочитают, а другим достаточно будет просто воспользоваться. плодами
Номиналы некоторых резисторов нельзя менять произвольно.
Нужна подборка омметром некоторых деталей, как это сделать - я написал. Опять-таки я упростил эти номиналы, чтобы желающие сделать не потели в попытках купить резисторы номиналом 22,1 кОм +-0,1%. Перфекционистам - можно.
Я надеюсь, что попробовать, имея рисунок односторонней печатной платы, будет просто.
Думаю, только не нужно насиловать эту микросхему в попытках выжать из неё максимум мощности, для дискотэки есть другие микросхемы и схемные решения. Даже у подлинной 20 Вт - потолок в идеальных условиях. А я видел в интернете на ютупах блохеров которые ставят радиаторы в два спичечных коробка и рассуждают про 30 Вт...
В данной схеме всего один конденсатор в звуковом тракте на входе ( питание не считаем), понятно что он не должен быть паршивым, место и отверстия на плате под разные размеры, предусмотрено. Перфекционисты могут и его убрать (не советую!) так как на выходе 1 мВ.
Ой, забыл "большой" конденсатор в ООС. Но совсем без него делают редко.
Почему я вообще написал про эту схему?
Вижу что интересные но проблемные схемы с дефицитными деталями, например, мощными и относительно дорогими полевыми транзисторами, не всем по зубам (нежелание нарваться на подделку тоже останавливает), а сделать что-то ХОРОШЕЕ своими руками, многим хочется.
Популярны варианты "чего-нибудь такого" на TDA2030 и подобных, но результат ожидаемо - так себе, работает и ладно. Небольшое усложнение схемы даёт ощутимую добавку качества и я что-то не видел такие наборчики на Али.

Сперва подумал, что задумка была увеличить вых сопр, но поскольку общая оос его присадит до нуля все равно, сделал вывод, что это защита по току от кз.
Нет. Это преобразователь напряжение-ток, защита должна бы внутри микросхемы.
 

М.Васильев

1 ранг
Регистрация
25 Янв 2022
Сообщения
2,297
Реакции
697
Репутация
54
Возраст
68
Страна
Россия
Город
Пестово
Имя
Максим
Глядя на емкость С4 мне все ясно и понятно про уровень качества этого композита. Это даже в дурном сне не может присниться.
 
Регистрация
12 Ноя 2019
Сообщения
28,303
Реакции
13,620
Репутация
395

Последние сообщения

Статистика форума

Темы
3,068
Сообщения
234,480
Пользователи
2,375
Новый пользователь
Sergovlad
Сверху Снизу