Усилитель Нельсона Пасса для наушников и не только

а) активный режим – на эмиттерный переход подано прямое напряжение, а на коллекторный переход – обратное;
Хорошая табличка, полезная. Жаль, не указывают, какой величины прямое напряжение подано, - достаточное ли для открывания БЭ-перехода?
Что вам толку от Uбэ ≈ 0,5V? Тока коллектора не будет, - транзистор всё ещё заперт.
 
Хорошая табличка, полезная. Жаль, не указывают, какой величины прямое напряжение подано, - достаточное ли для открывания БЭ-перехода?
Что вам толку от Uбэ ≈ 0,5V? Тока коллектора не будет, - транзистор всё ещё заперт.
не заперт, открыт, просто ток небольшой.
почему 100ма открыт, а 1ма заперт?- кто такое сказал?
 
В вашей схеме сквозной ток не ниже одного миллиампера? Точно не ниже? При Uбэ ≈ 0,4 вольта?
вообще суть искажений переключения именно в переключении полярности базы, якобы от этого негативные эффекты перезарядки емкостей.
а здесь нет этого.

Исследования последних лет показали, что на характер звучания транзисторных усилителей мощности 3Ч (УМЗЧ) значительное влияние оказывают так называемые коммутационные искажения (КИ). Возникают они в выходных каскадах на биполярных транзисторах, работающих в режиме АВ с отсечкой тока. В этом режиме транзистор, как известно, переходит из открытого состояния в закрытое, и наоборот. Когда он открыт, на его базе, вследствие инжекции в нее неосновных носителей из эмиттера, накапливается заряд, величина которого определяется ее диффузионной емкостью и зависит от температуры, коллекторного тока и граничной частоты усиления транзистора. Чтобы транзистор закрылся, диффузионная емкость должна разрядиться через подключенные к базе внешние цени, а это возможно только в том случае, если время запирания эмиттерного перехода больше времени разряда. Если же оно его не превышает, то создаются условия для возникновения неуправляемого базового тока и, как следствие этого, появления на выходе каскада импульсов, увеличивающих содержание гармоник высшего порядка в спектре усиливаемого сигнала. В двухтактном каскаде в течение одного периода такие условия создаются дважды. Причем с ростом частоты скважность импульсов уменьшается, а следовательно, вклад, вносимый ими в искажения, увеличивается.
 
вообще суть искажений переключения именно в переключении полярности базы, якобы от этого негативные эффекты перезарядки емкостей.
а здесь нет этого.
Да, в вашей схеме Cбэ не перезаряжается в обратную сторону, но, согласитесь, некоторую долю заряда теряет - по сравнению с открытым транзистором. От управляющего каскада потребуется некоторый бросок тока, чтобы дозарядить Cбэ и открыть транзистор. Это не может произойти мгновенно, следовательно, коммутационные искажения останутся, хоть и будут меньше, чем в простом классе B и AB.
Если же следить не за Uбэ, а за током коллектора, то можно добиться полного отсутствия коммутационных искажений, как их не бывает в настоящем классе A.
 
Да, в вашей схеме Cбэ не перезаряжается в обратную сторону, но, согласитесь, некоторую долю заряда теряет - по сравнению с открытым транзистором. От управляющего каскада потребуется некоторый бросок тока, чтобы дозарядить Cбэ и открыть транзистор. Это не может произойти мгновенно, следовательно, коммутационные искажения останутся, хоть и будут меньше, чем в простом классе B и AB.
Если же следить не за Uбэ, а за током коллектора, то можно добиться полного отсутствия коммутационных искажений, как их не бывает в настоящем классе A.
я не понимаю с чем ты споришь?
налицо смещение гармоник в низ по частоте, все как описано.
 
Я не спорю. Я говорю, что в предложенной схеме ступенька убрана не полностью, и происходит это из-за того, что транзисторы выходят из активного режима.
Вы же смотрели схему мощного повторителя УНЧ "Корвет 200УМ-088С", в ней переключательных искажений нет вообще.
 
значительное влияние оказывают так называемые коммутационные искажения (КИ)
А фто ета?
Идеальный ВК.png
Берём модель сверхлинейного усилителя и меняем ВК на идеальный.
Никакой разницы в искажениях. Это значит, что никакие коммутационные искажения не доминируют в усилителе.

И шо теперь делать? Набрехали учоные?
Нет.

Если взять поганый усилитель у Нельсона Пэса, то ему замена ВК на идеал здорово поможет. Усиления мало, ООС неглубокая, тут всякому улучшению рад будешь.

Так вот, выбор безкоммутационного ВК означает, что трахаться с ООС и коррекцией придётся в самом неподходящем месте: в ВК, с изменениями тока, напряжения и фт транзисторов от нуля до максимума. Тогда как легче это делать в УН, работающем в классе А с постоянными фт транзисторов.

симуляция убила творческое мышление, изобретательность, воображение, само радиолюбительство.
Отрицаю. Симулятор - просто продвинутый калькулятор. Где ты видел, чтобы калькулятором убили?

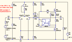
Решение с оптроном роскошное.
Пока не понять тех простых тонкостей, что ток оптрона меняется в течение периода сигнала и должен вносить искажения.

Самое лучшее решение по поддержанию ВК в классе А - токовый шунт Хаксфорда (Акулиничева) с термоконтактом. Вот только зачем вам тот А облокотился, я лично не понимаю: кроме усиленной теплоотдачи, никаких преимуществ в нём нет, особенно - по линейности. Дело в том, что линейностью заведует УН, но линеаризуют, почему-то, ВК, и потом удивляются, а чо это в классе А получается такая дрянь, как А-21 Сагден.
 
Последнее редактирование модератором:
Пока не понять тех простых тонкостей, что ток оптрона меняется в течение периода сигнала и должен вносить искажения. Дедушка старый, ему всё равно.

Самое лучшее решение по поддержанию ВК в классе А - токовый шунт Хаксфорда (Акулиничева) с термоконтактом. Вот только зачем вам тот А облокотился, я лично не понимаю: кроме усиленной теплоотдачи, никаких преимуществ в нём нет, особенно - по линейности. Дело в том, что линейностью заведует УН, но линеаризуют, почему-то, ВК, и потом удивляются, а чо это в классе А получается такая дрянь, как А-21 Сагден.
Для кого то дрянь, а для кого то декольтес.
 
Я не спорю. Я говорю, что в предложенной схеме ступенька убрана не полностью, и происходит это из-за того, что транзисторы выходят из активного режима.
Вы же смотрели схему мощного повторителя УНЧ "Корвет 200УМ-088С", в ней переключательных искажений нет вообще.
Ну так и схема эта простая.
Я хочу выяснить - имеет ли она смысл
1748323701812.png1748324009791.png
Какой спектр лучше?
 
Последнее редактирование модератором:
с4 у Пасса 3300мкф.
1748335734258.png
Размахи тока оптрона на 19+20 Гц. Это значит - искажения.
Та же фишка работает в схеме Джона Линсли Худа версии 1996 года
Не работает. Нету идеальных интеграторов с прямоугольной АЧХ, это миф. Смотреть надо не в описания, где каждый автор лжёт, а в симулятор, который показывает правду.

схема сложилась
Корректнее сказать: тупое поделие. Сразу ясно, что никакой линейности от него не получить.

Вот предельный Рэсси:
Лесси.GIF
И то, для обеспечения работы ВК в классе А при просадках импеданса АС, выходников в плече надо на 2 больше. А Вы тут с Гудом носитесь.
 
Последнее редактирование модератором:
Ну чтож, можно подводить печальные итоги.
Думаю, не буду дальше терять время и открывать новые темы в попытке донести хорошие проверенные решения для их применения в творчестве. В каждую тему прибегают какие-нибудь невлы и гадят, на большее они не способны.
Массовое симулянтское помешательство привело к тому что каждый неуч считает себя гением. Но другие этой гениальности в упор не видят и гениевские поделки никому не интересны.
Люди с комплексом неполноценности (осознают свою убогость, но боятся в ней признаться) повышают свою самооценку плюя в людей которые добились действительных успехов и обладают знаниями и умениями.
А таких немного. Например, Лин, Эллиотт, Пасс.
Они работают для радиолюбителей, помогают им.
Их изделия работают и хорошо работают.
А что сделали плеватели? Что открыли? Кому помогли? Сразу вспоминается: "Ах Моська, знать она сильна раз лает на Слона".
Любимое занятие симулянтов - "улучшение", так можно себе внушить что ты выше, например, Худа. Загоняют его схему 1969 года в симуль и онанируют.
На созидание они неспособны, это импотенты, поэтому их так раздражает, например, Пасс.
Здесь явно есть только один изобретатель - Бокарёв. Он ищет, находит, экспериментирует. Увы, не получил он в молодости профильного образования, поэтому вся линейка его усилителей АБ сыровата, недоработана, ей всегда чего-то немножко не хватает. Или мощности, или излишнего выходного сопротивления, или чего-то ещё.
ПризнАюсь, данной публикацией я хотел ненавязчиво подкинуть ему идею. Резистор нагрузки в выходном каскаде его АБ1 - тормоз который всё портит.
Забавно что независимо от Пасса, он пришёл к тому же что и Пасс, хотя в усечённом виде. Это применение полевых транзисторов, простые схемы с коротким звуковым трактом, нешаблонное применение разделительных конденсаторов на выходе.
И вот какая штука. Симулянты вдруг открыли что в JLHood 1969 бяда - малое петлевое усиление. Это их бох, они на него молятся. Открою тайну: в АБ1 и других усилителях Бокарёва оно тоже маленькое. Другие не собирал, но АБ1 я делал и могу ещё раз сказать - он звучит! И это два транзистора...
А если взять усилитель Лачиняна, то страшно сказать: в транзисторной части вообще нет петлевого усиления, оно отрицательно. А во входном ламповом каскаде какое петлевое? Молчат адепты симулизма, ищут нолики.
Думаю, если бы Бокарёв тогда тоже стал симулянтом, никаких изобретений он бы ни сделал, у симулянтов мозги высыхают сразу, они становятся придатками тупой программы. Недаром сейчас для вьюношей педиковидия - главный авторитет, "ведь там написано!"
Возвращаясь к Пассу, его схемы гениальные и новаторские, он изобретает то что надо именно радиолюбителям - они могут его схемы повторять, собирать, настраивать даже с минимальным багажом опыта и знаний. Подтверждение тому - хотя бы форум по его конструкциям.
Относительно конструкций Пасса, они хороши, но простоты и качества он добивается и за счёт использования полевых транзисторов, работы в классе А, элементной базы высокого качества, а хорошие полевые транзисторы, не поддельные, надо ещё купить. Не могут настоящие стоить в десятки раз меньше чем в фирменных магазинах, даже если китайцы или наши спекулянты мамой клянутся. Хорошие конденсаторы - тоже.
Чем меньше деталей в схеме и чем она проще, тем выше требования к деталям. Но можно использовать и попроще, результаты будут чуть хуже, и только.
Вот картинка из обсуждений, вариант питания. Понятно, в идеале батарейное. Пасс для разнообразия и простоты повторения применил даже импульсный адаптер!!! Но он внешний, находится на расстоянии. А повторяющие лепят прямо в общий корпус кучу импульсных преобразователей, а потом жалуются на помехи от них.
acp+ with battery power supply.png
Вот спектр с батарейным питанием. Небольшая вторая гармоника и еле заметная третья - это всё!
Начиная с высоких уровней искажения растут, но спадающий короткий спектр остаётся.
 
Последнее редактирование модератором:
Добавлю , что рассказывал на форуме Сергеева Лисовский Анатолий, ник Wavebourn . Он выкладывал фото с выставки, где участвовал Нельсон Пасс с своими изделиями, а напротив через коридор- лаборатория Зигфрида Линквитца, он тоже участвовал. На фото в комнате Пасса- фанерные макеты с вкрученными туда шириками, на полу -ажурные сопли фильтров, спаянных наживую. И тем не менее, комната полна народом, залита дивным звуком, в отличие от строгой тишины в комнате напротив, у коллеги Линквица .Шутка))))
Все. кто общается с Нельсоном Пассом, отмечают его чрезвычайную доброжелательность и искренность, всегда помогает советом , очень увлеченный творческий человек.
Больше бы таких!
 
Да не вопрос что-то спаять да настроить, проблема в другом. Где гарантия, что количество нулей после запятой и т.п., что-то гарантирует?
Ведь полно опыта как раз ровно обратного свойства...
А нули то были?
 
Ну чтож, можно подводить печальные итоги.
Думаю, не буду дальше терять время и открывать новые темы в попытке донести хорошие проверенные решения для их применения в творчестве. В каждую тему прибегают какие-нибудь невлы и гадят, на большее они не способны.
Массовое симулянтское помешательство привело к тому что каждый неуч считает себя гением. Но другие этой гениальности в упор не видят и гениевские поделки никому не интересны.
Люди с комплексом неполноценности (осознают свою убогость, но боятся в ней признаться) повышают свою самооценку плюя в людей которые добились действительных успехов и обладают знаниями и умениями.
А таких немного. Например, Лин, Эллиотт, Пасс.
Они работают для радиолюбителей, помогают им.
Их изделия работают и хорошо работают.
А что сделали плеватели? Что открыли? Кому помогли? Сразу вспоминается: "Ах Моська, знать она сильна раз лает на Слона".
Любимое занятие симулянтов - "улучшение", так можно себе внушить что ты выше, например, Худа. Загоняют его схему 1969 года в симуль и онанируют.
На созидание они неспособны, это импотенты, поэтому их так раздражает, например, Пасс.
Здесь явно есть только один изобретатель - Бокарёв. Он ищет, находит, экспериментирует. Увы, не получил он в молодости профильного образования, поэтому вся линейка его усилителей АБ сыровата, недоработана, ей всегда чего-то немножко не хватает. Или мощности, или излишнего выходного сопротивления, или чего-то ещё.
ПризнАюсь, данной публикацией я хотел ненавязчиво подкинуть ему идею. Резистор нагрузки в выходном каскаде его АБ1 - тормоз который всё портит.
Забавно что независимо от Пасса, он пришёл к тому же что и Пасс, хотя в усечённом виде. Это применение полевых транзисторов, простые схемы с коротким звуковым трактом, нешаблонное применение разделительных конденсаторов на выходе.
И вот какая штука. Симулянты вдруг открыли что в JLHood 1969 бяда - малое петлевое усиление. Это их бох, они на него молятся. Открою тайну: в АБ1 и других усилителях Бокарёва оно тоже маленькое. Другие не собирал, но АБ1 я делал и могу ещё раз сказать - он звучит! И это два транзистора...
А если взять усилитель Лачиняна, то страшно сказать: в транзисторной части вообще нет петлевого усиления, оно отрицательно. А во входном ламповом каскаде какое петлевое? Молчат адепты симулизма, ищут нолики.
Думаю, если бы Бокарёв тогда тоже стал симулянтом, никаких изобретений он бы ни сделал, у симулянтов мозги высыхают сразу, они становятся придатками тупой программы. Недаром сейчас для вьюношей педиковидия - главный авторитет, "ведь там написано!"
Возвращаясь к Пассу, его схемы гениальные и новаторские, он изобретает то что надо именно радиолюбителям - они могут его схемы повторять, собирать, настраивать даже с минимальным багажом опыта и знаний. Подтверждение тому - хотя бы форум по его конструкциям.
Относительно конструкций Пасса, они хороши, но простоты и качества он добивается и за счёт использования полевых транзисторов, работы в классе А, элементной базы высокого качества, а хорошие полевые транзисторы, не поддельные, надо ещё купить. Не могут настоящие стоить в десятки раз меньше чем в фирменных магазинах, даже если китайцы или наши спекулянты мамой клянутся. Хорошие конденсаторы - тоже.
Чем меньше деталей в схеме и чем она проще, тем выше требования к деталям. Но можно использовать и попроще, результаты будут чуть хуже, и только.
Вот картинка из обсуждений, вариант питания. Понятно, в идеале батарейное. Пасс для разнообразия и простоты повторения применил даже импульсный адаптер!!! Но он внешний, находится на расстоянии. А повторяющие лепят прямо в общий корпус кучу импульсных преобразователей, а потом жалуются на помехи от них.
Посмотреть вложение 136843
Вот спектр с батарейным питанием. Небольшая вторая гармоника и еле заметная третья - это всё!
Начиная с высоких уровней искажения растут, но спадающий короткий спектр остаётся.

Реплика: К вопросу о "симулянтах" на данном сайте.

KSV: " Любимое занятие симулянтов - "улучшение", так можно себе внушить что ты выше, например, Худа. Загоняют его схему 1969 года в симуль и онанируют.
На созидание они неспособны, это импотенты, поэтому их так раздражает, например, Пасс.
Здесь явно есть только один изобретатель - Бокарёв. Он ищет, находит, экспериментирует
... "

А как же на самом деле обстоят дела с использованием "симулирования" у самого Нельсона Пасса? Неужели гордо игнорирует?
Представляю Вашему вниманию перевод небольшого отрывка из интервью Н.Пасса, первоначально опубликованного в журнале audioXpress в мае 2010 года. См. ссылку:
https://audioxpress.com/article/Interview-with-Nelson-Pass#&gid=1&pid=7
"... Вскоре после основания Pass Labs в 1991 году я выполнил кое-какую работу для Mobile Fidelity, заменив электронику Ortophon, управляющую их режущей головкой. Это был особенно сложный проект, поскольку оригинальная электроника была очень сложной, с тоннами устаревших операционных усилителей в цепи. Цель состояла в том, чтобы создать систему с лучшим звучанием, максимально упростив активную схему.

Чтобы выполнить все это, я сначала как можно точнее измерил все характеристики электроники и режущей головки и создал модель системы, которую передал симулятору (ранняя версия MicroCap). Затем я начал упрощать активную электронику, объединив как можно больше функций в несколько активных каскадов. В итоге мне удалось объединить все функции усиления, выравнивания и обратной связи в одном активном каскаде, который по-прежнему обеспечивал те же “объективные” характеристик.
...
Усилители мощности были родственными по конструкции A75 и предшественниками более поздних разработок Adcom на МОП-транзисторах. Проект был успешным, хорошо оплачивался и расширил мой опыт в производстве виниловых дисков и моделировании схем, но за пару лет проделана огромная работа..."


Так что, можно сказать, что ничто человеческое (использование симуляторов) не чуждо даже и самому Нельсону Пассу.
А если следовать вашей логике, то все инженеры должны продолжать пользоваться здоровыми логарифмическими линейками длиной 50 см и продолжать грызть ими гранит науки, совершая эпохальные открытия в 21 веке. Дожили, как говорится. Симулятор для талантливой головы не помеха, а подспорье.
Однако, с наступающим днём защиты детей.

Georgi, 31 мая 2025г, 21.40, время моск.
 
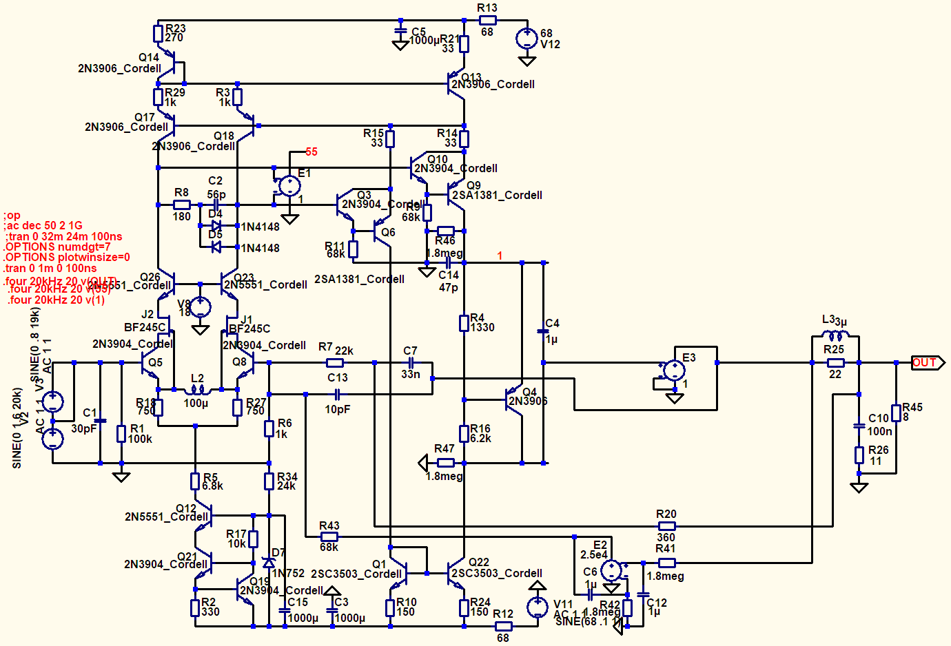
1748883841655.png

Исходный пёс.
1748883824197.png

Линейность ахова, звук живой и интересный: между Телефункеном Гитлера и "Ригонда-405".

1748884315919.png


Набираем усиления установкой токового зеркала Видлара в нагрузку дифкаскада.
1748884293167.png

Искажения упали на 8 и 14 дБ.

Так что никакой класс А ничего не даёт: вот, с ним были искажения.
А схемотехника - даёт: на ровном месте двумя транзисторами усь улучшился.
 
Последнее редактирование модератором:
усь улучшился.
М1 интересно там откроется? Или пердеть будет на малых токах(напряжениях)?
Кстати, у 610 есть пара (близкая).
Можно вопрос, не разбираюсь? В чем прикол пары оптовой, вольт- добавка?
 
Стабилизация тока. Дурацкое, конечно, решение, ну, дык, и Пэс - не гений.
 

Статистика форума

Темы
3,196
Сообщения
248,065
Пользователи
2,455
Новый пользователь
Станислав В..
Назад
Сверху Снизу