Анализ проектируемой схемы УНЧ в симуляторе ( оригинальная методика )

  • Автор темы Автор темы STTL
  • Дата начала Дата начала
Есть, идеальные пары в стимуляторе, и там - после УН термо узел «нагружает» (теряем усиление) плечи по разному.
Топология Цирк(на)Трон в этом плане идеальная.
 
Есть, идеальные пары в стимуляторе, и там - после УН термо узел «нагружает» (теряем усиление) плечи по разному.
Топология Цирк(на)Трон в этом плане идеальная.
интересно как он нагружает по разному если он по переменке замкнут накоротко здоровенной ёмкостью?
 
СМЕРШик с «Леха, садись - два» на $10000 спорит, нет желания присоединиться, сделать ставку?
1764050667113.png

вот это заявка смерша
 
Тут, в части «подача на сумматор» термо выбросить и увидеть
 
вопрос нафига охватывать петлёй оос только ун ?
в симуляторе без проблем можно измерить искажения того самого ун в составе усилка безо всяких "огиринальных методик".
 
1764054374799.png

Какие минусы такого ВК?
Из усилителя Гладкого
В симе все ок
 
Олень, в методичке не написано? Жди, Олень, может дойдет лет через нацать (как и резисторы в ДК ставить - нужно). Олень, ты ни кто без Жуковского, а в железе даже композит запустить тямы не хватает, не позорься, сапоги лучше натирай
 
Уважаемый СТТЛ, топология монтажа это вторая часть проектирования усилителей после симуляции схемы, вы пытаетесь упростить себе жизнь убрав из проекта сильноточную часть (ВК), надеетесь наверно упростить топологию, это тупиковый путь, здесь многие мелкоосники идут так, упрощение приводит к ухудшению параметров и попыткам объяснения этого "живым звуком"
 
Что за потребитель ?
Вам, полезно на Вегалабе полазить, темы до 2007 лета от Р.Х. Там и Назар, и Алекс, и Семигор (Ваш кумир с Бокаревым), и … БП разбирали. Можно проще и быстрее - в Гугле «электронный конденсатор», где трасса от источника до потребителя не более 5см и смд конденсаторами «усеяна».
Тут, тот случай, - аккуратность во всем или то, что Вы деМОНСТРируйте, - ужас.
 
Вам, полезно на Вегалабе полазить, темы до 2007 лета от Р.Х. Там и Назар, и Алекс, и Семигор (Ваш кумир с Бокаревым), и … БП разбирали. Можно проще и быстрее - в Гугле «электронный конденсатор», где трасса от источника до потребителя не более 5см и смд конденсаторами «усеяна».
Тут, тот случай, - аккуратность во всем или то, что Вы деМОНСТРируйте, - ужас.
Алекс и ivx в те года по питанию (и импульсному) вообще как наставники были!

Вы не понимаете физику взаимодействия полей и токов, смотрите на это как женщина,а не как инженер
Впрочем, не вы один
Щас кругом так
Кажется вы немного ошибаетесь
 
Макет на проводках не позволит получить максимальные параметры, полученные в симуляторе
 
симулятор не может многое просчитать - в принципе
Например, влияние земли с грязными токами на входные цепи, пульсации питания на чувствительные каскады и многое другое
В симе покажет все ок, а в железе засвистит или даст грязь из - за неправильной топологии монтажа и тонкости физики полей и токов в каждом конкретном случае
да кто тебе сказал? всё это можно и в симулятор внести, только не очень нужно.
 
с точки зрения физики взаимодействия полей и токов,
А кто запрещает в пп это понимание реализовать? Более, на смд перейти и то, что Вы разкорячивайте на 5х5 см. и не в один ярус - засунуть в 1х1см?
Из пещеры вылезать надо, и не надо на САПР (Альтиум, ОрКад,..) «садиться», Спринт Лаут - достаточно
 
Ну значит вот
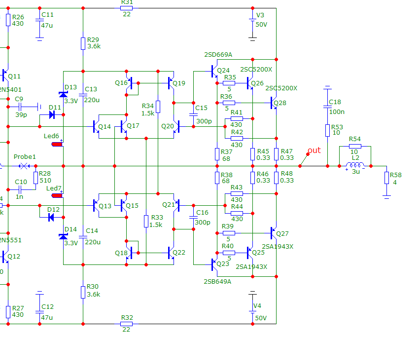
Слепил я быстренько схемку из того что было под рукой, ибо нет пока времени на симульйятор, на работе делаю, поэтому уж как есть, главное - начать, главное - суть и принцип
Схема - УН короткий тракт / баксандаль, с ВК двойка от аски Алексана ( усилитель Короля)
1764250938791.png
Ничего в ВК переделывать не стал, оставил пока как есть
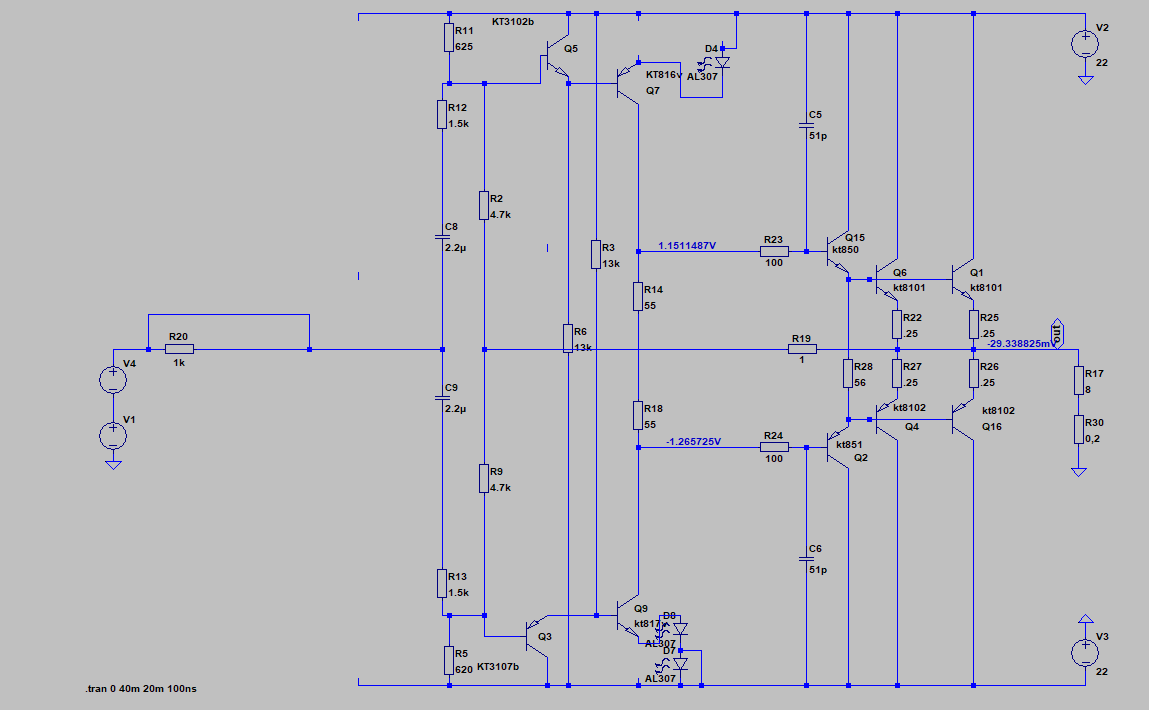
Вот спектр снятый с выхода ВК, то есть как обычно снимают
1764251242965.png

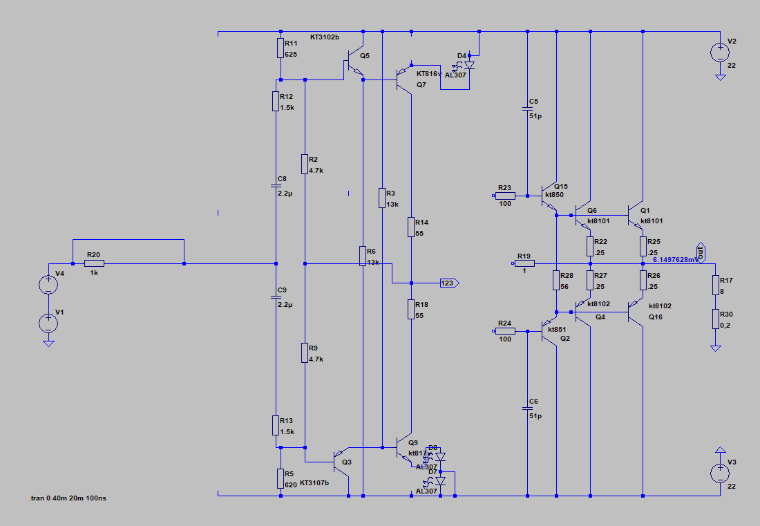
Здесь спектр снятый уже чисто с УН, с полностью отключенным ВК
Такая схема
1764251702643.png
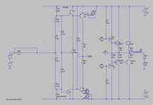
И спектр снятый с чистого УН, без нагрузки в виде ВК с нагрузкой
1764251841597.png

Хорошо видно, сколько теряется качества в виде нагрузки реального ВК под нагрузкой
Это двойка. В тройке наверное будет получше

Движемся дальше
 
проблема в том что качество на вк теряться не должно. что бы эта странная фраза не значила.
 
Я чет не понял и чем ноль на выходе?.
 
проблема в том что качество на вк теряться не должно. что бы эта странная фраза не значила.
Так нагрузка ВК для УН - динамическая
Её входное R пляшет и модулирует выход УН дополнительно
ВК сам себе и гадит на входе, через выход УН
Чем идеальнее ВК, тем меньше паразитная модуляция УН
Ну и ещё по шинам питания добавляется
Я чет не понял и чем ноль на выходе?.
Я тоже не понял
В смысле, как выставлять ноль на выходе ?
 
Так нагрузка ВК для УН - динамическая
Её входное R пляшет и модулирует выход УН дополнительно
ВК сам себе и гадит на входе, через выход УН
Чем идеальнее ВК, тем меньше паразитная модуляция УН
Ну и ещё по шинам питания добавляется

Я тоже не понял
В смысле, как выставлять ноль на выходе ?
во первых у тройки модуляция очень мала, и вх ёмкость невелика.
во вторых. поставь точку измерения на входе вк. и увидишь его искажения. собственно я в железе тройке так мерил у меня вышло что то вроде 0.1%. что на самом деле немного.
 
В железе плыть будет ноль.
 
понятно что тройка намного лучше, поэтому я и применяю только тройку, но тоже не идеальна, и чем слаботочней выход УН, тем больше влияние
да и не в этом дело
Когда мы смотрим искажения чистого УН на ХХ, мы имеем ОБРАЗЕЦ, и чем лучше ВК, тем меньше разница
С помощью этой методы, можно оптимизировать и ВК
Она универсальна
посмотрим как ты его оптимизировать будешь. вк в смысле.
 
У меня сейчас новая задачка: - сделать УН (а значит и весь УНЧ), работоспособным до 18-20 В, что бы можно было запитывать от аккума и слушать
А почему не от 11-14 В, ведь аккумулятор же больше не дает?
У меня сейчас новая задачка
значит старая не дождалась решения, в долгий ящик уползла?
 
Не увидел в первом сообщении четкой внятной картины ТЗ, что собственно говоря, требуется.
Простой усилитель со сверхглубокой ооос? Не получится сверхглубокой на одном каскаде усиления напряжения.
Чтобы программа симулятора имела идеально точные модели транзисторов? Тоже не реально.
Тем более она не покажет реальный спектр гармоник, если это интересует.
Обычно подсевшие на симуляторы интересуется только количеством нулей, которые он нарисует. Спектр им пофиг.
Топология Цирк(на)Трон в этом плане идеальная.
Так в чем вопрос тогда?
Берите готовую схему, кстати, с одним каскадом усиления напряжения, коротким трактом, и делайте.
На выход ищите линейные элементы, например СИТы. Их есть пока еще.
Правда, симулятор покажет дикие цифры, далекие от реальности.
Испугаетесь, и убежите.
 
Последнее редактирование:
На выход ищите линейные элементы, например СИТы.
Проектировать надо со входа,
1. там только ДК, на порядок интересней.
2. Всегда мечтал этот каскад удалить, сделать Путь прохождения сигнала еще короче, но, без повторителя трудно обойтись, усилитель тока (ВК) или Миллером линейность пожирает (конские емкости у литералов, например), или сопротивлением входным (нагрузка).
3. СИТы - хлам, как по полке частоты, так и емкостной нагрузке. И что теперь? Двойка, Тройка? Не, у кого короче, тот дома сидит, на А- ля ИГБТ в ВК музыку слушает (и на халяву, малотоковые полевые, как первый в двойке - как грязи и за дешман)

И, что получим в итого? А Вы не видите? Горизонтально разделите - Ланзар! Не, не так - «О, Ланзар!», все встаем и аплодируем.
Тут у сверхЛинеек - или зависть, или самовлюбленность, где петлевого более чем достаточно (полка ФЧХ до 60 000 Гц при Ку 100) и подача на сумматор - идеальная (останется лишь пары подобрать).
На хрена мне стать «бешенным принтером», если подняться выше и увидеть топологию на много легче (Кривоид или Лин забанить, расщеплять на входе и получить халяву (две) - петлего в два раза больше и не перекошен в хлам (подача на сумматор)
 
Тем более она не покажет реальный спектр гармоник, если это интересует.
Обычно подсевшие на симуляторы интересуется только количеством нулей, которые он нарисует. Спектр им пофиг.
Правда, симулятор покажет дикие цифры, далекие от реальности.
Сначала спектр смотрим в симуляторе а потом измеряем звуковой картой . Здесь много измерений звуковой картой сверхлинейников и не в пользу всяких кривых мелко и безоосников , не говоря уж о лампах ! Вы приписываете сверхлинейникам прям какие то радиоактивные и канцерогенные свойства хотя ни разу их не слушали . Мракобесие в чистом виде . Тоже самое вы трындите про симуляторы ни на грамм не имея понятия как это работает . Ну и конечно как всегда хвалите благотворные гармошки которых даже духу в нормальном умзч быть не должно ! Недостаток ума и образования в теме УМЗЧ а так же нежелание совершенствоваться привело к тому что вы завязли в грязном болоте мелкооосья слушая завывания интермодов вместо настоящего оригинального звука который пытались до вас донести исполнитель и звукорежиссер .
 
И, что получим в итого? А Вы не видите? Горизонтально разделите - Ланзар! Не, не так - «О, Ланзар!», все встаем и аплодируем.
Тут у сверхЛинеек - или зависть, или самовлюбленность, где петлевого более чем достаточно (полка ФЧХ до 60 000 Гц при Ку 100) и подача на сумматор - идеальная (останется лишь пары подобрать).
На хрена мне стать «бешенным принтером», если подняться выше и увидеть топологию на много легче (Кривоид или Лин забанить, расщеплять на входе и получить халяву (две) - петлего в два раза больше и не перекошен в хлам (подача на сумматор)
так много и непонятно говорите
Просто покажите спектр на выходе и схему
Это будет намного конструктивней, всех ваших рассуждений
Спектр это главное

вы завязли в грязном болоте мелкооосья
Мелкоосье это я. Станислав делает безоосники
Да никто не завяз.
Лишь чисто спортивный интерес, выжать максимум линейности и хорошего спектра с одного каскада УН
вместо настоящего оригинального звука который пытались до вас донести исполнитель и звукорежиссер .
Ахаха.... оригинальный звук?..... это который ?.... это тот что слышит звукореж в своих колонках?....
И что же он там такого слышит?.... да обычный звук как правило, который он пытается свести наилучшим образом исходя из текущих возможностей
Но ничего божественного он не слышит
 
Спектр это главное
Чего? Шум? ИМИ? АЧХ?
Это Вам он нужен, т.к. схемы не линейные, а мне спектр зачем?
У линеек свои заморочки, каскады на нули натягивать - согласовывать, у не линеек вообще понимания нет, коротки и все! Какой короткий, если 6/9 сам себе? В уши долбитесь? Более - у вас полка ФЧХ от 1К (хорошо, если от 1) завалена.
 
Чтобы программа симулятора имела идеально точные модели транзисторов? Тоже не реально.
Я пользуюсь симом не от хорошей жизни
конечно я бы предпочел реальные приборы и реальное макетирование схемы, но нет возможности
Но сим неплохо показывает спектр схемы, не точно, но общие закономерности отслеживает неплохо
Вообщем, работать в нем можно, если нет ничего другого
Вполне годно, но долго и тягомотно
Тем более она не покажет реальный спектр гармоник, если это интересует.
Обычно подсевшие на симуляторы интересуется только количеством нулей, которые он нарисует. Спектр им пофиг.
Спектр главное
Ноли не интересуют

Чего? Шум? ИМИ? АЧХ?
Это Вам он нужен, т.к. схемы не линейные, а мне спектр зачем?
У линеек свои заморочки, каскады на нули натягивать - согласовывать, у не линеек вообще понимания нет, коротки и все! Какой короткий, если 6/9 сам себе? В уши долбитесь? Более - у вас полка ФЧХ от 1К (хорошо, если от 1) завалена.
Спектр мультитона источника сигнала, и спектр на выходе должны совпадать
Это и есть линейность
 
Последнее редактирование модератором:
Двух лучевой ослик купите и сравнивайте.
На опережение говорю, ОСь лишь «исправитель ошибок», фаза там «рулит». Ваши поделки - Худые, Пассивные и прочие «ни о чем» тесты от Петр51 не пройдут.

Там Петр51 1ф ОСь на землю замыкал (по переменке), на этом тему можно закрывать
 

Статистика форума

Темы
3,334
Сообщения
268,263
Пользователи
2,564
Новый пользователь
HOlg
Назад
Сверху Снизу