Анализ проектируемой схемы УНЧ в симуляторе ( оригинальная методика )

  • Автор темы Автор темы STTL
  • Дата начала Дата начала
дел
 
Последнее редактирование:
а где ваши поделки в железе ?..
99,9(9) АВ автоусей - китайцы знают, что воруют и клонируют, петлевое на халяву и работает на любом Г.
«Умный в гору не пойдет («бешенный принтер»), умный гору обойдет (маркетинг)»
 
Последнее редактирование:
дел
 
Последнее редактирование:
как это "петлевое на халяву?"
на входе два (халява) расщепителя,
кто комплементарные пары подберет - тому приз (в ОСь ошибок меньше, как вычитатель из полезного сигнала).
Кажись, уже раз десятый об одном и том же.
Посмотрел в мультике - с 1ф на землю в ОСи - хорошее решение в железе сумму ошибок вычислять, симуляка много Г. (искажения) показала

Надо бы сравнительны анализ сделать (симулировать), не не Ваши поделки, с ними все понятно - труп, в своих триоды с разным ВАХ повтыкать
 
дел
 
Последнее редактирование:
а сколько примерно должно быть транзисторов в схеме, что бы она считалась не поделкой ?
Столько сколько нужно, по Агееву петлевого 60дБ достаточно, по мне, три условия:
Ку (ОСь ослабить, вычитать по меньше) от 51 до 100
В ДК (только они на входе, еще раз, только они - первый каскад решает) резисторы от 200 до 510 Ом
Каскод забанить в УН, с Миллером (ОЭ) можно порешать.

Добиться полки ФЧХ от 12500 Гц, дальше - лучше (минимум по ДИН)

Коррекция, тут опыт схемотехника необходим, БлагоДарю т. Жуковского (не однозначно, но помог)
 
В ДК (только они на входе, еще раз, только они - первый каскад решает)
Хм.... очень спорно, но да ладно
Ваше мнение я понял, ок
Я бы еще подумал и подумаю, как применить ДК в самом ВКУН, но на входе ?.... может это еще актуально для СЛ, но для мелкоосья - вряд ли

Пища для размышления и принятия решения
Итак,...за последние дни мне были знаки - "обратить внимание на ДК ", сначала от Р.Туринский, и сегодня от Ya
И я чот задумался " к чему бы эти знаки", и вспомнил, что максимальная линейность возможна только между выходами ДК
Не то что бы я об этом не знал, конечно знал и использовал раньше постоянно, и это - мостовые УНЧ, правда там может было не совсем оптимизировано, но все же, принцип был абсолютно верный, поэтому мостовой звук мне всегда нравился больше, он был более плотный, ясный, читаемый, ровный
И я всегда говорил и говорю, что хороший усилитель и звук, это - мост, балансный усилитель
То что я сейчас упёрся в короткий тракт, ни о чем не говорит, это лишь половинка моста, полумост, половина схемы, и если мы даже в полумосте с короткого тракта имеем неплохой звук, то в мосте, все будет очень хорошо
Просто нужно было хорошо отработать эту половинку моста, и я ее отработал, это Баксандаль + мах.усиление ВКУН
Что то ещё хотел сказать, забыл, но главное: - хотите Звук ?.... мост/балансный УНЧ вам в руки
И здесь без вариантов
Позже посмотрим это на графиках, спектр полумосте и моста, и сравним разницу
Но это будет 1 декабря
 
Последнее редактирование:
Ну так о чем сообщил ранее - мост на входе, как усилитель напряжения, в виде дифкаскада.
И мост на выходе, в виде цирклотрона.
Зачем еще морщить лоб, если эти решения давно известны, и устраивают?
 
дел
 
Последнее редактирование:
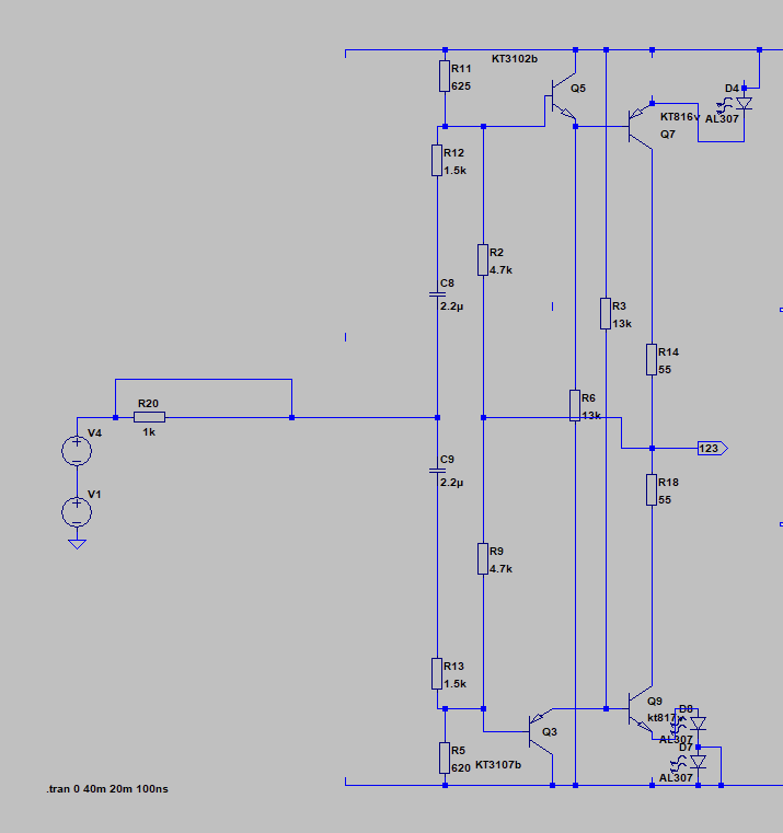
Как это выглядит.
Ну вот как - то так ( вариант )
IMG_20251129_153633.png
Номиналы могут меняться, в зависимости от требований, но общий,базовый скелет именно такой
 
Лучше уж так усиливать.
 

Вложения

  • УН.asc
    УН.asc
    4.7 KB · Просмотры: 32
А нет схемы в нормальном виде?

Не понял, это две отдельных схемы? или единая ?
Можно схему глянуть ?
Но есть одно НО...мне нужно что бы это была ООСная схема
Есть у меня своя задумка, на базе ДК, не сказать что оригинальная, но для меня она логична, и я не видел такой нигде
Позже нарисую эскиз от руки, к компу пока нет доступа

Кому известны?....мне, не известны
Я же классический " изобретатель велосипеда", учусь только на своем опыте и ошибках
Конечно, мимоходом , читая форум, иногда натыкаюсь на интересные моменты решений, но специально инет не просматриваю
Я практик, всё познаю на своих ошибках и идеях
Схема безоосная.
И чем не угодили каскодные схемы?
 
И какого на входе делитель ослабляет сигнал в 2,5 раза?
 
Лучше уж так усиливать.
Вы зря так пренебрежительны к моему варианту
Под ООС, и оптимальных токах, это весьма горячая штучка
Мала,да удала
Схема безоосная.
Нужна ООСная
Это не каприз, а идеология,практика
, основанная на том, что я не слышал хорошо звучащих безоосных схем на мощностях порядка 50 и выше ватт на 4 Ом
А мне нужна именно такая мощность ,как минимум
Или по амплитуде, это где то 16 -20 В RMS, как минимум
И чем не угодили каскодные схемы?
Мне угодили
Вы меня с кем - то спутали

И какого на входе делитель ослабляет сигнал в 2,5 раза?
Така сцхема. Простейший вариант
Может не ослаблять, если поставить ГТ, или оттянуть питание резисторов за шины
Но это некоторое усложнения
Нужны будут доп. источники U
 
Вот.
 

Вложения

  • Снимо к ун.JPG
    Снимо к ун.JPG
    122.9 KB · Просмотры: 60
Хороший вариант.
Но я пока работаю с однокаскадным
Я вообще, в некоторых принципах дикий консерватор
Вот если меня что - то устраивает, то я это не меняю, а развиваю и использую очень долго
Это работает и даёт свои результаты,иногда очень интересные и благодарные
Так было со Стоунколдом, с полным отказом от пичаток, что -то ещё, так сейчас и с Коротким трактом

P.s Между прочим, если посмотреть на запитку моего УН, то это самый примитивный Стоунколд из возможных, идея навеяна именно оттуда
 
Последнее редактирование:
Так це і є лише один каскад. Симеричний зламаний каскод. Ні, не чув smile_10
 
Ви про сенс послідовності літер "каскод" не в курсі дєла? То йдіть до вікіпедиків, вони пояснять.
NB.певний час тому хтось в сусідній темі один каскад на півтора десятках окремих транзисторів наводив _da
 
Если обычный каскод, то это просто - "схема сдвига уровня", если сломанный, то это ОЭ / ОК + ОБ
 
Снимо к ун.JPG
Смотрим
Отсоединяем эммитер Т4 от резистора R9
Остаётся каскад с ОЭ, Т1 / R9, R4
Их соотношение , по переменке даёт Ку примерно 22
Подсоединяем Т4 добавляется Ку с ОБ
Перемножаем Ку
 
Последнее редактирование:
Нужна ООСная
Это не каприз, а идеология,практика
Скорее не практика, а именно "идеология"
, основанная на том, что я не слышал хорошо звучащих безоосных схем на мощностях порядка 50 и выше ватт на 4 Ом
Вопрос, а какие из них слушали, которые не прошли этот "отбор"?
А мне нужна именно такая мощность ,как минимум
Или по амплитуде, это где то 16 -20 В RMS, как минимум
Безоосник, в отличие от ооосника, как правило, имеет малозаметный клипинг. Что позволяет держать гораздо более высокую среднюю мощность, и соответственно, громкость. В итоге безоосный тридцативаттный примерно эквивалентен стоваттному оооснику.
Мне угодили
Вы меня с кем - то спутали
И где они в той макетной схеме УНа?

На вход можно поставить двухтактный каскод по схеме общий сток - общая база.
При этом затворы соединены вместе, как и базы каскада ОБ, имеют нулевой потенциал. Что крайне удобно для подвода земли и обратных связей. Опять же, линейность такой связки превосходная. Как и частотные свойства.
Такой каскад практически однонаправленный.
 
Последнее редактирование:
Скорее не практика, а именно "идеология"
Просто я не слышал достойных безоосников, так скажем
Вопрос, а какие из них слушали, которые не прошли этот "отбор"?
Мало.
Это схема из радио 9 /1989
Хорошо звучит, мне запомнилось
Звук ненавязчивый, можно слушать долго
На большой мощности не слушал, не было тогда норм акустики, были что то вроде 10гд-36
И второй, это свой мелкоосник но без ООС.
ВК тройка Локанти, первый каскад - парплельник остальные - двойка Локанти , УН, короткий тракт. примерно тот что сейчас показываю (сама архитектура )
Звучит на малой громкости хорошо, но на большой громкости уже конечно искажает, не сильно, но слышно
Акустика сейчас позволяет давать мощность побольше без искажений, чем на 10 гд -36
Я и говорю, не слышал достойных , хорошо звучащих на большой громкости, ну и ещё немного понимаю физику процессов в транзисторе, и понимаю что чудес там не будет, разве что Хаксворд хорошо помогает
Безоосник, в отличие от ооосника, как правило, имеет малозаметный клипинг. Что позволяет держать гораздо более высокую среднюю мощность, и соответственно, громкость. В итоге безоосный тридцативаттный примерно эквивалентен стоваттному оооснику.
Вот это и показатель
Чем качественнее усилитель, тем он "тише" звучит при одинаковой отдаваемой мощности
Это не байка, так и есть
И Агеев об этом много говорил и не только он
И я частично это заметил, когда вроде мощность идёт, а громкости не хватает, звук не бьёт, он просто растекается вокруг и заполняет
И люди с тонким слухом, болезненно и негативно воспринимают "кричащие ", "пушечные" усилители
И где они в той макетной схеме УНа?
Если их там нет, не значит что я против каскода
Просто там нет необходимости
Я ставил в макете каскод, на слух разницы не заметил, в симуляторе он тоже особо ничего не меняет в спектре
Их надо ставить там, где необходимо
Например в Стоунколде, где нужена схема каскода, из -за большой разницы в питании ОУ и общей шины, ну и в подобных местах.
На вход можно поставить двухтактный каскод по схеме общий сток - общая база.
При этом затворы соединены вместе, как и базы каскада ОБ, имеют нулевой потенциал. Что крайне удобно для подвода земли и обратных связей. Опять же, линейность такой связки превосходная. Как и частотные свойства.
Такой каскад практически однонаправленный.
1. Я не применяю полевики
У меня их нет, и не вижу особого смысла в них. Биполяры устраивают по звуку, и не хочется сильно винигретную схему, мне нравится унификация и устраивает
2. Я придерживаюсь других принципов получения линейности
1.ООС
2. Минимизировать максимальный ток через транзистор ( в параллель)
3. Вот сейчас хочу попробовать поработать с ДК, ибо линейность между выходами - максимальна, но поработать не тривиально
4. Однокаскадный УН
5. Хороший мощный развитый ВК, с достаточно высокой исходной линейностью, с высоким R ах
Это тройка, а может и четверка ( в перспективе)
Что то ещё забыл, но пока и этого достаточно
 
Отсоединяем эммитер Т4 от резистора R9
Остаётся каскад с ОЭ, Т1 / R9, R4
Их соотношение , по переменке даёт Ку примерно 22
При подключении эмиттера Т4 будет уже не Ку 22 а намного меньше.
 
При подключении эмиттера Т4 будет уже не Ку 22 а намного меньше.
Соглашусь
Но от этого он не перестанет быть ОЭ, и автономным каскадом
Т4 просто нагрузка для него, такая же как скажем и обычный резистор, или ещё один подключенный каскад с ОЭ вместо ОБ
 
Мало.
Это схема из радио 9 /1989
Хорошо звучит, мне запомнилось
Звук ненавязчивый, можно слушать долго
Ну вот.
На большой мощности не слушал, не было тогда норм акустики, были что то вроде 10гд-36
И второй, это свой мелкоосник но без ООС.
ВК тройка Локанти, первый каскад - парплельник остальные - двойка Локанти , УН, короткий тракт. примерно тот что сейчас показываю (сама архитектура )
Звучит на малой громкости хорошо, но на большой громкости уже конечно искажает, не сильно, но слышно
Акустика сейчас позволяет давать мощность побольше без искажений, чем на 10 гд -36
Я и говорю, не слышал достойных , хорошо звучащих на большой громкости, ну и ещё немного понимаю физику процессов в транзисторе, и понимаю что чудес там не будет, разве что Хаксворд хорошо помогает
Нужна чувствительная большая акустика, с чуйкой 90-92 дБ/Вт/м.
Вот это и показатель
Чем качественнее усилитель, тем он "тише" звучит при одинаковой отдаваемой мощности
Это не байка, так и есть
И Агеев об этом много говорил и не только он
И я частично это заметил, когда вроде мощность идёт, а громкости не хватает, звук не бьёт, он просто растекается вокруг и заполняет
И люди с тонким слухом, болезненно и негативно воспринимают "кричащие ", "пушечные" усилители
Похоже на байку.
Если их там нет, не значит что я против каскода
Просто там нет необходимости
Я ставил в макете каскод, на слух разницы не заметил, в симуляторе он тоже особо ничего не меняет в спектре
Их надо ставить там, где необходимо
Например в Стоунколде, где нужена схема каскода, из -за большой разницы в питании ОУ и общей шины, ну и в подобных местах.
То такой симулятор. Если триоды соединить каскодом, то даже на больших сигналах присутствует одна вторая гармоника.
1. Я не применяю полевики
У меня их нет, и не вижу особого смысла в них. Биполяры устраивают по звуку, и не хочется сильно винигретную схему, мне нравится унификация и устраивает
Биполярные транзисторы самые нелинейные из усилительных элементов. Обзавестись ми не проблема. Просто с ними сложнее чем с биполярными. Они требуют более основательной подготови и знаний. Ну и симуляторы их очень плохо "видят".

2. Я придерживаюсь других принципов получения линейности
1.ООС
2. Минимизировать максимальный ток через транзистор ( в параллель)
3. Вот сейчас хочу попробовать поработать с ДК, ибо линейность между выходами - максимальна, но поработать не тривиально
4. Однокаскадный УН
5. Хороший мощный развитый ВК, с достаточно высокой исходной линейностью, с высоким R ах
Это тройка, а может и четверка ( в перспективе)
Что то ещё забыл, но пока и этого достаточно
Пятерку еще попробуйте. Это будет ОЧЕНЬ короткий тракт.
 
На короткий тракт не потянет.
У меня свое понимание короткого тракта
Неоднократно говорил, но повторюсь
Я считаю длину тракта только кол-вом каскадов УН.
Один каскад УН - короткий тракт
Два - линейник
Три и выше - хайлайн ( высоколинейный)
А кол-во каскадов по току, может быть и четыре и пять и выше, но если перед таким ВК стоит однокаскадный УН,то это все равно Короткий тракт
 

Статистика форума

Темы
3,334
Сообщения
268,263
Пользователи
2,564
Новый пользователь
HOlg
Назад
Сверху Снизу