Двухтактный усилитель на 6П41С

  • Автор темы Автор темы slami
  • Дата начала Дата начала
Валяются у меня трансы от китайца под параллельные EL34. На 8 ом с одного отвода 3,8к, с другого - 2,6к. Ни туда, ни сюда и ив кожухи залиты насмерть! Сколько не чесал репу - ни во что приличное РР не пристроить. Только SRPP остаётся.
6С19П у меня очень хорошо работали с РР трансом 7,7 кОм.
 
Прикинул внутреннее ЕС360 - в районе 170 Ом, вот они подойдут в выходной каскад, худо бедно. Вопрос только выдержит ли ток первичка выходника.
 
Интересный сайт, первый раз зашел, посмотрите по 6с19 пhttp://paseka24.ru/node/222
ЕС360 тоже
Встречал этот сайт как-то.
А сейчас увидел схему пушпула на 4П1л и 6Н9С, драйвер там престранный, вместо лонгтейла резистор на 1, 2 ком и сетка правая заземлена. Всё ясно .
 
Последнее редактирование:
Я на Василичей, Иванычей, Петровичей не смотрю, а вижу реальные цели. И что можно исправить, хотя бы здесь
 

Вложения

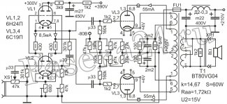
  • Усь 051-6с19п-2шт схема СРРП 6н24п-лого (17-12).jpg
    Усь 051-6с19п-2шт схема СРРП 6н24п-лого (17-12).jpg
    295.2 KB · Просмотры: 841
Крутил я себе мозги, но так и не понял, зачем девятнашке -катодная обмотка. Чтобы сделать из низкоомного триода- .... что? Или усиление аж в два раза спать мешает?
 
Это уже уклон в психиатрию. Прямо по Жванецкому: Столовая стала работать ещё лучше.
Триоду действительно оно не стоит лепить.Ну а так ,всеми настройкамм если допустим выходит 1процент ,то катодная по 100ке витков снизит их.До 0.5%,разве плохо?
Психиатрия -это в транзисторниках вылавливать демпфирование 1000ед , выпрямлять в тысячные и десятитыысячные процента искажения.
 
Катодная обмотка, это первое что я УБРАЛ, угадали.
 
Рис. 57.JPG

Помечание снизу во внимание не брать.
 
Первые мои сознательные опыты с лампами в конце 90-х проделал именно на 6с19п, использовал начинку от разобранного Днiпро-12Н. Вместо 6п14п впаял 6с19п, в раскачку нувисторы 51-е, включил и был сражен этим звуком. Причем, звучало все на поганку самодельную, сотовый 15-ваттник ни низу и изодинамический 25ГД наверху. ООС была естественно отключена , УЛ тоже.
Позже из пары выходников от этого Днiпро сделан был интересный унч со встроенным ламповым корректором. Шедевр звука и схемотехники, сейчас на такое не решился бы.
 

Вложения

  • РР  УЛ на  6п14п.jpg
    РР УЛ на 6п14п.jpg
    139.2 KB · Просмотры: 304
ЕЛ34 никаким боком в этот ус-ль не лезет, по причине своего сопротивления. 6С19П и то ~400 ом, но можно. В параллель конечно можно, отобрать тоже можно, она распространенная, 2 шт в плечо и хватит.
 
Да, с 1, 7 к не уехать никуда и ни на чем. Хотя, параллельные 6с19п это вариант неплохой. И по согласованию и по мощности .Не говоря уже за цену.
 
Можно и по три штуки, мы несколько раз делали. Они, если из одной партии, то очень близки, даже подбирать особо не требуется.
Я наш с Георгом усилитель на 6П15П и трех 6С19П до сих пор считаю одним из лучших по звуку...
 
Наконец-то добрался до усилителя, снял замеры напряжений, измерил трансформаторы.
Трансформатор OP390.GIF

Подал 118 В на анодные обмотки, напряжения на выводе 4 Ом - 4,24 В, Raa получилось 3098 Ом, на 8 Ом -5,92 В - Raa=3178 Ом, со схемой откуда трансформатор перепутал, схема вот эта на EL34, трансформатор написано Zpp=3K5
ANK 35W Mono EL34 ( REV-A1 )with voltage.gif
Трансформатор расчитан на пентодное включение EL34. Получается мне надо перевести 6П41С в пентод чтобы согласовать с трансформатором?
P.S. Анодное питание 6П41С - 357 В, ток покоя 48 мА
 
Последнее редактирование:
6п41с-лучевой тетрод.Витки выходника для триода,тетрода и пентода колличеством друг от друга заметно отличаются
 
Грубый расчет по Ктр, а вот в схеме на EL34 (пост 49) написано Zpp=3K5/CT, я так понимаю полное сопротивление анод-анод равна 3,5 кОм.
Схема взята на сайте где был закуплен https://ankaudiokits.com/
 
Фото с сайта усилителя где они стоят
OP390.pngOP390_.png
 
К=59в/4,24в=13,9 на плечо. 13,9*13,9*4ом=773ома, или 773ома*4=3092ома
На 2 лампы 6с19п в плечо, или 4 лампы, больше не вижу...
 
6П45С в триоде на плечо получится , делал такое на трансах от Прибоя, неперемотанных. Выходное 3 Ома, мощность 20 ватт выжал на 8Ом, аноды на пределе.
Можно по баллону 6Н5С на плечо, подобранных половинами. Работает.
6П41С точно не проканает сюда никак.
 
6Н5С - НУ ЕЁ в ж... Точно, на 6п45с из Вестника АРА можно
 
на 6п45с
 

Вложения

  • A.P.A.-6_045_.jpg
    A.P.A.-6_045_.jpg
    192 KB · Просмотры: 482
Эта схема у меня уже не вызывает такого восторга, как тогда. И сегодня она выглядела бы куда проще. Что и было сделано в 2007, на паре E180F и паре 6П42С с индивидуальной RC цепью автосмещения в катодах выходных ламп.
 

Статистика форума

Темы
3,196
Сообщения
248,065
Пользователи
2,455
Новый пользователь
Станислав В..
Назад
Сверху Снизу