Германиевые УНЧ

Аби не відклеївся той радіатор в процесі експлуатації під впливом нагріву від підведеної до бідолахи транзистору потужності.
 
Якщо на корпусі з радіатором буде 47, то на кристалі давно вже буде за 85 градусів.
 
Обычно вопрос надежности решаю просто, даю нагрузку пока не накроется.
Но вот 402/404 в наличии немного и жалко их палить.
Кстати интереса ради пытал 2SD1609. Хороший транзистор, очень линейный.
Ток правда 100 мА. макс. В течении 20 минут держал 3 А. Потом на ночь оставил 2А,на коллекторе 5В. естественно на радиаторе. Утром отключил- все параметры без изменений. Был немало удивлен.
Транзистор правда с какого то промоборудования, не с Али.
Способ конечно слегка варварский но действенный.
 
Обычно вопрос надежности решаю просто, даю нагрузку пока не накроется.
Но вот 402/404 в наличии немного и жалко их палить.
Кстати интереса ради пытал 2SD1609. Хороший транзистор, очень линейный.
Ток правда 100 мА. макс. В течении 20 минут держал 3 А. Потом на ночь оставил 2А,на коллекторе 5В. естественно на радиаторе. Утром отключил- все параметры без изменений. Был немало удивлен.
Транзистор правда с какого то промоборудования, не с Али.
Способ конечно слегка варварский но действенный.
С германием так делать нельзя.От таких "испытаний" сплав перехода деградирует,плавно и уверенно.У 2SD1609 макс.Т-150 °C
 
Из того, что сделал бы сам, случись такая необходимость, это пластина дюраля с отверстиями под донышко транзистора, сверху прижимная пластина поменьше, П-образная с парой таких же отверстий. Наворачивать радиатор свыше разумного предела толку нет. главное тепловое сопротивление уже вбито внутри транзистора, кристалл-корпус.
Одного не знаю, из чего там корпус. Скорее всего, сталь. Медяху вряд ли стали бы тратить, жирно.
 

Вложения

  • gt402.jpg
    gt402.jpg
    40.3 KB · Просмотры: 193
Последнее редактирование:
Это дело меняет дело. Получается, весь корпус это теплоотвод. Но сразу вопрос про донышко. Если там железка, то медная труба за забором не облегчит судьбы кристаллу.
Донышко - посеребренная медь, в Союзе на цветмете и драгмете, особенно для военки, не экономили. Тебе ли, Саша, не знать.
 

Вложения

  • gt404.jpg
    gt404.jpg
    150.6 KB · Просмотры: 158
Последнее редактирование:
Это дело меняет дело. Получается, весь корпус это теплоотвод. Но сразу вопрос про донышко. Если там железка, то медная труба за забором не облегчит судьбы кристаллу.
Ну так и предлагался теплоотвод от донышка. Туда не грех и маленькую, но толстую медяху поставить.
Сверху можно радиатор-звездочку от светодиодов.
 
А в реальной жизни это выглядит так.

P1260053.JPG


"Колпак" не магнитится, а "жопка" - да.
Дядя Саша как в воду глядел. :)
 
Ребята,да вы,что ? Это элементарные вещи.Дно транзистора из ковара,потому,что стеклянные выводы,а не медяху пожалели.Всё намного наукоёмче,чем вы думаете.
КОВАР:

Прецизионный сплав с заданным коэффициентом линейного теплового расширения, обычно состоящий из 29 % никеля (Ni), 17 % кобальта (Co) и 54 % железа (Fe) с примесями кремния, углерода, марганца.
Имеет коэффициент теплового расширения близкий в широком диапазоне температур к коэффициенту теплового расширения боросиликатного стекла, используемого для изготовления баллонов ламп накаливания, люминесцентных ламп, электровакуумных приборов, металлостеклянных изоляторов и металлокерамических корпусов микросхем.
Отличается высокой адгезией к расплавленному стеклу, поэтому широко используется для изготовления проходящих через стекло электрических выводов вакуумных, газонаполненных и герметизированных приборов и различных ламп.
Скрыть

Википедия

Удивляет другое-эти транзисторы разрабатывались не для военки,а для аудио,и не смотря на это,не пожалели полудрагоценных, редкоземельных цветных.
- А калоши???
А калоши,делали для прекрытия._hm_
 
Позор на мои седины, как я мог забыть про стеклянные изоляторы выводов. Действительно, донышко посеребрянный КОВАР, ginalex прав.
 
Просто используйте 16 Омную акустику и не морочьте голову.
У установщиков сплит систем по цене лома купите обрезки медной 9мм трубы .Попросите,чтобы они вам их труборезом нарезали её см по 6 ,а вы сделаете пропилы снизу и сверху и загните .Получится изделие на ромашку похоже сверху и снизу.И оденьте на транзистор.
 
Я использовал радиаторы от мощных светодиодов для ГТ402/404.
Делал так, вырезаю сбоку радиатора одно ребро, потом в тисках обжимаю с разных сторон радиатор, чтобы убрать зазор. Теперь транзистор в отверстие не влазит. Отвёрткой расклиниваю зазор, внутр. диаметр увеличивается и устанавливаю в отверстие радиатора смазанный термопастой транзюк. Вынимаю отвёртку. Транзюк сидит мёртво, не провернуть.
Для надёжности ещё снизу прижимаю транзистор шайбой.
 

Вложения

  • 8198608.jpg
    8198608.jpg
    64.1 KB · Просмотры: 92
По краям стоят 1Т321 на высоких радиаторах. Они легко раскачивают 1Т813.
 

Вложения

  • Радиаторjpg.jpg
    Радиаторjpg.jpg
    143.7 KB · Просмотры: 148
Уже не помню, сколько раз вспоминал: спиливаем крышку, надеваем герметично медную трубку 7-10см, немного ацетона и запаиваем.
 
В Мелодии 104 402/404 раскачивают кт805, нахлобучили алюминиевые хреновинки. В Одиссее 001 так же 402/404 раскачивают 805е, где и напряжение выше, и мощность соответственно выше - нет ни каких радиаторов и посегодня живы здоровы.
Режимы надо правильные выбирать, а не дурью маяться
 
Последнее редактирование:
В Шкритека стянул график зависимости мощности ГТ402 от площади радиатора.
 

Вложения

  • ГТ402.png
    ГТ402.png
    44.1 KB · Просмотры: 145
Позор на мои седины, как я мог забыть про стеклянные изоляторы выводов. Действительно, донышко посеребрянный КОВАР, ginalex прав.
У ГТ806/1Т813 дно медное. Но на стеклянные изоляторы в медь вплавлены бусины из ковара.
 
Александр, а можно переделать эту схему так же как в АБ1 под драйвер на лампе? Вы мне как то прислали схему для лампы на входе, второе фото, а как её переделать, чтоб осталось только 2 транзистора и резистор 15ом 50вт без нижнего транзистора.
 

Вложения

  • С резистором JLH-Ge-Boka-2.jpg
    С резистором JLH-Ge-Boka-2.jpg
    53.1 KB · Просмотры: 259
  • IMG_20210313_215315.jpg
    IMG_20210313_215315.jpg
    121.3 KB · Просмотры: 215
Александр, а можно переделать эту схему так же как в АБ1 под драйвер на лампе? Вы мне как то прислали схему для лампы на входе, второе фото, а как её переделать, чтоб осталось только 2 транзистора и резистор 15ом 50вт без нижнего транзистора.
Без входного транзистора сделать не получится.
Хотя, если докинуть на вход схемы резистор, а выход лампы взять низкоомный , спарка или СРПП, то наверное можно и так.
Сложностей немного. Просто входной транзистор резко увеличивает входное сопротивление схемы. облегчая согласование с лампой. И ежели схема слева , с резистором нагрузки в эмиттере выходного транзистора стыкуется с лампой на щелбан, делителем на выходе лампы, то макетная жаба на листе в клеточку считается усилителем с большой натяжкой.
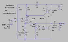
Можете опробовать вот ЭТО
 

Вложения

  • jlhhybrid.png
    jlhhybrid.png
    77.4 KB · Просмотры: 219
Последнее редактирование:
Без входного транзистора сделать не получится.
Принял, благодарю, значит буду делать по первому фото. А вместо вс550, можно поставить гт404 без подбора обвязки? На кремнии усилитель 1969 уже есть, хочется германий + лампа на входе, с лампой в разы лучше звучит.
 
Принял, благодарю, значит буду делать по первому фото. А вместо вс550, можно поставить гт404 без подбора обвязки? На кремнии усилитель 1969 уже есть, хочется германий + лампа на входе, с лампой в разы лучше звучит.
Не думайте совать германий вместо кремния без жизненной надобности.
Схема уплывет, того хуже- загенерит, а дядя Саша будет виноват.
КТ315 нет что ли?
С лампой и кремний лучче звучит.
 
Принял, благодарю, значит буду делать по первому фото. А вместо вс550, можно поставить гт404 без подбора обвязки? На кремнии усилитель 1969 уже есть, хочется германий + лампа на входе, с лампой в разы лучше звучит.
Если уж так хочется, то германий на выход, а лампу на вход. Между ними можете насыпать немного кремния. Все будет на своих местах.
 

Статистика форума

Темы
3,302
Сообщения
262,889
Пользователи
2,544
Новый пользователь
vlad'mir
Назад
Сверху Снизу