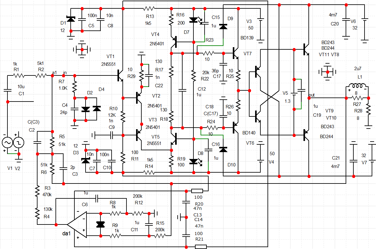
Гибрид из усилителя Агеева и не только

Розумний рукосуй підлаштує режими під наявні транзистори і отримає максимум від схеми. Недолугий скиглитиме з будь-якого приводу.
Наочний приклад - більшість схем підсилювачів на rcl.
Нема ніякого бажання братися за це. Які реальні параметри цого підсилювача в залізі отримали "розумні рукосуї"? В початковій схемі спотворення 0.5% при 10 мА.
 
Последнее редактирование:
Не згоден.
Запропонуйте кращу схему підсилювача струму, за сукупністю характеристик.
Мені не потрібен наднизький вихідний опір. От вже і посипалась "трійка".
 
Мені не потрібен наднизький вихідний опір. От вже і посипалась "трійка".
Ви маєте хибну уяву щодо вихідного опору підсилювача для звуковідтворення.
Трійка не впливає на нього жодним чином.
А наука теорія кіл та сигналів наполягає на необхідності вихідного опору підсилювача наближеного до нульового у випадку узгодженя за напругою.
Тому, трійка за Локанті найвідповідніший схемотип для двотактного підсилювача струму.

А никто не запрещает взять принцип схемы и довести ее до ума на современных деталях.
Особенно в дружбе с крутыми симулякрами .
Все вкрадено доведено до працюючих конструкцій раніше, ніж ви про то подумали.
Від 2019 року відомий підсилювач під назвою ПараФінн. Це одне з найдосконаліших втілень схемотипу Локанті на сучасних компонентах у взаємодії з крутим симулюванням та зваженим конструктивним виконанням. У ретельних повторювачів запускається, налаштовується і працює одразу. Фантазери, що намагаються втілити в подібній відпрацьованій конструкції своє бачення (С), зазвичай, стають членами секти Свідків білого диму.

Які реальні параметри цого підсилювача в залізі отримали "розумні рукосуї"? В початковій схемі спотворення 0.5% при 10 мА.
Сучасні підсилювачі з виходом за Локанті на сучасних транзисторах реально мають в залізі спотворення на рівні четвертого знаку після коми у відсотках.
 

Вложения

Последнее редактирование:
Вопрос все время: а что. нельзя уйти от тройки к двойке, умощнив второй дифкаскад?
Идея понятная, что мешает сделать проще , не потеряв в качестве?
 
Не забуваємо, що струм в навантаження каскаду підсилення напруги то є фактор спотворення сигналу. Тому, ми маємо прагнути зменшити його за будь-яку ціну. Двійка проти трійки то менший у триста плюс разів вхідний опір, а відтак і більший потрібний струм від каскаду підсилення напруги. В такому разі і спотврення сигналу пропорційно більші.
Тому двійка проти трійки завжди втрата якості.
 
Перехід від одиночного вихідного каскаду, через двійку, до трійки знижує рівень гармонік з кількох відсотків, до десятих-сотих відсотка. Але спектр при цьому в такій же мірі розширюється, різко збагачуючись вищими номерами. Те ж саме відбувається і з інтермодуляцією.
Про це все вже була гаряча дискусія на форумі. Всі залишились при своїх.
Ви маєте хибну уяву щодо вихідного опору підсилювача для звуковідтворення.
Трійка не впливає на нього жодним чином.
А наука теорія кіл та сигналів наполягає на необхідності вихідного опору підсилювача наближеного до нульового у випадку узгодженя за напругою.
Тому, трійка за Локанті найвідповідніший схемотип для двотактного підсилювача струму.
Узгоджую в половині випадків за струмом, а не напругою.
 
Последнее редактирование:
І отримуєте велику кількість лінійних спотворень, з якими героїчно боретесь.
Кожному - своє
 
Ну і які лінійні на моєму хазяйстві? Ткніть пальцем, будь ласка. Прямо у відповідній темі.
 
а что шановне паньство скажет по поводу мыслей ограничиться двойкой взамен тройки в случае 8-10 Омной нагрузки, не впадая в задачу сочинить сварочный аппарат.
 
Да вполне нормально с двойкой. На пару голов лучше, чем с тройкой.
При хорошей поедварительной части двойка в чистую выиграет у тройки.
 
Да вполне нормально с двойкой. На пару голов лучше, чем с тройкой.
При хорошей поедварительной части двойка в чистую выиграет у тройки.
Сейчас и транзисторы сильно не те. что были в начале 60-х.
 
а что шановне паньство скажет по поводу мыслей ограничиться двойкой взамен тройки в случае 8-10 Омной нагрузки, не впадая в задачу сочинить сварочный аппарат.
Сумнівна ідея.
8-10 Ом проти 3-4 Ом то всього в два-три рази.
Двійка проти трійки то від 150 до 300 разів, бо
Сейчас и транзисторы сильно не те. что были в начале 60-х.
 
Да вполне нормально с двойкой. На пару голов лучше, чем с тройкой.
При хорошей поедварительной части двойка в чистую выиграет у тройки.
Не выиграет она ни при каких таких обстоятельствах вчистую на пару голов. При нагрузке 8-16 ом двойка- допустима, но не более. Тройка всё равно будет чуть лучше. А при 4 омах- всё. Двойку можно списывать в утиль.
Единственно когда двойка может работать на 4 ома нормально- если выходные транзисторы- дарлингтоны. Но по большому счёту- это всё равно тройка получается, правда слегка извращённая.
 
А как насчет беты выходников и предвыхода? Забываем?
А ведь она может быть и тридцать, и двести тридцать.
 
А как насчет беты выходников и предвыхода? Забываем?
А ведь она может быть и тридцать, и двести тридцать.
Якщо транзистори не від електровоза чи строчної розгортки, бета вихідної пари близько 100, а драйверної 150-250
 
А как насчет беты выходников и предвыхода? Забываем?
А ведь она может быть и тридцать, и двести тридцать.
Мы уже проводили этот эксперимент в симуляторе. Хоть 200 хоть 300. Не имеет особого значения.

2n5551 - 50
2sc5171 -100
2sc5200 - 80 min
двойка : 100*80=8000
тройка : 50*100*80 = 400 000
очень грубый расчёт, зато наглядно показывает что теоретическое усиление по току тройки в 50 раз выше, собственно в число раз усиления третьей ступени.
Конечно в реальности отличия от моих "расчётов" :) будут немалые, но соотношение в разы и десятки раз- так и останется.
 
ограничиться двойкой взамен тройки в случае 8-10 Омной нагрузки
Если отсечь УН от ВК истоковым повторителем, то может и одного транзистора хватит для работы на 8 Ом.
amp-internal-source-follower-ldsound.info_.png
 
Ломаный грош цена такому симулятору.
Неужели? Ломаный грош вашей двойке включенной на 4 ома. Жрёт как утюг, искажения выше тройки, в чём выигрышь? В том что Святослав желает выделиться и всем рассказать какая двойка хорошая. Ну, рассказывай дальше, слушай помои.
 
А какие мнения у общества о Ланзаре? Чем он так довольно сильно распространён?
 
Вот как надо параллельник раскачивать. От каскада с низким выходным сопротивлением и приличным током.
 

Вложения

  • ЛМК Параллельникфинал.PNG
    ЛМК Параллельникфинал.PNG
    90 KB · Просмотры: 299
Последнее редактирование:
Вот как надо параллельник раскачивать.
Батарейка между базами выхода рано или поздно разрядится и будет у тебя звук как из ведра, в лучшем случае.

А какие мнения у общества о Ланзаре? Чем он так довольно сильно распространён?
Тем что простой и говно. Это сразу и мнение и объяснение почему распространён.
 
Последнее редактирование:
Тем что простой и говно. Это сразу и мнение и объяснение почему распространён.
Мне, как разбирающемуся только в лампах, сложно осознать почему он говно)))
Да и простым его не назову. Простой это Хьюстон.
 
Батарейка между базами выхода рано или поздно разрядится и будет у тебя звук как из ведра, в лучшем случае.
Нет , батарейка отдельный узел стабильного питания .ВК от Заратустры Дмитрия.
мягкий клип , полная раскачка .
 
Последнее редактирование:
Мне, как разбирающемуся только в лампах, сложно осознать почему он говно)))
Да и простым его не назову. Простой это Хьюстон.
Схему усилителя подбираете чтоб собрать? тогда вы пришли по адресу. Надо начинать с самого простого. И ланзар при видимой простоте- просто ходячее разочарование для новичков.
Термостабильность- не очень, звук вёдерный, напрасная трата времени.

Нет , батарейка отдельный узел стабильного питания .ВК от Заратустры Дмитрия.
мягкий клип , полная раскачка .
Ну не знаю. Мне с дарлингтонами нормально получилось. В роли усилителя напряжения тоже мой усилок, ага, сверхсекретный. _preved
 

Статистика форума

Темы
3,301
Сообщения
262,552
Пользователи
2,545
Новый пользователь
vlad'mir
Назад
Сверху Снизу