Гибридный фонокорректор

  • Автор темы Автор темы Russ
  • Дата начала Дата начала
Тут опять беда откуда не ждали. Есть колонки и усилители, с ЦАПа играет отлично, в наушниках ЦАП тоже отлично, доработанный корректор в наушниках отлично, а через усилители в колонки с пластинки середина ухи режет. Микрофоном пока не мерил, все нужно доделывать, а времени как всегда не хвататет. Может ли акустическая ОС влиять на серединку, обычно вроде по низам заводилось.
 
Тут опять беда откуда не ждали. Есть колонки и усилители, с ЦАПа играет отлично, в наушниках ЦАП тоже отлично, доработанный корректор в наушниках отлично, а через усилители в колонки с пластинки середина ухи режет. Микрофоном пока не мерил, все нужно доделывать, а времени как всегда не хвататет. Может ли акустическая ОС влиять на серединку, обычно вроде по низам заводилось.
Если зайдете в тупик, можете выслать вашего корректора на адрес, послушаем, понюхаем, померяем, выводы выскажем в цензурном виде.С нужными картинками.
Сквозная АЧХ не обязательно может быть ровная , я пока не вышел на нужную методику, насочинял всякого .....
 
Тут опять беда откуда не ждали. Есть колонки и усилители, с ЦАПа играет отлично, в наушниках ЦАП тоже отлично, доработанный корректор в наушниках отлично, а через усилители в колонки с пластинки середина ухи режет. Микрофоном пока не мерил, все нужно доделывать, а времени как всегда не хвататет. Может ли акустическая ОС влиять на серединку, обычно вроде по низам заводилось.
Может у усилителя большое входное ,а кабели межблочные имеют большую ёмкость ?
 
Выходное сопротивление корректора 50 Ом, ток до 100мА, наверное любой кабель прокачает.
Выслать то можно, но в таком виде не доедет, пока все на макетках и вроде дело не в нем, в наушниках то играет неплохо
 
все на макетках
У Вас схем нет только наброски, кусочки, МАКЕТКИ. Какой результат можно ожидать от такого подхода? Тут некоторые пытаются помочь: "АЧХ бы увидеть неплохо, уменьшить постоянную Тау-2". Остановитесь! RUSS наведите порядок в голове (без обид :))

 
Насчет НЕ ТОГО ЗВУКА от винила могу лишь предположить, что это чисто проделки транзисторной техники. Когда сочинял схему на двух операх с пассивной коррекцией между, не было задачи спаять нечто убойное по звуку, нужна была простая измерительная макака ровная по стандарту. Но случайно, на копеечном опере TL082 она запела очень неплохо. Минус был в дурном потенциале на выходе, доля вольта , много слишком для схемы с открытым выходом .Купил ОРА 2134, с ним все получилось с полпинка , на выходе ноль. Звучало очень неплохо. Схемку повторяли, нареканий не было.
Но для меня лично этот звук уступает моему же лампачу выпуска 2017 года .
И никакая замена деталек на фильдеперсовые звука не добавит и коренного улучшения не принесет. Зато недорого и просто.
 
У Вас схем нет только наброски, кусочки, МАКЕТКИ. Какой результат можно ожидать от такого подхода?
IMG_20200523_185208111.jpg
Такая макетка м.б. получше криво развеленной платы в корректоре. Короткие связи, все залито землей...

Купил ОРА 2134, с ним все получилось с полпинка , на выходе ноль. Звучало очень неплохо. Схемку повторяли, нареканий не было.
Помню ту ветку на Веге, тогда сделал симметричный корректор с тау75 по входу, звучало неплохо, подарил начальнику при увольнении.
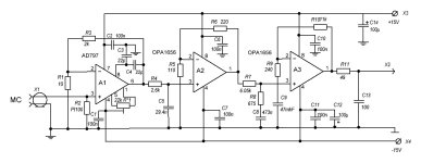
Приобрел OPA1656, совсем другой уровень звучания, да и МС на лампе сделать все равно сложно, на EF806 получается звук кипяшего чайника. Приходится по входу ставить доп усилитель, и альтернатив 797 операционнику мало. Далее, по выходу вместо 6Н6П прекрасно работает операционный усилитель с питанием через DC-DC от 6,3В накала, получилось красиво, надежно и значительно уменьшило выходное сопротивление, что позволило подключать корректор к ушному усилителю Назара без доп усилителя. И вот последний шаг, по совету нашего друга из Нетани, полностью исключил лампы из МС корректора, звук стал другой, полагаю, повлияло то, что подобрал точно элементы коррекции, согласно стандарту, получилось точно, но некрасиво по звуку.
На ММ думаю оставить таки лампу по входу, привык уже у тому самому звуку.

Да и еще, питание МС корректора от гальванически развязанного DC-DC благотворно сказалось на подавлении сетевых помех в тракте, потому, как емкость преобразователя между входом и выходом всего 10пФ на частоте 10кГц, редкая помеха проскочит, а у 50Гц вообще нет никаких шансов.

зы. Заказал пластинку братана в армии, своя кудыт подевалась, давал послушать и забыл кому :)

Таки сподобился нарисовать схему по напаяному :)
Возможны косяки, запутался с ножками микросхем. Питание нарисую попозже. Пробовал от 2х2 литиевых аккумулятора, работает прилично.
11.JPG
Коррекция считается онлайн исходя из имеющихся в тумбочке конденсаторов, лучше поменять местами, 75мкс певрая лучше.

Для ММ головы будет добавка на лампе, которая замещает 2 первых ОУ с коррекцией, остается только последний усилитель, такая вот идея.

1723368788262.png
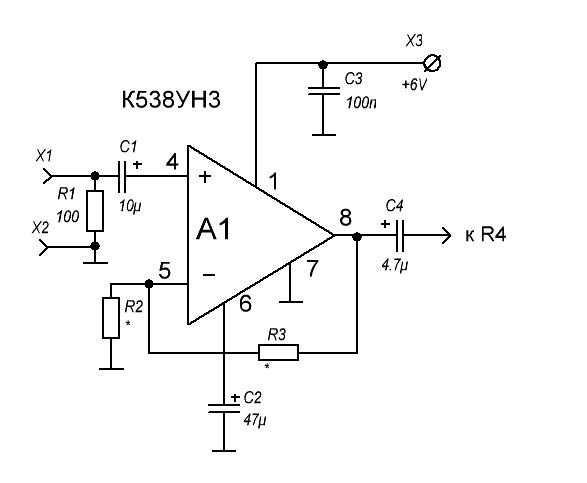
Если в тумбочке не оказалось AD797, не беда, входной усилитель можно сделать на К538УН3 по А. Бокареву.
22.JPG

Резистор R2 следует подобрать для получения сопротивления примерно 40 Ом между 5 и 7 лапкой микросхемы, R3 так, чтобы сопротивление между 5 и 8 ножками составляло 8,1 кОм, тогда усиление схемы получится примерно 200, чего вполне достаточно для головы с выходом 0,3 мВ, можно пересчитать усиление под любую другую МС голову. Входной резистор R1 устанавливается по рекомендации производителя головки.
 
Так это для входа стандартного корректора, у меня там дальше усиление небольшое, 2 каскад 2 и 45 в последнем, чувствительность с R4 получается примерно 60 мВ. По шумам входной каскад выгоднее делать с бОльшим усилением, ограничения только по перегрузочной способности в случае с 538 микросхемой, ну и полосу заужать не хочется, царапки шкворчать громко будут.
 
Таки сподобился нарисовать схему по напаяному :)
Наконец-то! Позравляю всех кто ведержал и дождался "шедевра". И что здесь хорошего? Перегрузочная способность никакая.
 
Посмотреть вложение 107027
Если в тумбочке не оказалось AD797, не беда, входной усилитель можно сделать на К538УН3 по А. Бокареву.Посмотреть вложение 107032
Резистор R2 следует подобрать для получения сопротивления примерно 40 Ом между 5 и 7 лапкой микросхемы, R3 так, чтобы сопротивление между 5 и 8 ножками составляло 8,1 кОм, тогда усиление схемы получится примерно 200, чего вполне достаточно для головы с выходом 0,3 мВ, можно пересчитать усиление под любую другую МС голову. Входной резистор R1 устанавливается по рекомендации производителя головки.
Только не берите к538ун3 в пластике, со временем ( давно они выпускались ) его ведёт и рвёт внутренние соединения , только круглый металлический корпус, из личного опыта .
 
И что здесь хорошего? Перегрузочная способность никакая.
Зациклило вас на этой способности, если я цифрую с помощью этого корректора, то нахрена мне перегрузочная способность, зачем вы все перегружаете то? Что вы будете делать с сигналом 100В на выходе?

Только не берите к538ун3 в пластике, со временем ( давно они выпускались ) его ведёт и рвёт внутренние соединения , только круглый металлический корпус, из личного опыта .
У меня есть и такие и другие, пока не сравнивал.
 
Был печальный опыт с 548 и 155 серией , пластик в союзе на микросхемах оставлял желать лучшего.
 
Зациклило вас на этой способности, если я цифрую с помощью этого корректора, то нахрена мне перегрузочная способность, зачем вы все перегружаете то? Что вы будете делать с сигналом 100В на выходе?
Щелбаны по входу от песка и царапин главная проблема и причина переживания про перегрузочную.
 
Не изобретайте велосипед, просто сделайте так, чтобы Ваш УК не перегружался сигналами по входу (для ММ): 1kHz/0.09Vamp, 12,5kHz/1.2Vamp, 20Hz/0.03Vamp и всё. Это предпосылка на хорошее звучание. Не задумывайтесь о больших "вольтах" на выходе при перегрузке ;).
 
Не изобретайте велосипед, просто сделайте так, чтобы Ваш УК не перегружался сигналами по входу (для ММ): 1kHz/0.09Vamp, 12,5kHz/1.2Vamp, 20Hz/0.03Vamp и всё. Это предпосылка на хорошее звучание. Не задумывайтесь о больших "вольтах" на выходе при перегрузке ;).
Перегрузка- она не по выходу.
 
У меня МС корректор.
 
Смотрите. У вас МС. Применить лампу на входе МС аморально по шумам. Но можно с помощью преда на достойном опере с ООС подать на лампу корректора ММ усиленный сигнал со всякой дрянью от канавки, не опасаясь, что входной каскад корректора захлебнется этой дрянью. А дальше пассивная коррекция выдаст на усиление ровный по ачх сигнал. С задавленными ВЧ взрывами от щелчков.
Но это мои дилетантские рассуждения.
 
Последнее редактирование:
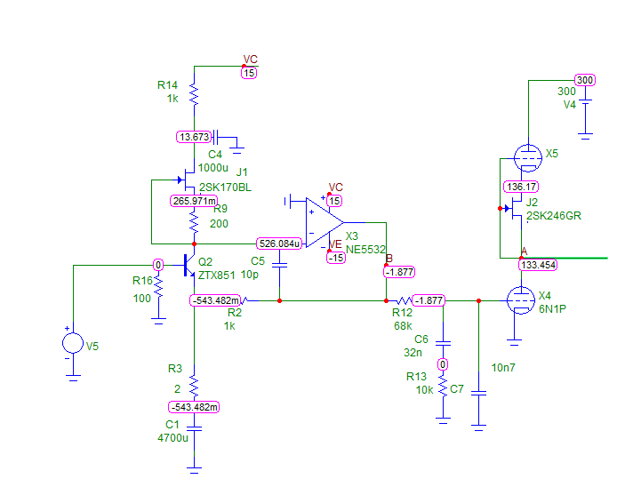
Если нет в загашнике AD797, то можно сделать для МС такой гибрид
 

Вложения

  • riaa_hyb.png
    riaa_hyb.png
    16 KB · Просмотры: 143
Если нет в загашнике AD797, то можно сделать для МС такой гибрид
Привет, дядя Олег! Любую схемку нужно отслушивать, там вылезают неприятные вещи типа повышенного треска от нормальных дисков, нехорошей подачи музыкального материала, звук может оказаться скучным, с неправильным балансом, смещенным вверх, лишенным плотного ритмического фундамента, чем обычно грешат пентоды и транзисторные одиночные каскады. не охваченные общей ООС.
В частности, УВ Лексиных с такой парочкой на входе испортил звучание напрочь, формально все правильно, а слушать не хочется, грязь какая-то и серый звук.
УВ по болгарской схеме, идея которой работает и в УВ Николая Сухова, звучит безупречно. И , кстати, почему бы не применить это решение в МС корректоре. Уровни как бы те же.

Но рассуждая логически, на входе я поставлю только лампу, с ее недостижимо большой перегрузочной способностью. Дальше коррекция, какая хошь, я делал корректор с частотнозависимой ООС анод-сетка, по образу Покемона. Запустилось с полпинка,Ахч сложилась тоже быстро, усиления хватало , обвеска мизерная, можно прямо на панельке распаять. Никита Трошкин подкинул идею, я смакетил. очень неплохо все.
 
Но рассуждая логически, на входе я поставлю только лампу, с ее недостижимо большой перегрузочной способностью.
Привет, дядя Саша! И я тоже. Но для МС нужен или трансформатор, или транзисторный предварительный усилитель, возможно, с аккумуляторным питанием. Я и в ММ не всякую лампу поставлю. EF806 хвалят, но она пентод, и с низкой крутизной. Я б такую не поставил. -80дБ шумов от такого корректора не получишь. А среди ламп с высокой крутизной по микрофону тоже далеко не все подходят.
Думаю, оптимальный вариант - ламповый ММ-корректор как базовый блок, а если надо МС - на входе дополнительный усилитель +20дБ на сверхмалошумящем транзисторе, например, ZTX851. С питанием от небольшого аккумулятора.
 
Трансформатор для МС наиболее интересен, на мой взгляд или пентод с большой крутизной, специальный. Но таких мало и дорогие.
 
Что в корректорах, что в магнитофонах, шум ленты или канавки забивает собственный шум входного каскада корректора напрочь. Другое дело, микрофонный эффект усложняет применение ламп в каскадах микровольтного уровня. И кстати, есть интересные лампочки, нувисторы 6С53н, в керамическом корпусе, звук красивый, усиление приличное. Можно пробовать очень удобные во входном каскаде 6С3П-6С4П, ясные по звуку, Миллер невелик, усиление среднее. шум ниже среднего.
 
Трансформатор для МС наиболее интересен, на мой взгляд или пентод с большой крутизной, специальный. Но таких мало и дорогие.
Верно! Только повышающий транс-тор может поднять частное от деления сигнала на шум (в ушах). Или параллелить входные транзисторы, тогда нас спасает квадратный корень из их числа. У Шкритека была приведена двухтактная схема входного каскада на четырех транзисторах.​

Что в корректорах, что в магнитофонах, шум ленты или канавки забивает собственный шум входного каскада корректора напрочь. Другое дело, микрофонный эффект усложняет применение ламп в каскадах микровольтного уровня. И кстати, есть интересные лампочки, нувисторы 6С53н, в керамическом корпусе, звук красивый, усиление приличное. Можно пробовать очень удобные во входном каскаде 6С3П-6С4П, ясные по звуку, Миллер невелик, усиление среднее. шум ниже среднего.
Помню, тыщу лет назад купил приставку Нота-203-1-Стерео -- страшное дело: поразил уровень микрофонного эффекта (я не шучу!), хотя ламп там и рядом не было (не, была -- как индикатор включения). А универсальный усилитель "запись-воспроизведение" с обилием подстроечных резисторов и коммутационных рычагов ... что тут сказать. УВ на 548-й играл куда лучше​
 
Кстати, не нашел я коореляции перегрузочной способности и приятности звучания корректора. Шкворчание сильное у корректоров, реагирующих на импульсную помеху длинным хвостом затухания. Да вот разгребу дела (дай Бог), покажу в картинках, зря чтоли делал приставку к осциллоскопу :)
Приехала новыя пластинки Нопфлера про братана в армии аж на 2х дисках, по паре песен на сторону 33 об, разочаровали, оба диска в разводах и с песком, нужно мыть, а паровая мойка пока не готова
 
Кстати, не нашел я коореляции перегрузочной способности и приятности звучания корректора. Шкворчание сильное у корректоров, реагирующих на импульсную помеху длинным хвостом затухания. Да вот разгребу дела (дай Бог), покажу в картинках, зря чтоли делал приставку к осциллоскопу :)
Приехала новыя пластинки Нопфлера про братана в армии аж на 2х дисках, по паре песен на сторону 33 об, разочаровали, оба диска в разводах и с песком, нужно мыть, а паровая мойка пока не готова
Есть такая пластинка. Полноразмерная, на 45 об в мин, там две песни всего, по одной на сторону. Типа, сорокапятка на стероидах.

Кстати, не нашел я коореляции перегрузочной способности и приятности звучания корректора. Шкворчание сильное у корректоров, реагирующих на импульсную помеху длинным хвостом затухания. Да вот разгребу дела (дай Бог), покажу в картинках, зря чтоли делал приставку к осциллоскопу :)
Приехала новыя пластинки Нопфлера про братана в армии аж на 2х дисках, по паре песен на сторону 33 об, разочаровали, оба диска в разводах и с песком, нужно мыть, а паровая мойка пока не готова
А кстати, что такое длинный хвост затухания от импульсной помехи, поясните плиз. Недовозбужденный генератор вместо усилителя? :)
 

Статистика форума

Темы
3,295
Сообщения
262,412
Пользователи
2,545
Новый пользователь
vlad'mir
Назад
Сверху Снизу