Александр Бокарёв
1 ранг
- Регистрация
- 12 Ноя 2019
- Сообщения
- 30,206
- Реакции
- 15,317
- Баллы
- 395
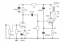
По воспоминаниям, кондер с питания в катод уменьшает пульсации на выходе . Остальное слуховые впечатления, личные для каждого.
Смотрите видео ниже, чтобы узнать, как установить наш сайт в качестве веб-приложения на домашнем экране.
Примечание: Эта возможность может быть недоступна в некоторых браузерах.
Я её проверял, уменьшал сопротивление резисторов до получения приемлемого разбаланса, коэффициент передачи при этом здорово упал (был 1:1,4 стал 0,4-0,5). После этого намотал дифференциальный транс с отводами.Что скажешь про идею суммировать на резисторах выходы обеих плеч такого трансика, подав меандр или снимая ачх, добиваясь нулевого сухого остатка на выходе?
Всё правильно! В умной книжке, с формулами, это только к пентоду и относиться.В пентодном драйвере, уже не помню каком, верхний ультрапат
Мне его подарил друг, царство ему небесное. Я даже записи с маркой посеял уже, что-то импортное.Тогда у Вас замечательно малогабаритный переключатель.
Интересно, где такие продают? Мне ни разу не попадались.
Конструкция получилась вменяемых габаритов, а не в половину усилителя.
В общем здорово!
А нечего.Сергей, так и пишите, кто не дает?
Две концепции Ультрапаса, и закончу, если надоел
6С4С, если помнишь, тоже гут.И переменкой можно греть без фона.А нечего.
Для себя решил переключатель помельче к входному фазоинверсному трансу поискать и выходные трансформаторы намотать по рекомендациям Александра Резвого, дай Бог ему здоровья! Потом или сразу с входным трансформатором собирать или сначала сделать нечто похожее на Ваш РР на 6С4С. Всё. Путь ясен и понятен, даже сказать нечего.
Да, других ламп на выход РР кроме 2А3 не рассматриваю.
Из форума АП по поводу тр-р этой фирмы ( у аматора сгорел тр-р ):аудиоинструмент трансформаторы
Не всегда это выгодно и это не творчество.Мотаем сами!

Помню ваши выходники от Пугачевского, недавно предлагались. Пока чесал репу- они уже проданы. Хорошее долго не бывает.Очень неплохие выходники изготавливает "Золотая Середина" (кто давно в теме, наверное, помнит Александра Пугачевского). Цены не дешёвые, обещанные сроки выдерживают не всегда, но качество трансформаторов очень хорошее.
По поводу намотки мне легче - за время занятия аудио скопилось столько выходников, практически на все случаи (кроме высоковольтных ламп)![]()
Изготовление - творчество 100% И не только творчество, это огромный процесс познания нового.почему самостоятельно изготовить выходные трансформаторы не творчество? Мы же их под конкретную задачу мотаем, какие и как хотим. Да ещё и на чем найдём.
Для Вас это новое, творчество. Не говоря уже о корпусе, компоновке итд итп. Но когда пятую\десятую копию будете делать - нет.Только самостоятельно придуманный новый вид лампового каскада? Так они уже давно все придуманы и описаны.
Саня, похожий корпус есть готовый, делают китаецы. А я в нем собирал однотактырь.












Как быстро лучший в стране трансодел - сменил ориентацию на импульсную. И агитирует за новое , но уже не железом, а словом. А мы обязаны верить..Кстати, Костя советовал катушку от ТВЗ1-6 нашпиливать на помянутое железо от "Электроники".
1. Выделение моё, карточное.
2. Там дальше Томми говорит - это из-за малых трансов.
3. Аналогично - это причина Звука бокемона на ТВЗ1-6.
4. На заре чпокемоностроения тов. нашел для покемона-1 лучший транс - ТВ3ш, по высоте в 2/3 лампы, прикольно смотрится.
То есть, скромнее надо с железом и проводом, _индуктивностями_ . И в БП тож (нужны хорошие импульсники).
В том то и дело, что только похожий. И цена лютая для такой простой железяки. Там работать надо. Охлаждение не продумано толком. А эти дырочки вокруг ламп чисто декоративные.Саня, похожий корпус есть готовый, делают китаецы. А я в нем собирал однотактырь.
О каком корпусе это?Сразу видно, что аффтырь ни разу горячих корпусов не делал.
Пост 442 и 444О каком корпусе это?
Горячее от холодного отделяется стойками с низкой теплопроводностью. Плюс организуется поток охлаждающего воздуха между ними. Можно вентилятором, но самый классный вариант - естественная конвекция. А для нее зазоры никакие.как он выглядит?