Идеальный :) Push-Pull на 10-15 Вт

  • Автор темы Автор темы Alex TV
  • Дата начала Дата начала
Покемончик из гостей вернулся. Ощем пуш-пулу быть :)
Не так, чтобы сразу, но движение началось
Главное- не мудрить, схема , которую ты привел- на 99 процентов лучше прочих.
 
Покемончик из гостей вернулся. Ощем пуш-пулу быть :)
Не так, чтобы сразу, но движение началось
Гляньте вот эту тему. Там форумчанин очень близко повторил фирменный усилок. Схема простая, конструкция не сложная.
(Вроде там и без регистрации можно всё просматривать)
 
На мой ух, звучит он ужасно. Хотя, не удивительно, даже если схему не видеть, а просто на конструктив глянуть. Потому и захотел сделать альтернативу в свое время.
 
Главное- не мудрить, схема , которую ты привел- на 99 процентов лучше прочих.
Схему привел Юрий Робертович, по моей просьбе к нему подсказать, на что лучше обратить мнимание.
Я просто перерисовал и начал расставлять номиналы элементов
 
Если РР нужен не для мощности, а нормально послушать... то я не знаю альтернативы триодному включению в классе А без ООС. Единственное и неожиданное (правда весьма и весьма своеобразное исключение) пресловутый Макинтош. Однако мне известен только один повторивший ( относительно) эту штуку, кажется из Словении. Я делал макет одного из первых макинтошей на 6V6. К сожалению наши 6П6С этих адских режимов не выдерживают. В более лёгких мощность падает до 12Вт. Смысла продолжать не нашёл...
 
Схему привел Юрий Робертович, по моей просьбе к нему подсказать, на что лучше обратить мнимание.
Я просто перерисовал и начал расставлять номиналы элементов
Схема эта из журнала Класс А , если не ошибаюсь. Никита Трошкин там напечатал несколько шикарных статей энциклопедического уровня.

Если РР нужен не для мощности, а нормально послушать... то я не знаю альтернативы триодному включению в классе А без ООС. Единственное и неожиданное (правда весьма и весьма своеобразное исключение) пресловутый Макинтош. Однако мне известен только один повторивший ( относительно) эту штуку, кажется из Словении. Я делал макет одного из первых макинтошей на 6V6. К сожалению наши 6П6С этих адских режимов не выдерживают. В более лёгких мощность падает до 12Вт. Смысла продолжать не нашёл...
Бетонно соглашусь. На паре 6с4с и одной 6н7с в раскачке

Выходной каскад Покемона в силу высокой линейности очень ясный, чует все изменения в звуке, вносимые драйвером. Разница между 6Н1П и ЕСС85 мгновенно слышна. причем, в пользу ЕСС85.
А совать туда всякое незнакомое- нужно сперва собрать что-то знакомое. потом сравнивать.
 
Вставлю свои 5 грошей:

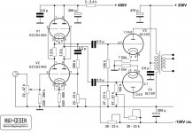
ПОК ГУ50.GIF

С мая месяца жду выходных трансов, всё остальное есть, даже ИБП, который успел продать вместе с корректором и сделать новый (ИБП) ...
 
Последнее редактирование:
Вопросов много... а как ГУ-50 1,6ком/6ом и много чего
 
а зачем общий r13 в катодах?
Небольшая ПОС для подчёркивания басов, можно подобрать оптимальную. Уменьшает выходное сопротивление при небольшом трансформаторе.
 
Вставлю свои 5 грошей:
250 вольт что для драйвера, что для гу-50 как кот наплакал. ГУ-50 лампа высоковольтная, конечно не киловольты требует, но никак не меньше 400, а по-хорошему все 700. Вот тогда она раскроется на полную. У неё экономный накал и малая эмиссия катода, именно поэтому надо поднимать анодное и повышать приведённое в ТВЗ.

Чисто теоретически, хоть я и сам примеряюсь к ГУ-50, она в покемон "не катит" по причине малой крутизны. Сравните крутизну 6п14п равную 11 и у ГУ-50 равную 3. То есть гу-50 понадобится почти в 4 раза глубже ООС делать. То есть нагрузка на драйвер в 4 раза сильнее.
 
Хоть один нашелся, определившийся с воротами рамок данной схемы.
что как бы приводит к простой мысли.
Не впихивайте невпихуемое и не откусывайте больше, чем можете проглотить :)
(это на тему сложности реализуемой конструкции агрегата)
 
Хоть один нашелся, определившийся с воротами рамок данной схемы.
Вот из-за этих рамок с драйвером для покемонов я намереваюсь сделать отдельный предусилитель - для наушников с двумя вариантами трансформаторов. Одна пара обычных ТВЗ, а вторая с понижением 1 к 3. Чтобы вот через это понижение цеплять всякие сложные выходные каскады вроде мощного покемона, или правых ламп.
К этому же преду и АБ1 можно будет подключить
 
500-700в для ГУ50 много, вторая сетка быстро одгорит. 420в с автосмещением, или 400в с комбинированным, долго
 
Забыл, вы же эстеты... Мне 7вт, в зале 60 кв. метров, и на ОЯ 4а-32, усерется можно
 
что как бы приводит к простой мысли.
Не впихивайте невпихуемое и не откусывайте больше, чем можете проглотить :)
(это на тему сложности реализуемой конструкции агрегата)
Александр, тыкните, пожалуйста в схему о которой идет речь.
Ну нет у меня времени перечитывать в телефоне всё пропущенное.
 
Забыл, вы же эстеты... Мне 7вт, в зале 60 кв. метров, и на ОЯ 4а-32, усерется можно
smile_30
вот почему возникла цифра 10-15 ватт.
там зал 1700 кв. фут. на наши деньги около 160 кв метров.
Capture.PNG

половинка комнаты, что планируется для музычки.

Александр, тыкните, пожалуйста в схему о которой идет речь.
Ну нет у меня времени перечитывать в телефоне всё пропущенное.
 
Последнее редактирование:
Забыл, вы же эстеты... Мне 7вт, в зале 60 кв. метров, и на ОЯ 4а-32, усерется можно
А мне в моей комнатенке 16 м2 и тем более.
Много лет назад боролся за мощность. Были Гм70, Гу80, Гу72. Теперь мне это никуда не тарахтело, потому как совсем не нужно.
 
Зал 60 кв. метров, это знакомого, уже 15 лет работает. Моя комната 30 кв. метров, АС от Симфонии прописалась с 2000 года... 3,5вт с 6с4с, тоже обосраться можно
 
Зал 60 кв. метров, это знакомого, уже 15 лет работает. Моя комната 30 кв. метров, АС от Симфонии прописалась с 2000 года... 3,5вт с 6с4с, тоже обосраться можно
Мне как бы тоже хватает. А притащили в большой объем, Покемончик и скис.
Объем помещения большой, плюс открытая планировка, там кухня вплотную примыкает без стенки, и размерчик тоже очень не сиротский...
 
12E1 можно попробовать, очень линейная сама по себе.
 
пускай сам думает.
Покемеончик домой пришел только потому, что я его забрал :)
Человек хочет братика поголосистее, но в принципе и Покемончика готов забрать.
Я отдать не готов, сам безлошадный останусь.
Сошлись на том, что неспешно соберу нечто помощнее. Подсел, короче :)
Идея, скажу тебе, заранее кривая. С тупыми колонками усилитель и 50 ватт в канале будет звучать на три шиша громче. зато акустика чуткая от двухваттника уши в трубочку скрутит.
На заводе у себя в лаборатории слушал ширики, звать Фостекс PS-300, они по параметрам или в щиты или в открытые ящики, 50Гц резонанс, зато отдача бешеная, под 97-98 дб на ватт, сносят прическу звуком.
Вся проблемка- есть горб у них в районе 3 кгц, который присаживается примитивным фильтриком и можно слушать . Звук ядрёный. А кто не знает- включит- послушает- кричат. И назад.

Проще, если колонки вытянуть горизонтально над головой, над слушателями, разворот на них, а не рядом с телеком, мощности дурной не нужно, стереокартина бешеная, без комнатной привнесенной ахинеи.
Другое дело, кто согласится на такое безумие. Интерьер портится, некрасиво, фи, моветон-с.
 
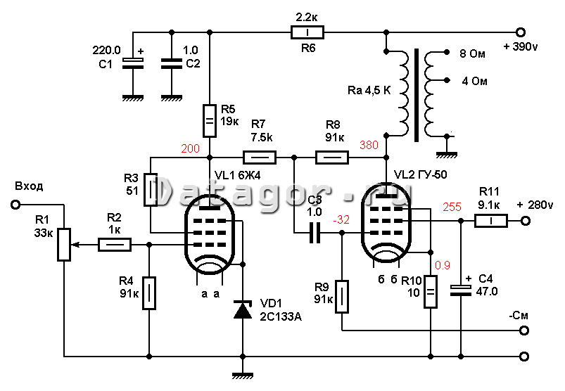
РР на 6С19П можно сделать с низким выходным сопротивлением и без ООС. Тогда даже тупым колонкам хватит их 5-6Вт ( небольшой заходик в АВ). А если запараллелить - вообще всё ОК! Питание скромненькое - 250В ( лампочки немного не в ТУ будут, но это не страшно). Единственный минус - драйвер должен давать 200В в размахе.
 
РР на 6С19П можно сделать с низким выходным сопротивлением и без ООС. Тогда даже тупым колонкам хватит их 5-6Вт ( небольшой заходик в АВ). А если запараллелить - вообще всё ОК! Питание скромненькое - 250В ( лампочки немного не в ТУ будут, но это не страшно). Единственный минус - драйвер должен давать 200В в размахе.
А как это практически выглядит?
Цена у лампочек сильно привлекательная...
 
я например, у себя дома.
Снять их со стоек, поднять выше, развернуть горизонтально и направить на себя?
Идея такова, что находясь далеко от экрана, мы слушаем звук рядом с нами, сидя в треугольнике между колонок, словно в шикарных наушниках, избавляясь от комнатной галиматьи , нет нужды во всякой 3D или 7+1 шняге по углам
Колоночки небольшого размера можно укрепить на потолке на кронштейнах, наклонив их на себя.
Видел такую конструкцию в каморке одного известного чела. Ничего никому не мешает, звук зашибись.
 
Боюсь что рабочий вариант с межкаскадным трансформатором для Александра трудно реализуем из-за расстояния. Я нарисую схему без трансов и выложу. По драйверу есть варианты: Либо СРПП на 6Н8С ( можно ЕСС82), либо резистивник на ЕСС182 ( СРПП был бы лучше, но уж очень дорого и так выходит. Тогда можно питать от 420-430В. Либо что-то типа Бруски, но уж точно потребуется 600В.
 
Например от Гэгэна
6s19p_sch.jpg
 
Последнее редактирование модератором:

Статистика форума

Темы
3,301
Сообщения
262,688
Пользователи
2,544
Новый пользователь
vlad'mir
Назад
Сверху Снизу