Идеальный :) Push-Pull на 10-15 Вт

  • Автор темы Автор темы Alex TV
  • Дата начала Дата начала
Например от Гэгэна
Супервариант, особенно учитывая возможность одним щелбаном получить от одной вторички два напряжения , одинарное мощное и двойное слабое.
Я бы сделал автосмещение на выходные лампы, получив примерно 250 в питания, а +500 пустил бы на драйвер.
 
Идея такова, что находясь далеко от экрана, мы слушаем звук рядом с нами, сидя в треугольнике между колонок, словно в шикарных наушниках, избавляясь от комнатной галиматьи , нет нужды во всякой 3D или 7+1 шняге по углам
Колоночки небольшого размера можно укрепить на потолке на кронштейнах, наклонив их на себя.
Видел такую конструкцию в каморке одного известного чела. Ничего никому не мешает, звук зашибись.
Расстояния прикидочно какие?
Чтобы представить себе
 
Похоже как српп мостиком в драйвере
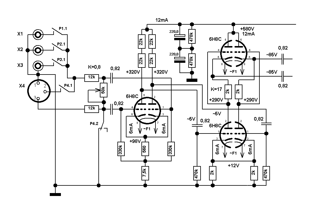
И есть СРПП, фазоинвертор, два баллона на два канала, проверенный вариант от Гэгэна.
Тут тебе и усиление и низкое выходное , два в одном флаконе.
Я с пушпулами редко общаюсь, маловато опыта и уверенно звучащих схем. Но подобная схема внушает с первого взгляда.
 
И есть СРПП, фазоинвертор, два баллона на два канала, проверенный вариант от Гэгэна.
Тут тебе и усиление и низкое выходное , два в одном флаконе.
ecc83 цены невменяемые. Попроще чего нить можно туда?
Если бы, то по деньгам шикарный вариант.
6с19п на ebay как грязи за баней, и цена такая же.
 
ecc83 цены невменяемые. Попроще чего нить можно туда?
Если бы, то по деньгам шикарный вариант.
6с19п на ebay как грязи за баней, и цена такая же.
вместо ЕСС83 идет с успехом 6С7Б. А еще лучше 6н17б, иначе ламп понадобится аж 8.
 
ЕСС85, ЕСС83

ЕСС81, и ЕСС83 ГДР, сильно дешевле
 
Да в целом ниже, но все одно, кусучие.
Ну по крайней мере решаемо, варианты есть уже хорошо
 
Можно и 6н2п-ЕВ, -ЕР, считается гитарной лампой, многим нравится
 
Буду в эти выходные 6с7б пытать с пристрастием.
Поставлю в драйвер на Покемон, почти все уже подготовлено.
Если звучат пристойно, так можно и не дергаться.
А нет, бум думать и пробовать. Вариантов уже насыпано.
Наступлю себе на горло и сделаю усилитель в макете. Слишком много неопределенности, наверное и проба будет не одна, так что корпус запиливать - артель напрасный труд. У меня есть подходящий плоский от телевизионного терминала, пока пойдет.
 
Уже теплее, цены приемлимые.
А 10 штук 6с7б у меня есть
1АХ7 , самая ходовая из всех с высоким усилением. Вариант 12АХ7LPS заточен под звук. остальные для гитаристов.

Буду в эти выходные 6с7б пытать с пристрастием.
Поставлю в драйвер на Покемон, почти все уже подготовлено.
Если звучат пристойно, так можно и не дергаться.
А нет, бум думать и пробовать. Вариантов уже насыпано.
Наступлю себе на горло и сделаю усилитель в макете. Слишком много неопределенности, наверное и проба будет не одна, так что корпус запиливать - артель напрасный труд. У меня есть подходящий плоский от телевизионного терминала, пока пойдет.
На соплях и картонке спаяй, нужное услышишь. еДИНСТВЕННОЕ, что нужно будет для макета- на той картонке параллельно питанию впаять емкостишку, пленку в доли мкф, убрать ВЧ наводки по питанию на длинных соплях .
 
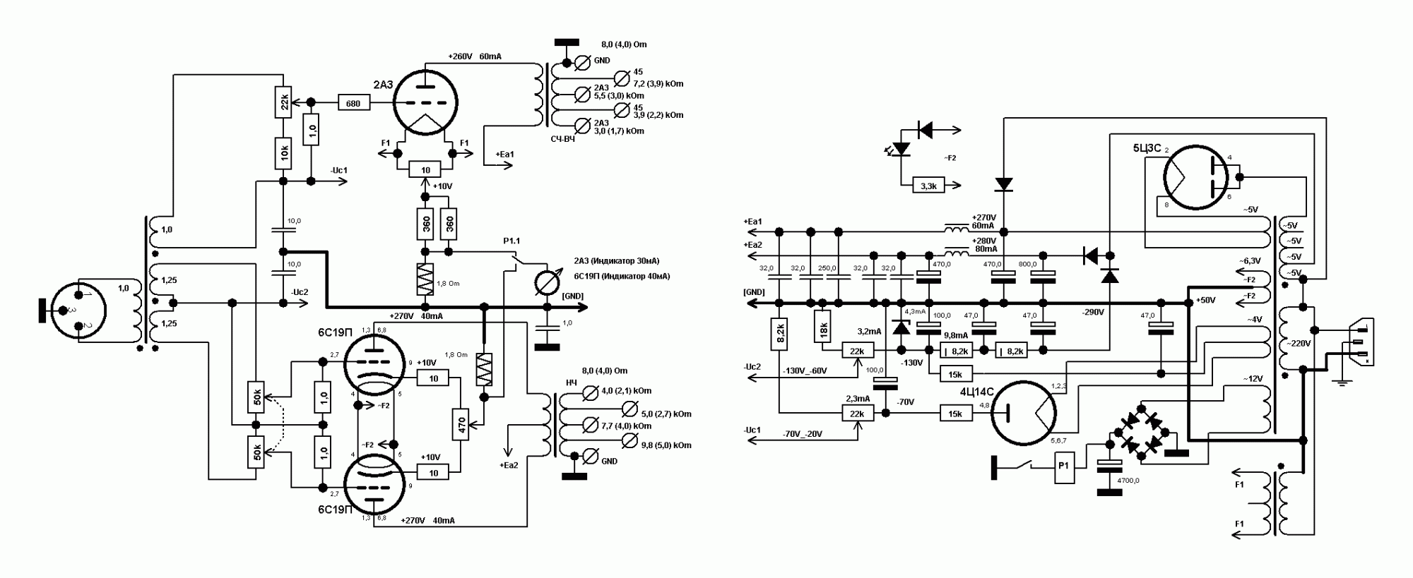
Вот готовое и опробованное решение, реально Uaa до 360В
ДрайверРР(400Ва_а).gif


Тоже сгодится, восьмерки есть на пробу.
Выясню какой лучше звучит.
Трахотыни правда будет..... ну не без того. А как иначе
Практически не требует наладки и подбора ламп. Выходной каскад как у Гэгэна. Можно 20-30% смещения выбрать как авто - каскад будет стабильнее и без печки в катоде.
 
Так точно.
Иначе запарюсь дрова рубить.
Оно мне надо?
Вариант Рио де Фанейро , кусочки стеклолита крутим на толстую доску острозубыми семечками для гипсокартона. На этих кусочках распаиваем чо хошь, если нужно подвинуть- открутил- прикрутил рядом. Проверено десятилетиями.
 

Вложения

  • 20200412_120410.jpg
    20200412_120410.jpg
    281.8 KB · Просмотры: 350
Вот такой биамп я делал, намотка несекционированная, а верх по -3дБ 27 кГц. Хотя по расчетам давала 7кГц. Когда транс без секционирования формулы работают не совсем корректно.
BiAmp_power.gif


Вот он в железе:
biamp_19_2A3.jpg
 
Вот такой биамп я делал, намотка несекционированная, а верх по -3дБ 27 кГц. Хотя по расчетам давала 7кГц. Когда транс без секционирования формулы работают не совсем корректно.
Посмотреть вложение 23813
Шикарно. Делал и я смещение на лампе, потом отказался в пользу авто. Мало ли, контакт в кенотроне смещения пропал...
 
Кенотрон там номинально ( реально там ещё диод прилажен, но хозяин об этом не знает, если кена нет, смещение не пропадёт). Эти блоки на 2А3 кемеровского автора мне передали на перевоспитание, биампа там не было, преда тоже, все моточные я выбросил.

Хренассе.... :)
Мне уже комплексовать, или еще круче есть?
Я сам корпусов не делаю. Часто присылают либо авторские, либо китайские поделки на перевоспитание. Сам когда то пытался:
300В-38тр.JPG
 
Годится. Я сопсна уже начал
А еще полоску фольгированного стеклолита надфилем пилил по меди, получал расческу из площадок, разделенных канавками, спокойно паяется гора выводов.
 
Я сам корпусов не делаю. Часто присылают либо авторские, либо китайские поделки на перевоспитание. Сам когда то пытался:Посмотреть вложение 23816
Я когда первый раз увидел, как стеклянные отливки на заготовки пилят, охренел малость. Маятниковая пила, привод вручную.
И как в советском подовольственном магазине колбасу.
Вжык, вжык... с такой же скоростью. Сверлят так же :)
Потом сам надрессировался. Оказывается реально что стекло, что дерево почти разницы нет. И фрезеровать можно.
 
Или совсем черный ящик:
GM5B1.JPG
 
Я их в увеличенных корпусах не встречал, точно такие-же. Кстати, в пору учёбы была байка, как один аспирант пытался замерить статистику разброса по крутизне и улучил Гаусса в "недостоверности" теории: гауссиана получилась с изрядным провалом посередине! А вы догадаетесь в чём подвох? ;)
 
, но это мне напоминает изыскания любителя гауссить рез-ты выборов.
Это к стьюденту, которого, напротив, пытаются втюхать для статистической обработки сейсмоизмерений - лень человеческая!
 
Специально для Сергея Z
 

Вложения

Последнее редактирование модератором:
Спасибо за что-то присланное в нечитаемом формате.
 
фазоинверторы
 

Вложения

Последнее редактирование модератором:
Всё гораздо проще: на военку отобрали экземпляры с минимальными допусками - остальное в массы! smile_33
А! Выкусывали верхушку Гауссовой кривули, оставался шлак по бокам. И народу оставалось гадать, почему в справочнике усиление по току жалких 160, а по замерам аж 40.
 

Статистика форума

Темы
3,301
Сообщения
262,688
Пользователи
2,544
Новый пользователь
vlad'mir
Назад
Сверху Снизу