Идеальный :) Push-Pull на 10-15 Вт

  • Автор темы Автор темы Alex TV
  • Дата начала Дата начала
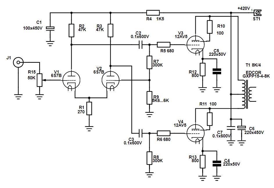
Лампочка в роли драйвера для мощного выходного транзисторного повторителя оказалась во многом удачнее вымученного вольтдобавкой по питанию операционника.
Звук схемы с лампой и без общей ООС совершенно иной, богатый, свободный, мощный, ни намека на перегрузку. За колонки страшно, держат мощность - и звучат, а не рычат или воют. И баланс иной совершенно, басовый фундамент роскошный, бас задает ритм , а не тарелки и щетки. Триодная порода в звуке, не пентодная.
Однозначно стоит повторить эту штуку для себя. тем более. там три детали, хотя непростые. Латералы однозначно хороши, но выходное повторителя без ООС 1, 5 Ома. Не всех устроит.
Сама идея такой схемы подарена бог знает в каком году форумчанином с форума Сергеева, Андреем Медведевым. Свою схемку он назвал "Мой убивец 300В" , там српп на паре нувисторов 51-х и пара латералов BUZ900 BUZ905 . Я лишь чуть иначе сделал смещение полевиков и применил другую лампочку. И получил сказочное звучание. .
 
Латералы однозначно хороши, но выходное повторителя без ООС 1, 5 Ома. Не всех устроит.
В такой разомкнутой схеме единственным способом уменьшить выходное сопротивление является параллельное добавление дополнительных силовых транзисторов, в этом случае, конечно, часть возбуждения с лампой должна быть изменена и усилена,
Но для домашнего использования даже такой небольшой гибридный усилитель, как он, уже способен удовлетворить запрос.
 
В такой разомкнутой схеме единственным способом уменьшить выходное сопротивление является параллельное добавление дополнительных силовых транзисторов, в этом случае, конечно, часть возбуждения с лампой должна быть изменена и усилена,
Но для домашнего использования даже такой небольшой гибридный усилитель, как он, уже способен удовлетворить запрос.
Согласен с вами, все так. И самое неожиданное, что просто повторитель без драйвера , звучал напрямую с выхода CD плеера совершенно замечательно и с достаточным уровнем громкости для комфортного прослушивания.
Другой приятный сюрприз-выходное сопротивление повторителя оказалось оптимальным для колонок, настроенных под ламповый однотакт, ровно 1, 5 Ома.
 
Свойства сплавовАМАГ
178N
АМАГ
200
АМАГ
200С
АМАГ
201N
АМАГ
204N
АМАГ
211N
АМАГ
212N
это они? Вы их используете ? дорого ? Ваши впечатления?
Мне просто подарили сердечники, они были в специальных контейнерах, марку не записал, шли годы...
 
Вопрос отдельной обмотки для ОООС не так прост как кажется. Выигрыша по полосе не наблюдалось из моего опыта, правда весьма давнишнего. Помнится на старом АПе была большая тема об этом.

По поводу заводов и железа, выбор огромен только на бумаге, в реальности - хрен купишь, живьем нет ничего. Сроки поставки - минимум 60 дней.
 
Вопрос отдельной обмотки для ОООС не так прост как кажется. Выигрыша по полосе не наблюдалось из моего опыта, правда весьма давнишнего. Помнится на старом АПе была большая тема об этом.
Так оно и есть, что бы дополнительная обмотка правильно работала её надо вматывать вместе с вторичной. Ну и вишенка на торт: части катодной или УЛ обмотки тоже надо правильно секционировать и коммутировать.
 
Согласен с вами, все так. И самое неожиданное, что просто повторитель без драйвера , звучал напрямую с выхода CD плеера совершенно замечательно и с достаточным уровнем громкости для комфортного прослушивания.
Другой приятный сюрприз-выходное сопротивление повторителя оказалось оптимальным для колонок, настроенных под ламповый однотакт, ровно 1, 5 Ома.
А самое приятное. что новая схема подсказала решение, чтобы применить разные по уровню открывания затвора полевики. До этого мучился с операционниками, там или ноль не идеальный или ограничение разное. А тут хлоп- ограничивает выходной сигнал по обеим полуволнам точно на уровне 25 вольт, на выходе ноль, если покрутить переменник.
 
А самое приятное. что новая схема подсказала решение, чтобы применить разные по уровню открывания затвора полевики. До этого мучился с операционниками, там или ноль не идеальный или ограничение разное. А тут хлоп- ограничивает выходной сигнал по обеим полуволнам точно на уровне 25 вольт, на выходе ноль, если покрутить переменник.
Для вашего интереса я размещу несколько коммерческих схем гибридных усилителей мощности, которые по своей концепции такие же или очень похожи на ваш гибридный усилитель, в разделе DIY -Гибриды-.
 
Для вашего интереса я размещу несколько коммерческих схем гибридных усилителей мощности, которые по своей концепции такие же или очень похожи на ваш гибридный усилитель, в разделе DIY -Гибриды-.
Спасибо вам, но уже есть мысль двинуться дальше и применить схему цирклотрона, на могучих СИТ триодах от TOKIN . Драйвер двухкаскадный , лампа 5687 или наша 6Н6П-И.
 
Совсем не обязательно. 6Н6П, нагруженная на трансформатор звучит отменно и имеет очень низкие искажения, а впервом каскаде ей раскачивать много не надо, искажения тоже будут мизерными. Единственное, что лично меня останавливает от такого варианта - достаточно высокое внутреннее сопротивление, полоса с МКТ снизу будет ограничена.
 
Совсем не обязательно. 6Н6П, нагруженная на трансформатор звучит отменно и имеет очень низкие искажения, а впервом каскаде ей раскачивать много не надо, искажения тоже будут мизерными. Единственное, что лично меня останавливает от такого варианта - достаточно высокое внутреннее сопротивление, полоса с МКТ снизу будет ограничена.
Имеется в виду гальваносвязанный катодин на 6н6п. И емкости в затворах ТОКИНов.
 
Совсем не обязательно. 6Н6П, нагруженная на трансформатор звучит отменно и имеет очень низкие искажения, а впервом каскаде ей раскачивать много не надо, искажения тоже будут мизерными. Единственное, что лично меня останавливает от такого варианта - достаточно высокое внутреннее сопротивление, полоса с МКТ снизу будет ограничена.
SRPP

Имеется в виду гальваносвязанный катодин на 6н6п. И емкости в затворах ТОКИНов.
Не лучшее решение для цирка. Трансформаторная связь самая правильная для него.

Ждем завод и будем думать над таким трансформатором.
Я пробовал в цирке на 6Н13С такое, звук мне понравился больше, чем с драйверами а-да Атмосфер. Но жуткое тепловыделение остановило.
 
Вопрос отдельной обмотки для ОООС не так прост как кажется. Выигрыша по полосе не наблюдалось из моего опыта, правда, весьма давнишнего.
Так оно и есть, что бы дополнительная обмотка правильно работала, её надо вматывать вместе с вторичной.
КО я и первой наматывал и последней доматывал, критерием всегда было снижение выходного сопротивления (при этом остальные параметры и звук только улучшались).
А вот отдельную обмотку общей обратной связи в старых учебниках настоятельно рекомендовали наматывать первой во избежание (лишнего) сдвига фазы (откуда - не помню да и не хочу помнить).
обм_ОС_первая.jpg
 
Так оно и есть, что бы дополнительная обмотка правильно работала её надо вматывать вместе с вторичной
Я думаю, правильней вматывать в первичку. Радикальный вариант - использовать саму первичку для ООС. Тогда получаем Покемон с максимально быстрой ООС.
 
КО я и первой наматывал и последней доматывал, критерием всегда было снижение выходного сопротивления (при этом остальные параметры и звук только улучшались).
А вот отдельную обмотку общей обратной связи в старых учебниках настоятельно рекомендовали наматывать первой во избежание (лишнего) сдвига фазы (откуда - не помню да и не хочу помнить).
Посмотреть вложение 67613
Для несекцеонированных обмоток так и есть. При секционировании всё сложнее.
 
АМАГ200С.
Не использую. Пока. Причина - никому не нада. Нада "поднять с-под ног из пыли и припаять".
Вчера принято волюнтаристическое решение послать всех нах и сделать правильно для себя.
Пока (уже публиковал) гляньте

Относ. цены...
Видел недавно на сундуке трансы по 50 000 .. 60 000 р. за адын штюк.
Цена колечка нано сейчас - около 1350 р.
вижу применение в аудио как повышающие трансы на частоте от 200 Гц - в схеме Тихомирова весь огород входной убрать - повышайка 1: 10 на выход 2-х такт + выходной транс -обычное железо.
цель одна минимализм.
минус- выход предварительный низкоомный.
 
Последнее редактирование:

На выход трансформаторы - торы на нанокристаллисеском железе. 2 первички, одна вторичка. Витки первички считаем через индукцию на максимальном сигнале на нижней границе. B=U/ 4,44 N x F x S , где U - действ значение переменного напряжения на обмотке, B - ясно дело индукция, N - число витков, F - частота , S- площадь сечения сердечника.
Между ун и выходными лампами поставьте катодные повторители. Дел на 2 детали больше - резистор в катод и лампочка.
В катоды выходных ламп поставьте lm317j (маленькие такие до 100 ма) в режиме источника тока. Последовательно с лм поставьте резисторы (Rдоб), что бы на лмках падало 5-7 В. Так вы обеспечите равный и стабильный ток через первичку в обоих плечах. Зашунтируйте лмки конденсаторами и полностьб цепи смешение тоже зашунтируйте. Емкость в катоде считаем как обычно, через параллель 1/S и Rдоб.

Полоса подобного унч на 6п36с/6п37нв и 2 торах 100*300 мм без взбрыков и выбросов 20гц-340 кгц по -3 дБ.

Ps DIM пардон, торы 100*30*20 мм.
 
Последнее редактирование:
А теперь гляньте стоимость "больших" ториков из АМАГ200С.
 
А теперь гляньте стоимость "больших" ториков из АМАГ200С.

"Это хорошо, что по остальными пунктам у вас нет возражений" И. В. Сталин.
Че на стоимость глядеть, если в названии темы заявка на идеал?
Амаг нам не указ, мы на овале отовариваемся.. ;)
 
Идеальный на нано не выйдет, просто нет торов с сечением больше 4 квадрат. Ну можно вдвое сложить, конечно, заплатив за каждй такой сердечник по 6 с лишним тыр, 24 тыр. просто за сердечники - уже не мало. Так и мощности все-равно не нагрузить на них. Гиблое дело, по-моему.
 
Идеальный на нано не выйдет, просто нет торов с сечением больше 4 квадрат. Ну можно вдвое сложить, конечно, заплатив за каждй такой сердечник по 6 с лишним тыр, 24 тыр. просто за сердечники - уже не мало. Так и мощности все-равно не нагрузить на них. Гиблое дело, по-моему.
Если вы внимательно читаете, то высота торов уже 30 мм. Толщина, которую я любезно не указал ранее, - 20 мм. Торов 2 шт. Итого 12 кв см. Были опробования трансы из 3 колечеГ 7,5*1,5*1,5. Мне малые понравились больше, но большие выглядят солиднее, их оставили.
Мало или много рублей к идеалу отношения не имеет.
"Гиблое дело" УЖЕ реализовано и трудится в системе человека, пожелавшего остаться инкогнито включая фото его приобретения, вместо Менли рр/се на 300B. Мэнди были проданы за ненадобностью.
;)

Если нано не нравится, можно поискать горячееатанное частотное железо и отжечь его заново в водороде. Если водород - это дорого, то в ведре с кварцевым песком на углях.
 
Последнее редактирование:
Я опираюсь только на то, что можно купить в том же М-Статоре.
Вы не могли бы указать мощность и полосу на полной?
 
16 вт, полосу я уже указывал, но по просьбам трудящихся напомню: 20гц-340 кГц по -3 дб. Понизу ограничение на межкаскадных конденсаторах в выходном.
 
сила ночи сила дня одинакова х-ня )))) это о том что выше.
 
сила ночи сила дня одинакова х-ня )))) это о том что выше.

Гы гы-гы-гы, "зелен виноград", а зависть очень плохая черта. Для тех, кто не понял содержание моего высказывания и не знает басню "лиса и виноград", пояснения тут: https://yandex.ru/search/touch/?text=зелен+виноград&clid=2298210&lr=10741
 
Последнее редактирование:
К рецепту идеальности нужно добавить:
4 независимых БП.
Фильтры питания с дроссельным входом.
4 трансформатора питания.
Емкости бп ун и КП по 4700 мкф.
Емкости бп выходных каскадов по 6000.
 
Такое уже было, но с самостроком 300В.
Только говорить об этом не стОит.

300 мы опробовали еще на стадии макета с трансами торами от Г3-33. 300В стоили около 140 за квартет и были куплены владельцем этого аппарата для замены в менли. Обнаружить преимущества в этой реализации мы не смогли, ни приборно, ни на слух. С нано торами уже не сравнивали.
 

Статистика форума

Темы
3,301
Сообщения
262,599
Пользователи
2,544
Новый пользователь
vlad'mir
Назад
Сверху Снизу