Идеальный :) Push-Pull на 10-15 Вт

  • Автор темы Автор темы Alex TV
  • Дата начала Дата начала
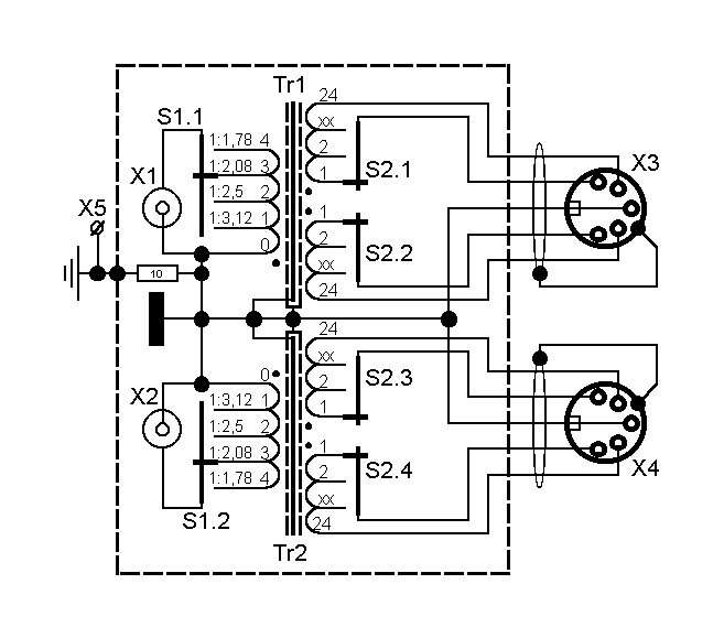
Понятно. Там выходник тороид. Сопротивление первичек будет разное.
Снимок экрана (140).png
 
Якщо не секціонований, то опір половинок первинної обмотки дійсно, буде суттєво різним.
Було б добре, аби фірма вказала смугу не тільки на одному ваті. Бо споживача більше цікавить "смуга потужності", на межі кліпу.
 
Можно включить перевести на русский. Почти первоисточник схемы. http://www.novacon.com.br/audiosva5.htm

Якщо не секціонований, то опір половинок первинної обмотки дійсно, буде суттєво різним.
Було б добре, аби фірма вказала смугу не тільки на одному ваті. Бо споживача більше цікавить "смуга потужності", на межі кліпу.
Снимок экрана (141).png
 
Ну от, на графіках значно скромніші цифри вимальовуються, аніж у описі.
10-70000 Гц на одному ваті, і 15-60000 Гц на десяти.
 
Я с Плитронами сталкивался, хотели применять в свое время. Отказались. Неудовлетворительные фактические результаты, даже хуже, чем на графиках выше. Плюс, только А класс и ИТ в катодах, иначе просто труба.
 
Это параметры этого усилителя ( ГМ-5Б) с таким трансформатором. а сам производитель трансформатора непонятно как производил измерения.
 
Зарубежные журналы на аналогах гм-5б. Параметры хорошие но почему разные токи выходных ламп? И низкое сопротивление анодной нагрузки?
При разнице токов плеч в 5 мА тор уйдет в состояние близкое к насыщению, если только сечение не превышает 20 см.кв при 300 витках на плечо.
Вполне допускаю, что перекосом по току автор вывел железо на максимальную проницаемость, опять же при условии малого количества витков и большого сечения железа.

Кстати схема совсем не фонтан.

Представьте,что омическое половин первички выходника разное, а нам нужна нулевая разность напряжений на концах первички. Одинаковыми токами плеч такого не сделать.

Для чего вам нужно равное падение напряжения на полуобмотках плеч?
 
Последнее редактирование:
Тут есть какое то объяснение но я не силен в английском.
Снимок экрана (144).png
 
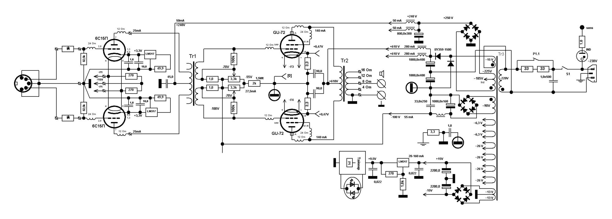
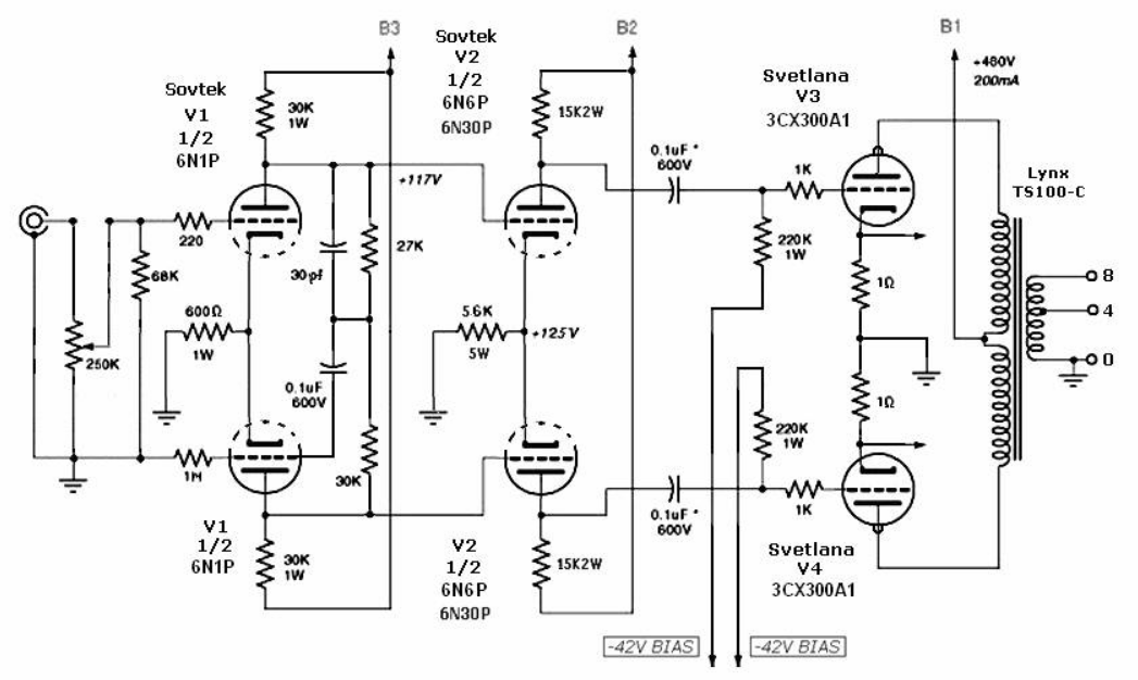
Не нужен ГМ5Б повторитель, автор скопипастил его из схемы модулятора, где 5ка работает с глубоким заходом в токи сетки. Не знаю как 3СХ300, но вот ГМ5 без принудительного охлаждения работает плохо, намного лучше , если температура будет 80-120 градусов. Ну и приведенное сопротивление надо в четыре раза больше.
 
Да, все так, ты же строил на ГМ-5Б пушпулл, фото есть и есть личные впечатления и рекомендации по их применению . А судя по вахам ГМ-5Б в справочнике Ларионова там внутреннее в районе 500 Ом, на пару ламп будет килоом. А автор грузит эту пару на кило двести. Малядэц , джигит.
Не нужен ГМ5Б повторитель, автор скопипастил его из схемы модулятора, где 5ка работает с глубоким заходом в токи сетки. Не знаю как 3СХ300, но вот ГМ5 без принудительного охлаждения работает плохо, намного лучше , если температура будет 80-120 градусов. Ну и приведенное сопротивление надо в четыре раза больше.
 
Понятно. Там выходник тороид. Сопротивление первичек будет разное.
Обычные торы - разнотык в 1..2 Ом.
Диффы - 0.1 Ом.
Но. Это нужно понять. Понималка нужна.

Add. Прикупил наифирменные УПС Victron, торы там делали рабы рабов подвалов.
Однако народ визжит - Да ты чё! Это фирма! Это "Ёжики" делали для Victron'а!
 
Последнее редактирование:
Да, все так, ты же строил на ГМ-5Б пушпулл, фото есть и есть личные впечатления и рекомендации по их применению . А судя по вахам ГМ-5Б в справочнике Ларионова там внутреннее в районе 500 Ом, на пару ламп будет килоом. А автор грузит эту пару на кило двести. Малядэц , джигит.
Фото SE, но я мотал на заказ и проверял выходники для РР, вроде на 7,8кОм. А торики, похоже, для 6С33С или чего-то запаралеленного.
 
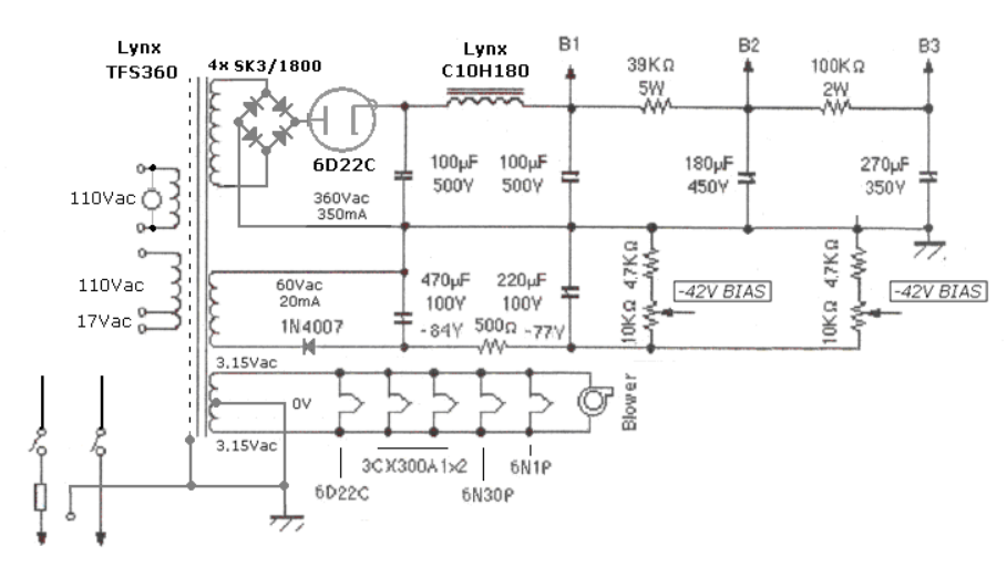
Вот еще перевод с португальского. http://www.novacon.com.br/audiosva6.htm Блок питания максимально простой. Несмотря на наличие двухполупериодного выпрямления с использованием полупроводниковых диодов, мы использовали лампу 6Д22С, что означает, что источник питает усилитель только после того, как все лампы работают на полную мощность. В то же время он действует как фильтрующий буфер, делая ток «мягким». Ветка 60 В подает отрицательное напряжение на сетки выходных клапанов. – Поскольку балансных пар 3CX300A1 в продаже нет, мы используем его как способ балансировки токов выходных ламп в ухе, как объясняет Кобаяши в своей статье. Используется генератор прямоугольных импульсов частотой 100 Гц. Отрегулируйте потенциометры смещения до тех пор, пока резонанс, слышимый в динамиках, не станет минимальным. Это необходимо сделать после 30 минут нагрева для полной стабилизации цепи. Традиционный метод с использованием вольтметра состоит в том, чтобы закоротить вход и отрегулировать один из выходных клапанов, начиная с отрицательных 50 В на обеих сетках, и регулировать один из потенциометров до тех пор, пока между двумя клеммами резистора сопротивлением 1 Ом на катоде датчика не будет считано 120 мВ. тот же клапан. Измеряя напряжение между пластинами клапанов выходного каскада, другой потенциометр регулируют до тех пор, пока показание не станет равным нулю. Ваш усилитель настроен.
Снимок экрана (145).png
Снимок экрана (146).png
 
А, понятно. Меандр 100Гц дает звук , меняющийся при разбалансе токов и влетании транса в насыщение , видимо, на экране будет дикая коряга вместо меандра и она уходит с с настройкой . Там по идее. полка рухает , остаются иглы.
 
20 лет и более назад не было еще простых анализаторов спектра. Там ошибка в схеме - 1м на сетке первого триода.
 
20 лет и более назад не было еще простых анализаторов спектра. Там ошибка в схеме - 1м на сетке первого триода.
Входной каскад вообще херпойми-каковский. Есть же простая схема из справочника Терещуков, за 60-е годы. Малышев ее применял в своих пушпулах.
 
Я с Плитронами сталкивался, хотели применять в свое время. Отказались. Неудовлетворительные фактические результаты, даже хуже, чем на графиках выше. Плюс, только А класс и ИТ в катодах, иначе просто труба.
Загалом досить і смуги 50-12500 Гц по мінус один дБ. По мінус три в районі 30 кГц. Одержав такі результати на секціонованому торі, з магнітопроводом 250 Вт "габаритної потужності", на межі кліпінгу.
Працював далеко не в райських умовах - лампа з високим внутрішнім опором.
Якоїсь підвищеної чутливості до перекосів струму плеч не помітив. Щоправда, там небагато заліза в магнітопроводі, та багато міді в обмотках.
Загалом тор для РР класна штука, тільки намоточний верстат не намотає його виток до витка. Тільки вручну.
А чи нормальний буде ТВЗ, коли витки внавал?
На пару таких торів пішло більше 10000 помахів човником.
 
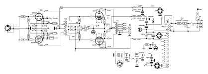
Собственно, вот схема в которую я подтыкал ГМ5Б вместо ГУ72.
 

Вложения

  • Амр72.jpg
    Амр72.jpg
    164.3 KB · Просмотры: 127
Как-то так:
 

Вложения

Вами проделана большая работа! А как субъективно звучали двухтактники на гу-72 и гм-5б?
 
Отлично звучали. ГУ72 мне показалась более удобной из-за отсутствия спецохлаждения.
 
Фото SE, но я мотал на заказ и проверял выходники для РР, вроде на 7,8кОм. А торики, похоже, для 6С33С или чего-то запаралеленного
8 шт ел34 в триоде.

Отлично звучали. ГУ72 мне показалась более удобной из-за отсутствия спецохлаждения.
Были чешские панельки с каналами-щелями. К ним очень удобно ставится вентилятор на 12 В с пониженными до 4,5-6 в напряжением. Сверху ставится водопроводная труба. По температуре на аноде регулируем напряжение на вентиляторе. При 90 Вт рассеиваемой мощности и температуре 130 гр примерно 4,2 в.
 
Радиаторы от гу50 пользовал, отлично справлялись. И вентилятором легко дополнить.
 
Я для экспериментов такой макет сооружаю. С первого вентилятора нужно конус сделать чтобы на ножку дул. Всю раму закрою текстолитом или фанерой. Радиатор от гу-43б. Отпилена половина. Вторая на вторую лампу пойдет. Там внешняя оболочка анода меньше греется чем сам анод. Нет смысла мощный радиатор ставить.IMG_20241017_164931.jpgIMG_20241017_164959.jpg
 
Я для экспериментов такой макет сооружаю. С первого вентилятора нужно конус сделать чтобы на ножку дул. Всю раму закрою текстолитом или фанерой. Радиатор от гу-43б. Отпилена половина. Вторая на вторую лампу пойдет. Там внешняя оболочка анода меньше греется чем сам анод. Нет смысла мощный радиатор ставить.Посмотреть вложение 111828Посмотреть вложение 111829

Да, парни не мелочаться! )))
Я стесняюсь спросить, какую мощность на аноде планируется высаживать?
 
Последнее редактирование:

Статистика форума

Темы
3,304
Сообщения
262,984
Пользователи
2,544
Новый пользователь
vlad'mir
Назад
Сверху Снизу