Идеальный :) Push-Pull на 10-15 Вт

  • Автор темы Автор темы Alex TV
  • Дата начала Дата начала
вам тоже)я просто делюсь тем что знаю,а люди сами пусть решают,так что не в обиду,мне таких советов в свое время не давали а жаль,время мотать прошло,нет желания как раньше что то паять,,,,,,,,,тк жилья своего нет,акустики приличной то же,поэтому нет смысла изощряться
Зато можно потрындеть и посоветовать что-нибудь Александру Резвому, которому нужны Ваши советы, как в бане лыжи.. (и далее по Высоцскому В. С.).
Интересно, какой там получился коэффициент заполнения окна медью.
Тоже мотал первичку ПЭЛШО, трансик хороший получался по звуку.
 
Зато можно потрындеть и посоветовать что-нибудь Александру Резвому, которому нужны Ваши советы, как в бане лыжи.
совет был не ему, а владельцу ригондовских трансов,хотя насчет пэлшо и ему,по пробивному пэтв-2 в трое больше-3000в и не жрет окно,а пэлшо нужно лишь в секции возле анода,для уменьшения емкости,дальше толку от него ноль,только место жрет
 
У вас усиление = R12 делим на R3, 22ком на 110 Ом, 20 раз аж. Куда нахер такое усиление, зачем? десять-пятнадцать раз за глаза. Вольт дал-10 снял. В моей схемке чутья 500милливольт, хватает на все, выходное сопротивление менее Ома.
Но тут капкан. Схема может терять устойчивость , взгенерить без нагрузки, нужна коррекция, в цепи ООС , емкостишку подбирать надо папаллельно резистору R22, на выход шунтик припаять Ом 50. Вы способны это провернуть?
Скорее обморок нужно терять, Ах! Сцену не так строит! Тьфу ты.
У всей Молдаванки строит сцену, у этого чудака-нет.
Все верно. Недавно смакетил такой же, только( «меньше и другой» х/ф День выборов) на китайских выходниках. Кроме того, что протрахался с «ориентацией» обмоток, пришлось добавить несколько сот пик к резистору оос. Удивительно, что Дядя Саша не упомянул про то, что драйверу, с непосредственной связью 300 в. мягко говоря, ну вы знаете. Когда то делал для 2А3 по типу АудиоНот, пришлось почти до 600 в. поднимать. Ни разу не пожалел, собирая проверенные схемы от наших форумчан. В крайнем случае всегда помогут довести «до ума». Свой проект приостановил в связи с тем, что тор ТорКан-150 загудел. Вчера прислали китайский же силовик. Приеду с командировки, доделаю, пути назад уже нет. Будет « Народный ПП» на Китайских, доступных трансах.
 
Все верно. Недавно смакетил такой же, только( «меньше и другой» х/ф День выборов) на китайских выходниках. Кроме того, что протрахался с «ориентацией» обмоток, пришлось добавить несколько сот пик к резистору оос. Удивительно, что Дядя Саша не упомянул про то, что драйверу, с непосредственной связью 300 в. мягко говоря, ну вы знаете. Когда то делал для 2А3 по типу АудиоНот, пришлось почти до 600 в. поднимать. Ни разу не пожалел, собирая проверенные схемы от наших форумчан. В крайнем случае всегда помогут довести «до ума». Свой проект приостановил в связи с тем, что тор ТорКан-150 загудел. Вчера прислали китайский же силовик. Приеду с командировки, доделаю, пути назад уже нет. Будет « Народный ПП» на Китайских, доступных трансах.
Это так, Аудионотовский драйвер на 6SN7 с гальваносвязью , с питанием 400в гнал вместо синуса ведро грязи задолго до ограничения выхода на 300В . Выручало лишь высокое чутье колонок , не доводившее усилитель до максимума.
Ламповый пред AN тоже был сделан забавно, на 2 вольтах выходного влетал в клип, более-менее чистый сигнал был в районе 0,5 вольта, дальше звук мутнел и портился. И само ограничение было резко несимметричное.
 
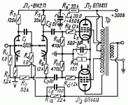
Друзья, исходя из опыта, подскажите оптимальную емкость межкаскадных конденсаторов? В ригонде 0.047, во многих старых схемах 0.1. Такой емкости можно купить в достаточном количестве ФТ-3. В принципе есть 0.22. В макете поставил самые дешевые из чипа китай, в принципе играет и низких возможно даже и достаточно. Пересобрал усилитель по этой схеме, оставив лампы 6п14п с их резисторами в сетке и катоде и ультралинейное включение, звук как по мне лучше, чем по схеме приведенной ранее.
 

Вложения

  • PP.JPG.f8cd0445711a7cbfc18458c9aec26f1c.jpeg
    PP.JPG.f8cd0445711a7cbfc18458c9aec26f1c.jpeg
    88.9 KB · Просмотры: 158
Межкаскадный конденсатор с сеточным сопротивлением следующей по ходу лампы образует фильтр (ФВЧ). Который легко считается.
Например, при резисторе 330 кОм и емкости 0,047 мкФ частота среза фильтра будет примерно 10 Гц.
При 0,033 мкФ - 15 Гц. Достаточно ли будет такой нижней границы работы усилителя?
Здесь надо ответить исходя из свойств акустики, и выходного трансформатора.
Вот что-то подсказывает, что они гораздо раньше свалят.
А ТВЗ, если и не свалит раньше, то будет давать сильную отсебятину на нижнем краю своего диапазона.
Куда проще найти высоковольтный надежный конденсатор на емкость 0.033...0,047, чем 0,1 или 0,22 мкФ.
 
Последнее редактирование:
Fн=160/(R*C) - нижняя частота полосы пропускания данного участка схемы по уровню минус 3 дБ.
Fн - в Гц, R в кОм, C в мкФ.
В приведенной схеме 160/(330*0,1)=4,8 Гц. Это значение д. б. примерно в 10 раз ниже нижней частоты пропускания выходного трансформатора.
 
R15C4 в розрахунок не берем, бо там великий запас по частоті зрізу, яка становить 1,5 Гц.
Було б добре, якби обмежуючий знизу смугу підсилювача конденсатор стояв перед R1.
Це здорово підчистило б його інтермодуляцію. Яка виникає і в першому каскаді.
 
Последнее редактирование:
нормальная регулировка тока выходных ламп с нормальной балансировкой дает стабильное уменьшение искажений на 0.1% и больше
 
Спасибо за толковое разъяснение.

А если применить выходные лампы как в схеме вместо моих 6п14п, будет ли звук интереснее, стоит ли их покупать?
 
А если применить выходные лампы как в схеме вместо моих 6п14п, будет ли звук интереснее, стоит ли их покупать?
там все определяет выходной трансформатор, потом ток выходных ламп и балансировка, потом можно драйвер подстроить. замена 6п1п на 6п14п сама по себе смысла не имеет, но вот какая из этих ламп лучше будет с имеющимся трансформатором неизвестно. если покупать, то только отобранный квартет.
 
6П1П-ЕВ в однотакте для СЧ/ВЧ сейчас днями слушаю собранной на простой схеме от китайцев но заменой всех деталей и Дмитрий (DIM) помог с обвязкой пред драйвера на 6Н1П
звук уся нравится, выходные трансы однотактные от Ригонды.
Для масштабности когда слушаю музыку включаю активный саб, ваще обалденно и это на курином усе в 1,2 ватта ))
 
Схема, зазвичай, розробляється під конкретні лампи.
6П14П і 6Н1П не є взаємозамінними.
 
А если применить выходные лампы как в схеме вместо моих 6п14п, будет ли звук интереснее, стоит ли их покупать?
Для ваших лучшая схема будет от АБ!
АБ схема 2 тактного уся.jpg


для однотактных покупают отобранную пару. или иметь ведро непользованых ламп)))
Для ЕВ не нужно ведра, а с ромбиком №1 они почти все идут ноздря в ноздрю )
 
Для ЕВ не нужно ведра, а с ромбиком №1 они почти все идут ноздря в ноздрю )
а на какие параметры? например у некоей лампы по паспорту "ток катода 72ма +-18ма". у этих ЕВ какой он будет? отобранные квартеты и пары не на ровном месте выдуманы)))
 
Для ваших лучшая схема будет от АБ!
Посмотреть вложение 129789
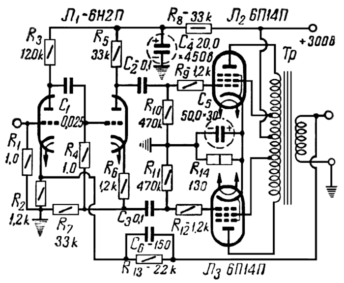
ТАН 56 прекрасно заменит указанный на схеме ТАН-8.Кенотрон 6ц5с заменил советский мостик КЦ405 д. Он удобен креплением , винт М3.
Схема тов. Бокарёва отличается от схемы тов Бокарёвъа смещением выходных ламп. Накальное 6, 3 в выпрямлено диодом Шоттки до минус 8, 2, подано снизу в точку встречи R8-R9 , а недополученные пара вольт добываются в катодах выходных ламп переменником на 100 Ом между катодами, бегунком в землю. Контрольные точки с катодов выведены наверх , на них накручивается ноль , означающий равные токи покоя плеч вых каскада.
Схема добыта из журнала Радио за 1958 год 11 номер, хотя недавно оказалось, что точно такая же схема работает в усилителе Зеннхайзер-Телефункен на EL95.
 

Вложения

  • ultra_pa7.gif
    ultra_pa7.gif
    32.5 KB · Просмотры: 156
  • IMG_20241010_171922.jpg
    IMG_20241010_171922.jpg
    672.6 KB · Просмотры: 144
Последнее редактирование:
Про лампу немного понятно, если разное внутреннее сопротивление, то и трансформатор свой расчет. Посмотрел к примеру от ТЭК, так там вообще заявляют, что можно для 6П1П/6П14П/6П15П/6П6С , стоваттный еще и на 6п3с... Как они так умудряются. Мои ригондовские на 6п14п явно рассчитаны.
 
Про лампу немного понятно, если разное внутреннее сопротивление, то и трансформатор свой расчет. Посмотрел к примеру от ТЭК, так там вообще заявляют, что можно для 6П1П/6П14П/6П15П/6П6С , стоваттный еще и на 6п3с... Как они так умудряются. Мои ригондовские на 6п14п явно рассчитаны.
у меня есть такие торы на 6п14п\6п3с там стандартная первичка, но вторичка на 5 отводов. так и выходит. а еще и током выходных ламп можно поиграться.
 
Объединить вместе одним трансформатором можно разве что 6П1П/6П6С/6Ф6С/6Ф6М-1
А та же 6П18П уже не 6П14П. Так как боле токовая, более низкоомная и более низковольтная.
Вот непонятно, почему на 6П18П так мало внимают обращения. На слуху или 14-я, ил EL-ка.
 
Объединить вместе одним трансформатором можно лишь 6П1П/6П6С/6Ф6С/6Ф6М-1
А та же 6П18П уже не 6П14П. Так как боле токовая, более низкоомная и более низковольтная.
Вот непонятно, почему на 6П18П так мало внимают обращения. На служу или 14-я, ил EL.
6П18п работала в схеме с фиксированным смещением минус 18 вольт, 250 на экране и 400в на аноде. Внутреннее получалось то же, что у 6п14п, мощность та же. Отличная звуковая лампа. Если смещение найти. Полная альтернатива 6п14п.
 
Это не штатный ее режим, при таких напряжениях.
Добавлю, что эмиссия у 6П18П гораздо выше, чем у 6П14П.
В Терещуке не зря именно на ней приведена схема с бестрансформаторным выходом, на высокоомную АС.
 
Это не штатный ее режим, при таких напряжениях.
Добавлю, что эмиссия у 6П18П гораздо выше, чем у 6П14П.
Мне нужно было узнать, что там с внутренним . Да то же самое что 6п14п. Эмиссию не проверял.

ТАН 56 прекрасно заменит указанный на схеме ТАН-8.Кенотрон 6ц5с заменил советский мостик КЦ405 д. Он удобен креплением , винт М3.
Схема тов. Бокарёва отличается от схемы тов Бокарёвъа смещением выходных ламп. Накальное 6, 3 в выпрямлено диодом Шоттки до минус 8, 2, подано снизу в точку встречи R8-R9 , а недополученные пара вольт добываются в катодах выходных ламп переменником на 100 Ом между катодами, бегунком в землю. Контрольные точки с катодов выведены наверх , на них накручивается ноль , означающий равные токи покоя плеч вых каскада.
Схема добыта из журнала Радио за 1958 год 11 номер, хотя недавно оказалось, что точно такая же схема работает в усилителе Зеннхайзер-Телефункен на EL95.
Трансы питания(на фото, пара) справлялись при сетевом 220, на новом месте оно оказалось от 245 до 230, затрещали, пришлось искать и менять на новый. ТАН56 подошел, скоммутированный под новую повышенную сеть.Утих, остыл, все запело.

Для ваших лучшая схема будет от АБ!
Посмотреть вложение 129789


Для ЕВ не нужно ведра, а с ромбиком №1 они почти все идут ноздря в ноздрю )
А другой косяк , внедренный в схему якобы от имени тов БокарёвЪа, это несоответствие кенотрона запросу на ток усилителя. Он там с парой выходных ламп отбирает под сотку мА, тогда как кенотрон по пачпорту выдает 75 ма. Непоря-до-чек-с!
Косяк номер 3- для схемы от тов. БокарёвЪа на выход требуются идеально подобранные пары ламп, иначе проблемы растут со временем, мощность падает, звук гадится, лампы изнашиваются неодинаково, все плохо.
Этого нет в схеме тов. Бокарёва , недавнего розлива, там предусмотрен контроль тока по плечам и возможности подстройки режима ламп. За что поклон коллеге Banat , его схема УНЧ Искра решила несколько проблем.
 
Вот непонятно, почему на 6П18П так мало внимают обращения. На слуху или 14-я, ил EL-ка.
Мне всегда казалось что эта лампа в основном вроде 6п43п, делалась в последние годы СССР с кучей брака и хреновой повторяемостью. Такое сложилось впечатление ещё с времён старого А_Портала.
 
Александр Бокарев, вашу схему с ошибкой (ранее показьівал) уже другие рекомендуют к применению
Скажу вам больше, она с октября прошлого года поет у одного хорошего южанина , в паре с шикарными колонками. И к ним дядя Бока тоже причастен. А крестный отец колонок дядя DIM .

Мне всегда казалось что эта лампа в основном вроде 6п43п, делалась в последние годы СССР с кучей брака и хреновой повторяемостью. Такое сложилось впечатление ещё с времён старого А_Портала.
43-е на старо-Апе так хвалили, так хвалили, что аж я раззадорился, достал, перестроил схему Бокемона под 6П18П. Вставил эти 6П43-е туда- ВАЙ КОШМАР!! Аноды с одного края малиновые, внутри светятся, причем- все. Мусорное ведро приняло в объятия всех.
И староаперов попомнил добрым трехэтажным словом.
ПС. Лампы 43-е с надписью красными буквами не глядя - за борт. Шлак перестроечный, отрыжка 90-х.
 
Неудачная попытка повторить EL86, по-моему.
 
Это не штатный ее режим, при таких напряжениях.
Добавлю, что эмиссия у 6П18П гораздо выше, чем у 6П14П.
В Терещуке не зря именно на ней приведена схема с бестрансформаторным выходом, на высокоомную АС.
Несложно проверить эмиссию, на досуге. Пара восемнашек где-то была.

Неудачная попытка повторить EL86, по-моему.
Видимо, так. Как тесть говорил- похожа свиня на коня, только имя разное.
 

Статистика форума

Темы
3,304
Сообщения
263,052
Пользователи
2,544
Новый пользователь
vlad'mir
Назад
Сверху Снизу