Источник тока для питания транзисторных предусилителей

а сцена расширилась до небывалых размеров.
угу поэтому собираем АБ унч с 0 .0000003 % искажений. Зачем нам этот А клас не звучащий там сцены нету а мне как с музыкальным слухом про сцену вообще смешно читать. Слушаем D клас за 100 рублей зачем нам эти А классы улучшения итд
могу дать ссылку на ютуб там унч вообще гений собирает ультралинейный А клас.. глупый наверное делать нечего
 
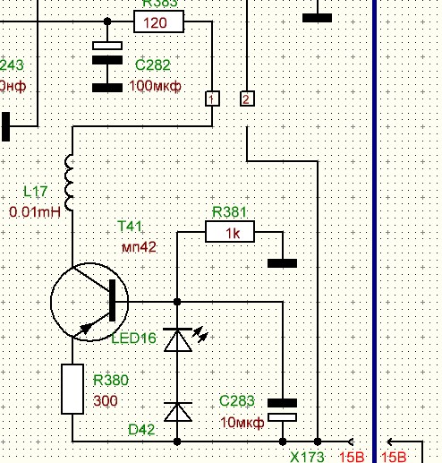
основное питание после стабилизатора регулятора...короче поступающее в источник тока = 10.15В

на сами резисторы щупы тыкал
R380 = 0.0015
381 = 6.80
382 = 0.72
Если номиналы резисторов соответствуют схеме, то Т40 закрыт, Т41 как-то работает.

поступающее питание 10.12

т41 эмиттер 10.12
база 8.89
коллектор 9.54

т40
база 10.12
коллектор 8.89
Всё работает, как я описал в #22.

За сим, позвольте откланяться. smile_21
 
чем собсно генератор тока
да ладно ? 6 мА потребления это вообще неочем. Даже радиатор не нужно транзисторам. Абсолютно холодные . Я же не унч питаю им а предкаскады.
Не ну я конечно экспериментировал и с унч с током 500 мА !! там при подключении оно конечно все начинало работать но транзистор греться начинал как печька.
Конечно в таком случае уже нужен будет радиатор ставить.

Вот записал в стерео . Динамики у меня без корпусов просто лежат прямо . 3 ГД-42
И кто там говорил что германий ВЧ не воспроизводит?

тесты
по фазе вроде ровно может разная высота телефона была...Ну я на телефон писал а не спец стерео микрофон если что
сначала левый динамик потом правый.
Питание через источник тока
Если внимательно вслушаться вылазиет какая то гармоника в самом начале точнее усиливается что ли.. постоянно играет нота. Наверное этим А класс хорош
 
6 мА потребления
Ну, давай, научи меня считать стабилитроны.

Ток потребления - 6 мА.
Плюс начальный ток стабилитрона - больше 3-х мА. Уже 10.

Зададим питалово: 15 В на схеме, 20 В на входе стаба.
Итого, 15х4=60 мВт сеет стабилитрон, 5х6=30 мВт сеет ИТ. Всего - 90 мВт.

Компенсационный: схема управления потребляет ноль. Остаётся только моща на регулирующем транзисторе:

(20-15)х6=30 мВт.

КПД втрое выше.

кто там говорил что германий ВЧ не воспроизводит?
Да хоть на 19-й айфон его пиши, ты ВЧ не слышал ещё.
 
обычная схема динамическая нагрузка и повторитель все играет все звучит все собранно давно на платке.
Схема совсем необычная. Чем то напоминает бетта-фолловер, но там источник тока на транзисторе, а у вас не пойми-чего. Чтобы транзистор работал как источник тока, потенциал базы должен быть зафиксирован относительно нижней ноги эмиттерного резистора. Обычно там ставят диод или пару диодов. А у вас база через резистор соединена с коллектором.
Что толку, что работает? Вопрос в том, как работает...
 
Схема не моя но именно так так было описание с тестами и тд сравнениями лет 6 назад ее нашел.
Дайте ссылку на прототип. Поглядим.
Ну попробую в двух словах "на пальцах" вам втолковать. Предположим, что транзистор имеет идеальные параметры. Тогда ток коллектора приблизительно равен току эмиттера. В эмиттере стоит резистор. Нам надо, чтобы напряжение на этом резисторе было постоянным и не зависело от питания коллектора. В этом случае транзистор будет работать источником тока. А как зафиксировать напряжение на этом резисторе? Ответ. Подав на базу фиксированное напряжение. Для этого и служат диоды, как источники опорного напряжения. А у вас база соединена с коллектором. Фактически имеем режим обыкновенного диода, который никаким источником тока не является. Это мое очень вульгарное толкование, только чтобы вам понять. Нельзя что-то изобретать не понимая как работают элементарные элементы, лампа и транзистор. Это же основы основ. Это как дважды два для первокласников.
 
Що вже там казати про струмове дзеркало Вільсона. Якщо дехто плутається в трьох деталях.
 
Посмотрите унч Худа 2005 там точно такие же ИСТ стоят.
Абсолютно не такие! Там именно источники тока на двух транзисторах, как вы показали в вашем первом посте. Вы что сами не отличаете, что показываете? О схеме на лампах я уже высказался. Разве там такой источник тока?
 
Последнее редактирование модератором:
после Нового года никак не очухаетесь
Это по моему вы не очухались раз не можете сообразить куда в схему поступает питание smile_1 _da _hm__santa
абсолютно такой же и в лампах. Разные просто номиналы резисторов дабы не сжечь светодиод.
И резисторы омные разные.

Дайте ссылку на прототип. Поглядим.
а то я помню что я гуглил 5 лет назад ?
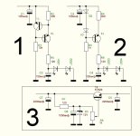
прпр666.jpg
база с коллектором ага. И о чудо . В худе точно так же. 10к стоит там. А у меня просто последовательно с ним еще и светодиод_da_hm_
два раза мысленно направо повернуть схему и 1 в 1 худовское

Що вже там казати
а шо казати если взяти мою схему фиолетовую и худа 2005 с ИСТ . Как думаете топология же вроде одинаковая ?
Только у меня дифкаскад а у него обычный фазоинвертор вроде...По моему звук одинаковый выйдет?
 
а то я помню что я гуглил 5 лет назад ?
база с коллектором ага. И о чудо . В худе точно так же. 10к стоит там. А у меня просто последовательно с ним еще и светодиод_da_hm_
два раза мысленно направо повернуть схему и 1 в 1 худовское
Вот это худовское? Вы с какого дуба рухнули? До двух считать то хоть умеете? Сколько тут транзисторов? В одном канале естественно.
Очень интересно накал заведен! Думаю, что такая схема и без анодного работать будет неплохо. smile_1

hud.jpeg
 
Последнее редактирование:
я про источник тока а что там не так с накалом ? на общий провод потенциал через резистор с отдельного питания накала
не будет она без анодного работать

вон с лампы какая прет....толи с звуковой карты в уши сразу прям пластик
 
это худовское?
я про источник тока
Да Да Да!!! И я про него же... Где в этой схеме худовский источник тока?
А самое главное просветите бестолкового, что тут вообще делает транзистор? Он тут для мебели или просто для красоты? А светодиод зачем? Подсвечивать лампы? Им собственного накала не хватает, чтобы создавать иллюзию теплого лампового звука? Или без него гармоник маловато для вовлеченности и живости в звуке?
 
я про источник тока пишу
В конечном итоге, стабилизировать надо напряжение на устройстве. Должен быть стабилитрон или целый узел-аналог. Источник тока напрямую на девайс нагружать нельзя.
 
В конечном итоге, стабилизировать надо напряжение на устройстве. Должен быть стабилитрон или целый узел-аналог. Источник тока напрямую на девайс нагружать нельзя.
до источника тока стоит регулятор наяжения. и почему это нельзя если схема позволяет по питанию

Где в этой схеме худовский источник тока?
два раза схему повернуть

А светодиод зачем?
захотелось
 
Вот именно, что генераторы тока работают всегда в паре со стабилитронами, а в ИОНах прямо входят в их состав, те и другие. Давай, не будем основы электроники шатать?
 
Вот именно, что генераторы тока работают всегда в паре со стабилитронами, а в ИОНах прямо входят в их состав, те и другие. Давай, не будем основы электроники шатать?
где тут стабилитрон ??
 

Вложения

  • 604955981_2.jpg.d1430df8174074602ff3569b8a0edc11.jpg
    604955981_2.jpg.d1430df8174074602ff3569b8a0edc11.jpg
    41.1 KB · Просмотры: 31
Последнее редактирование:
База-эмиттерный переход VT1 работает как опорный элемент (стабилитрон) Крутизна увеличена за счет ООС. Не зря два транзистора. Но температурная стабильность плохая. Детский сад!!!!!!!! В любой книжке об этом. Вы неграмотный? Читать умеете? Или только писать всякую ху... ню горазды? Если бы вы просто спросили, типа, не понимаю, объясните, я бы этих слов не говорил. Но ваша безграмотность воинствующая. Вы что то сами тут доказываете.
 
База-эмиттерный переход VT1 работает как опорный элемент (стабилитрон) Крутизна увеличена за счет ООС. Не зря два транзистора. Но температурная стабильность плохая. Детский сад!!!!!!!! В любой книжке об этом. Вы неграмотный? Читать умеете? Или только писать всякую ху... ню горазды? Если бы вы просто спросили, типа, не понимаю, объясните, я бы этих слов не говорил. Но ваша безграмотность воинствующая. Вы что то сами тут доказываете.
это у вас безграмность де тут нафиг стабилитрон ?? там ничего никак не работает.
там стоит РЕЗИСТОР выполяющий роль регулировки тока
 
Вот ссылка , для самообразования в доступном изложении по данной теме. Что то не получается вставить , попробую другим способом. короче набираем в Дзене, Яндексе, " Источники ( генераторы ) тока, стабилизаторы тока, токовые зеркала."https://dzen.ru/a/YQDayhha2W4TDdmGhttps://dzen.ru/a/YQDayhha2W4TDdmG?share_to=linkhttps://dzen.ru/a/YQDayhha2W4TDdmG
https://dzen.ru/a/YQDayhha2W4TDdmGhttps://dzen.ru/a/YQDayhha2W4TDdmGhttps://dzen.ru/a/YQDayhha2W4TDdmG
 
Последнее редактирование:
От коллектора - на общий.
там резистор 1к

сделал два таких на каналы. Сами унч запитал от отдельных регуляторов напряжения на транзисторе стандартных. С которых питаюются эти источники. Звук супер как лампа.Хотя лампу еще не подключал каскад.
 

Вложения

  • 2026-01-05_000713.jpg
    2026-01-05_000713.jpg
    144.7 KB · Просмотры: 26
Последнее редактирование модератором:

Вложения

  • 2025-12-05_020021.jpg
    2025-12-05_020021.jpg
    131.5 KB · Просмотры: 32
два диода. А если ставят 2 транзистора то
1767563104374.png

Какой источник тока лучше: с ИОН на диодах, или двухтранзисторный?
Стрелкой показан источник питания с пульсациями. Победит тот генератор, ток которого меньше зависит от пульсаций:

1767563211966.png

Который победил?
 
Посмотреть вложение 166672
Какой источник тока лучше: с ИОН на диодах, или двухтранзисторный?
Стрелкой показан источник питания с пульсациями. Победит тот генератор, ток которого меньше зависит от пульсаций:

Посмотреть вложение 166673
Который победил?
У меня лучше загадка. Кто победил просто 1 или 2 ? А теперь кто победил 1 или 2 если запитать их от 3 ?
с1 с2 1000мкф
R7 330 ом вместо 120 ##
829 составной если кто забыл
Возможно последовательно светодиодам резистор ом 680 чтоб не сгорели.
питание 12-15 В
 

Вложения

  • 2026-01-05_014832.jpg
    2026-01-05_014832.jpg
    54.1 KB · Просмотры: 29
Последнее редактирование:

Последние сообщения

Статистика форума

Темы
3,196
Сообщения
248,065
Пользователи
2,455
Новый пользователь
Станислав В..
Назад
Сверху Снизу