JLH на германиевых транзисторах

ну два канала в тепло вам 60 Вт дают...сами подумайте...если чуть тёплые радиаторы...куда ваши 60 Вт улетают? может их там нет?
При питании 24 в. на выходе 20 в. от пика до пика, неискаженного сигнала. Нагрузка 10 Ом. Напряжение на эммитерном резисторе в 1 Ом нижнего транзистора 1 в. Нагрузочный резистор греется, радиаторы чуть теплые. Куда там 60 Вт. девается, хз.
Зато в гараже теплее.
У меня помещение отгорожено от гаража, утеплено и сквозняков нет. Там и без него тепло.
 
Вопрос - можно ли перевести Худа в режим АВ?
 
Вопрос - можно ли перевести Худа в режим АВ?
Сделать выход на полевиках (схемы имеются) и установить ток покоя до 100 ма - звук так себе (но некоторым нравится)))
 
Сделать выход на полевиках (схемы имеются) и установить ток покоя до 100 ма - звук так себе (но некоторым нравится)))
Есть компромиссный вариант, убавить ток покоя, задрав питание. Согласовать с нагрузкой с помощью выходного автотрансформатора. У Худа с этим делом неважно, на 4 Ома он превращается в камин.
 
Для звука всегда лучше убавить питание, добавив ток.
Но народ неслушный, получив рыбку классного звука, непременно хочет еще и сесть на бутылку большей мощности. Или мечется между тем и этим, не зная к какому берегу пристать.
 
Для звука всегда лучше убавить питание, добавив ток.
Но народ неслушный, получив рыбку классного звука, непременно хочет еще и сесть на бутылку большей мощности. Или мечется между тем и этим, не зная к какому берегу пристать.
Классный звук без выносящей уши мощности хорош для унутреннего потребления, но хреново продается.
Мощный тяжело получается, да еще и с кошмарной себестоимостью. Потому тоже плохо продается.
Вот и мечутся. Для личного потребления вроде как уже не надо, а продать нереально.
 
Есть потребители и того, и другого. Просто в современном мире, заваленном мусором прорвы дешевых товаров, вообще продать что-либо очень непростая задача.
 
Не согласен с таким категоричным утверждением, все хорошо в меру и по расчетам.
 
Есть потребители и того, и другого. Просто в современном мире, заваленном мусором прорвы дешевых товаров, вообще продать что-либо очень непростая задача.
Противоречие наблюдаю я :)
Товар по определению это то, что можно продать с прибылью.
Остальное да, мусор. Стало быть товара не сильно и много. Что характерно он распродается. Иначе перестает быть товаром.
 
Нонешний товар приобрел еще одно, новое качество - быть с прибылью выброшенным в мусор.
Иногда - просто отданным забесплатно.
 
Нонешний товар приобрел еще одно, новое качество - быть с прибылью выброшенным в мусор.
Иногда - просто отданным забесплатно.
Ты опять с какой то целью смешал два процесса.
Товар продан, прибыль получена.
А что покупатель не совсем умный и желает непонятного, так это его личные проблемы. И летят все эти домашние кинотеатры с киловаттом выходной мощности на вторичный рынок или под пресс.
Одно другому никак не мешает.
Хочешь титановую оглоблю покрытую платиной?
Вот, пжалста.
А что ты с ней делать будешь, твои личные трудности.
 
В мире хронического перепроизводства давно уже часть нового товара прямо идет, условно говоря, "под пресс" вторичной переработки. Какая тут прибыль? Лишь бы убытки минимизировать.
 
В мире хронического перепроизводства давно уже часть нового товара прямо идет, условно говоря, "под пресс" вторичной переработки. Какая тут прибыль? Лишь бы убытки минимизировать.
Опять таки нет. У производства есть "выключатель" - процентная ставка по кредиту. Как только она превысит значение, при котором производство рентабельно, всякая активность сходит в ноль совершенно автоматически.
Перепроизводство сначала обваливает цену и снижает рентабельность, после чего особо упорные и тупые банкротятся.
 
АвтоТрансформатор - вообще не выход.
Маркетинговые штучки обсуждать неинтересно.
Полевики не по феншую.

Расширенно дублирую вопрос - КАК изменить схему Худа, не усложняя особо, простыми (понятными) переделками, чтоб получить КАЧЕСТВЕННЫЙ режим АВ?
При этом пусть будет незначительное ухудшение параметров.

Проходит ли моё следующее предложение - предоконечник - составной из, к примеру МПкакого нибудь и П605, а выходники - П216 или 217.
Ну и возможно, хоть и не хотелось бы, вход - дифференциальный.

Это я перекликаюсь с предложением - меньше напряжение, больше ток.
А, ну ещё - фильтр питания совместить с выходным конденсатором и сделать, к примеру, последовательно 2 банки по 100 000 мкф на 6,3 вольт. При питании 12 вольт.
И сглаживание питания и сверх НЧ выход - ?
 
Расширенно дублирую вопрос - КАК изменить схему Худа, не усложняя особо, простыми (понятными) переделками, чтоб получить КАЧЕСТВЕННЫЙ режим АВ?
Если в слове хлеб заменить все 4 буквы, то получится слово пиво.
 
Полевики не по феншую. КАК изменить схему Худа, не усложняя особо, простыми (понятными) переделками, чтоб получить КАЧЕСТВЕННЫЙ режим АВ?
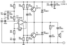
Насчёт полевиков погуглите "усилитель Никитина на n-канальных полевиках", потом будете рассуждать. По схеме Худа режим AB возможен только с мосфетами на выходе. Биполяры будут работать в AB если использовать составные транзисторы (дарлингтоны) ну вот примерно как здесь.
 

Вложения

  • Никитин_2003-2.gif
    Никитин_2003-2.gif
    58.3 KB · Просмотры: 147
Последнее редактирование:
Проходит ли моё следующее предложение - предоконечник - составной из, к примеру МПкакого нибудь и П605
Такое делали все в 1966-1970 г.г. - итальянцы, французы, Гендин,Зыков...-только оконечник составной. Схемы здесь были. Проблема - в термостабилизации. В первых схемах была конденсаторная связь между каскадами, потом-только нижний выходник, а Худ уже с непосредственной связью.
 
Последнее редактирование:
АвтоТрансформатор - вообще не выход.
Маркетинговые штучки обсуждать неинтересно.
Полевики не по феншую.

Расширенно дублирую вопрос - КАК изменить схему Худа, не усложняя особо, простыми (понятными) переделками, чтоб получить КАЧЕСТВЕННЫЙ режим АВ?
При этом пусть будет незначительное ухудшение параметров.

Проходит ли моё следующее предложение - предоконечник - составной из, к примеру МПкакого нибудь и П605, а выходники - П216 или 217.
Ну и возможно, хоть и не хотелось бы, вход - дифференциальный.

Это я перекликаюсь с предложением - меньше напряжение, больше ток.
А, ну ещё - фильтр питания совместить с выходным конденсатором и сделать, к примеру, последовательно 2 банки по 100 000 мкф на 6,3 вольт. При питании 12 вольт.
И сглаживание питания и сверх НЧ выход - ?
216 и т. п . -по современным требования только в сабвуфер ,как добавка к 600-ым не поможет ,а навредит. Режим AB в Худе - как обычно компромисс между потребляемым током и искажениями ,подбирается резистором в базе выходного транзистора
 
Полевики не по феншую.
Еще как по феншую.
Расширенно дублирую вопрос - КАК изменить схему Худа, не усложняя особо, простыми (понятными) переделками, чтоб получить КАЧЕСТВЕННЫЙ режим АВ?
При этом пусть будет незначительное ухудшение параметров.
Сами себе противоречите. Это сродни желанию и родить, и в девках остаться.
Одна из особенностей набора качеств мелкооосника, типа Худовского, или безоосников - малая заметность клиппинга. Что позволяет в разы поднимать среднюю рабочую мощность. Так что не цифрой единой, ватт на на выходе усилителя, жив аудиостроитель.
Проходит ли моё следующее предложение - предоконечник - составной из, к примеру МПкакого нибудь и П605, а выходники - П216 или 217.
Ну и возможно, хоть и не хотелось бы, вход - дифференциальный.
Тройка на германии трудно стабилизируема. Так что двойка - максимум.
Если хотите более мощный усилитель на германии, с дифференциальным входом, надежный, давно проверенный практикой, то вам сюда:
Если нужен германиевый усилитель еще большей мощности, вплоть до 300 Вт, то сюда:
Естественно, сложность и затраты на пути "выдавливания мощи", при сохранении качества, возрастают в геометрической прогрессии. Если вы не нефтяной шейх, то вряд-ли сподобитесь заиметь германиевый трехсотваттник.

Опять таки нет. У производства есть "выключатель" - процентная ставка по кредиту. Как только она превысит значение, при котором производство рентабельно, всякая активность сходит в ноль совершенно автоматически.
Перепроизводство сначала обваливает цену и снижает рентабельность, после чего особо упорные и тупые банкротятся.
Треть жратвы в США постоянно идет в мусор. Наверное, просто эти затраты перекрываются с лихвой прибылью с сожратых двух третей. Так и по всему остальному.
Ну кто сейчас реально будет работать за какие-то жалкие 3-5 % прибыли? Которые вполне устраивали бизнес еще каких-нибудь сто лет назад.
 
Последнее редактирование:
Кто(что) мешает поставить в Худ на выход Дарлингтоны и подобрать нижний резистор драйвера? У китайцев про это была целая ветка (правда, для кремния))). В старых вариантах схемы нижний выход развязывался по постоянке конденсатором, и добавлялись элементы термостабилизации режима выходников. См. #2838
В другом случае использовалась схема 1996 (с источником тока) и тепловой контакт транзисторов.
Всё возможно, но нужна определённая квалификация...Гендин опубликовал подобную схему в 1966 г. (но я не встречал отзывов))).
Какая-то термостабилизация была в Сагдене-21 - можно попробовать для нижнего составного транзистора в Худе.
* можно использовать ПП Худа1969 и сделать на ней Динсдейл(а)1961 в В или АВ (квазикомплементарный)))
** можно сделать составной или полевик в драйвере на 100 ма и комплементарную двойку AD161\162.
Можно!
 

Вложения

  • 1203272004cb7bc33c9359f14b.png
    1203272004cb7bc33c9359f14b.png
    49.2 KB · Просмотры: 201
  • 110307l14o417u14uus8m8.jpg
    110307l14o417u14uus8m8.jpg
    95.3 KB · Просмотры: 167
  • 06977312.gif
    06977312.gif
    13.8 KB · Просмотры: 190
Последнее редактирование:
Кто(что) мешает поставить в Худ на выход Дарлингтоны и подобрать нижний резистор драйвера? В старых вариантах схемы нижний выход развязывался по постоянке конденсатором, и добавлялись элементы термостабилизации режима выходников. См. #2838
Если и на Дарлингтонах, то на сверхнизкобетистых. Чтобы общая бета была в пределах примерно 200-500.
Тогда и со стабильностью проблем особых не добавится.
Или оставить на одиночных, но выбрать с большой бетой, за сотню.
 
Последнее редактирование:
Кто(что) мешает поставить в Худ на выход Дарлингтоны и подобрать нижний резистор драйвера? В старых вариантах схемы нижний выход развязывался по постоянке конденсатором, и добавлялись элементы термостабилизации режима выходников. См. #2838
В другом случае использовалась схема 1996 (с источником тока) и тепловой контакт транзисторов.
Наверное секта свидетелей чистого Худа 69 года
 
Спасибо за ответы!!!
Выжимку понял так - Худ в АВ возможен, но хренов (растение такое, огородное)...

А я ещё ширше вопрос задам.
Вот широко известна схема Беслика. Но она - улучшение Лина.
Тоесть деталей бОльше, чем у Худа, а качество хуже.

Я размышляю так - есть некая потребность в усилителе с ХОРОШИМ звуком мощью ватт по 5.
Есть германиевый хлам и прочее.
Есть пара банок 100 000 мкф на 6,3 вольта. Давно. Куда применить не знаю.
Известно, что германию ''лучше'' мало напряжения и много тока - те же П213 будут иметь достаточную скорость нарастания сигнала - вольт в мкс.
А ведь можно наверно и по паре таких - параллельно?
Попарно на радиатор.

И падение напряжения на переходах аж на вольт меньше, чем на кремнии.
Эти БОЛЬШИЕ электролиты можно поставить последовательно и как разделительный конденсатор, со средней точкой и как фильтр питания. И того 12 вольт.
С 12 вольт получится где то 4,5 - 5 ватт мощи на выход, при 2 ом нагрузки. При шикарной АЧХ по низам.
И того, вроде как всё сходится.
Схему хочется простенькую, аки Худа, на 4 транзисторах. Ну, ладно, +1 в дифкаскаде на входе.
И +1 в составном ''раскачивателе-фазовращателе''.

Вот такие у меня мУсли...
Да, там выше упоминалось об возможности расшевелить ОЧЕНЬ НЧ транзисторы ВЧ насилием :-)

Ну так и я предлагаю составной МП42 + П605 (это такой будет Т2 по схеме Худа), и уж ими качать П216 на выходе.

Транзисторный треугольник ''типа Худа'' мне интуитивно нравится намного больше, чем Шиклаи и Дарлингтон у схемы Лина.

Схемотехник (доморощенный) я еще тот :-) так что прошу не тюкать сильно, если ''сморозил''...
А обьективные расширенные комментарии приветствуются.
 
Спасибо за ответы!!!
Выжимку понял так - Худ в АВ возможен, но хренов (растение такое, огородное)...

А я ещё ширше вопрос задам.
Вот широко известна схема Беслика. Но она - улучшение Лина.
Тоесть деталей бОльше, чем у Худа, а качество хуже.

Я размышляю так - есть некая потребность в усилителе с ХОРОШИМ звуком мощью ватт по 5.
Есть германиевый хлам и прочее.
Есть пара банок 100 000 мкф на 6,3 вольта. Давно. Куда применить не знаю.
Известно, что германию ''лучше'' мало напряжения и много тока - те же П213 будут иметь достаточную скорость нарастания сигнала - вольт в мкс.
А ведь можно наверно и по паре таких - параллельно?
Попарно на радиатор.

И падение напряжения на переходах аж на вольт меньше, чем на кремнии.
Эти БОЛЬШИЕ электролиты можно поставить последовательно и как разделительный конденсатор, со средней точкой и как фильтр питания. И того 12 вольт.
С 12 вольт получится где то 4,5 - 5 ватт мощи на выход, при 2 ом нагрузки. При шикарной АЧХ по низам.
И того, вроде как всё сходится.
Схему хочется простенькую, аки Худа, на 4 транзисторах. Ну, ладно, +1 в дифкаскаде на входе.
И +1 в составном ''раскачивателе-фазовращателе''.

Вот такие у меня мУсли...
Да, там выше упоминалось об возможности расшевелить ОЧЕНЬ НЧ транзисторы ВЧ насилием :)

Ну так и я предлагаю составной МП42 + П605 (это такой будет Т2 по схеме Худа), и уж ими качать П216 на выходе.

Транзисторный треугольник ''типа Худа'' мне интуитивно нравится намного больше, чем Шиклаи и Дарлингтон у схемы Лина.

Схемотехник (доморощенный) я еще тот :) так что прошу не тюкать сильно, если ''сморозил''...
А обьективные расширенные комментарии приветствуются.
"Да, там выше упоминалось об возможности расшевелить ОЧЕНЬ НЧ транзисторы ВЧ насилием "- Разогнать бегемота гепардом
 
У германиев типа П214 с частотой резко растет сквозной ток и падает усиление. Их предельная частота в районе 3-4 кгц в схеме с ОЭ, сами понимаете, ни в задницу.
То есть, спаять -то вы спаяете, но получить нормальную для Худа полосу без диких коррекций и обвала полосы еще сильнее. чтобы не генерило, не получится.
На это есть П605 ГТ906 ГТ806 . И то, стоило на входе применить МП10, как схема обросла емкостями коррекции, а скорость резко упала.
 
У германиев типа П214 с частотой резко растет сквозной ток и падает усиление.
На низком питании ещё хуже:)
Вам подошла бы схема с фазоделительным трансформатором (если захочется связываться))). Есть промышленные схемы для авто (см. Германиевые усилители).
60 лет назад делал приёмник от 4,5 в с подобным усилителем - звук запомнил:)
Или сделайте Стонеколда на низковольтном опере (для наушников) с мощниками в питании опера (TDA1308).
Можно взять китайский Дшник за стольник (рублей)))
 

Вложения

  • 8ebe242c1848ae89e03c206a995f96a3.jpg
    8ebe242c1848ae89e03c206a995f96a3.jpg
    9.6 KB · Просмотры: 118
  • 8ce680320fc605e96dc83512b2db2395.jpg
    8ce680320fc605e96dc83512b2db2395.jpg
    18.8 KB · Просмотры: 140
  • 6c5a2f3bd1db5b775e96e7804d7370bc (1).jpg
    6c5a2f3bd1db5b775e96e7804d7370bc (1).jpg
    53.3 KB · Просмотры: 116
  • 5b81c122361822698bf4f1d566a66406.jpg
    5b81c122361822698bf4f1d566a66406.jpg
    25 KB · Просмотры: 127
Последнее редактирование:
На низком питании ещё хуже:)
Вам подошла бы схема с фазоделительным трансформатором (если захочется связываться))). Есть промышленные схемы для авто (см. Германиевые усилители).
60 лет назад делал приёмник от 4,5 в с подобным усилителем - звук запомнил:)
Да. Для небыстрых германиевых транзисторов управление трансформатором лучший вариант во всех отношениях.
 
УНЧ с низковольтным питанием - отдельная тема. К качеству - легко влетают в клип:(
Что (кто) мешает вам сваять макет германиевого Худа - 1 и 2 кремний (низковольтные, с малым напряжением насыщения), выхлоп 2ХХ с питанием 12в?
 
Последнее редактирование:

Статистика форума

Темы
3,302
Сообщения
262,884
Пользователи
2,544
Новый пользователь
vlad'mir
Назад
Сверху Снизу