JLH на германиевых транзисторах

Никитич, видел, Вы что то выкладывали 2 файла, ''схемное'' наверно.
Опять не открылось....
А вот на этой странице лисТ из журнала - вполне видится. И так и в другой вкладке открывается.
И что же это за фигня тваориться с этим сайтом?
 
Никитич, видел, Вы что то выкладывали 2 файла, ''схемное'' наверно.
Опять не открылось....
А вот на этой странице лисТ из журнала - вполне видится. И так и в другой вкладке открывается.
И что же это за фигня тваориться с этим сайтом?
В JPG, не уменьшал размер
Amplificatori BF a transistori.jpg Amplificatori BF a transistori_2.jpg
 
как раз по вопросу
Добавить впереди 1 транзистор (как в Аккорде или Веге-101).
Питание стабилизированное или ИИП. Можно добавить бутстрап (как в Худе)- развязка по питанию будет лучше.
 
Последнее редактирование:
Ущербная какая-то схемочка. Напоминает рецепт коктейля из анекдота. Когда кроме водки ничего не было, смешали вместо виски, рома. джина и вермута водку, водку. водку с водкой. Потом удивлялись, и чего за бугром все тащатся с этих коктейлей...Водка и есть.
 
Ущербная какая-то схемочка. Напоминает рецепт коктейля из анекдота. Когда кроме водки ничего не было, смешали вместо виски, рома. джина и вермута водку, водку. водку с водкой. Потом удивлялись, и чего за бугром все тащатся с этих коктейлей...Водка и есть.
Зато кпд выше чем у Худа и искать супербета транзисторы не надо .Но вообще это хвост усилителя,т. "Динозавр" об этом и говорит

Добавить впереди 1 транзистор (как в Аккорде или Веге-101).
Питание стабилизированное или ИИП. Можно добавить бутстрап (как в Худе)- развязка по питанию будет лучше.
Если коллектор добавленного транзистора непосредственно без конденсатора на базу первого из этой пятёрки :- типовая схема переносных радиоприёмников (трансформаторных)70-ых годов с термостабилизацией ,что и Худу не помешает
 
Зато кпд выше чем у Худа и искать супербета транзисторы не надо .Но вообще это хвост усилителя,т. "Динозавр" об этом и говорит
Когда намучился с разными схемками и вышел в итоге на рабочую, возвращаться к странным вариантам нет желания. Даже с их повышенным КПД.

Добавлю, что постепенно сложился вариантик по типу Худа , но входная часть реализована на опере, дело за малым, смакетить и отслушать. Там интересно.

Сань! Сигнал снимай с истока верхнего - так половина тока пропадает, верхний как ИТ работает.
Хорошо, не распаял макетину, сейчас сравню выходное у СРПП с истока и ниже.
 
Последнее редактирование:

Вложения

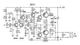
  • УСь МУН.jpg
    УСь МУН.jpg
    98 KB · Просмотры: 213
Я поторопился с ответом. там иное. но все равно, составные транзисторы на тормозном германии убивают главное достоинство схемы Худа. Скорость.
Взять и поженить мегагерцовый П 605 с килогерцовыми МП38-мп40. Зачем?
 
ответ на пост 1285.
скажем, вот это -понятно. Остальное как бы нет.
 

Вложения

  • comment_image_reloaded_44947585.gif
    comment_image_reloaded_44947585.gif
    5.1 KB · Просмотры: 171
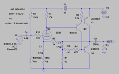
  • jlhhybrid.png
    jlhhybrid.png
    77.4 KB · Просмотры: 189
Последнее редактирование:
Промах, сознаю.

PS. Снят сигнал с истока верхнего этажа. Выходное резко снизилось, вместо 3.33 Ома стало навскидку 0,5 Ома. Но.
Что без нагрузки, что с нагрузкой, нижняя полуволна сплющена супротив средней. Читай: асимметрия охрененная. Не было такого в варианте раскачки СИТов трансом, напрочь. Там идеальная симметрия. Разве что ООС подправит горбатого СРПП.
Средняя волна это что? Напряжение поэтажно измерил?
 
Вероятно надо скорректировать резисторы истоков из-за разницы в транзисторах. Они вроде как близкие, но совсем не факт.
 
В исток нижнего ставишь LM317 с резистором 1 Ом источником тока 1,25А ( с радиатором) и спокойно занимаешься верхним транзистором. При желании после настройки верхнего можно и вниз резистор поставить.
 
Средняя волна это что? Напряжение поэтажно измерил?
Сбой программы. Различия верхней и нижней половин синусоиды.
Без емкости в истоке нижнего этажа будет поровнее, думаю. Но и выходное подрастет .То на то и выйдет, 1, 4 Ома .Наверное.
 
Сбой программы. Различия верхней и нижней половин синусоиды.
Без емкости в истоке нижнего этажа будет поровнее, думаю. Но и выходное подрастет .То на то и выйдет, 1, 4 Ома .Наверное.
Сопротивление резисторов маленькое, крутизна транзисторов большая, вот и получается разбег. Нужно подстраивать режимы. С ИТ это быстрее, проще и точнее.
 
На фото видно, что питание делится точно пополам парой СИТов с одинаковыми резисторами в истоках. Нашел ВАХи этих Токинов.
 

Вложения

  • $_57 (1).jpg
    $_57 (1).jpg
    205.1 KB · Просмотры: 129
Чего ради! SRPP это тянитолкайчик почище ихнего пушпулла! Меняешь резистор в одном плече- изменяется режим разнонаправленно в другом. Для простоты надо фиксировать либо смещение нижнего транзистора, либо ток. Иначе по методу стьюдента - трясти и трясти. Я отлаживая СРПП на E55L этого откушал полной чашей. А по ВАХам "делится точно пополам". Как-то даже и не ожидал от тебя безграничной веры в "святые ВАХи". Да и резюки у тебя вряд-ли с допуском 0,1%.
 
Чего ради! SRPP это тянитолкайчик почище ихнего пушпулла! Меняешь резистор в одном плече- изменяется режим разнонаправленно в другом. Для простоты надо фиксировать либо смещение нижнего транзистора, либо ток. Иначе по методу стьюдента - трясти и трясти. Я отлаживая СРПП на E55L этого откушал полной чашей. А по ВАХам "делится точно пополам". Как-то даже и не ожидал от тебя безграничной веры в "святые ВАХи". Да и резюки у тебя вряд-ли с допуском 0,1%.
Саша, у меня не было задачи выжать из СРПП на СИТах всё. Чисто глянуть. Не глянулось. Дальше видно будет.
 
Это так. Не зря все батарейные приемники и усилители прежних лет с выходом на трансах, а не привычные бестрансформаторные.
Нет, Лидеры 302, 303 205 они германиевые, бестрансовые, да ещё расчитаны на динамики в 2 ома.
Так же УСь от Россия 211-1, на спаренных гт403
 
Я поторопился с ответом. там иное. но все равно, составные транзисторы на тормозном германии убивают главное достоинство схемы Худа. Скорость.
Взять и поженить мегагерцовый П 605 с килогерцовыми МП38-мп40. Зачем?
вот к примеру Беслик о своём УСе - скорость нарастания 2 вольт в мкс.
В общем то неплохо для германия...
И, Вы ошиблись - у мп38-40 частота 1 мгц.

А у Худа, главное достоинство это ''треугольник выходных транзисторов'' на одном типе, в отличие от Лина.
 
вот к примеру Беслик о своём УСе - скорость нарастания 2 вольт в мкс.
В общем то неплохо для германия...
И, Вы ошиблись - у мп38-40 частота 1 мгц.

А у Худа, главное достоинство это ''треугольник выходных транзисторов'' на одном типе, в отличие от Лина.
1МГЦ с общей базой? Глянул, да, h21б . делим того мегагерца на h21е =100. Что остается для включения с ОЭ? 10 куриных килогерц. Держи и ни в чем себе не отказывай.
Кабы с германием на входе не огреб кучу проблем в виде полосы и устойчивости, оставил бы как есть.
 
Последнее редактирование:
Правда говорят у МП8-МП16 получше параметры чем у МП37-МП42.
Предельная частота германиевых транзисторов.jpg
П_МП.jpg
 
Последнее редактирование:
Правда говорят П8-П16 получше параметры чем у МП37-МП42.
Посмотреть вложение 78820Посмотреть вложение 78821
Темная таблица , где все транзисторы в районе Мегагерца с непонятным примечанием
fh21 , явно что-то не договаривает, в отличие от понятной выше, написанной людьми для людей.
 
1МГЦ с общей базой? Глянул, да, h21б . делим того мегагерца на h21е =100. Что остается для включения с ОЭ? 10 куриных килогерц. Держи и ни в чем себе не отказывай.
Кабы с германием на входе не огреб кучу проблем в виде полосы и устойчивости, оставил бы как есть.
Там не 100 усиление, агде то 50, и того, по Вашей формуле, будет аж 20 килогерц.
 
Там не 100 усиление, агде то 50, и того, по Вашей формуле, будет аж 20 килогерц.
Осталось убедиться лично, измерив пару наобум взятых.
А понять порядок цифр можно и таким отбалдинским расчетом, полосу дели на бету, получишь предельную в ОЭ.
10 и 20 рублей деньги одного порядка. А по логарифмической шкале так вообще одинаковая сумма
 
Последнее редактирование:
При испытании с общим эмиттером, МП25 и МП39Б имели полосу 0,7 по уровню относительно 1 кГц - 35-37 кГц, а МП42Б - 76 кГц
https://ldsound.club/threads/vybor-tranzistorov-dlja-usilitelja.643/post-30481
Только что закончил обмер кучи мощных транзисторов в ОЭ . Начал с маломощных, МП42 50 кгц по минус три. МП39 40 кгц .П416 что-то мало, 100кГц.
Мощные дали иные цифры. АД167 60 кгц.
2SB407 Sanyo 8 кГц.
АД162 26 кГц
ASZ1016 7 кГц. Неизвестный германий в ТО-3 4.8 кГц.

наши 1Т910АД 80 кГц.
п215ОС 5.5 кгц
П214 7кгц
КТ805АМ 80 кГц КТ 837В 70 кГц
2Т818 А 30 кгц(???) 2Т819А 23 кгц(???)

Понятно теперь, какие транзисторы буду ставить в прибор для работы на 300кгц.
нАШИ 805-835 , рупь ведро.
AD167 крепко порадовали, жаль, их всего 3 штуки, не 4. Но в макете поработают на будущее.
 
Последнее редактирование:
Только что закончил обмер кучи мощных транзисторов в ОЭ . Начал с маломощных, МП42 50 кгц по минус три. МП39 40 кгц .П416 что-то мало, 100кГц.
Мощные дали иные цифры. АД167 60 кгц.
2SB407 Sanyo 8 кГц.
АД162 26 кГц
ASZ1016 7 кГц. Неизвестный германий в ТО-3 4.8 кГц.
наши 1Т910АД 80 кГц.
п215ОС 5.5 кгц
П214 7кгц
КТ805АМ 80 кГц КТ 837В 70 кГц
2Т818 А 30 кгц(???) 2Т819А 23 кгц(???)
Понятно теперь, какие транзисторы буду ставить в прибор для работы на 300кгц.
нАШИ 805-835 , рупь ведро.
AD167 крепко порадовали, жаль, их всего 3 штуки, не 4. Но в макете поработают на будущее.
 

Вложения

  • Screenshot_2023-11-24-22-02-13.png
    Screenshot_2023-11-24-22-02-13.png
    143.3 KB · Просмотры: 141

Статистика форума

Темы
3,302
Сообщения
262,884
Пользователи
2,544
Новый пользователь
vlad'mir
Назад
Сверху Снизу