Катушка Тесла-Мишина. Работающая схема от АБ

Никитич

1 ранг
Регистрация
28 Ноя 2019
Сообщения
796
Реакции
504
Репутация
49
Возраст
65
Александр Сергеевич держите, всё что видел и слышал но сам глубоко не копал, увлекался только Горяевым.
«Просите, и дано будет вам; ищите, и найдете; стучите, и отворят вам; ибо всякий просящий получает, и ищущий находит, и стучащему отворят». Евангелия от Матфея (гл. 7, ст. 7-8)
 
Регистрация
12 Ноя 2019
Сообщения
28,303
Реакции
13,620
Репутация
395
Никитич, спасибо, на схеме генератора внизу увидел конструктив новой катушки, это квадрифиляр от Мишина. Всё или почти все ясно.
 

Dutch

2 ранг
Регистрация
6 Янв 2021
Сообщения
173
Реакции
114
Репутация
1
Возраст
60
Страна
ДНР
Город
Донецк
Имя
Олег
Порыскал в поисках ХР2206 - нет, К174ГФ2 только в справочниках видели. Покрутил в руках китайский набор генератора с 2206, плюнул. А скоростной ОУ от аналог дивайса в генератор жаба душит ставить... и тут осенило - тактовый генератор на лампе в цапе дает офигительный синус! Поищу кварц на 300кГц или чуть меньше, да в ламповый генератор-трехточку его.. если не найду, попробую кварц на 100кГц на третьей гармонике запустить. Даешь тру хайэнд в медисине. smile_27
 
Регистрация
12 Ноя 2019
Сообщения
28,303
Реакции
13,620
Репутация
395
Порыскал в поисках ХР2206 - нет, К174ГФ2 только в справочниках видели. Покрутил в руках китайский набор генератора с 2206, плюнул. А скоростной ОУ от аналог дивайса в генератор жаба душит ставить... и тут осенило - тактовый генератор на лампе в цапе дает офигительный синус! Поищу кварц на 300кГц или чуть меньше, да в ламповый генератор-трехточку его.. если не найду, попробую кварц на 100кГц на третьей гармонике запустить. Даешь тру хайэнд в медисине. smile_27
даешь, но не даешь. 300 кгц резонанс катушки, пока не прислонили к больному месту. Дальше он съезжает до 270-280 кгц. А ваш умный генератор дует свои 300 как солдат, не замечая, что на том краю его уже не слышать.
Василич дал схему шарманки на 6п3с, я собрал, глянул. Слово дичь слишком вежливое для увиденного. Хотя- работает, неонка полыхает.
На плате китайского набора на 2206 спокойно собирается задающая часть , там есть все, кроме кондера на 1000 пик, нужного нам .И питание на стабилитроне кс515 .
С начала темы в 15 году тоже перебрал гору схем из сети, там молятся на схемы от Дениса Горелочкина на паршивом автоУНЧе. При мне на базаре подошел парниша и взял несколько ТДАшек и несколько 2206. Но это было давно тому назад, сегодня у того же продавца все его XR2206 перетертый китайский фейк. Но он важно уверяет, что закупается у проверенного поставщика.....Гы.
 
Последнее редактирование:

Dutch

2 ранг
Регистрация
6 Янв 2021
Сообщения
173
Реакции
114
Репутация
1
Возраст
60
Страна
ДНР
Город
Донецк
Имя
Олег
Хорошо, но ведь генератор на 2206 тоже стоит как вкопаный. И чем хуже задающий кварцованый на лампе? 20 вольт анодного и триодик.. Все остальное - транзисторный усилительный каскад строго по А.Б., т.е. как-бы дальше все идеологически выдержано..
 
Регистрация
12 Ноя 2019
Сообщения
28,303
Реакции
13,620
Репутация
395
Сновам мимо. Генератор мы накручиваем , контролируя ток в катушке, возвращая его при смене места и уходе резонанса. А можно иначе и тоже пашет, безотказно: катушка сама в роли задающего контура. тогда вообще по барабану, как уходит частота.
 

Dutch

2 ранг
Регистрация
6 Янв 2021
Сообщения
173
Реакции
114
Репутация
1
Возраст
60
Страна
ДНР
Город
Донецк
Имя
Олег
Воот, наконец-то.. теперь понятно. Значит, ручка регулировки на фото генератора - это подстройка частоты?
Мишин.jpg

Вспомнилось - года три тому назад мне от одного чела заказ был - разработать печатные платы для мед прибора - там 2206 была и усилитель на ... этой TDA в мостовом включении. И питание безтрансфрорматорное от сети.. я этому мужику говорю - ты шо, пациентов поубивать хочешь? Переделал схему на трансформаторное питание. Заработал тогда на этих лаяутах, а название пЛибора из головы выбросил.. :)
 
Последнее редактирование модератором:

ginalex

1 ранг
Регистрация
2 Мар 2020
Сообщения
1,368
Реакции
638
Репутация
52
Воот, наконец-то.. теперь понятно. Значит, ручка регулировки на фото генератора - это подстройка частоты?
Врятли-это регулятор мощности излучения.
 
Последнее редактирование:

Георгий

3 ранг
Регистрация
9 Янв 2021
Сообщения
47
Реакции
9
Репутация
17
Страна
РБ
Имя
--
Регистрация
12 Ноя 2019
Сообщения
28,303
Реакции
13,620
Репутация
395
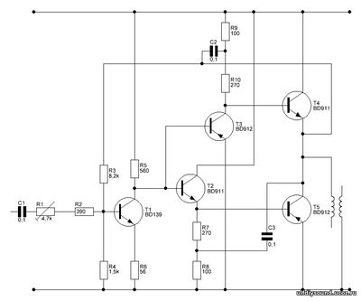
Можно ли в этой схеме все 5 транзисторов посадить на один радиатор(с прокладками),касаемо
температурной стабильности?
В более поздней схеме рез.8,2кОм обр.связи убран-хорошо ли это?
Транзисторы в этой схеме крепятся без прокладок на парные радиаторы, впритык , одной проводимости на один радиатор, другой- на другой. Никаких прокладок в принципе нельзя применять. Резистор оос чуть уменьшал просадку сигнала на резонансе, можно его исключить.
замена транзисторам BD911 912 - в корпусах поменьше, звать их BD437 BD438 а есть ещё мощнее, 440 и 441. Так что выбор есть. Они все в отличие от наших так сказать парных 818 и 819 обладают большим усилением по току и одинаковыми параметрами. 2 ампера держат при проверке.
Picture 92.jpgPicture 95.jpg

Дополнение к сказанному.
Вчера подшаманил генератор в свете новых сведений о его применении.
В цепь катушки на выход включил 2 Ома последовательно, убавив ток через катушку на резонансе до 0,56 А. Добавил чутья индикатору тока , чтобы максимум снова пришелся на конец шкалы.
Катушка уже не раскаляется , как раньше, зато можно спокойно применять без опасения навредить .
 
Последнее редактирование модератором:

Георгий

3 ранг
Регистрация
9 Янв 2021
Сообщения
47
Реакции
9
Репутация
17
Страна
РБ
Имя
--
Если общий радиатор и теплопроводящие прокладки под несколькими(+питание) -не очень хорошо?
 
Регистрация
12 Ноя 2019
Сообщения
28,303
Реакции
13,620
Репутация
395
Ну нельзя так. Крайний случай- медный квадрат с парой транзисторов на нём, а уже квадрат через слюду на общий радиатор.
 

Георгий

3 ранг
Регистрация
9 Янв 2021
Сообщения
47
Реакции
9
Репутация
17
Страна
РБ
Имя
--
выходной для мишина.jpgАлександр! Я хотел по этой схеме поставить транзисторы на один радиатор или не стоит заморачиваться?
 

slami

1 ранг
Регистрация
15 Янв 2021
Сообщения
1,417
Реакции
1,121
Репутация
58
Возраст
53
Страна
Россия
Город
Иркутская обл.
Имя
Вячеслав

Георгий

3 ранг
Регистрация
9 Янв 2021
Сообщения
47
Реакции
9
Репутация
17
Страна
РБ
Имя
--
Собираю по дяди Сашиной,картинку выше автоматом сбросил(культурно отреставрирована,но не точно).
Решил рискнуть и собрать на одном радиаторе....IMG_20210425_080106.jpg
 
Регистрация
12 Ноя 2019
Сообщения
28,303
Реакции
13,620
Репутация
395
Собираю по дяди Сашиной,картинку выше автоматом сбросил(культурно отреставрирована,но не точно).
Решил рискнуть и собрать на одном радиаторе....Посмотреть вложение 14739
Вы наверное не читали статьи Агеева, принцип работы этой схемы вам непонятен, и я тут уже талдычу , мимо. Транзисторы одной проводимости монтируются впритык рядом, не за километр. И никаких прокладок в принципе. транзисторы работают в предельных условиях по нагреву.
Пластины с пачку сигарет хватает для пары транзисторов, зачем делать все через задницу и назло советам- не понимаю.

Читал,но поверхностно.Просто жалко было резать радиатор...Исправлю ФСЁ....
Расшивочная планка, на неё паяем рядом два транзистора, все крутим на пластину , тогда не будут сопли от выводов выламывать эти выводы. Это к вопросу, если не делать полноценную печатку.
ПС.Выводы транзисторов смело гнутся в стороны, чтобы не мельчить дорожки.
 

Вложения

  • Picture 94.jpg
    Picture 94.jpg
    85.7 KB · Просмотры: 352

Alex10

3 ранг
Регистрация
9 Окт 2020
Сообщения
181
Реакции
51
Репутация
18
Немного приболел и купился на КМ. Для проверки собрал макетик с тором попробовал воздействие - что-то не действует. Послушал авторские речи - какой-то бред о якобы существующей "вихревой" медицине, ни данных, ни измерений - одни многозначительные намеки безграмотного и не медика и не электрика.
Посмеялся над собой.
 
Регистрация
12 Ноя 2019
Сообщения
28,303
Реакции
13,620
Репутация
395
Немного приболел и купился на КМ. Для проверки собрал макетик с тором попробовал воздействие - что-то не действует. Послушал авторские речи - какой-то бред о якобы существующей "вихревой" медицине, ни данных, ни измерений - одни многозначительные намеки безграмотного и не медика и не электрика.
Посмеялся над собой.
А я сегодня вылечился катухой, прихватило в одном месте, жить как бы можно, но тяжко. Утром минут 10 хватило, чтобы днем вспомнить с удивлением. что все боли исчезли.
Плечи с 15 года не напоминают о себе, а ведь двинуть рукой было невозможно, особенно за спину завести или вверх поднять. Множество недомоганий снимаются на раз, достаточно вспомнить, что есть такое чудо техники и включить минут на 20 .
Кому как . Мне помогает очень.
другое дело, вокруг темы летает стая шарлатанов, сочиняя бред. На него и ловятся покупатели всякого хлама под этим названием. Когда это понял, сам довел устройство до ума, теперь пользуюсь.
 

Alex10

3 ранг
Регистрация
9 Окт 2020
Сообщения
181
Реакции
51
Репутация
18
Рад тому, что у Вас есть положительный результат, любопытно. Придется продолжить эксперименты.

Использовал резонанс КМ в полосе частот от 285 до 295 кГц. Подавал чистый синусоидальный сигнал от Г3-111 на повторитель (или от XR2206) и далее на УМ по мотивам Вашей схемы, питание 35 В, синусоидальный ток через длинную линию свернутую в тор от 0,25 до 0,35 А. Эффекта пока не наблюдал.

Вот макет (не топите за качество).
Осциллограммы: верхний луч - напряжение (пик-пик) 25 В, ток (пик-пик) 0,75 А, сдвиг фаз между напряжением и током около 90 градусов.
Макет_генератора и УМ к КМ.jpg

поправка
**..нижний луч - ток (пик-пик) 0,75 А (или I эфф=0,26 А), ...
 
Последнее редактирование модератором:

Lexx8057

3 ранг
Регистрация
27 Дек 2020
Сообщения
34
Реакции
13
Репутация
17
Возраст
62
Страна
Россия
Имя
Алексей
Может к вашему генератору имеется такой усилитель тогда и паять ничего не надо чтобы попробовать работу катушки. Я вот так сейчас пользую.
 

Вложения

  • IMG_20210606_2010401.jpg
    IMG_20210606_2010401.jpg
    219.8 KB · Просмотры: 311
Регистрация
12 Ноя 2019
Сообщения
28,303
Реакции
13,620
Репутация
395
Рад тому, что у Вас есть положительный результат, любопытно. Придется продолжить эксперименты.

Использовал резонанс КМ в полосе частот от 285 до 295 кГц. Подавал чистый синусоидальный сигнал от Г3-111 на повторитель (или от XR2206) и далее на УМ по мотивам Вашей схемы, питание 35 В, синусоидальный ток через длинную линию свернутую в тор от 0,25 до 0,35 А. Эффекта пока не наблюдал.

Вот макет (не топите за качество).
Осциллограммы: верхний луч - напряжение (пик-пик) 25 В, ток (пик-пик) 0,75 А, сдвиг фаз между напряжением и током около 90 градусов.
Посмотреть вложение 16512

поправка
**..нижний луч - ток (пик-пик) 0,75 А (или I эфф=0,26 А), ...
У тора импеданс высоченный, Ом 20 , ток через него разогнать проблемно, более 0,5 Ампера не получалось. У плоской катушки 7 Ом импеданс на резонансе, ток 1 Ампер. Катушка в центре разогревается до 50 градусов примерно, работает ещё и как грелка.
Поле у тора острое, им хорошо мелкие суставы править, а плоская катуха- там поле типа восьмерки с обеих сторон. Тором можно пробные опыты делать, а в плане лечения плоская лучше. Цеплял тор к мощному усилителю на полевиках, подавал вольт 20, догоняя ток до ампера. начинается работа. палец в катушке разогревается ощутимо, сама катушка греется сильно, поле чуть не на полметра бьет . Но ощущение. что перебор с мощностью.

опять же. Какого эффекта ждать от катушки. За 6 лет возни с прибором понял, что он помогает при мышечных, нервных, суставных болях, после вывихов, при судорогах, пазухи носовые лечит, поясницу , и некоторые другие болезни.
 

Alex10

3 ранг
Регистрация
9 Окт 2020
Сообщения
181
Реакции
51
Репутация
18
to Lexx 8057:
О существовании Г3-112/1 не знал (спасибо), но сварганить УМ на 4-6 транзисторах, для меня значительно проще, чем достать раритет, ну и габариты несопоставимы.
к Бокареву:
Мне как раз суставы на руках потребовалось полечить.
Точно, ток не хочет разгоняться.
Что, странно, берешь катушку между рук или между коленями, при том же напряжении ток растет в 1,5 раза, разность фаз между током и напряжением стремится к нулю, и тор начинает приятно греться.
Скоро должны прийти датчики Холла, есть намерение оценить реальный уровень напряженности магнитного поля.

to Lexx 8057:
по данным ЭД: Г3-112/1 может выдавить от 10 Гц до 10 МГц, что много лишнее для наших целей.
Выходное напряжение 10 В на нагрузку 50 Ом, т.е. для КМ не так много, ну и тем хорошо, сильно не навредит.
 
Регистрация
12 Ноя 2019
Сообщения
28,303
Реакции
13,620
Репутация
395
to Lexx 8057:
О существовании Г3-112/1 не знал (спасибо), но сварганить УМ на 4-6 транзисторах, для меня значительно проще, чем достать раритет, ну и габариты несопоставимы.
к Бокареву:
Мне как раз суставы на руках потребовалось полечить.
Точно, ток не хочет разгоняться.
Что, странно, берешь катушку между рук или между коленями, при том же напряжении ток растет в 1,5 раза, разность фаз между током и напряжением стремится к нулю, и тор начинает приятно греться.
Скоро должны прийти датчики Холла, есть намерение оценить реальный уровень напряженности магнитного поля.
Все сильно проще с датчиком поля. Сейчас расскажу.
Разумеется, что прикладывая катушку вы увеличиваете её ёмкость, в норме 1800 пф, отчего резонанс на воздухе съезжает вниз, ток падает, добротность тоже. И ток надо вернуть.
Мотается сотня витков на какой-то оправке, стягивается изолентой, на концы катушки паяем два светодиода встречно-параллельно, вот вам датчик поля вариант 1. Вариант 2- 1 Ом в разрез земляного провода катушки, к нему лампочку на 1 вольт, по свечению настраиваем резонанс. Ток в катушке на резонансе максимальный. Вариант 3. с резистора 0,1- 0/,2 Ома снимаем сигнал на усилитель и детектор с выходом на стрелочный индикатор тока .

to Lexx 8057:
по данным ЭД: Г3-112/1 может выдавить от 10 Гц до 10 МГц, что много лишнее для наших целей.
Выходное напряжение 10 В на нагрузку 50 Ом, т.е. для КМ не так много, ну и тем хорошо, сильно не навредит.
Сперва твердилось про 10 вольт на пике и ток 1Ампер в катушке, теперь стали говорить про излишний ток в 1А, лучше 0,5. Только 0,5 А не помогает при болях в спине, как один говорил- что пил, что радио слушал. Вернул 1 А, работает прибор.
 
Последнее редактирование:

Lexx8057

3 ранг
Регистрация
27 Дек 2020
Сообщения
34
Реакции
13
Репутация
17
Возраст
62
Страна
Россия
Имя
Алексей
to Lexx 8057:
О существовании Г3-112/1 не знал (спасибо), но сварганить УМ на 4-6 транзисторах, для меня значительно проще, чем достать раритет, ну и габариты несопоставимы.
Просто увидев у вас генератор предположил что и усилитель к нему имеется. А так подходит любой промышленный генератор тянущий такую нагрузку.
 
Регистрация
12 Ноя 2019
Сообщения
28,303
Реакции
13,620
Репутация
395
Просто увидев у вас генератор предположил что и усилитель к нему имеется. А так подходит любой промышленный генератор тянущий такую нагрузку.
Нет таких генераторов , чтобы на частоте 300кгц выдать 10 вольт с током в ампер. Может уже и сочинили, но в те годы я таких не знал. Г3-109 до 200кгц. Остальные слабые.
 

Alex10

3 ранг
Регистрация
9 Окт 2020
Сообщения
181
Реакции
51
Репутация
18
Датчики есть:
- 10 витков на трех пальцах и два светодиода встречно-параллельно (вариант 1);
- 1 Ом в разрезе земляного провода длинной линии (ДЛ) к нему через двухполупер. выпрямитель на германиевых диодах микроамперметр на 100 мкА (вариант 2).
Резонанс ДЛ в виде тора четко виден по показания микроамперметра (и по осциллу тоже).
При наложении рук растет диэл. проницаемость окружающей среды и резон. частота эквив. послед. контура (Fрез) по идее должна уходить вниз, т.к. емкость растет и, след., ток должен падать. В моем случае ухода Fрез не вижу (амплитуда напряжения на входе ДЛ не изменяется), а ток растет в 1,5 раза
Придется теорию резонанса в ДЛ смотреть, забыл за давностью.

Всем, добрый вечер!
Эксперименты продолжаю. Сделал трансформаторный датчик тока (Ктр=10/1) от резистора 0,1 Ом в обратной цепи излучателя, резонанс устанавливается четко, как никогда. Установил ток около 1 А, при этом излучатель приятно греется до +45 С и выше, пахнет прогретой изоляцией, видимо, в этом основное воздействие. Ток при приближении к телу как положено по теории снижается. С умной мордой лечу суставы. Потенциально всем больная жена с радиотехническим образованием при предложении попробовать воздействие покрутила у виска. Чувствую себя радио..медико..хреном, а у меня два советских красных радиотехнических диплома. Чувствую, выжил из .. и дожил до доеху..мишино..мозгоебизма, все пора в радиолюбители!
 
Регистрация
12 Ноя 2019
Сообщения
28,303
Реакции
13,620
Репутация
395
Ныне ушедший Палыч, он же Падлыч он же Владимир Пронин по моей подсказе стал делать генератор с катушкой. Причем, катушку он мотал на советской вертушке . присылал фото, это нечто. Гениальное решение, вся намотка за три минуты вместо нуднейшей долбежки за день.
И когда сидел паял, его супруга тоже крутила пальцем у виска, обзывая разно. Только после запуска прибор быстренько переместился к благоверной рядышком, поняла , где масло лежит. Потом соседка попросила полечиться, потом вся деревня встала в очередь к Падлычу , прибор ушел в народ. Писал, что уже пять приборов на стапеле, тема задолбала.
 

Alex10

3 ранг
Регистрация
9 Окт 2020
Сообщения
181
Реакции
51
Репутация
18
Публикации Палыча (он же Владимир Пронин) смотрел с удовольствием, согревался от его идей, лампово-транзисторный экспериментатор достойный и юморной был, одни "гармонизаторы" чего стоят! Также греет Ваш увлеченность и уверенность, что-то остальные апологеты "вихревой медицины" помалкивают, видимо, распуганы Вашим авторитетом.
 
Регистрация
12 Ноя 2019
Сообщения
28,303
Реакции
13,620
Репутация
395
Публикации Палыча (он же Владимир Пронин) смотрел с удовольствием, согревался от его идей, лампово-транзисторный экспериментатор достойный и юморной был, одни "гармонизаторы" чего стоят! Также греет Ваш увлеченность и уверенность, что-то остальные апологеты "вихревой медицины" помалкивают, видимо, распуганы Вашим авторитетом.
Мне важно, что прибор реально помогает, да и схема сложилась своя, рабочая, а не позорные мульки на аудиомикросхеме, пародия и дискредитация идеи.
 

Статистика форума

Темы
3,073
Сообщения
235,020
Пользователи
2,375
Новый пользователь
Sergovlad
Сверху Снизу