Катушка Тесла-Мишина. Работающая схема от АБ

Схема начала уверенно работать , когда выход сделал по Агееву. Жрала ток, грелась, но работала безотказно. Ещё проседала на резонансе, выходное великовато.
У меня выходной каскад по Агееву, но ток покоя я уменьшил - погоня за гармониками не нужна. Нагрев умеренный, ток не жрёт, а потребляет. Ток измеренный на резисторе 1 ом последовательно с катушкой - почти 1 А.
Проблем с этим выходным каскадом не заметил, может работать часами.
Поскольку у меня мания боязни перегрева, в штатном месте корпуса от блока питания компьютера оставил вентилятор, обороты самые минимальные, не стартует сам, если остановить рукой, но радиаторы просто холодные.
Сейчас найден, Эллиотт Проект 217. бери, делай, забудь о проблемах.
Альтернатива Агееву. Думаю, не единственная.
Кто хочет - делает, кто не хочет - ищет отговорки.
Тема с проектом 217 есть на этом сайте.
 
на мост с удвоением есть смысл еще один конденсатор ставить в параллель тем, что на голове друг у дружки стоят?
В смысле от минуса нижнего до плюса верхнего?
И чтобы два разА не вставать, по 100К резисторы на банки удвоения хотел прилепить к каждой в параллель.
Банку добавить правильное решение. Резисторы 100ком не спасут такой заряд, сам усилитель разрядит их влегкую.
 
Именно так.
Но можно сделать иначе. Взять подходящую простую схему от звукового генератора.
Как правило, они до 200 кГц, но это не значит, что не будут работать выше.
Генераторы обычно расчитаны на нагрузку 600 ом, а у нас нагрузка будет с бОльшим сопротивлением, то есть легче.
Вот навскидку древний Г3-36.
Посмотреть вложение 54293
Здесь древние германиевые П10, они не нужны - лучше любые кремниевые типа КТ315 или КТ3102.
Параллелить на выходе не надо - хватит по одному.
Т4 наверное тоже лишний, дроссель не обязателен.
Скорее всего трёх транзисторов хватит, надо пробовать.
Другой вариант Г3-102, только для примера
Спасибо.
Откуда ступенька?
Имел в виду от дискретизации осциллографа. Что он синусоиду представит в виде точек и ломаных отрезков между ними. Примерно 16 точек.
Подчёркиваю - не по питанию, а в катушке.
В приборе важнее всего качество катушки, у плохой катушки добротность, а значит и ток будут маленькими.
Ток замеряется косвенно по падению напряжения на 1-ом резисторе?
По закону Ома, или другая формула для ВЧ?

Ведь не гудронный каллайдер надо проектировать...
😂 Для себя никак не мог найти точного определения чего такое они там спроектировали? Спасибо, кажись нашёл!
Можно по-шпионски глазом сфотографировать названия аппаратуры, потом в интернете найти их схемы, посмотреть используемые ОУ и найти их параметры. Но всё равно - это слишком.
Продавцы насчёт этого равнодушны, саму технику свободно можно фотографировать. Даже возникает желание поделиться впечатлением, нафотографировав и выложив, например тут. Потому что в России в моём городе такого "музея" доступного для покупки - нет.
Да, в интернете не быстро искать схемы,а может просто я не знаю быстрых способов поиска схем?
 
как то подумалось, что такая банка должна выровнять напряжение по плечам.
Нет, не так. Она убавит пульсацию по питанию. мелочь, а схемке приятно. Недавно макетил унч по твоей схеме питания, удвоением. А нормально все совершенно. банки правда по 10 тыщ.
 
Нет, не так. Она убавит пульсацию по питанию. мелочь, а схемке приятно. Недавно макетил унч по твоей схеме питания, удвоением. А нормально все совершенно. банки правда по 10 тыщ.
там приятно то, что 12 вольтовый транс это не экзотика, а с удвоением получается 40 вольт со средней точкой.
Тоись два по 20. Схема упрощается, плюс не надо стабить напряжение под выход.
А генератор и операционник вполне обойдутся стабилитронами.
 
Имел в виду от дискретизации осциллографа. Что он синусоиду представит в виде точек и ломаных отрезков между ними. Примерно 16 точек.
Ну раз нет другого выбора, лучше, чем ничего.
Ток замеряется косвенно по падению напряжения на 1-ом резисторе?
По закону Ома, или другая формула для ВЧ?
Конечный продукт который мы можем измерить и судить об эффективности - ток через катушку, именно ток, но никак не напряжение.
Почему 1 ом? Ток планируется 0,5...1 А, значит напряжение на резисторе 0,5...1 В. Его легко измерить.
С этим резистором ток будет чуть меньше, чем без него, ну да ладно.
Обычные тестеры очень вряд ли правильно покажут напряжение такой частоты, поэтому лучше всего - осциллограф. Считаем, при 1 А напряжение 1 В - это действующее напряжение, а амплитуда одной половинки синусоиды 1,4 В. Но на экране проще измерить полный размах по вертикали от пика до пика - это 2,8 В.
Вывод: 2,8 В на экране соответствуют току в катушке 1 А. Прямая пропорциональность. При двойном размахе 1,4 В ток 0,5 А.
Для работы резистор 1 ом надо убрать - он немного ограничивает ток.
Лучше поставить 0,1 ом. Его и убирать не надо, но тогда при 1 А на экране будет 0,28 В.
Должно хватить чувствительности осциллографа и чтобы помехи не мешали.
Напомню. Катушка намотанная как леска на катушке при той же частоте, имеет добротность ниже и ток будет меньше.
Если не ошибаюсь, у меня на плоской катушке почти 1 А, а на бублике внавал - 0,4 А. Это нормально.
Толще провод - больше ток, это тоже нормально.
Не надо из кожи вон лезть, чтобы получить 1 А.
Предполагаю, что 0,5 А для блина достаточно.
Для себя никак не мог найти точного определения чего такое они там спроектировали?
Андронный коллайдер для создания античастиц, чтобы началась реакция аннигиляции и Земля за мгновение превратилась бы в ничто - никто не будет мучиться. Это не больно. Раз - и всё.
Думаю, настоящей целью был распил денег в космических масштабах.
Вот ссылка на педию
https://absurdopedia.net/wiki/Большой_Гудронный_Коллайдер
и картинка
Большой_гудронный_коллайдер.jpg

Продавцы насчёт этого равнодушны, саму технику свободно можно фотографировать.
Я шутил. Но гадать на кофейной гуще тяжело.
Фото не нужны. Думаю, есть много вариантов оконечного усилителя - усилителя мощности.
Есть много вариантов предварительного усилителя.
При наличии кучки деталей, можно собрать.
А задающий генератор есть готовый у китайцев.
Не вижу необходимости выдумывать другой, если можно недорого купить платку, кучку деталек и спаять.
В этой "катушке" всё самодельное и можно делать по разному, самое сложное - намотка плоской катушки, но Мастер ПЖ предложил наматывать на заготовке с вырезами - это может сделать любой.
Мне больше нравится для намотки пластик, а не фанерка от которой всякие занозы, но это дело вкуса.
 
Как и обещал. Хотел упростить, взял китайский набор, спаял, восбуждается. Ну его. Спаял упрощенную схему Шушурина, проверенную, но без выходных транзисторов и без источников тока. Завелся усилитель сразу, до 500 кГц ровно, дальше плавный спад. До 900 дошло и с запасом. Питание 30 вольт, размах амплитуды до упора. Можно подать и 45 вольт при желании. Ограничения нет. А дальше каждый сам для себя решает. Это тоже как вариант. Успехов.
 

Вложения

  • китайский набор.jpg
    китайский набор.jpg
    134 KB · Просмотры: 243
  • плата китайская.jpg
    плата китайская.jpg
    54.3 KB · Просмотры: 223
  • шушурина.jpg
    шушурина.jpg
    48.1 KB · Просмотры: 222

Наконец то, долгожданное инсайдерское фото! Я догадывался, что у них что то подобное на заднем дворе стоит. Чтобы когда зайдут туда и спросят:"где деньги Зин, а?", то они бытренько облепили коллайдер и оживлённо стали сыпать научной терминологией, о том, что им удалось в соответствии с "теорией относительности" построить именно такой кран и сопло, что формирует струю абсолютно правильной формы и дальности струения "чёрной материи".

Нашёл в разобранном аппарате со свалки микросхему TV2362 корпус dip8. Не могу ни чего найти про неё.
Нашёл про TVL2362 - Hi performance Operations Amplifier.
Это аналог или нет?
 
начались поиски выходного каскада без мудоханья. Сейчас такой найден, Эллиотт Проект 217. бери, делай, забудь о проблемах.
Читаю и пишу не задумываясь потому что мне уже всё ясно и потому неинтересно.
Но вдруг пришло в голову: раз усилитель 217 Эллиота нормально работает на 300 кГц значит он заменяет собой и повторитель Агеева и предусилитель на 544УД2.
КАСКАД НА КР544УД2 становится НЕ НУЖЕН!!!
 
НАШЕЛ -это где? Сайт оллдаташит таких понимай нетт. Опера так не обзываются , там всезда имя фирмы впереди цифры. А тут что имя- телевидение?
Извиняюсь, скорее всего я ошибся. надпись очень мелкая, там вероятно TY, а не TV. НО даташит всё равно не найду.
 

Вложения

  • pim-3.jpg
    pim-3.jpg
    504.8 KB · Просмотры: 115
  • pim-1.jpg
    pim-1.jpg
    571.3 KB · Просмотры: 105
  • pim-2.jpg
    pim-2.jpg
    95.9 KB · Просмотры: 105
Ну, дифкаскад как бы заменит операционника. Другое дело- чья обвеска проще, опера или дифкаскад +драйвер.
Пардон. Где здесь дифкаскад?
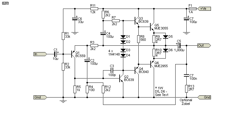
Вот схема проекта 217.
1.gif

Раз (как я понял, поскольку сам не испытывал, и цепочку Цобеля явно надо убрать) этот усилитель, спокойно усиливает 300 кГц, никакие костыли в виде драверов ему не нужны. Он усиливает и по напряжению и по току.
Это выход Агеева нуждался в упредсилителе поскольку он усиливает только по току.
Эллиот собрал этот усилитель на сраной макетной платке.
Лично я этот усилитель не собирал, поэтому не знаю его верхнюю частоту.
 
смотрел операционники у Texas Instruments, нашел вот такой референсный дизайн генератора
Мож кому пригодится.

Capture.JPG
Capture1.JPG
 
=усилитель "217 Эллиота=
Два каскада, а тем более три будет очень трудно заставить работать в общей петле ООС, при этом проявится сильная зависимость от подключенной нагрузки. В этом проблема усилителя "217 Эллиота" и подобных. К которому и относится собранный мною китайский набор возбуждающегося усилителя вчера. Проблема в том, что включение транзистора с ОЭ обладает наихудшими частотными свойствами по сравнению с другими включениями, а в случае, когда транзистор должен работать ещё и с отсечкой (выходной каскад), проявляется ещё одно свойство: оказывается, транзистор не любит выключаться. Конечно, нам это вдалбливают учебники, но пока не прочувствуешь самостоятельно… В общем, ОЭ – долой. ОБ и ОК – наше всё. ( усилитель Агеева)
 
Последнее редактирование:
=усилитель "217 Эллиота=
Два каскада, а тем более три будет очень трудно заставить работать в общей петле ООС, при этом проявится сильная зависимость от подключенной нагрузки. В этом проблема усилителя "217 Эллиота" и подобных. К которому и относится собранный мною китайский набор возбуждающегося усилителя вчера. Проблема в том, что включение транзистора с ОЭ обладает наихудшими частотными свойствами по сравнению с другими включениями, а в случае, когда транзистор должен работать ещё и с отсечкой (выходной каскад), проявляется ещё одно свойство: оказывается, транзистор не любит выключаться. Конечно, нам это вдалбливают учебники, но пока не прочувствуешь самостоятельно… В общем, ОЭ – долой. ОБ и ОК – наше всё. ( усилитель Агеева)
Сам выходной каскад из Эллиотта с парой резисторов, задающих ток через диоды смещения, тянет до 800 кгц, без общей ООС спокойно прокачивает катушку без намека на просадку напряжения. Поэтому не было смысла заводить его в общую петлю ООС, и так суперски все. Опера проверены в работе, наш и АД711, оба тянут с запасом эти 300кил. Отдельный транзистор в роли преда к мощнику даже с оос кривой по половинам , без вольтдобавки особенно. Речь о попытке заменить операционник транзистором BD139 Работать он как-то работает, но асимметрия полуволн заметна при максимальном сигнале.
 
Последнее редактирование:
Я что-то попутал. Проигнорировав сообщения вашего собеседника, ошибся. Я имел ввиду следущее соображение -"желательно, чтобы схема была симметричной для полуволн сигнала. Несимметричное ограничение, подвозбуд одного плеча при его смещении и т.п… ." НИЧЕГО этого нет в схеме усилителя 217 Эллиота. Жаль было потраченного времени на китайский набор. Хотел предостеречь от "мук предстоящих". Глупо получилось.
 
Эта недавно выруленная схема уверенно бежит за 400 килогерц,годится и в звук и в катушку ,просто для катушки уменьшить емкостишку на неинвертирующем входе ,пик до 100, и все.

Схема
 

Вложения

  • IMG_20230114_143639_1.jpg
    IMG_20230114_143639_1.jpg
    412.6 KB · Просмотры: 357
Эта недавно выруленная схема уверенно бежит за 400 килогерц
А схема Эллиота без ОУ на входе как далеко бежит?
Из текста я понял что за 300 кГц, но написано было как-то смутно.
Вот если он бежит как надо, это будет явным преимуществом перед повторителем Агеева, а если нет, то большой разницы нет какой повторитель ставить, Агеев проще, тем более, что Эллиот без вольтодобавки.
Затык, как я понял, у многих в предусилителе, а не выходном повторителе.
Поэтому, на мой взгляд (но лично мне это не нужно, поэтому не хочу собирать, лучше займусь другим) интереснее будет не менять шило на мыло )один повторитель на другой), а сделать предусилитель на транзисторах (варианты я предлагал, но все хотят на готовенькое, согласны только рот разинуть). У него будет явное достоинство - не будет ограничения ОУ +-15 В.
 
Эта недавно выруленная схема уверенно бежит за 400 килогерц,годится и в звук и в катушку ,просто для катушки уменьшить емкостишку на неинвертирующем входе ,пик до 100, и все.

Схема
Проверь свежим глазом, всё так?
Capture.JPG
 
Последнее редактирование:
Проверь свежим глазом, всё так?
Посмотреть вложение 54458
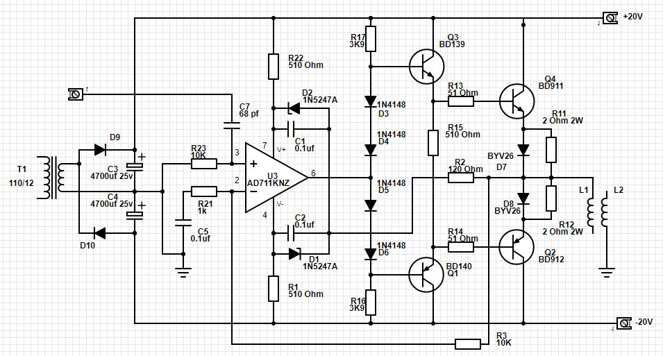
Все верно, но для уверенной работы с разными операми, как Саша Резвой подсказал, лучше в разрыв левого вывода резистора R21 включить емкость 0,1 мк. Оно работает и так, но будет спокойнее на душе. И еще- выпрямительные диоды питания традиционно добываем из ненужного моста, не подключая два остальных вывода. Именно так и сделано в макете.
И- да! Напоследок, поскольку у нас уже по сути двухполярное питание с реальной средней точкой , она же общая земля, питание на схеме обозначаем. как GND , +20 и -20 вольт

А схема Эллиота без ОУ на входе как далеко бежит?
Из текста я понял что за 300 кГц, но написано было как-то смутно.
Вот если он бежит как надо, это будет явным преимуществом перед повторителем Агеева, а если нет, то большой разницы нет какой повторитель ставить, Агеев проще, тем более, что Эллиот без вольтодобавки.
Затык, как я понял, у многих в предусилителе, а не выходном повторителе.
Поэтому, на мой взгляд (но лично мне это не нужно, поэтому не хочу собирать, лучше займусь другим) интереснее будет не менять шило на мыло )один повторитель на другой), а сделать предусилитель на транзисторах (варианты я предлагал, но все хотят на готовенькое, согласны только рот разинуть). У него будет явное достоинство - не будет ограничения ОУ +-15 В.
Схема Эллиотта без опера на входе, а чисто выходной каскад, бежит до 800кГц, без завала, полную схему с транзистором вместо опера не собирал, по опыту возни с такой схемой для Мишинской катухи. Получалось неважно.
 
Все верно, но для уверенной работы с разными операми, как Саша Резвой подсказал, лучше в разрыв левого вывода резистора R21 включить емкость 0,1 мк. Оно работает и так, но будет спокойнее на душе. И еще- выпрямительные диоды питания традиционно добываем из ненужного моста, не подключая два остальных вывода. Именно так и сделано в макете.
И- да! Напоследок, поскольку у нас уже по сути двухполярное питание с реальной средней точкой , она же общая земля, питание на схеме обозначаем. как GND , +20 и -20 вольт
Ok, подправлю и выложу. Точнее уже выложил :)
С резисторами R2, R3 я ничего не нахомутал?
 
Частота 302 , эмалированный медный провод 0.35, девиация 3-4 Герца, модуляция меандром 2.4 кГц (точно не помню, 4 года назад) Использован фирменный усилитель на полевых 0 - 1 мГц. На положительный результат надеялся слабо. Состояние было такое что потерял всякую осторожность. Финал превзошёл все мои ожидания. После этого не рисковал такими мощностями.
 
Частота 302 , эмалированный медный провод 0.35, девиация 3-4 Герца, модуляция меандром 2.4 кГц (точно не помню, 4 года назад) Использован фирменный усилитель на полевых 0 - 1 мГц. На положительный результат надеялся слабо. Состояние было такое что потерял всякую осторожность. Финал превзошёл все мои ожидания. После этого не рисковал такими мощностями.
По себе знаю, что 7 вольт эффективных в катушку и током в ампер предостаточно для ощутимого эффекта. Больше всего удивил недавно случай, стало судорогой сводить стопу, кинул туда катуху- мигом исчезло. Отвожу катуху в сторону- судорога вот она. теперь под катухой пробую намеренно вызвать судорогу- не вызывается. Но стоит убрать катушку- мгновенно скрючивает ногу. После сеанса минут в пять судорог как не бывало, вот это да.
 
Используя различные генераторы, самодельные и качественные заводские, заметили разницу воздействия на организм. Удивительно, но процент удачных опытов с самодельными был выше. Л. Волков аргументированно объяснил. Коротко - питание нужно однополярное. В промышленных в основном двухполярное. В первом случае колебания над нулевым потенциалом, во втором симметричные. Поэтому используя промышленные генераторы нужно смещать выход в плюсовую часть. В минус заходить не надо. Такая функция есть в промышленных. Долго объяснять, связано со спиновый резонансом. И все будет нормально. Волков много работал в этой области. Что то связанное с кристаллическими решётками. Серьёзные знания, огромный практический опыт, не кустарный. Путём расчётов и опытов пришёл к числу 302 кГц, плюс минус. Плавает в зависимости от магнитного поля земли. Спиновый резонанс основных элементов, медь, водород. Кто в курсе, тот пытается туда попасть. Но сам Волков не знает чем все это может кончиться. Говорит о нужности серьёзных усилий научных лабораторий. Но в это мало кто верит или не хочет верить. А может и верят и делают, но нам не скажут. Это мое поверхностное мнение. Проблема по Волкову - попасть в спиновый резонанс. Он в районе 302 кГц. Плавает. Имеет смысл сделать малую девиацию. Тогда точно попадёте. Заодно и по Райфу включить модуляцию, на всякий случай. Сработало же. (у меня) Года на 4 ушёл я из этой области. А теперь по некоторым причинам снова здесь и вижу: По стопам ( выводам) Дандорфа пошёл или вместе шли - Монарх, со своими жезлами и посохом. Обратите внимание, практически все генераторы у него однополярные. И пытается все размеры подогнать под водород или медь. А это уже по Волкову. ( я сильно сокращаю, за погрешности извините) Ну и многие другие со своими «акульими плавниками» «усами тараканов»…..везде появилась модуляция, шипы. Осталось набрать статистику. В одиночку никто не сможет справиться.

Кто-то опубликовал часть схемы "популярного" Лайф синуса. Выходная часть по Агееву.
 
Используя различные генераторы, самодельные и качественные заводские, заметили разницу воздействия на организм. Удивительно, но процент удачных опытов с самодельными был выше. Л. Волков аргументированно объяснил. Коротко - питание нужно однополярное. В промышленных в основном двухполярное. В первом случае колебания над нулевым потенциалом, во втором симметричные. Поэтому используя промышленные генераторы нужно смещать выход в плюсовую часть. В минус заходить не надо. Такая функция есть в промышленных. Долго объяснять, связано со спиновый резонансом. И все будет нормально. Волков много работал в этой области. Что то связанное с кристаллическими решётками. Серьёзные знания, огромный практический опыт, не кустарный. Путём расчётов и опытов пришёл к числу 302 кГц, плюс минус. Плавает в зависимости от магнитного поля земли. Спиновый резонанс основных элементов, медь, водород. Кто в курсе, тот пытается туда попасть. Но сам Волков не знает чем все это может кончиться. Говорит о нужности серьёзных усилий научных лабораторий. Но в это мало кто верит или не хочет верить. А может и верят и делают, но нам не скажут. Это мое поверхностное мнение. Проблема по Волкову - попасть в спиновый резонанс. Он в районе 302 кГц. Плавает. Имеет смысл сделать малую девиацию. Тогда точно попадёте. Заодно и по Райфу включить модуляцию, на всякий случай. Сработало же. (у меня) Года на 4 ушёл я из этой области. А теперь по некоторым причинам снова здесь и вижу: По стопам ( выводам) Дандорфа пошёл или вместе шли - Монарх, со своими жезлами и посохом. Обратите внимание, практически все генераторы у него однополярные. И пытается все размеры подогнать под водород или медь. А это уже по Волкову. ( я сильно сокращаю, за погрешности извините) Ну и многие другие со своими «акульими плавниками» «усами тараканов»…..везде появилась модуляция, шипы. Осталось набрать статистику. В одиночку никто не сможет справиться.
Когда с 2015 года работают оба плечевых сустава и уходит боль от поврежденного в юности голеностопа, снимаются судороги, поясничные боли и уходит рвущий кашель при простудах, поверишь во что угодно. Особенно в то, чему лично свидетель.

Кто-то опубликовал часть схемы "популярного" Лайф синуса. Выходная часть по Агееву.
Эти лайфсинусы вроде порядочные ребята, я с ними списывался, поделился схемками, а то у них катушки качественные, но генератор - ни в какие ворота рамок.
 
Я с осторожностью отношусь ко всему этому. Причина проста, чую что Мишин элемент хорошо продуманной коммерческой затеи. Дандорф и его команда, Л. Волков, другие, все связаны больше степени или меньше. Вторые двое вызывают искреннее уважение, интеллигенты, большие спецы, делают дело, размерами яиц не меряются. Остальным не особо верю. Как уже писал "фильтровать надо".

По поводу катушек.
Есть воздействие, но не ощущаемое сразу. Сейчас ищу способы более тщательной настройки самих катушек. Обнаружил сдвиг фаз напряжения и тока. Информация противоречива. Дандорф и Горелочкин убеждены в необходимости совмещения фаз. Из их опыта только такие обладают лечебными свойствами. Расширяю возможности аппаратуры.
 
По поводу катушек.
Есть воздействие, но не ощущаемое сразу. Сейчас ищу способы более тщательной настройки самих катушек. Обнаружил сдвиг фаз напряжения и тока. Информация противоречива. Дандорф и Горелочкин убеждены в необходимости совмещения фаз. Из их опыта только такие обладают лечебными свойствами. Расширяю возможности аппаратуры.
Именно схему Горелочкина на ТДАшке и пытался привести в чувства, но там такой густо замешанный бред. что быстро ушел от этого идиотизма к нормальным схемам. И через пару месяцев макет работал и дал результаты.
А еще смотрел ролики с наблюдением на экране осцилоографа грязи, оставшейся на выходе генератора с включенной к выходу катушке, которая на резонансе тупо коротила выход своими 10 Омами, а народ восхищенно пялился в экран и произносил: ЭМПЛОЗИЯ!!!!
Тьфу на вас три раза."Теодолит твою в кедрач"
 
Именно схему Горелочкина на ТДАшке и пытался привести в чувства, но там такой густо замешанный бред. что быстро ушел от этого идиотизма к нормальным схемам. И через пару месяцев макет работал и дал результаты.
А еще смотрел ролики с наблюдением на экране осцилоографа грязи, оставшейся на выходе генератора с включенной к выходу катушке, которая на резонансе тупо коротила выход своими 10 Омами, а народ восхищенно пялился в экран и произносил: ЭМПЛОЗИЯ!!!!
Тьфу на вас три раза."Теодолит твою в кедрач"
Глупый я, в далеких 80х пытался избавиться от "имплозии" в усилителях. Иногда возникал легкий возбуд на пике одного из плеч. Прошел мимо "открытия". Обидно.

По теме, с легкими отклонениями. Раньше осмотрел вашу аватарку, если это вы, то респект и уважуха. Правда колонка не в моем стиле. Для озвучивания залов и площадей не пойдет. Приближаюсь к теме. Используя в своих кинструкциях наши КТ 818- 19, 827-825 и даже 864-865, сложно было добиться надежности. Мощности на пределе. При этом мой коллега- конкурент, имел доступ к чешским аналогам. Аналоги которые превосходили по всем параметрам наши, по надежности в том числе. С тех пор не особо люблю отечественную элементную базу. А теперь и китайскую. За 3 минуты сгорели выходные, ну ничего не сделал, только вышел на минуту! Пытаюсь найти надежных поставщиков.
 
По теме, с легкими отклонениями. Раньше осмотрел вашу аватарку, если это вы, то респект и уважуха. Правда колонка не в моем стиле. Для озвучивания залов и площадей не пойдет. Приближаюсь к теме. Используя в своих кинструкциях наши КТ 818- 19, 827-825 и даже 864-865, сложно было добиться надежности. Мощности на пределе. При этом мой коллега- конкурент, имел доступ к чешским аналогам. Аналоги которые превосходили по всем параметрам наши, по надежности в том числе. С тех пор не особо люблю отечественную элементную базу. А теперь и китайскую. За 3 минуты сгорели выходные, ну ничего не сделал, только вышел на минуту! Пытаюсь найти надежных поставщиков.
Колонка на аватарке не моя , это макет с динамиками, имя забыл. Вспомнил. Руди Бозак.
Чешские КD 503 и 502 так и не спалил ни одного , с макета ушли в рабочий усилитель. Сила.

Используя различные генераторы, самодельные и качественные заводские, заметили разницу воздействия на организм. Удивительно, но процент удачных опытов с самодельными был выше. Л. Волков аргументированно объяснил. Коротко - питание нужно однополярное. В промышленных в основном двухполярное. В первом случае колебания над нулевым потенциалом, во втором симметричные. Поэтому используя промышленные генераторы нужно смещать выход в плюсовую часть. В минус заходить не надо. Такая функция есть в промышленных. Долго объяснять, связано со спиновый резонансом. И все будет нормально. Волков много работал в этой области. Что то связанное с кристаллическими решётками. Серьёзные знания, огромный практический опыт, не кустарный. Путём расчётов и опытов пришёл к числу 302 кГц, плюс минус. Плавает в зависимости от магнитного поля земли. Спиновый резонанс основных элементов, медь, водород. Кто в курсе, тот пытается туда попасть. Но сам Волков не знает чем все это может кончиться. Говорит о нужности серьёзных усилий научных лабораторий. Но в это мало кто верит или не хочет верить. А может и верят и делают, но нам не скажут. Это мое поверхностное мнение. Проблема по Волкову - попасть в спиновый резонанс. Он в районе 302 кГц. Плавает. Имеет смысл сделать малую девиацию. Тогда точно попадёте. Заодно и по Райфу включить модуляцию, на всякий случай. Сработало же. (у меня) Года на 4 ушёл я из этой области. А теперь по некоторым причинам снова здесь и вижу: По стопам ( выводам) Дандорфа пошёл или вместе шли - Монарх, со своими жезлами и посохом. Обратите внимание, практически все генераторы у него однополярные. И пытается все размеры подогнать под водород или медь. А это уже по Волкову. ( я сильно сокращаю, за погрешности извините) Ну и многие другие со своими «акульими плавниками» «усами тараканов»…..везде появилась модуляция, шипы. Осталось набрать статистику. В одиночку никто не сможет справиться.

Кто-то опубликовал часть схемы "популярного" Лайф синуса. Выходная часть по Агееву.
Во-вот, я как раз спину и лечу этим самым спиновым резонансом. Прямо в точку!
 
Последнее редактирование:

Статистика форума

Темы
3,302
Сообщения
262,883
Пользователи
2,544
Новый пользователь
vlad'mir
Назад
Сверху Снизу