Катушка Тесла-Мишина. Работающая схема от АБ

На схеме нет таймера и предвыходного каскада. Номиналы конденсаторов в принципе могу измерять.
это что надо с той лошадью сделать, чтобы резонансный контур не менял частоты?
А на железяку алюминиевую его пришпандорить.
 
Вместо проверенной и на автомате собираемой схемы на 2206 вы предлагаете провести научную работу, собирать чужую макаку с неизвестным результатом? Видимо, тут всем слишком легко живется?
у меня китаецкий генератор живет и здравствует.
Малость дороговато, зато цифровой, и очень удобный.
 
Надо вскрыть свою плоскую и проверить резонанс. В противном случае мотать свои.
Дядя Вундер -Павел PG мотает на бутылку от Пепси витуху UTP , получается сказочная катуха. Мотается с песней, результат отменный.
 
Александр, эту схему я срисовал со своего прибора. Если нужны фотографии синуса на выходе, то могу сфотографировать или сходите по ссылке: https://habr.com/ru/company/timeweb/blog/695746/
 
Дядя Вундер -Павел PG мотает на бутылку от Пепси витуху UTP , получается сказочная катуха. Мотается с песней, результат отменный.
один раз установить соотношение частоты и диаметра намотки, а потом хоть на молочном бидоне мотай :) C первого разА ровно в дырочку.
 
Надо вскрыть свою плоскую и проверить резонанс. В противном случае мотать свои.
Я дебилам с сайта животворного синуса подробно написал, что обнаружил внутри их порно генератора, пару дней повисело, потом законопатили мне вход наглухо и пост потерли. Значит, мерзавцы свою вину знают и боятся.

Александр, эту схему я срисовал со своего прибора. Если нужны фотографии синуса на выходе, то могу сфотографировать или сходите по ссылке: https://habr.com/ru/company/timeweb/blog/695746/
Я давно тому взад сочинил роскошный синус-генератор на кучке простых транзисторов , схемка из Функшау, работает с полпинка, чистейший сигнал, 0,6 вольта , стабильный , с широченной перестройкой. Цена пятак на все. Это так, на случай полного затыка по микросхемам 2206.
 
Я дебилам с сайта животворного синуса подробно написал, что обнаружил внутри их порно генератора, пару дней повисело, потом законопатили мне вход наглухо и пост потерли. Значит, мерзавцы свою вину знают и боятся.
Вы с Юкондом общались?

Вы с Юкондом общались?
Я своим тоже вчера написАл все что о них думаю.
 
Сопсна вот, первая страница. Взлетает с пол-пинка.
А дальше уже соль и перец по вкусу, кому что приглянулося.
1677090148966.png
 
Александр, эту схему я срисовал со своего прибора. Если нужны фотографии синуса на выходе, то могу сфотографировать или сходите по ссылке: https://habr.com/ru/company/timeweb/blog/695746/
С первых слов уже лажа. Знатоки , понимаешь. Амплитуда 20 вольт, ток через катушку 100-300миллиампер. Ага, как же ж. Какая такая амплитуда? Размах, видимо имеется в виду, тогда амплитуда 10 вольт, эффективное значение 7 вольт. Импеданс катушки на резонансе 7-10 Ом, значит, ток через катушку в районе Ампера. Что и происходит в реальном приборе. И катушка в средине заметно греется. А второе- чтобы получить на выходе сигнал 7-10 вольт с током в ампер, а это 7 -10 ватт, нужно питание соответствующее. вольт на 30 , а не пердулька с наперсток , с важным видом. Фуфел разводной под умные речи и красивые мульки на экране скопа.
 
Сопсна вот, первая страница. Взлетает с пол-пинка.
А дальше уже соль и перец по вкусу, кому что приглянулося.
Посмотреть вложение 57919
Ну это самая первая схема. В конце была и получше. Но в моем случае проще вживить новый блок питания и вых. каскад в существующий прибор. Или в отдельном корпусе расположить б.п. с вых каскадом, а синус брать с функционального генератора ATTEN ATF20B
 
Вы с Юкондом общались?
А уже не помню, как ихая контора звалась. Там сам Мишин по скайпу консультирует. да вот беда, катушки там красивые, а внутри коробочки одна надувная фигня на ТДА 7056 с питанием от 5 вольт. Уроды. Катушку пустили в дело, на фирме был свой генератор советский с умощнителем, теперь сами лечатся, своими методами.
 
Согласен. Каждый сходит с ума по своему.;)
 
Ну это самая первая схема. В конце была и получше. Но в моем случае проще вживить новый блок питания и вых. каскад в существующий прибор. Или в отдельном корпусе расположить б.п. с вых каскадом, а синус брать с функционального генератора ATTEN ATF20B
Я тут с Агеевским выходом поколдовал, вновь подивился мудрости автора схемы. супер суперский получился.

Согласен. Каждый сходит с ума по своему.;)
Началось собственно, со схемы того самого Дениса Горелочкина, которая не работала ни в задницу, несмотря на мантры в интернете и букет вариантов включения. ты главное, верь и чаще произноси Имплозия!!!Имплозия!! И все заработает.
 
А уже не помню, как ихая контора звалась. Там сам Мишин по скайпу консультирует. да вот беда, катушки там красивые, а внутри коробочки одна надувная фигня на ТДА 7056 с питанием от 5 вольт. Уроды. Катушку пустили в дело, на фирме был свой генератор советский с умощнителем, теперь сами лечатся, своими методами.
Александр, спасибо Вам огромное за Ваш труд и терпение в этом направлении (да и не только в этом), и дай Вам Бог здоровья. Если бы я случайно не попал на этот сайт (искал фильтр на JBL4312:)), так оставался бы в неведении и скорее всего похоронил это направление.
 
Началось собственно, со схемы того самого Дениса Горелочкина, которая не работала ни в задницу, несмотря на мантры в интернете и букет вариантов включения. ты главное, верь и чаще произноси Имплозия!!!Имплозия!! И все заработает.
просто чудес невиданых от дивайса ожидать не надо.
У него есть некоторая область применения, вот там он работает прекрасно.
А если им воспаление аппендикса пытаться пофиксить, то можно в ящик сыграть без проблем
 
Я как то с Сергеем пересекался. У меня его корректор работает.
Это другой Агеев. SIA2 на Веге.

просто чудес невиданых от дивайса ожидать не надо.
У него есть некоторая область применения, вот там он работает прекрасно.
А если им воспаление аппендикса пытаться пофиксить, то можно в ящик сыграть без проблем
Недавно забавлялся , обнаружив эффект, мгновенно убирать судороги в стопах, стоит катуху поднести. Отвел- крючит ногу. Подвел- снято. Пробовал с катушкой намеренно вызвать судорогу- голый номер. Через пяток минут все само ушло бесследно, боли нет тоже.
 
Постараюсь завтра плавно повысить напряжение на вых. каскаде и раздеть катушку.
Не выйдет, возьмусь за усилитель. Есть транзисторы КТ816,7 и КТ805БМ, 837К. Поэкспериментирую.
 
Уже в катушку залезли. Или в телек. Катуха их просто выявляет.
если телевизор не жалко, можно диаграмму поля поглядеть в цвете.
Сразу станет ясно, куда и сколько излучает.
А если еще и подвигать ближе-дальше, так вообще хорошо
 
если телевизор не жалко, можно диаграмму поля поглядеть в цвете.
Сразу станет ясно, куда и сколько излучает.
А если еще и подвигать ближе-дальше, так вообще хорошо
Там сетка, интерференция .
 
если телевизор не жалко, можно диаграмму поля поглядеть в цвете.
Сразу станет ясно, куда и сколько излучает.
А если еще и подвигать ближе-дальше, так вообще хорошо
Где ж его взять то с трубкой. А вот к матрице боязно подносить.
 
Тут у кого-то были проблемы с КР544УД2.
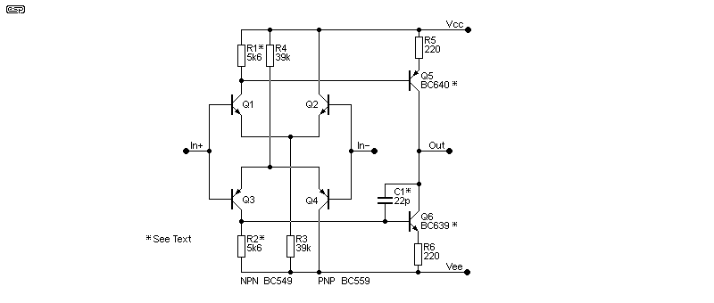
Наткнулся на схему Эллиотта прожект 231.
Называется - Сделай Сам (ОУ). Если, конечно, умеешь паять, а не только симулировать и разводить срач здесь.
Вот ссылка
Сухой остаток в картинках.
p231-f1.gif

p231-f2.gif

Ссуть в том, что почти всегда (а для скоростных тем более) питание ОУ максимум +-15 В, предел +-18 В.
Здесь напряжение, а значит и размах выходного напряжения определяется только транзисторами.
Эллиотт приводит марки транзисторов для +-25 В.
Лично Я не проверял т. к. у меня КР544УД2 есть.
Но ему можно верить - до 1 МГц эта схема проверена.
Он подчеркивает, что данная схема уступает типовому ОУ по ряду параметров, например, напряжению смещения, для нас это не важно.
Но превосходит для нашего применения в главном:
- частотный диапазон (быстродействие) с большим запасом,
- напряжение питания практически любое, с запасом,
- собирается из подножных транзисторов.
Так что те кто не разучился паять, могут попробовать. Нагрузкой будет "повторитель Агеева".
Понятно, что усиление нам нужно менее 10, значит надо подобрать С1.
 
Всем здравствовать и с наступающим!
Наконец-то осилил все 43 страницы. Кое-что для себя почерпнул. Про катушки узнал года три тому назад. Смотрел, читал Мишина и прочих. Поддался на его рекомендацию прибора с мед. сертификатом от компании Юконд, что в Тольятти. Купил генератор ТГС-7А и почти все их катушки, а также сестре. Действие прибора проявилось в начале. Был в командировке в Хабаровсе, только сняли пандемию. Приболел там простудой вместе с кашлем. Удивительно, но все прошло через три дня. Плоскую катушку держал на груди. Во время лечения вдруг заболели ребра справа вверху. Давно туда был удар, на ребрах возможно появились трещины. Когда кашлял, боль была адской. Потом все прошло. Большего воздействия прибора на себе не ощутил, хотя с год пытался им лечить гиперплозию. Со мной был коллега, тоже испытывал прибор на своей пояснице. Отмечал что он ему помогает. Со слов сестры ей помогает от "выкручивания" ног по ночам.
Ну это так, вступление. А теперь реалии. В угоду получения мед. сертификата Юконд задавил мощность ниже плинтуса. Питание вых. каскада 12В. Трансформатор 7,5Вт. Ток катушки не мерял, но по другим источникам 230мА. Только сейчас после изучения форума понял почему оно не стреляет. Это раз. А второе это то, что поместив катушки в коробки Юконд опустил их добротность можно сказать ниже плинтуса. При подключении к функциональному генератору очень трудно выловить пик резонанса. Он дико размыт. Туда-сюда кил по десять приходится менять чтобы увидеть спад. Прикладывание катушки к телу никак не влияет на ее резонанс. Вчера наткнулся вот на этот обзор: https://habr.com/ru/company/timeweb/blog/705884/ Тоже наверное это сделаю. Надо попробовать довести прибор и катушки до ума. Хочу попробовать повысить напряжение вых. каскада до приемлемого уровня. В противном случае буду сращивать с выходом по А. Бокареву.
Кстати, прочитав все страницы не увидел задающего генератора на мкс. 4046 (561ГГ1). Чем она плоха? Почему используете только XR2206? Вот неполная схема ТГС-7А:
Используя 4046 я нашел ответы на все свои давние вопросы. Все получается супер! Фазовая автоподстройка, можно как лего собирать из разных блоков. Схема слегка усложняется с добавлением фильтра - из меандра в синус. Но какое разнообразие возможностей!

С получением прибора "DY294 Digital Transistor DC parameter tester" выяснилось что половина купленных транзисторов - китайский хлам. Ну и замечательно, с другими нормальными меньше проблем.
 
Тут у кого-то были проблемы с КР544УД2.
Наткнулся на схему Эллиотта прожект 231.
Называется - Сделай Сам (ОУ). Если, конечно, умеешь паять, а не только симулировать и разводить срач здесь.
Вот ссылка
Сухой остаток в картинках.
Посмотреть вложение 57935
Посмотреть вложение 57936
Ссуть в том, что почти всегда (а для скоростных тем более) питание ОУ максимум +-15 В, предел +-18 В.
Здесь напряжение, а значит и размах выходного напряжения определяется только транзисторами.
Эллиотт приводит марки транзисторов для +-25 В.
Лично Я не проверял т. к. у меня КР544УД2 есть.
Но ему можно верить - до 1 МГц эта схема проверена.
Он подчеркивает, что данная схема уступает типовому ОУ по ряду параметров, например, напряжению смещения, для нас это не важно.
Но превосходит для нашего применения в главном:
- частотный диапазон (быстродействие) с большим запасом,
- напряжение питания практически любое, с запасом,
- собирается из подножных транзисторов.
Так что те кто не разучился паять, могут попробовать. Нагрузкой будет "повторитель Агеева".
Понятно, что усиление нам нужно менее 10, значит надо подобрать С1.
Поклон вам за схему, самое то что надо!!!

Тут у кого-то были проблемы с КР544УД2.
Наткнулся на схему Эллиотта прожект 231.
Называется - Сделай Сам (ОУ). Если, конечно, умеешь паять, а не только симулировать и разводить срач здесь.
Вот ссылка
Сухой остаток в картинках.
Посмотреть вложение 57935
Посмотреть вложение 57936
Ссуть в том, что почти всегда (а для скоростных тем более) питание ОУ максимум +-15 В, предел +-18 В.
Здесь напряжение, а значит и размах выходного напряжения определяется только транзисторами.
Эллиотт приводит марки транзисторов для +-25 В.
Лично Я не проверял т. к. у меня КР544УД2 есть.
Но ему можно верить - до 1 МГц эта схема проверена.
Он подчеркивает, что данная схема уступает типовому ОУ по ряду параметров, например, напряжению смещения, для нас это не важно.
Но превосходит для нашего применения в главном:
- частотный диапазон (быстродействие) с большим запасом,
- напряжение питания практически любое, с запасом,
- собирается из подножных транзисторов.
Так что те кто не разучился паять, могут попробовать. Нагрузкой будет "повторитель Агеева".
Понятно, что усиление нам нужно менее 10, значит надо подобрать С1.
Аккурат вчерась вывел в режим выходной каскад по Агееву на транзисторах разной мощности, средней в предвыходе и большой на выходе. http://archive.radio.ru/web/1987/02/031/
Ток выходных 260 ма, ток предвыходных по 65 ма , всего 400ма. радиаторы приятно горячие. Питание два по 32 вольта. А сегодня соберу и состыкую раскачку по Эллиотту. То, что у него на выходе, с собачими цифрами 639 и 640 это те же самые BD139-BD140 в корпусе поменее.

Тут у кого-то были проблемы с КР544УД2.
Наткнулся на схему Эллиотта прожект 231.
Называется - Сделай Сам (ОУ). Если, конечно, умеешь паять, а не только симулировать и разводить срач здесь.
Вот ссылка
Сухой остаток в картинках.
Посмотреть вложение 57935
Посмотреть вложение 57936
Ссуть в том, что почти всегда (а для скоростных тем более) питание ОУ максимум +-15 В, предел +-18 В.
Здесь напряжение, а значит и размах выходного напряжения определяется только транзисторами.
Эллиотт приводит марки транзисторов для +-25 В.
Лично Я не проверял т. к. у меня КР544УД2 есть.
Но ему можно верить - до 1 МГц эта схема проверена.
Он подчеркивает, что данная схема уступает типовому ОУ по ряду параметров, например, напряжению смещения, для нас это не важно.
Но превосходит для нашего применения в главном:
- частотный диапазон (быстродействие) с большим запасом,
- напряжение питания практически любое, с запасом,
- собирается из подножных транзисторов.
Так что те кто не разучился паять, могут попробовать. Нагрузкой будет "повторитель Агеева".
Понятно, что усиление нам нужно менее 10, значит надо подобрать С1.
Никто не запрещает взять усиление по Эллиотту, =10, с емкостью в 22 пики, выставив на выходе генератора нужный уровень синуса. Что куда удобнее, чем задавив усиление , биться с возбудом.
 
Сухой остаток в картинках.
Я точно такой спаял на 2т342/349 и 2т904/626 (914 тогда еще не было) более 35 лет назад. Звук весьма порадовал, хоть комплементарность была весьма относительная и подбирать было не из чего. По тем временам идея была хорошая.
 
Я точно такой спаял на 2т342/349 и 2т904/626 (914 тогда еще не было) более 35 лет назад. Звук весьма порадовал, хоть комплементарность была весьма относительная и подбирать было не из чего. По тем временам идея была хорошая.
Хорошо, напомнили, что есть 904 и 914, удобные. Кристалл изолирован от корпуса.
 
Добавлю: в такой схеме ноль на выходе без интегратора непросто получить. И нечетные гармоники преобладают, в отличие от SA600. Четные давятся хорошо.
 
Добавлю: в такой схеме ноль на выходе без интегратора непросто получить. И нечетные гармоники преобладают, в отличие от SA600. Четные давятся хорошо.
А мы ему лампу на вход, четные вернуть.
Сколько макетил всяких несимметричных драйверов- на вч одно и то же: фронт по скорости сильно меньше спада.

Добавлю: в такой схеме ноль на выходе без интегратора непросто получить. И нечетные гармоники преобладают, в отличие от SA600. Четные давятся хорошо.
Динамик включить не к средней точке вторички силовика, а к средней точке двухэтажной банки по питанию. И проблема нуля тихо отвалится вместе с ненужным интригатором.
 

Статистика форума

Темы
3,302
Сообщения
262,889
Пользователи
2,544
Новый пользователь
vlad'mir
Назад
Сверху Снизу