Катушка Тесла-Мишина. Работающая схема от АБ

Именно на это я и намекал, сделать автоподстройку на резонанс по потребляемомму току :)
До АПЧ дойду, если выберу свободное время.
Главная проблема в другом. Биполяры на выходе схемы- главная засада и долбежка.
Хочется проще, а не получится. Условия жестокие.

А вот как сделать сигнал на выходе схемы чистый, без просадки от нагрузки , просто и незатратно. Но боюсь, что такой вариант не всех устроит.
И другое, что предстоит выяснить, микросхема 544УД2А в металле и золоте и ее пластиковый клон - похоже, сильно разные вещи.
Нужно вернуться к вопросу полосы полной мощности , нагрузочной способности микросхем и оптимальной глубины ООС. А то тупик.
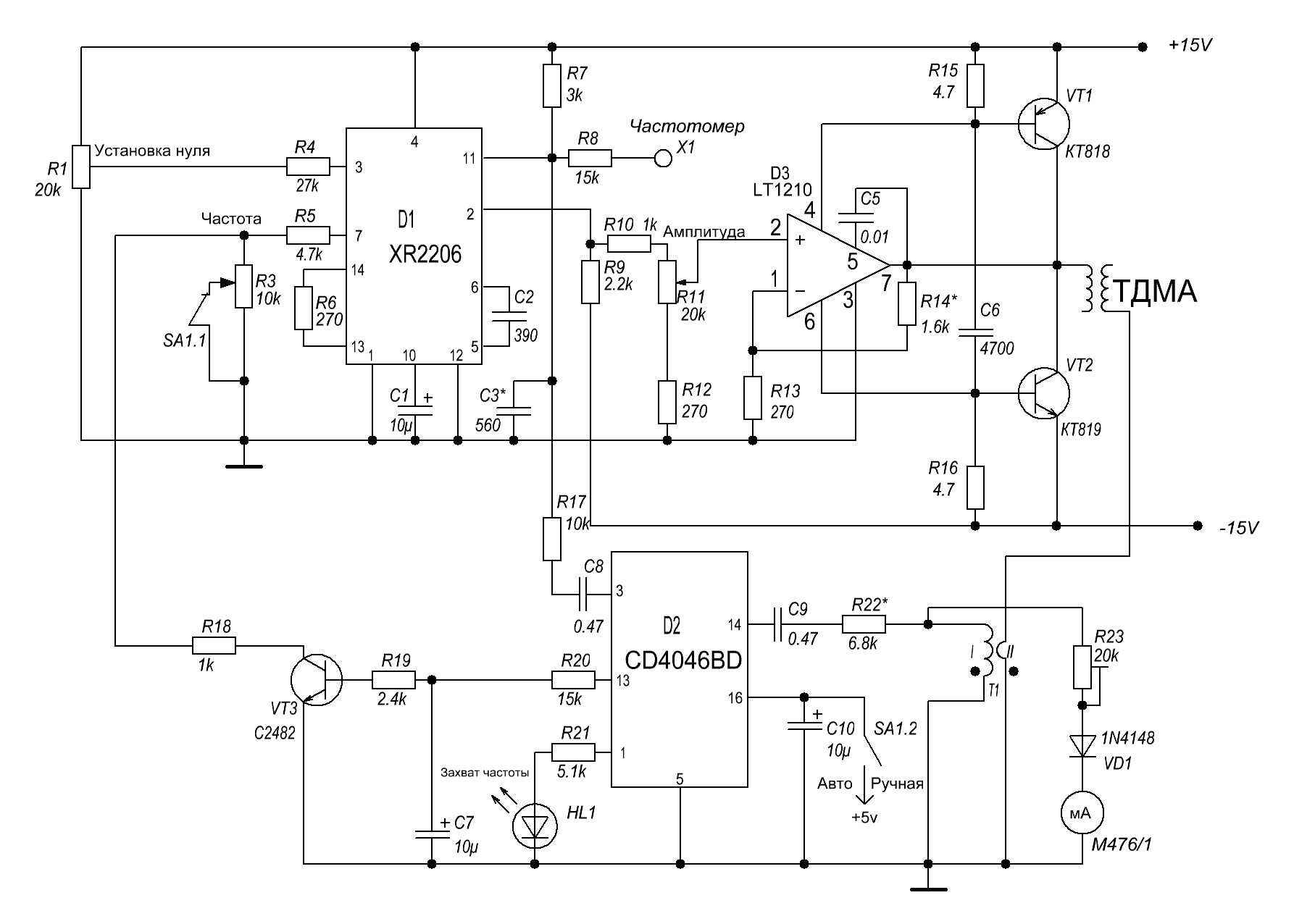
Мишин прибор  схема  исправленная.gif

Лучшее из всего что было.Осталось 544-ю найти не косую- и готово.
IMG_20250123_120517.jpg
 
И другое, что предстоит выяснить, микросхема 544УД2А в металле и золоте и ее пластиковый клон - похоже, сильно разные вещи.
Вопрос от дилетанта можно? Чем эту "чудесную" микросхему могут заменить товарищи Ausländer?
 
На будущее откажусь от идеи транжирить бесценные латералы.
Есть идея на три копейки по затратам и на сто тыщ долларов по выходу.
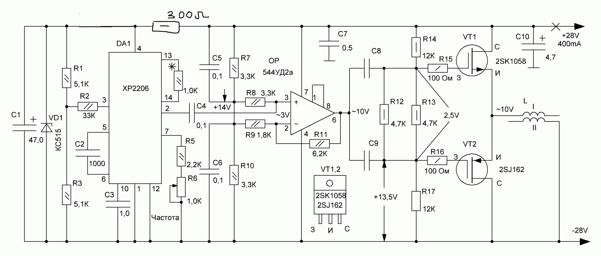
Есть такой Любительский трансформаторный УНЧ от Григорьева. гениальная со всех сторон схемка. И мы ее откатаем. Но по-нашему, по-бразильски. С загогулиной, панимаишь!)))

Вопрос от дилетанта можно? Чем эту "чудесную" микросхему могут заменить товарищи Ausländer?
AD 711 по слухам послужила образцом для нашей544-2 По крайней мере, в отлаженную на 544УД2А схему AD711 становится перетыком. картинка меандра 300 кГц не меняется.
ОР-42 от ВВ тоже работают без подгонки
 
Во-о-о-т! Как раз сейчас трансформатор подбираю. А про какую загогулину говорите?
Нам железка не нужна вообще. частота лютая. Мотается трансик на воздухе, веревкой из 4-5 проводов, свитых вместе дрелью. 3 секции послед-но первичка и две вторички в база-эмиттер выходников. Индуктивности первички в пол-миллигенри за глаза . Выходные транзисторы можно вообще без смещения качать, попробовать точно стоит. И если есть комплементарные пары, то вообще супер.
Поскольку трансик на воздухе и зазор не нужен, делаем однотактную раскачку на BD130 с Р-транзистором на входе. Скажем, ВС560 . И все.
 
Нам железка не нужна вообще. частота лютая. Мотается на воздухе, веревкой из 4-5 проводов, свитых вместе дрелью.
Попробую. Можно на стержне - витков поменьше. Транзисторы по Ку подобрал КТ805 и КТ837. К слову, можно одной проводимости
1737626154198.png
 
805-е быстрые, насчет 837 не скажу.

Попробую. Можно на стержне - витков поменьше. Транзисторы по Ку подобрал КТ805 и КТ837. К слову, можно одной проводимости
Посмотреть вложение 121863
Катушку-первичку ставим в коллекторе транзистора, емкостью настраиваем на среднюю полосу 280-330 кГц, за счет чего добывается доп. усиление
 
AD 711 по слухам послужила образцом для нашей544-2 По крайней мере, в отлаженную на 544УД2А схему AD711 становится перетыком. картинка меандра 300 кГц не меняется.
ОР-42 от ВВ тоже работают без подгонки
Vielen Dank für die guten Nachrichten! _ty1 Ich habe dieses gefunden. Ist sie das?
 
Последнее редактирование:
А чем вам кроме цены LT1210 не угодила? Схема упрощается и не нужны пляски вокруг 544УД2.
https://aliexpress.ru/item/10050083...w.productlist.search_results.3.54ab5d35kxYNA0 - стоимость 499руб, а
AD711 -1000руб.
LT 1210 видели на резонансе катушки? Дохнет-с , с ее током 1.1 А на пике. А 544-я с умощнителем раскаляет катушку до состояния не дотронешься. И есть запас по току, чтобы разогнать тороидальную до нормы.
 
Несколько страниц назад я приводил схему с умощнением на 2-х транзисторах. И насколько мне известно у автора ток через катушки был 1А.

Вот эта схема.
Для простоты можно убрать АПЧ.
 

Вложения

  • Свитовит Ver3.03 new.jpg
    Свитовит Ver3.03 new.jpg
    208.9 KB · Просмотры: 207
Вот эта схема.
Для простоты можно убрать АПЧ.
Задумаюсь над сочинением АПЧФ- отыщу вашу схему. А сейчас устраивает моя.
В которой 544 с умощнением ничем не хуже вашей LT, которой у нас хернайди.
 
Ну не у всех и 544 -я есть. Мне LT за 9 днй прислали из Китая. Впрочем каждый сам выберет что лучше.
 
Ну не у всех и 544 -я есть. Мне LT за 9 днй прислали из Китая. Впрочем каждый сам выберет что лучше.
Делать лучше на том, что рядом и есть в продаже . А тут что ни день, то вместо проверенных деталей влетаешь на фейк. Надоело.
Вчера пришлось золотоножку 544-2 применить в приборе. пластики сдувались на резонансе, проваливали ток выходной.
Остался вариант с трансформаторной раскачкой выхода на паре копеечных КТ805 или типа того.
 
вариант с трансформаторной раскачкой выхода на паре копеечных КТ805 или типа того
Здесь есть интересное решение - "...В последних версиях мы остановились на версии с общими коллекторами. Очень удобно крепить транзисторы на радиатор без слюдяных пластин..."
 
Здесь есть интересное решение - "...В последних версиях мы остановились на версии с общими коллекторами. Очень удобно крепить транзисторы на радиатор без слюдяных пластин..."
Знакомая схема, автор несомненно гений, решения простые и красивые.
Но вот схема где транзисторы сидят коллекторами вместе- вызывает сомнение в плане Rвых.

день открытий. Плохо выжимался сигнал из прекрасно работавшего в отдельности выходного каскада на латералах . Генератор Г3-112 с мощником раздувал на выходе 25 вольт пик-пик, катушка раскалялась не дотронуться.
Когда подключил выходник к плате задающего генератора с опером 544УД2а, начались траблы. На резонансе катушки форма сигнала портилась, просадка велика, нижняя половина синусоиды плющится. Сидел, перебирая микросхемами , разница три миллишиша. От безнадеги включил AD711. И куда что подевалось. Красивый чистый сигнал, все идеально, разве что добавил амплитуды на выходе задающего генератора и подогнал уровни , чтобы без ограничения. Ток в катушке 1 А на пике. значит, 0,7 эффективного.
Чистая форма тока в катушке и напряжения на выходе.
жалко ADШку 711 до смерти, но деваться некуда. В данном варианте- без вариантов.
 
Собрал на макетке простейший выходной каскад с разделительным трансом.
Схема и осциллограмма вложены.
Плюсы:
- трансформатор простой в изготовлении, стоимость низкая;
- работает на дешёвых однотипных транзисторах;
- устойчивая работа на большой мощности.
Минусы:
- требуются транзисторы с одинаковыми характеристиками;
- большой ток покоя.
Если снизить ток покоя, то и выходной неискажённый ток будет ниже.
Попробую перевести в режим АВ.

На первичку подан сигнал с генератора Vpp=14,9V.
Ток покоя ~0,9А, не изменяется от нагрузки (с изменением частоты и уходом от резонанса ток не изменяется).
Попробую на комплементарных и на составных однотипных.
На осциллограмме видно завал напряжения снизу - убирается переменниками.
Схема 20250126 111639.png

Осцилл.png
 
Блестящий результат! Ток покоя внушительный, ожидал меньшего. А! У нас выход без ООС, ступенька в полный рост, нужно ток задирать, все верно.
Вы не мерили индуктивность первички? Есть мыслишка на воздухе намотать, чтобы в однотактном драйверном каскаде применить .
 
С одной стороны вы мне круто помогли, выдали готовый результат. С другой стороны - отняли кайф повозиться с макеткой)))))))
А главный вопрос- входной сигнал на первичке ?
Вторая главная радость- КТ 805 работают и стоят копейки. Потерял надежду купить нормальные BD911 -912, голимый фейк.
Попробую сегодня смакетить драйверок на паре ВС560-BD139 с трансиком . Схема проверена ранее, но с резисторной нагрузкой.
 
Последнее редактирование:
На первичку подан сигнал с генератора Vpp=14,9V.
Подавал на крайние выводы последовательно включенных обмоток. Измерю индуктивность ( паяльник греется для отпаять выходные) и попробую подавать на отводы. По отводам тоже индуктивность измерю. Какие-нибудь измерения ещё сделать надо?
 
Подавал на крайние выводы последовательно включенных обмоток. Измерю индуктивность ( паяльник греется для отпаять выходные) и попробую подавать на отводы. По отводам тоже индуктивность измерю. Какие-нибудь измерения ещё сделать надо?
Достаточно индуктивности первички, там 4 секции, навскидку от 1 до 2 мГн.
Индуктивность одной секции = первичка делить на 16.

Подавал на крайние выводы последовательно включенных обмоток. Измерю индуктивность ( паяльник греется для отпаять выходные) и попробую подавать на отводы. По отводам тоже индуктивность измерю. Какие-нибудь измерения ещё сделать надо?
А! не увидел, спасибо! Питания хватит с лихвой даже 12 вольт.
Просто есть мыслишка ООС завести с выхода и убавить этим ток потребления .
И еще- заменить R3 R7 диодами или термиками , прижать к радиатору.
Транзисторы на керамику и на общий радиатор, большой.
Понял ошибку , в плане ток покоя убавить.
В режиме А ( а здесь классический режим А ) у нас ток потребления не зависит от тока в нагрузке. Но и тепло высаживается большое . 25 ватт как сейчас. Зато синус красивейший.
 
По первичке получил такие данные (самодельный измерительный генератор+осциллограф).
1737880313849.png
 
Вот пред для мощника,резистор меняем на первичку ,симметрируем.
Очень полезно настроить первичку в резонанс на 300кгц. Резонанс контура размажется за счет обвески, но полоса достаточная.

По первичке получил такие данные (самодельный измерительный генератор+осциллограф).
Посмотреть вложение 122104
3 мГн даже слишком. Гонял согласующий трансик на феррите , под разные катушки, там 1 мГн за глаза, от 50 кГц тянет
По внутреннему чутью, отвода на 915 микрогенри хватит , чтобы дать туда с повторителя сигнал 15 вольт Р-Р , это меньше нынешнего с выхода операционника .
 

Вложения

  • IMG_20250126_113254.jpg
    IMG_20250126_113254.jpg
    533.7 KB · Просмотры: 179
  • IMG_20250126_113317.jpg
    IMG_20250126_113317.jpg
    555.3 KB · Просмотры: 178
Последнее редактирование:
Да, опыт много значит!!!
Я такими трансиками согласую 4-омные пищалы для 8-омной колонки

Частота запредельная, потери на ВЧ большие. Избежать их можно, свив все провода в веревку, типа литцентрата, ей мотать . Потом синфазно соединить.
Обычная процедура- мотается пробная катуха до нужной индуктивности , потом разматываем , смотрим длину провода, добавляем полметра на выводы. делим весь провод на равные куски и их крутим дрелью в веревку.
 
Вот пред для мощника,резистор меняем на первичку ,симметрируем.
Очень полезно настроить первичку в резонанс на 300кгц. Резонанс контура размажется за счет обвески, но полоса достаточная.
Спасибо! Попробую вывести выходной без ООС в режим АВ, потом подключить Ваш усилитель, который слева.
 
Спасибо! Попробую вывести выходной без ООС в режим АВ, потом подключить Ваш усилитель, который слева.
Спасибо за крепкую помощь и продвижение в важной теме! Успехов!!!
 
Частота запредельная, потери на ВЧ большие. Избежать их можно, свив все провода в веревку, типа литцентрата
Да, так и буду делать. Длину сердечника оставлю 40-50мм. При токе базы до 100мА провода диаметром 0,25, думаю, будет достаточно.
 

Статистика форума

Темы
3,302
Сообщения
262,850
Пользователи
2,544
Новый пользователь
vlad'mir
Назад
Сверху Снизу