Композиты

Так ты ещё и не один такой...
Повторяю, цыкающий звук слышат тут десятки - да тот же Бокарёв! Ты не нас тут уедай, а нахлебывай свой борщ за обе щеки или гудбай - америка.
 
да тот же Бокарёв!
Бокарёв, скажи ему, чего он?! Нету цыкающих звуков! Вообще!
Должно быть ТШ-ТШ, или, вообще, ФФ. Это - музыка, а цыкающие звуки - от избытка ВЧ в звуке (как мне на ВВС-2011 говорили: ты ВЧ задрал).
 
но два железно
Прости его, Господи, не ведает, чем стращает.

-120 дБ.JPG
 
126дБ, так как сигнал считается от полной мощности, а она достигается двумя ослабленными на 6 дБ сигналами. Вроде бы, так ПО работает, или я не прав?
..."В стандартах (ITU, SMPTE) тоны 19/20 кГц выставляют по -6 dBFS каждый, чтобы их сумма достигала 0 dBFS по мощности, упрощая расчёт продуктов интермодуляции (например, 1 кГц). Это учитывает некогерентное сложение, где пиковый уровень суммы ≈ +3 дБ, но мощность суммируется линейно"...
 
Последнее редактирование:
Очевидного не понял.
Я люблю, когда ничего не делаешь, а +6 дБ к линейности сами прилетают.
Да и кто бы этого не любил. Все ждут, когда же.
 
Если не знать, за что дёргать - будешь дёргать вечно или скатишься в вон ту тупню, которую изобрёл автор твоего композита: минимум петлевого, абы якось гавкало. Ясно, что, чем меньше петлевого, ниже шансы возбуда, но и линейность - никуда.
Да вот, например.
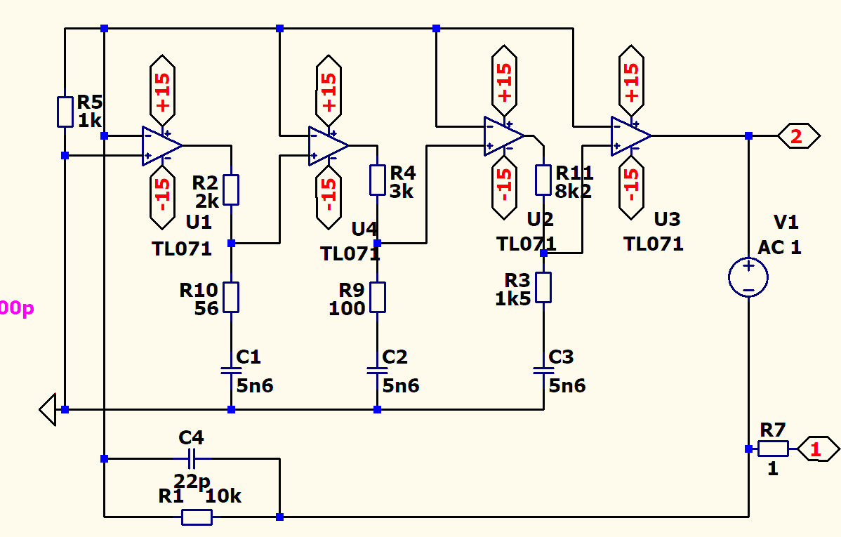
На одном форуме выкладывает местное светило схему композита:

1767140068685.png

Суть та, что 4 ОУ по 50 дБ@20к каждый должны дать под 200 дБ петлевого.
Минус 20 дБ на ООС, останется 180 дБ.
Минус ещё пара десятков дБ на влияние коррекции: коррекция на ультразвуке режет и усиление звукового диапазона.
Но - 120 дБ@20к отдайте, они закроют вопрос со сверхлинейностью.

Нет. Всего-то 60...80 дБ, ЕМНИП. Потому, что многое сжирают делители меж ОУ. В исходнике под 120 дБ петлевого тупо теряется из-за того, что автор не знает, где ставить конденсаторы коррекции!

В чём фокус избыточности 4-х ОУ в композите?
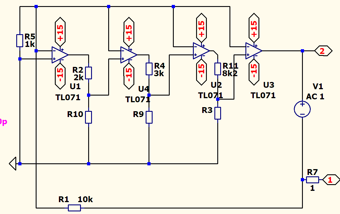
Попытка правильно его скорректировать приводит к неработоспособности программы из-за перегрузки числами значения усиления:

1767141287867.png

Симулятор отказывается считать.
А как же с этим справлялся автор? Он соединил все -входы вместе, а это хорошо усиление режет. То есть, вместо накопления петлевого автор устраивал диверсии в собственном усилителе.

1767141669298.png


Вбрасываем четыре копеечных конденсатора и прикладываем немного ума.
Опа:

1767141715904.png

125 дБ@20k.
Но примерно такие же величины мы снимаем с двух ОУ, вот что смешно.

В общем, не впечатляют потуги ивено-образных схем. Разве что думать не надо, зато придётся подбирать настолько худые ОУ, чтобы не будились за неимением полосы и усиления.
 
Последнее редактирование:
Разве что думать не надо,
Там «Горе от ума», базу данных вызубрил в школе (высшей), а база нулевая. «Садись, два» в итоге. Кстати, кто 1микроФ в местную ООС ставит(схемы в железе паяют, уже второй случай при трудоустройстве видел, тупые даже по даташит нарисовать не могут) - выгонять с работы надо, с черной меткой в трудовой (Садись, два фарат воткнуть умудрился, в свой композит)
 
Всем привет! Рубеж попробую чуть позже. А пока, предложу следующее. Вспомнил тут одну простую доработку от Сагги, которую он когда-то предложил. Это не композит, а доработка с целью улучшения ОООС. Исходник:

1776177170432.png


Я попробовал это на примере платы от Аудиокиллера(АК). Всё получилось. Только больше понравился вариант с 744 микрой, ну и чуть изменил исходник. Макет:

1776177186205.png


Внизу плата улучшителя ОООС. На фото она без микры. Очень удобный вариант, кстати. Вынул микру, исходная схема АК без изменений. Вставил - вариант с более глубокой ОООС. А вот и мой доработанный вариант:

1776177197834.png


Кстати, очень мудро Игорь(АК) предусмотрел резистор R8 на своей плате. Это придало её бОльшую гибкость, чем я и воспользовался.

Ну и наконец - спектры. Для начала, лучший полученный результат по схеме АК, на его же плате(питание 30 В двухполярки, нагр 8 Ом, 1 Вт):

1776177208009.png


1776177221948.png


Относительно неплохо, но "хвост" гармоник остался. А теперь, вот что получилось с "добавкой":
1776177232949.png


1776177244378.png

Ушёл "хвост" да и гармоники опустились. Улучшение налицо!

1776177280748.png
1776177305947.png


С этим уже можно работать.

Это интересный вариант перед переходом в "высшую лигу звука". И дело не в звуке этой микры. В этом варианте звук - отличный! Мне бы понравился, если бы не одно но...

Именно в связи с этим "но", я для себя "зарубил" очень много собранных макетов. Усилитель должен передавать звук ничего не привнося и не убавляя. С этим согласятся все. Но в процессе испытаний макетов, столкнулся с тем, что некоторые усилители ослабляют или вообще подавляют слабые или фоновые звуки. У меня есть несколько тестовых дисков, очень хорошо изученных и, некоторые композиции на них, которые позволяют услышать и отловить данный недостаток. К сожалению, очень часто встречающийся в инвертирующих усилителях на микросхемах. Возможно, это связано с синфазной составляющей, которую микросхемы очень хорошо подавляют. Но это только предположение...

К сожалению, когда звук очистился от гармоник, этот недостаток стал явным в этом усилителе.

Вот ссылка на любимый тестовый диск: https://disk.yandex.ru/d/LVxJkbv-m3TMBA

Трек №16, в начале трека и по ходу, в левом канале слышны колокольчики.

Трек №26 в правом канале слышно напевание мелодии контрабасистом

Эти треки позволяют проверить усилитель на полноту передачи. Проверено неоднократно. Чего и всем желаю. Успехов!
 
Последнее редактирование:

Статистика форума

Темы
3,297
Сообщения
262,387
Пользователи
2,545
Новый пользователь
vlad'mir
Назад
Сверху Снизу