Композиты

СМЕРШ

1 ранг
Регистрация
30 Янв 2024
Сообщения
2,352
Реакции
2,529
Баллы
102
Страна
Poland
Город
Stargard
Предупреждений
15
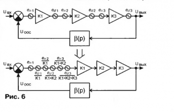
Время одиночных транзисторных каскадов минуло. Не вытянули по линейности. Прошло время и многокаскадных ОУ - искажают сигнал и они.

Для получения современных уровней линейности нужны композитные усилители, в которых одной петлёй ООС охвачены минимум два ОУ. И такие уже давно делают.

Но как?

1766561752122.png

Для затравки: Уолтер Янг. Совершил пару ошибок:
1. Использование RcCf в первом каскаде срезает очень много усиления. Скоко?

1766562049452.png

Если взять идеальный ОУ с Ку=120 дБ или миллион раз в бесконечной полосе, то такая коррекция делает из него инвалида с Ку=10 раз на 20 кГц:

1766562227234.png

И частотой единичного усиления 200к. Её для такого типа коррекции можно рассчитать, как
фед, кГц = 1000/(6,3*2к4*0,3нФ)
Для сравнения: типичные значения для К574УД1 1000 раз = 60 дБ и фед=20М.
Во сто крат лучшек.

То есть, Уолт Янг на глазах у всех уничтожил практически всё усиление ОУ1 и прославился на весь мир, как творец композитов.

2. Второй каскад вносит только 2 раза усиления: (R3+R4)/R3. Хотя, усиления в ОУ - уйма.
 
Электроны не успевают бежать.
 
attachment.php

attachment.php
attachment.php

К вопросу слышимости искажений. Два варианта с немного отличающимися искажениями глубоко под шумами.
263363.thumb
263367.thumb

Кликабельно.
Слово автору:

Я понимаю, что если подходить с рациональных позиций, то принимая во внимание субпороговость искажений, никакой разницы между вариантами быть не должно. Но субъективная разница более чем заметна (по крайней мере для высокоомных наушников с пиковыми амплитудами как в тесте - 12 Вольт пик-пик).

Субъективно поначалу был вопрос, какой именно вариант лучше.
Вариант из шапки темы звучит чуть ярче и может показаться предпочтительнее для не очень насыщенных фонограмм.
Но в принципе, уже очень скоро сомнений не осталось.
Вариант с более глубокой ООС лучше тембрально сбалансирован, позволяет без проблем подолгу слушать с указанной пиковой амплитудой (в моем случае пиковая громкость 115 - 117 дБ) довольно сложные фонограммы и показывает при этом отличное разрешение.

Как иллюстрация, это один из не очень частых моментов, когда система вполне позволила прослушать фрагмент 7-ой симфонии Шостаковича (точнее тот самый 15-тый трек с 3-го диска Prophetmaster).

Ну то есть я был очень доволен сабжевым вариантом, но теперь явно стало лучше.
На счет чего именно относить данные изменения (попытался повычленять причину) - без понятия. Не приплетать же более низкий Кг, в самом деле.)) (с)

Композитный телефонный усилитель Виктора Корсакова. Спаял и готово.

С точки зрения пользователя:

1. Простая схемотехника с упором на любительское применение. Отсюда
а) несложная коррекция, со стабилизацией параметров усилительных звеньев местными обратными связями;
б) минимум "обвязки": один основной вход, опциональный разделительный конденсатор на входе вместо интеграторов для поддержания постоянки.

2. Никаких радиаторов на плате. Плата сама должна рассеивать тепло. К тому-же это очень удобно при монтаже в корпус.

3. Регулятор громкости релейного типа, встроенный на плату. Есть масса причин из-за которых такой РГ может звучать не очень хорошо. Начиная от неоптимальной разводки, недоусыпленного проца ("стенбай" вместо "шатдауна"), отсутствия фильтра между РГ и следующим каскадом, и до развязки процессорной части от сигнальной, типа реле (не только материал контактов, но и внутренняя структура их расположения) и т.д. и т.п. Именно по причине того, что увязать релейный РГ с УНЧ не очень-то просто, решено было сделать его неотъемлемой частью устройства. В этом случае не приходится говорить о преимуществах альтернативных решений вроде хорошего потенциометра.

4.Нечувствительность к емкостной (и вообще "сложной") нагрузке. УНЧ должен оставаться стабильным при любой емкости на выходе (совсем уж чрезмерная емкость просто вызовет срабатывание защиты).

5. Наличие минимально необходимых защит: от переходных процессов при включении, от перегрузки по напряжению и току (включая короткое замыкание в нагрузке), от постоянки на выходе.

С точки зрения схемотехники (речь не о инженерно-достаточных требованиях, чтоб удовлетворить формальное ТЗ, а о некоторых аспектах получения субъективно приемлемого звука):

1. Усилитель с глубокой ОС. Глубина должна быть достаточной, чтоб ОС была способна не перераспределять искажения (как в типичному случае, когда вторая-третья гармоники преобразуются в "расческу" на ВЧ и замыливание интермодуляцией на СЧ), а задвигать их гораздо ниже уровня шума.

2. Выход, работающий в классе А (как минимум, для рабочих уровней звукового давления).

3. Наличие фильтра для помех, наводимых на антенну выходного кабеля. Их проникание в цепь ООС недопустимо.

4. Отсутствие модуляции звуковыми частотами тока, потребляемого УНЧ от источника питания.

Ну и понятно, что необходимо упомянуть о печатной плате - самом трудоемком моменте при разработке, который оказывает решающее влияние на итоговое качество. Все вышеперечисленное не имеет никакой ценности (кроме воображаемой) без соответствующей платы. (с).

Вот только никакую плату вы никогда не начертите и не испытаете на предмет необходимой линейности, пока не придумали к ней высокоуровневую схемотехнику.
dont.gif


УТФ на 157УД2.png

Есть хвалёный омикрон, а есть намного лучший безымянный усилитель Юрия Бедраня, Николаев, с глубиной петлевого усиления в 131 дБ@20к и такими измеренными параметрами:

Спектр УТФ на УД2.png
Спектр УТФ на 2 В.png


Такие времена пошли, что инженеры любителю в пуп дышат. алексЦП не даст соврать.
 
Последнее редактирование:
Задача сводится к компенсации фазового сдвига в -300 градусов.
надо загнать фазу вперед более чем на 120 градусов, при этом не потеряв усиление на 20к
 
1766764988866.png

Схема усилителя сталкера
1766765066430.png

50 дБ@20k, несмотря на тип использованной в первом каскаде ИМС.
Это происходит из-за местной ООС R1C1, превращающий каскад на ОУ в эквивалент с

фср = 1000 / (6,3 * 1к6 * 0,15н) = 660 кГц.


Приводим к схемотипу РУБЕЖА/РУБЦА (ох, поймаю я тебя пьяным и связанным):

1766764739535.png

1766764769865.png

100 дБ@20k в той же комплектации.
 

Вложения

Последнее редактирование модератором:
Если вам надо оценить искажения второй ИМээСины, просто встаньте осциллом на выход ОУ1 через 1 кОм (чтобы не вносить ёмкость щупа и не будить лихо). Сразу по формам противо-искажений будет всё красиво видно, какие искажения вносит ИМС УМ, на каких уровнях и на какой нагрузке.

Идеал - синус.

Основано это на том факте, что ОУ1 - просто усилитель разностного сигнала, а разностный сигнал - средоточие взвешенной суммы всех искажений усилителя
ООС.png

Причём, ввиду низкого уровня сигнала на выходе ОУ1:
УвыхОУ1 = УвыхУМ/КуИМС,
сам он искажений почти не вносит.
 
Последнее редактирование модератором:
Лучше подскажи такая доработка может повысить устойчивость композита на 7294 к возбуду при высоких уровнях сигнала. С 9 удалось снизить до 18 пФ. Но в целом усилитель нестабилен и склонен к самовозбуждению. ООC второй микросхемы позволит стабилизировать работу? Есть еще диодный ограничитель на землю через емкость и резистор между микросхемами, но все равно на больших сигналах идет срыв ООС и непрекращающийся возбуд, который можно снять только перезапуском по питанию.

Доработка композита.jpg
 
Лучше подскажи такая доработка может повысить устойчивость композита на 7294 к возбуду при высоких уровнях сигнала. С 9 удалось снизить до 18 пФ. Но в целом усилитель нестабилен и склонен к самовозбуждению. ООC второй микросхемы позволит стабилизировать работу? Есть еще диодный ограничитель на землю через емкость и резистор между микросхемами, но все равно на больших сигналах идет срыв ООС и непрекращающийся возбуд, который можно снять только перезапуском по питанию.

Посмотреть вложение 165414
Просто спаяй лихорадку у неё нет никаких проблем с устойчивостью. А то мало того что в этой схеме ОООС прибита до 50дБ на 20кГц так ты её вообще хочешь прибить до нулевой величины.
 
Попробовал вариант #7 , работает при большом коэфф. усиления ( примерно больше 10) во второй микросхеме с конденсатром в ООС порядка 18 пФ. Но искажения того же уровня.
 
Лучше подскажи такая доработка может повысить устойчивость композита на 7294 к возбуду при высоких уровнях сигнала.
Отмоделировать никак не получается? Нет модели?
Можно попробовать использовать подходящий ОУ с тем же OLG 80db вместо 7293 в модели.
Как вариант, TL072, там что-то похожее.
 
Отмоделировать никак не получается? Нет модели?
Можно попробовать использовать подходящий ОУ с тем же OLG 80db вместо 7293 в модели.
Как вариант, TL072, там что-то похожее.
Лень снова лезть в ту же реку...

Тут мне понятна общая идея, а параметры элементов можно подобрать итерационно, если запустить работу композита. Но с 7294 какой-то сложный случай.

Но даже в композитной версии с условными искажениями УНЧ под 0,01-0,02% на ВЧ звучит реалистичней. И главный тут критерий это звуки от шипящих и от тарелок ударника.

Завтра попробую с 3886.

Обнаружил тут у себя пару плат производства Чипа и Дипа на 3886. Померил их - умора искажения под 0,5%, И, если вы включите, как они продаю по этой схеме 3886, скорей всего спалите этот усилитель (или АС) - ноль уплывет через секунду - другую. Нужно электролит исключить - просто его перемкнуть, если лень выпаивать.

Поставил по инверт. входу доп. 10 к, чтобы повысить глубину ООС, искажения заметно снизились. Минимум искажений стал где-то на 3-4 В на 4 ОМ порядка 0,007-0,015%. И при мощности больше 30 Вт резкий рост искажений.

Но звук мне не нравится - явно уступает версиям с меньшими искажениями в композитных вариантах. Особенно явно, это лично мне, заметно на ВЧ - тарелки и буквы с ш щ, у певцов уже не напрягают - звучат реалистично - без едкой затянутой, металлической окраски.

Ошибка в схеме.png
 
Последнее редактирование:
повысить устойчивость композита
Без симулятора - нифжысть.
Почему?
Очень много степеней свободы: деталей, величины параметров которых надо менять. Если не знать, за что дёргать - будешь дёргать вечно или скатишься в вон ту тупню, которую изобрёл автор твоего композита: минимум петлевого, абы якось гавкало. Ясно, что, чем меньше петлевого, ниже шансы возбуда, но и линейность - никуда.

А вот симулятор даст понимание: какие детали надо шевелить и куда.
До автоматизма.

Можно попробовать использовать подходящий ОУ с тем же OLG 80db вместо 7293 в модели.
Не, у нас есть модель 3886_ЕД, которая по АЧХ перекрывает и 1875, и 2030, и собственно 3886, и 7294. АЧХ у них, плюс-минус, идентичны.

Я это предположил, исходя из понимания работы ОУ и технологии их производства: если свезло сделать удачный вариант топологии кристалла, его просто физически некуда оптимизировать, легче купить лицензию и шлёпать под разными названиями. И так оно и вышло: коррекция РУБЕЖА годится ко всем ИМС УМ.

Поставил по инверт. входу доп. 10 к, чтобы повысить глубину ООС
Ну, ладно: этот уровень ты прошёл, вот тебе лут:
1766870762053.png

Схема декко, вегалаб.
На деле, это схема Агеева, Мексика. Благодаря RC-цепям коррекции, на ультразвуковых ВЧ КуООС выше, чем в звуковом диапазоне, и ИМС не будится - петлевого ей на это там не хватает.

ООC второй микросхемы позволит стабилизировать работу?
Только упорет и без того вялое петлевое.
 
Вот и поговорили про композиты с ИИ! smile_1 _kubok smile_1
 
Без симулятора - нифжысть.
Почему?
Очень много степеней свободы: деталей, величины параметров которых надо менять. Если не знать, за что дёргать - будешь дёргать вечно или скатишься в вон ту тупню, которую изобрёл автор твоего композита: минимум петлевого, абы якось гавкало. Ясно, что, чем меньше петлевого, ниже шансы возбуда, но и линейность - никуда.

А вот симулятор даст понимание: какие детали надо шевелить и куда.
До автоматизма.


Не, у нас есть модель 3886_ЕД, которая по АЧХ перекрывает и 1875, и 2030, и собственно 3886, и 7294. АЧХ у них, плюс-минус, идентичны.

Я это предположил, исходя из понимания работы ОУ и технологии их производства: если свезло сделать удачный вариант топологии кристалла, его просто физически некуда оптимизировать, легче купить лицензию и шлёпать под разными названиями. И так оно и вышло: коррекция РУБЕЖА годится ко всем ИМС УМ.


Ну, ладно: этот уровень ты прошёл, вот тебе лут:
Посмотреть вложение 165600
Схема декко, вегалаб.
На деле, это схема Агеева, Мексика. Благодаря RC-цепям коррекции, на ультразвуковых ВЧ КуООС выше, чем в звуковом диапазоне, и ИМС не будится - петлевого ей на это там не хватает.


Только упорет и без того вялое петлевое.
R19 то зачем там?smile_1
 
определяет усиление на ультразвуке, так понимаю.
так он его закоротил... smile_1 Ух ты, уже нет...:unsure:

Но в любом случае тут нужен очень хороший конденсатор, чтобы не добавлять от себя искажений.
 
тут нужен очень хороший конденсатор, чтобы не добавлять от себя искажений
Сколько милливольт сигнала он должен вынести? smile_1
Понакупляют дипломов, а в переходах темно, не видно, что печать размытая и знаний не даёт.
 
Сколько милливольт сигнала он должен вынести? smile_1
Понакупляют дипломов, а в переходах темно, не видно, что печать размытая и знаний не даёт.
Тогда зачем он там нужен?
 
Рудимент, замкни и выкинь.smile_1
3886 мало, чем отличается от 7294 в моей версии по формальным параметрам - предел 0,005-0,01% . Но звук получше чем просто у 3886 даже в Т- инверте с 0,003%. Формально искажения на ВЧ примерно одного уровня, но окрас у звука разный. У композитной версии нет едкости и раздражающего цикания на ВЧ.

Рекомендую всем это как главный критерий сравнения звуков у УНЧ. Этот эффект мне пока непонятен.:unsure:
 
Формально искажения на ВЧ примерно одного уровня, но окрас у звука разный. У композитной версии нет едкости и раздражающего цикания на ВЧ.
Так кто это цыкал на ВЧ и едкий был? 3886 или 7294?
3886 мало, чем отличается от 7294 в моей версии по формальным параметрам - предел 0,005-0,01% . Но звук получше чем просто у 3886 даже в Т- инверте с 0,003%.
Как же вы это услышали, если акустика не позволяет? У нее же искажения гораздо выше, вы же говорили быть такого не может ;)
 
Это чётные гармоники доминируют.
Не смейте думать о снижении интермодов, которые превращали Ц в ТШ или ПФФ.
Тоже склоняюсь к версии формы спектра, потому, что верю только в закон Ома и т.д.)))

Цикающий характер звука на ВЧ в задавленной Т- оосной версии, думаю определялся формой спектра сигнала. Даже на синусе - в виде 2 гармоники на уровне примерно - 93 дБ и потом плавный спад по уровням у всех гармоник, вплоть до 20 000 Гц. А по интермодам у такой версии работы 3886 все как бы прилично, понятно что не три нуля, но два железно, парниша! _hm_
 
Последнее редактирование:
Так кто это цыкал на ВЧ и едкий был? 3886 или 7294?

Как же вы это услышали, если акустика не позволяет? У нее же искажения гораздо выше, вы же говорили быть такого не может ;)
7294 играла лучше во всех вариантах. 3886 по началу звучит четче и детальней, но прислушавшись слышны искажения на ВЧ, а в даташите меньше - там вообще просто каша 0,5% примерно и там и там.)))

Про мою акустику - согласен - не идеал, но я это тут как бы по памяти... Согласен нужны корректные слепые измерения. Тут сами понимаете, сложная история - все мы люди, все мы человеки - сегодня нравится звук, а завтра уже и нет.)))

Но по сравнению с 1875, в той же версии композита - разница огромная. Не знаю, это от лишнего нуля или по другим причинам, но звук у композита 1875 более мягкий, естественный и слушать хочется, в отличие от 3886 с глубокой, собственной ООС и едким звуком на ВЧ.
 
Последнее редактирование:
Как же вы это услышали, если акустика не позволяет? У нее же искажения гораздо выше, вы же говорили быть такого не может ;)
Вот это ты его уел, красавчик ))) А и правда, Рябой, как ты услышал грязь усилителя через на порядки большие искажения АС? М?
 

Статистика форума

Темы
3,297
Сообщения
262,387
Пользователи
2,545
Новый пользователь
vlad'mir
Назад
Сверху Снизу