СМЕРШ
1 ранг
- Регистрация
- 30 Янв 2024
- Сообщения
- 2,362
- Реакции
- 2,535
- Баллы
- 102
- Страна
- Poland
- Город
- Stargard
- Предупреждений
- 15
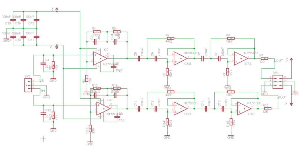
Входной корректор на 5534, шуметь будут входные 47к, R2, R12. Потом - два ФВЧ второго порядка каждый, на 5532. Непонятно, почему было не сделать один, четвёртого порядка, на одном ОУ. Но АЧХ отличная.
New version of my tonearm phono preamp
This is sort of a continuation of previous thread https://www.diyaudio.com/community/threads/putting-a-super-light-phono-amp-inside-the-tonearm.268400/ that one diverged rather hence new thread. The new version features a lower noise front end, but is a bit more cramped as a result. There...
Упрощённая версия, без рокот-фильтров. NE5534A на каждой стороне печатной платы, 37 мм x 8 мм.
Последнее редактирование:

