Лабораторный БП на модулях AC-DC и DC-DC

  • Автор темы Автор темы KSV
  • Дата начала Дата начала
Да, есть нормальные, есть кривые. я писал об этом и на большие токи они не расчитаны. Хоть в паспорте полевиков написаны большие токи, но сами полевики - малявки.
Один сґорел (МОСФЭТ-сборка) на двух А.
е верю. Цветной экран должен жрать больше, 5...7 мА это ток самопотребленя микросхем.
Пардон, облажался. Показометр на большетоковом БП опять малотоково наврал smile_10 .
Вот (Uпит 5В):
IMG_20250304_135528-opti.jpg

Норм.
И до кучи:
IMG_20250304_140825-opti.jpg
 
Последнее редактирование:
Один сґорел (МОСФЭТ-сборка) на двух А.
Про то и речь. Токи заявлены по 30 А, но кристаллы крохотные и могут перегреться моментально.
Показометр на большетоковом БП опять малотоково наврал
Даже 20 мА - на удивление мало. Повезло.
Полностью согласен что раз надо что-то смотреть кроме тока и напряжения, такой индикатор - лучшее решение.
 
Ещё на подходе такой модный DC 0-100В, 10А за 4 шша-денег
Знімок екрана  о 16.30.18.jpg

За одно и для домашки-контрольки АС 50-300В прикупил за 6 шша:
Знімок екрана  о 16.29.43.jpg

и отакэ за 8 шша. Дабы не шоркаться в калидор в подъезд до счётчика. И сразу денюжку считает по разным прайсам.
Знімок екрана  о 16.28.32.jpg


А такие за 9 пользую давно.
Знімок екрана  о 16.37.44.jpg

Удобная штуковина оказалась. Особливо коґда в кибитке по удалёнке кофею к приходу заварить;)
Один такой на хаусе бойлером рулит. Окупил себя за три месяца.
*) Кореш такой на даче прицепил, дабы лампочки с музычкой случайным образом вкл/выкл (ночью не. Гибко регулируется)
 
Последнее редактирование:
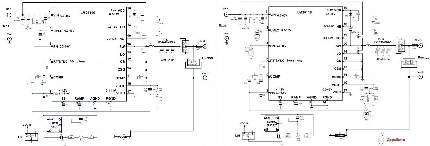
Приехало резонансный DC-DC на LM25116.
Знімок екрана  о 00.38.19.jpg

Разбираюсь. Уже видно кетацкие косяки
Знімок екрана  о 00.38.59.jpg

+ унижение частотки до 70-80кГц (с этим пока теряюсь)
Обещает быть по току 15, мож до 20А (враки! 15 ещё куды не шло)
Дросселёк в три провода более-менее, НО 15-20А??? Не-не-не... Перемотахивать толстым литцендратом.
Электролиты к@ка –> на замену. 100кΩмные раґуляторы ток/напруга – дык всё на себя нахватают, ежели подалее от платки.
И с токовым шунтом разабрацца...

*) картинки из этих ваших интернетов. mysku?, habr? – не помню.
 
Последнее редактирование:
Приехало резонансный DC-DC на LM25116.
Посмотреть вложение 127423
Разбираюсь. Уже видно кетацкие косяки+ унижение частотки до 70-80кГц
Не было у бабы заботы, купила баба порося...
Обещает быть по току 15, мож до 20А (враки! 15 ещё куды не шло)
Не, не враки, а в течение нескольких секунд, может быть один раз.
Понятно, что их обещалки надо делить на два, тоже неплохо. И желателен вентилятор.
Дросселёк в три провода более-менее, НО 15-20А??? Не-не-не... Перемотахивать толстым литцендратом.
А нужно именно 20 А? Ни то, ни сё. Для стартерной батареи много, для сварочника мало.
Электролиты к@ка –> на замену.
И чем менять? Где брать? Мне не нравится что они рядом с дросселем и горячими радиаторами, поэтому вентилятор обязателен с включением от термодатчика. Пока ток несколько А, вентилятор не нужен, а побольше - пусть крутится. Конечно, опыты нужны - при каком токе нагрузке начинается приличный нагрев. Ну так порося тоже надо кормить и выгуливать.
100кΩмные раґуляторы ток/напруга – дык всё на себя нахватают, ежели подалее от платки.
И с токовым шунтом разабрацца...
Да, разбираться надо и надо самому для надёжности. Китайские поделки напоминают советские времена когда купил технику и должен её изучать.
 
Не было у бабы заботы, купила баба порося...
Точнее так: "Не було в баби клопотів, купила порося";)
А шо делать-то??? Видать, недоиґрался кетайщиной в детстве (а вот в кетацкой клетчатой рубахе "Дружба" хипповал по малолетке) :)
Не, не враки, а в течение нескольких секунд, может быть один раз.
Понятно, что их обещалки надо делить на два, тоже неплохо. И желателен вентилятор.
Дык, ото-ж...
А нужно именно 20 А? Ни то, ни сё. Для стартерной батареи много, для сварочника мало.
Да вот тоже миркую, что 20 ни туды, ни сюды. Склоняюсь на чётких ампер 10-12, ну может 15. И скорее всеґо, это будет питальник с небольшими регулир.пределами.
И чем менять? Где брать? Мне не нравится что они рядом с дросселем и горячими радиаторами, поэтому вентилятор обязателен с включением от термодатчика. Пока ток несколько А, вентилятор не нужен, а побольше - пусть крутится.
Порывшись по сусекам, ещё найду приличных "импульсных" кондёров (добрые люди с этих ваших Эвропов с завода промэлектроники отсыпали чуток. А так, таки да – приличные электролиты или дОроги до неприличия, или их нема, а у продаванов всякое к@ка, которое год-полтора работает).
Всякоразные вентиляторы в тумбачках, и разные термоконтроллеры и терморелюхи имеются.
50 мм вентиляк чётенько прилаживается сверху платы на радиаторы. 60мм – через простенький переходной фланчик. Сорокамиллиметровый крепится по диаґонали. Дроссели в подобных поделиях перематываю (подґоняю под оптим. ток-частотку) и поднимаю над платой на стоечках. Как тут быть, в смысле, с этим модулем, ещё покумекаю, не ґорит.
Конечно, опыты нужны - при каком токе нагрузке начинается приличный нагрев.
Та "опыты" уже не нужны. НаопытАлся уже smile_10
Ну так порося тоже надо кормить и выгуливать.
Ну дык, вотттт... Не мала баба клопоту...
Неспешно-помаленько буду "выґуливать":)

-----

Ёма-ё... Злая фея покопошилась, иль какое колдовство завелось... Мноґие сообщения чик, и нету... Шаманы, однако.
 
Последнее редактирование:
SZ-BK0612 - доработанный, на LM25116. Тут (видео)
Ага, сенкс!
Пересмотрел/перечитал достаточно мноґо по LM25116 (раньше с этими DC-DC не стыкался).
В ґуляющих по просторам этих ваших интернетов видюхах мноґо ґолимой туфты, которую в своё время схарчил и вы*к@кал.
Отталкиваюсь от фирмаческих даташитов и фирмаческих "лабораторок".
В любом случае, кетацкие (их усАвершенствованные) модули при правильных доделках обходятся в совокупности дешевле, нежели лепить с "0".
на нем зарядку делают.
Это НЕправильные зарядки. "Зарядки" на этих и подобных обычных DC-DC модулях – то костылик (но и так сойдёт(с);))
Во мноґих стартовый зарядный ток высокий (тудым-сюдым терпимо, но рукокрутилкой снизить ток заряда разряженного акк.), а самое нехорошее – НЕ поддерживается оконечный малотоковый режим на этапе CV, зависящий от внутреннеґо R аккума (недолив!!!_scare при перенапруге/перетоке и превышении t℃ возможно вскипание животворящего волшебного дыма в аккуме). Нормально для первоґо этапа зарядки импульсный ток с относительно повышенной напруґой (опустим этот правильный "изврат". Чаще небольшой стартовый зарядный с мин.порогом напруґи зарядки.) Далее, постоянным током (режим CC). Окончательный этап долива – постоянной напруґой (CV) с контролем тока и отсечкой, с/без "капельной"/постоянной поддержкой малым током на определённой напуге, в зависимости от типа/химии аккумулятора.

Из простенького, более-менее универсальные адекватные зарядки получаются из ЛБП DC-DC Buck-Boost блочков, типа XY-SK60/120/150 и подобных, со специально прописанным в управляющем контроллере настраиваемым режимом зарядки/отсечки:
Знімок екрана  о 13.26.46.jpg
Знімок екрана  о 13.28.10.jpg

К тому же, они работают в режиме MPPT от солн.панелей, и/или от внешних питающих аккумов.
Да и неплохие малонапруґовые квази-бесперебойнички из них получаются. МОСФЕТ-триггеры или "идеальные диоды" /10-20мВ падения на 5-6А/ от AC-DC и внеш. аккума/солар-панели в "монтажное ИЛИ" –> и на такой блочёк.
От такой "смайлик" на экранчике
Знімок екрана  о 13.51.37.jpg

может свидетельствовать о возможности режима "правильной зарядки".

*) Немножко уже поднадоело вазюкание со всякоразными DC-DC. Пора переходить на следующий высший уровень – мультик о двух транзисторах + светодиоды... Света цвЭта-музика в мощную 100500 ватт кАлонку о полтора-2-х литрах с самым люччим басом на 200-250Гц ;)
 
Последнее редактирование:
Ещё на подходе такой модный DC 0-100В, 10А за 4 шша-денег
Приехало отакэ:
IMG_20250326_233337x-opti.jpg

Довольно точный. Коррекция всех показометров кнопочками из кабины. И экранчик отключается (ночером светит, шо Прометей)
А самый цимес – то противная бибикалка при выходе за установленные пределы (min/max) значений V/A.

*) Ищется у катацев "BM730"
 
*) Ищется у катацев "BM730"
Хороший показыватель, положил в корзину, но не нашёл инструкции. Понятно, что можно методом тыка, но хотелось бы почитать, а не гадать.
Есть где-то внятное описание?
 
Во такое чудо приехало. Конденсаторов не боится, но в стоке для питания анодов не пригож, нужен сурьёзный фильтр, или че в схеме поправить, нет ли у кого оной, стоит таракашка о 8 ногах и 4 иероглифа на спинке. Выдает во такое при входе 13,6В и 250В на выходе, нагрузка 15Вт лампочка от холодильника. По входу ест 1,3А.
dso_03_27_09_40_30.png
 
Хороший показыватель, положил в корзину, но не нашёл инструкции. Понятно, что можно методом тыка, но хотелось бы почитать, а не гадать.
Есть где-то внятное описание?
Типа "инструкция" в анимированных GIF'ках с пояснительным текстиком на странице показывателя имеет наличие присутствия.

Кратко с кетацкого аглицкого на ru:
Экран автоматически включается во время включения. Нажатие кнопки "R" в течение 6 секунд – вкл/выкл индикации.
>> Метод настройки:
* Нажматие кнопки "M" в течение 6 секунд – вход в Меню.
Первый пункт – настройка/коррккция показаний напряжения (цифири U мигают):
"△" или "▽" – настройка отображаемого напряжения.
* Следующее нажматие кнопки "M" – переход к настройке текущего тока (цифири I блымают):
"△" или "▽" – настройка отображаемого тока.
* Следующее нажматие "М" – переход к установке сигнализации низкого U:
"△" или "▽" – настройка сигнализации низкого U.
* Следующее нажматие "M" – переход к установке сигнализации высокого U.
"△" или "▽" – настройка параметров сигнализации высокого U.
* Следующее нажматие "M" – переход к установке сигнализации превышения I.
"△" или "▽" – ...
* После настройки сигнализации превышения тока –> "M" выход.
* Восстановить заводские настройки –> нажать и удерживать кнопку "R" в отключенном состоянии, затем включить питание, включить дисплей, подождать 3 секунды, а затем отпустить кнопку.

*) Уф..., справился натолмачил;)

Во такое чудо приехало. Конденсаторов не боится, но в стоке для питания анодов не пригож, нужен сурьёзный фильтр, или че в схеме поправить, нет ли у кого оной, стоит таракашка о 8 ногах и 4 иероглифа на спинке. Выдает во такое при входе 13,6В и 250В на выходе, нагрузка 15Вт лампочка от холодильника. По входу ест 1,3А.
Посмотреть вложение 129347
Нда, уж... 7Vpp таки сильно-сильно не айс. Многомегагерцовцю вэчешку фильтрануть без больших затрат ещё куда ни шло, а вот ту синус-кривулькуsmile_10
 
Последнее редактирование:
*) Уф..., справился натолмачил;)
Спасибо. Вы один из очень немногих здесь кто пишет по делу, а не тэории разводит.
Чисто риторически пишу. Скорее всего эта калибровка всего в одной точке, а в других будет расходиться, ну да ладно.
Если бы было ограничение по току - было бы здорово, а индикация - не защита.
Понимаю, что это капризные хотелки.
Удержание кнопки 6 сек - я бы не догадался, обчно 2 сек. Честно говоря, перемудрили они с этой индикацией.
Ещё раз благодарю.
 
А на вход ему что подавали? Похоже, синус на выходе явно со входа пролазит.
Сам так подумал.
Вход - БП 13,6В 13А MW, на входе смотрел, чисто, лишь иголочки небольшие, пробовал и от аккумулятора 12В 90А/Ч, абсолютно тоже самое.
Схемку бы его, али чертеж...
 
Схемку бы его, али чертеж...
Пару бы фоток с двух сторон в хорошем разрешении строго вертикально, ну и несколько сбоку для коррекции и можно попробовать схему нарисовать
 
Дорабатывал модули на XL4015 так:
 
Извините. Без регистрации не получилось сразу написать. Исправляю.
Ставил дроссель мощнее на такую же примерно индуктивность(по-факту меньше выходит). Родной на маленьком колечке(диам.15мм) и проводом 0.6мм 30вит, индукт ~40мкГн - новый на колечке 20мм, провод 1мм и 25вит, индукт ~30-32мкГн
Диод силовой вместо TS1010 ставлю сборку MBR2010.
Ну и главное, вместо XL4015E1 ставлю микросхему XL4016E1. Еще клею мелкий радиатор 10х10мм на термоклей.
4015 и 4016 взаимозаменяемые по выводам и начинке, только токи 4016 до 8А держит.

Вот все руки не доходят, собрать маломощный БП.
Думаю понятно, что меняю по деталькам )))
Токи больше 3-4А не планирую с него. Мостик КВРС5010 и кондеры 2-3шт по 4700/50В(на каждый канал)
На выход возможно синфазный фильтр поставлю(в свое время наделал разных).. Но не точно;)
1751899288870.jpg
1751899289238.jpg
1751899289626.jpg
1751899289824.jpg

Фильтры иногда ставлю в БП простые.. синфазники.
Не идеально, но например в одном БП пульсации с почти с 80-100mV снижаются до 10-12mV (нагружал просто галогенкой). Так сказать не идеал, но для самоуспокоения вполне;)
1751901230368.jpg
1751901230547.jpg
1751901230699.jpg

Дополню. XL4016 я не ставлю на отдельный радиатор. Т.к. токи в основном 3-4А пользую(почти везде.. ) поэтому просто ножки обрезаю и чуток изгибаю и вместо 4015 ставлю.
просто в свое время набрал с длинными ножками много )))
 
Последнее редактирование:
Вот все руки не доходят, собрать маломощный БП.
Думаю понятно, что меняю по деталькам )))
Токи больше 3-4А не планирую с него. Мостик КВРС5010 и кондеры 2-3шт по 4700/50В(на каждый канал)
На выход возможно синфазный фильтр поставлю(в свое время наделал разных).. Но не точно;)
Нормально.
Таких и подобных питальнико-зарядников в своё время делано-переделано почти стопицот.
*) Через кнопочку и диодик на ноге FB высоким уровнем (>3.3-3.5В) делаем Shutdown, соответственно, низким (<0.8В) – включаем. Это для контроля напруги на заряжающемся акк., дабы не отключать оного от зарядника и не тыкать в акк. внешним напряжёметром.
Фильтры иногда ставлю в БП простые..
Хэ! Отакэ и моя понаделывало, и тож в коробочках.
Там и синфазники, и толстые дросселя со всякоразными кондёрами...
XL4016 я не ставлю на отдельный радиатор. Т.к. токи в основном 3-4А пользую(почти везде.. ) поэтому просто ножки обрезаю и чуток изгибаю и вместо 4015 ставлю.
Угу. ИксЭльку вертикально, а к плате и фланцу паячим кусок медяхи (учитываем, что нразвязанный радиатор таки будет 180кГц пулять соседям в эфир [та поф*иг]).
А ещё вот так:
радіатор0.jpg
радіатор1.jpg
радіатор2.jpg

И неплохой так себе конструктив (но удобный)
радіатор3.png
бо лепить радиатор поверху не очень комильфо. А так, кусок медяхи напаячить прям на фланец.

немножко моды кетацкой ынжынэрной мыслИ в DC-DC блочке WZ3605E
радіатор.jpg
----------

ИМХО, лучшее два независимых канала о двух модулях. А для поднятия нужной напруги, последовательно соединить выходы завсегда проводочками смагёте;)

На крутилку тока переменник можно и попроще.
А вместо дорогих многооборотных крутилок можно так (ТУТА более):
Знімок екрана 2025-07-07 о 19.17.15.png

И схем.аналог дорогуще-хитрого переменника СП5-35:
Знімок екрана 2025-07-07 о 19.18.09.png


*) Меня бы жаба удушила хороший транс на такое притулять. Дешёвенькие AC-DC 24-26-28V/2-3A в самый раз в такое. На барахолках завальсь 19В ноут-питальников, или 24В для LED (ежели надоть, то в них завсегда % на 20-25 можно напругу поднять).
А трансик –> в хороший линейник или веселитель (не обращайте внимания, всё это моё ИМХО)
 
Последнее редактирование:
моя понаделывало и синфазники, и толстые дросселя со всякоразными кондёрами...
А вот здесь можно поподробнее?
лучшее два независимых канала о двух модулях. А для поднятия нужной напруги, последовательно соединить выходы завсегда проводочками смагёте
Не возникает ли при этом проблем? Понятно, лучше зашунтировать выход каждого диодом, этого хватит?
На барахолках завальсь 19В ноут-питальников, или 24В для LED
И вот здесь продолжение вопроса из начала этого топика.
Конкретно. Скажем есть БП от ноутбука и требуется запитать от него УНЧ. Опыт с Худом1969 показал неудовлетворительный результат, "фона" нет, но звук умер.
Посоветуйте фильтр для этой цели - ток примерно 2 А.
Какие нужны дроссели (номиналы, советуют 2 микроГенри, маловато, намотаны на гантеле). Резисторы добавляют 0,05 Ом. Конденсаторы небольшие - 47 мкФ.
Какие ещё можно использовать сердечники, есть ли смысл "гнаться" за индуктивностью, хватит ли провода 0,8 мм?
Почему-то из покупных дросселей советуют ставить с двойным запасом. Можно ли использовать "стержни" из БП компьютеров? Можно ли мотать на половинках ферритовых транформаторов?
Подобные катушки будут иметь большое поле рассеяния, как с этим бороться? Экранирование - понятно (вот где пригодятся ПРОХОДНЫЕ конденсаторы. Но экран коробку можно сляпать из жести, из консервной банки, даже швы пропаять, но делать из стали сложно.
Спрашиваю поскольку есть такая задача - импульсные БП от ноутбуков для хороших усилителей класса А.
Думаю, что питание лучше делать внешнее - ИБП со своими излучениями в отдельной коробочке (желательно из пластика) снаружи.
Класс А имеет право на жизнь только приочень хорошем качестве, простые импульсные БП не годятся.
 
А вот здесь можно поподробнее?
А вот такой облом обломище топать в кибитку, где те девайсы живут, и делать многофото... Уж звыняйте. Попробую "на миґах" из того, что в коробках возле Собакеного лежбища.
Как то давненько хорошие люди неожиданно подкинули совсем чуточку-чуток всяких ништячков: пригоршню правильных приличных плёночных кондёров по адын-два-сэм-восэм-дэсат мкФ (в основном от каких-то "вима", "вишай" и "электроникон"); 0.1- 0.22-0.скоко-то-там мкФ (чёт-там от какой-то "элны"). Немного "эпкос" (кто такие?) толстых синфазных дросселей на колечках, "муратовские" (это чьих будут?) ЭМИ-фильтра:
smile_10
IMG_20250707_222734x.jpg
На свалках-мусорках поподбирал намоточные (в основном сильноточные дросс.) из-под CRT-телеков-мониторов, хлопАки-авторемонтники подогнали парочку толстопроводных катух (на картинке есть такая) – и вот этот весь балаган по обычной схемке (да, и кибитка, и жил-хаус без настоящего заземления): кондёры->толстый.дросс.->кондёры->синфазный.др.->кондёры... (кондёрі разной ёмкости блочком в параллель). Ну и это всё в коробочку навесом толстенькой моножилой. Много ёмкости не набираю. И вот такое как и сильноточное, так и в сеть можно (если осторожно).
Практически на всех ИБП электролиты на "холодной" стороне шунтирую плёнкой. Независимо от наличия в ИБП вых.сглаж.дросс. прилепляю далее –> двойку-тройку-пяток мкФ небольшой плёнки –> дросселёк толстопроводом на стержнеферрите (витков скольковлезет) –> и после ещё чуток микроФарад (раза в 2-3-5-10 поболее, чем в первом каскаде), иногда и синфазный из под БП телеков-мониторов. Ежели нужно и критично, то и ЭМИ-фильтр (на картинке посерёдке трёхногое махонькое, 100В/6А по даташиту).
В общем, без таких фильтров 200-300-500мВ Vpp, с ними – 10-20-30мВ Vpp и "иґолок" нема совсем. Всё это лепится с учётом "чё-там-на-выходе-под-нагрузкой".
А коробочки (как выше у VitNʼа), в которых несколько каскадов, – то на всяк случай под рукой (в основном, для первых забавок с новым БП и пр).
(Ёма-ё, скока уже букаф...smile_27)
е возникает ли при этом проблем? Понятно, лучше зашунтировать выход каждого диодом, этого хватит?
Не, речь идёт о том, что ежели нужно будет напруги более, чем один модуль выдаст, то "красный проводочек первого модуля к чёрному проводочку другого модуля, и..." –> U1+U2=больше, чем по отдельности;)
Ну и ежели надобно будет, то со средней точкой проще, шоб не лепить для искуственной ср.тчк. толстые кондёры с резюками.

И по делу:
Скажем есть БП от ноутбука и требуется запитать от него УНЧ. Опыт с Худом1969 показал неудовлетворительный результат, "фона" нет, но звук умер...
Прям возле УНЧа (чем ближе) в общую точку и в точ.пит. толстой (∅ сколько не жалко/сколько есть, или несколько легонько свить) короткой кратчайшей моножилой (бо гнётся красиво и не разгибается) прицепить электролиты потолще (смотреть, сколько ИБП стартового выдержит). Прикидываю, что с предидущим дросселем, который притушит "стартовый рывок" на кондёры, тыщёнка-вторая мкФ, а то и поболее. Электролиты обязательно шунтировать плёнкой разной ёмкости 0.1-0.5-1-2-5мкФ). Прям на ноги электролитов/на шины пит. возле них (естественно, никаких петель и отводов от основной силовой трассы). Это самое-самое важненькое для оживления усопшего. Далее (идём от унча ко входному разъёму Uпит.)
Какие нужны дроссели (номиналы, советуют 2 микроГенри, маловато, намотаны на гантеле). Резисторы добавляют 0,05 Ом. Конденсаторы небольшие - 47 мкФ.
Какие ещё можно использовать сердечники, есть ли смысл "гнаться" за индуктивностью, хватит ли провода 0,8 мм?
2мкГн то слишком мало, 2мГн+like;). Резисторы не нужны, – индуктивное/реактивное/активное Z/R дросс. всё сделает.
∅0.8 провода достаточно, но витков максимально сколько получится (нужно получить ещё некоторый R, возможно, нужно будет даже и чуток тоньшим ∅).
L 0.1-0.2мГн, R 0.1-0.2-0.3 думаю достаточно (естесс-но, больше L лучшее, но не переборщить с R).
Далее, за (перед) дросс. электролитик ёмкостью на порядок меньше, нежели возле усилка. И чуток плёнкой шунтануть (0.1-0.2 достаточно).
Синфазник вряд-ли понадобится (в ноутном БП такое таки есть, если не вообще дно), тем паче, если есть ферритовый "стаканчик" на питательном проводе. А ежели такового нету – то намотать питательный (от БП) провод в несколько тугих колец (типа антенного "балуна") и закрепить синей(!) изолентой.
Разъём питания (важно) – никаких 5х2.1/5х2.5 и пр.кампутерно-бытовых.
Из доступных только(!) XT30/XT60/XT90 или EC5/EC8
Знімок екрана 2025-07-08 о 02.14.13.png
Знімок екрана 2025-07-08 о 04.30.11.png

Остальное шлак, испытано.

Можно ли использовать "стержни" из БП компьютеров?
Ага, на таких "стержнях" делал (даже ґде-то картинки в какой-то теме были). ∅0.7-1мм уматывал сколько получалось и заливал лаком/клеем/герметиком – чё в тумбАчке под руками.
Можно ли мотать на половинках ферритовых транформаторов?
Скорее всего да, но мне не приходилось мотахать на таких сердечниках именно дросс. для таких целей. А вот малоточные (1-1.5А) на І-отрезках/отколках от Ш норм.
На трансформаторных І-пластинах – +like (насобиралось палёных трансиков, вот и режу)
Большие гантельки, половинки колец, феррит-антен., шо под руками и шо не жалко.
Почему-то из покупных дросселей советуют ставить с двойным запасом.
Покупные сильноточные из кетайска стараюсь не применять. Мне проще нарыть в загашниках сердечник и нужный эмаль-провод.
Не, "нужный эмаль-провод" – это я засвистелся. Частенько разматываю CRT-петли размагничивания (∅0.33-0,4х мм) и в несколько проводов в лёгкую "косичку" (ежели чуток, то на балконе, ан нет, то возле подъезда растянул между колышками сколько нужно, один конец на крючочек в grind-machine/дрельку – вжик...)
Подобные катушки будут иметь большое поле рассеяния, как с этим бороться? Экранирование - понятно (вот где пригодятся ПРОХОДНЫЕ конденсаторы. Но экран коробку можно сляпать из жести, из консервной банки, даже швы пропаять, но делать из стали сложно.
IMG_20250708_025552x.jpg
IMG_20250708_030335x.jpg

в посудной лавке всякое: и квадратноуґольное, и круглоуґольное, в т.ч. из незазаржавейки...
Думаю, что питание лучше делать внешнее - ИБП со своими излучениями в отдельной коробочке (желательно из пластика) снаружи.
Ага
IMG_20250708_033119x.jpg

Профиль CW100 для гипсокартона –> уже 2/3 коробочки
Знімок екрана 2025-07-08 о 03.39.44.png

smile_10
А за пластик мы как то обсуждали
Класс А имеет право на жизнь только приочень хорошем качестве, простые импульсные БП не годятся.
Угу, с А-шным питанием не забалуешь.
От ёу...
Собакен отвлёк и моя всю мыслЮ потерял...
Продолжим на трезвую на свежую бОшку.

*) Та ничё-се букаф натулил!smile_27
 
Последнее редактирование:
лучшее два независимых канала о двух модулях
В принципе соглашусь, больше вариантов применения )))
А вместо дорогих многооборотных крутилок можно так
Сколько поделок не собирал, вот не зашла мне регулировка "грубо"+"точно"... Поиграюсь немного и в итоге всегда ОДИН переменник ставлю. Если нет многооборотника пусть простой, но один...
в хороший линейник или веселитель
Адаптеров много, как и самодельных БП. Линейник есть(на LM723 + 3шт.SC5200).
Этот БП ленюсь собирать, т.к. надобности большой нет в нем:)
Я к сожалению(или к счастью) не меломан... От слова совсем... В машине может иногда включу. чтоб погоду послушать... Дома нет никакой аппаратуры(ВООБЩЕ никакой!). На компе если что могу какой ролик глянуть или в телефоне.

Хотя собирал я дочке блютуз колонку 2х15Вт на китайских модулях(на даче с подружками несколько раз включала и все... тяжелая говорит.. так и валяется сейчас). Усилитель Худа собирал.
Долго возился с ним. Раз я не в теме, то пока все настроил.. пока в корпус и т.п. и т.д. Пожил он с неделю.. да потом под распай не другое пошли детальки.. _hm_
1751941826574.jpg
1751941826740.jpg
1751941826855.jpg


спички для сравнения. Весит около 6кг.
p.s. надо хоть литий проверить... а то поди поплохело ему за 1.5г бездействия_hm_
p.p.s.включил - как ни странно но заряд еще есть и работает...
ВТ-колонка15вт_1.JPG

это что внутри... может и от сети работать, попутно заряжая литий...

это что внутри...
усилок там готовый и блютуз в нем встроен. по-памяти 2х15W кажется... лицевая из черного оргстекла, остальное из досок от тумбочки(покрасил потом из балончика)_hm_
p.s. еще все пространство внутри синтепоном заполнил.. а то когда громкость побольше делала, он говорит "побулькивал" как-то.
В инете начитался, что вата эта помогает... типа взаимовлияние динамиков уменьшает...

По схеме: диодик там нужен! если оставить в положении "сеть"(и выкл. из розетки) то аккум через плату зарядки - разряжается.. и довольно заметно.. Имейте ввиду.
 
Последнее редактирование:

Статистика форума

Темы
3,297
Сообщения
262,447
Пользователи
2,544
Новый пользователь
vlad'mir
Назад
Сверху Снизу