Линейность, RTFM техномагии

Можете назвать критерий "достаточной" линейности?
Да любой ультралинейный усилитель, если начнёте перегружать, - он начнёт быть недостаточно линеным. Мне приводили следующий пример - я и сам этот опыт делал. Берёте 2 тона: 20 кГц и 19 кГц. На выходе, обычно, не будете слышать ничего. Как только начнёте перегружать, услышите 1 кГц. Нелинейность (ну, интермодуляционность).
 
Для примера у "Мастера" уровень разностной частоты интермодуляции 19 и 20 находится на -150 дБ.
 
Да любой ультралинейный усилитель, если начнёте перегружать, - он начнёт быть недостаточно линеным. Мне приводили следующий пример - я и сам этот опыт делал. Берёте 2 тона: 20 кГц и 19 кГц. На выходе, обычно, не будете слышать ничего. Как только начнёте перегружать, услышите 1 кГц. Нелинейность (ну, интермодуляционность).
Перегружать- понятное дело. А остальные усилки так не делают? То есть трапеция на выходе сверхлинейника какая то не такая как на выходе безлинейника? Да такая же.
Только в сверх- нужно принимать специальные меры в виде антиклипа, и как правило- их принимают.
 
"транзисторное звучание" обычно имеют за собой только болтовню
Я вам пишу что собственными ушами слышал и не только я. Я вам пишу, что исследования проводились. Я вам на тот старый "Радио" тыкаю. А вы пишете "болтавню". Да откройте этот "Радио" тоже, наконец. Дайте спокій.
 
Я вам пишу что собственными ушами слышал и не только я. Я вам пишу, что исследования проводились. Я вам на тот старый "Радио" тыкаю. А вы пишете "болтавню". Да откройте этот "Радио" тоже, наконец. Дайте спокій.
Ушами. Слышал. Я тоже слышал. А ещё мерил. Замеры есть? того что слышал.
Я знаю про какой радиво, я его читал разумеется.
 
П

Писал: перегрузите его.
Нахрена? Это сугубо нелинейный режим. Любой усилитель, если загнать в клип создаст продукты интермодуляции. Или у вас какие то особенные усилители, не дающие интермодуляции при клипе?

Задумался. Может, это клип?
Сколько человек на чужих мозгах прожить может?
Да он просто похоже ДЛБ. Путает гитарный комбик со сверхлинейником.
 
Любой усилитель, если загнать в клип создаст продукты интермодуляции.
Вот это и есть порог, о котором меня спрашивали. Читайте внимательно контекст.
NEULO (и другим тоже): а почему сейчас, в 21-то веке, есть любители постройки усилителей на таком анахронизме, как лампы? А?
И ещё: можно без эмоций, без ругательств?
 
Вот это и есть порог, о котором меня спрашивали. Читайте внимательно контекст.
NEULO (и другим тоже): а почему сейчас, в 21-то веке, есть любители постройки усилителей на таком анахронизме, как лампы? А?
Потому что кому то надо эти лампы продавать. А ещё лучше эти лампы продавать задорого.
 
Вот это и есть порог, о котором меня спрашивали. Читайте внимательно контекст.
NEULO (и другим тоже): а почему сейчас, в 21-то веке, есть любители постройки усилителей на таком анахронизме, как лампы? А?
Еще раз спрошу - нахрена? Сверхлинейник в 200 Вт способен обеспечить звуковое давление порядка 110 дБ при чувствительности АС 90 дБ без малейших искажений. И еще 3 дБ запаса на пиковые уровни останется. Ламповый задохлик в 4 Вт обеспечит 96 дБ с гарантированным клипом на пиковых уровнях, перед этим старательно обогатив сигнал вкусными гармониками и особой окраской.

Кстати - существующие ругательства и матерные выражения уже не отображают сущность оглашенных вами проблем и понятий. Придется придумывать новые.

Потому что кому то надо эти лампы продавать. А ещё лучше эти лампы продавать задорого.
Такая же история и с германиевыми транзисторами. Стасик писал про каких москалей которые пристроили арабским шейхам задорого усилитель на 1Т813. Развели пацаны джигитов. Снимаю шляпу за маркетинг.
 
Последнее редактирование:
Потому что кому то надо эти лампы продавать. А ещё лучше эти лампы продавать задорого.
Впридачу предлагают чудотворные резисторы типа "ВС" и древние кондюки в бумажном корпусе которые даже в переработку не берут
 
почему сейчас, в 21-то веке, есть любители постройки усилителей на таком анахронизме, как лампы? А?
Ламповый усь - это просто. Это просто чертовски просто. Раз - и усилитель. Приятно!
Некоторые и лампы сами варят. Мне аж завистно, краями: высшая степень автономности. Выкопал землянку среди леса, накопал песка, наломал сучьев, сварил лампу, сварил усилитель, два проводка в лимон - сидишь, Утёсова слушаешь. Лепота же. Раньше ламповые уси монтировались сваркой.

Вот расскажи мне: телега - это тоже просто. Лампады и коняка - одной эпохи приметы. Почему лампадники не хотят ездить на телегах? Вот пусть хоть семынин телегу себе сделает, тогда я поверю, что он - тру-дауншифтер.
 
Деньги не пахнут.
Евгений Алешин - известный лет 10 назад изобретатель. Как положено настоящему изобретателю, крепко стукнутый. Кроме того, что люди наконец-то услышат музыку и вроде как даже речь животных, он якобы изобрел безосник. Единственное что мне удалось найди якобы с сайта Дм. Островского (Greengo gossamer).
citcuit.jpgold_circuit.jpg

Я не очень понимаю зачем в теме про линейность спрашивать про каких то долбанутых мракобесов.
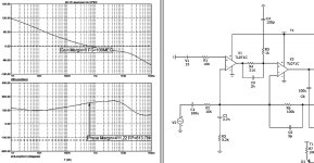
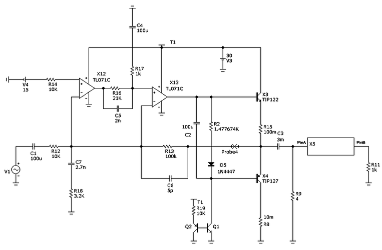
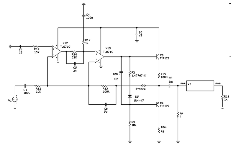
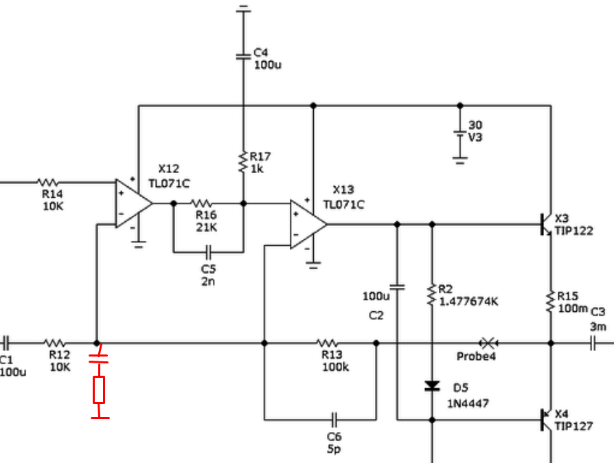
У одного из них было что-то про линейность короткоосного выходного каскада. Хотел посмотреть что именно, может кто видел. Но пришлось в итоге самому. Вначале я не понял, зачем там понадобились диоды в эмиттерах выходников. Решил попробовать без них, сервоусилителем застабилизировать ток. Насчиталось прим 0,005% при 10В на выходе без оси.
схема1.jpg
 
Последнее редактирование модератором:
изобрел безосник
Один каскад без ООС вносит овер 80 дБ усиления, или 10.000 раз.
То есть, с 1...3 мВ входного напряжения такой каскад влетит в клип.
А они подают в него 200 мВ...1 В входного напряжения, и клипа нет.
Это как? Эт почему?
Если видишь безООСник, ищи в нём ООС:

1718811157746.png
 
Один каскад без ООС вносит овер 80 дБ усиления, или 10.000 раз.
То есть, с 1...3 мВ входного напряжения такой каскад влетит в клип.
А они подают в него 200 мВ...1 В входного напряжения, и клипа нет.
Это как? Эт почему?
Если видишь безООСник, ищи в нём ООС:

Посмотреть вложение 101657
Понятно, что на самом деле это короткоосник. Еще и насквозь двухтактный. Это я всё понял и промоделировал, выше. Про якобы безосник писали когда упоминался Алешин. Потому и спросил про него.

Диоды из той схемы тоже не шли из головы. Чувствовал что они не просто для термостабилизации. Посмотрел на ВАХ и понял - начальный участок больше чем у транзисторов, а рабочий круче. Значит если их так включить и застабилизировать на них напряжение, когда через один протекает ток нагрузки, другой не закроется. Если конечно начальный ток достаточен. Для диодов на схеме прим 150-200 мА. Эта схема насчиталась раз в 10 хуже - 0,05% на 10В.

Как думаете, пойдет для фана, или совсем говно?
 

Вложения

  • 22 ОУ.JPG
    22 ОУ.JPG
    50.2 KB · Просмотры: 83
Если бы он один ОУ потратил на ВВ, и то лучше было бы.
Это не он, а уже я. У меня ничего кроме той схемы, на которой вы красные стрелки рисовали, не было. Так я понял назначение диодов на выходе в той схеме - "суперА по дешману".

Куда там надо добавить или переставить один ОУ?
 
Имелась в виду связка ОУ + транзисторный УН, как в ВВС-2011.
Тут нет деталей на транзисторный УН. Но можно так, даже меньше деталей.
Намерилось действительно лучше - аж 0,0004% по 5 гармонике на 10В, 10кГц.
Но зато получилась характерная для композитов ЛФЧХ условно устойчивого усилителя, с провалом. У меня почти нет предрассудков по оос, сверхилнейникам, но это мне не нравится. Хотя тут запас приличный - прим 50 град.
Но после режектора те же почти 4 мВ двойного размаха искажений, еще и скакой-то бородой и зубчиком, как с диодами.
 

Вложения

  • Буфер обмена01.jpg
    Буфер обмена01.jpg
    45.7 KB · Просмотры: 89
  • искажения.jpg
    искажения.jpg
    127.6 KB · Просмотры: 92
Диоды из той схемы тоже не шли из головы. Чувствовал что они не просто для термостабилизации.
В доісторичні часи схемотехніки не знали Ube splittera, але термостабілізувати підсилювач було якимось чином потрібно. В якості формувача напруги зміщення використовували дискретні діоди, увімкнені в прямому напрямку. Зайву напругу, а вона була можлива лише кратно падінню на прямо зміщеному діоді, гасили на резисторі, що вмикали послідовно в коло емітеру транзистору вихідного каскаду. Опір того резистору виходив завеликий, і при значних рівнях струму у навантаження на ньому розсіювалась зайва потужність, а також відбиралось чимало напруги від сигналу. Аби запобігти цим зайвим витратам, паралельно резистору тоді вигадали вмикати діод, що при певному падінні напруги на резисторі відкривався і брав струм на себе. Заморочливо, але типово для схемотехніки 60-х, 70-х років минулого сторічча. Олівер не дасть збрехати ;).
Як вигадали Ube splitter, отримали можливість встановити будь-яку напругу зміщення, без огляду на падіння на діоді. І діод в колі емітеру вихідного транзистору виявився зайвим. Нєту тєла, нєту дела (С)_hm_ Та, деякі тупоголві не зрозуміли досі. Буває
Как думаете, пойдет для фана, или совсем говно?
Якщо під фаном(С) розуміємо вентилятор, згодиться.
 

Вложения

Намерилось действительно лучше - аж 0,0004% по 5 гармонике на 10В, 10кГц.
Воот. Отлично же!
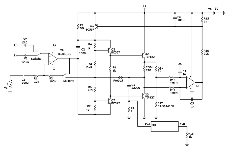
Эту схему далеко не дурак проектировал.

1718813902230.png

Матрица коррекции почти полная, за исключением:
С4 д.б. в диапазоне 100 пФ...1 нФ,
ППК нарисована красным.
Ещё R3 на генератор тока поменять и R2 заменить на RD-цепь, хорошо выйдет.
 
Воот. Отлично же!
Эту схему далеко не дурак проектировал.

Посмотреть вложение 101664
Матрица коррекции почти полная, за исключением:
С4 д.б. в диапазоне 100 пФ...1 нФ,
ППК нарисована красным.
Ещё R3 на генератор тока поменять и R2 заменить на RD-цепь, хорошо выйдет.
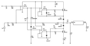
набросал сейчас из той, с диодами. Конечно я не мог пройти мимо такой халявы как композиты. Из любых ОУ в полтора раза усиление поднимать. У композита Вонга деталей побольше для коррекции надо. А как у Русси у меня вообще не заработало.
Тут один лишний конденсатор обычно нанофарады, это есть из всякого барахла. На 5 пФ делаем сами - впаиваем два провода 1 мм и 0,2 мм, мотаем тонкий на толстый и каплей парафина. прим. 0,5 пФ/мм. Сейчас поглядим что там еще надо. Да. так еще хлеще.
 

Вложения

  • Буфер обмена01.jpg
    Буфер обмена01.jpg
    51.7 KB · Просмотры: 68
  • гармоники.jpg
    гармоники.jpg
    86.1 KB · Просмотры: 78
  • фаза.jpg
    фаза.jpg
    210.3 KB · Просмотры: 68
хм, так не работает, и кап приходит в полное изумление
фаза.jpg

С подбором С4 график фазы (хотя значения странные) выглядит хорошо и схема работает. Но ОУ включены как обычно в композите ивена.
фаза.jpg
Благодарю за подсказку.
 
Последнее редактирование модератором:
Перебором вариантов.
только сейчас увидел - схема однополярная, минус второго оу не к земле.
график фазы стал совсем красивый - так уже можно, петлевое 20К примерно те же 60дБ, искажения - 0,000038%

осталось попробовать почти все резисторы сделать 10к, а конденсаторы кроме пикофарадного на 2н. если не сильно ухудшится - пойдет.
 
Последнее редактирование:
ОУ включены как обычно в композите ивена
Ивен - лопух зелёный. Он придумал, как избавиться от нескольких десятков дБ петлевого усиления на 20 кГц. Смотрим: Ку20к ТЛ071: 50 дБ, + 50 дБ - от второго. Итого - 100 дБ.
Минус 20 дБ на КуООС.
Сколько выходит? У меня - 80 дБ.

1718819944215.png

У Ивена - менее 50.
Это где его так проектировать учили?

Что именно менять - ППК или в композите?
Всё. Всю коррекцию менять, по очереди, только резисторы ООС не тогать. Потом поймёшь, как лучше.
 
Ивен - лопух зелёный. Он придумал, как избавиться от нескольких десятков дБ петлевого усиления на 20 кГц. Смотрим: Ку20к ТЛ071: 50 дБ, + 50 дБ - от второго. Итого - 100 дБ.
Минус 20 дБ на КуООС.
Сколько выходит? У меня - 80 дБ.

Посмотреть вложение 101679
У Ивена - менее 50.
Это где его так проектировать учили?
видимо имелось в виду чтобы корректировать проще или вообще было не надо

Всё. Всю коррекцию менять, по очереди, только резисторы ООС не тогать. Потом поймёшь, как лучше.
Хм, я себе это иначе представлял. Нарисовать 3 (покаскадно) диаграммы Боде, найти участок где сделать коррекцию на опережение в усилителе, потом положить туда опять же коррекцией на опережение график цепи ОС. Чтобы пересекались 6 дБ на октаву. И по этим частотам в экселе номиналы, уточнить в симуляторе - готово. Это для ОУ. А для транзисторов вообще п-ц. Проще обойтись Ивеном.
 

Статистика форума

Темы
3,303
Сообщения
262,966
Пользователи
2,544
Новый пользователь
vlad'mir
Назад
Сверху Снизу