Микромощный высококачественный УМЗЧ для портативного/стационарного использования

У меня ламповый наушниковый усь прекрасно справлялся по громкости с ними, ещё когда они стояли в комнате 24 кв. и потолками 3.5 м. Он был стерео. А я планирую 4-х канальный, т.к. используется балансный выход с цап. Т.е. с запасом в 2 раза уже. И комната сейчас 10 кв. с 2.65м
Тенденция настораживает:)
 
Возможно надо оттолкнутся от питания такого УМЗЧ.
1) Вот что лучше
-одна батарея литий_ионовых аккумуляторов + зарядка+ повышатель напряжения до 2-х полярного или
- две батареи +2 зарядки, для организации двуполярного питания?
2) Какое напряжение (а точнее-сколько аккумуляторов и ёмкость) Н-надо?
Может лучше от POWERBANK-а у них есть различной мощности (до 60 Вт) модели и с различными напряжениями на выходе (от 9 до 20 В). И заряд POWERBANK-а будет уже решен. Двуполярное напряжение можно получить с помощью DC-DC преобразователей.
 
Наверное стоит попробовать это, хотяб для прикола.
Переключается джампером в класс АВ или D.
На полуватте играет нормально.
 
гумелю в композит на бросовых оу
 
Тенденция настораживает:)
А что именно не так?

Может лучше от POWERBANK-а у них есть различной мощности (до 60 Вт) модели и с различными напряжениями на выходе (от 9 до 20 В). И заряд POWERBANK-а будет уже решен. Двуполярное напряжение можно получить с помощью DC-DC преобразователей.
У повербанка повышающее напряжение работает-это уже DC-DC+ еще добавка преобразователей. Я от электросети пытаюсь уйти, а тут засада не чуть не лучше.

гумелю в композит на бросовых оу
16 штук к574уд1Б не подойдут в качестве бросовых ОУ?
Если не вру-им надо не ниже 2 кОм нагрузки (для каждой), что бы без искажений. Наверное 16 штук маловато будет. Да еще каждую обвязать-деталей много получится.
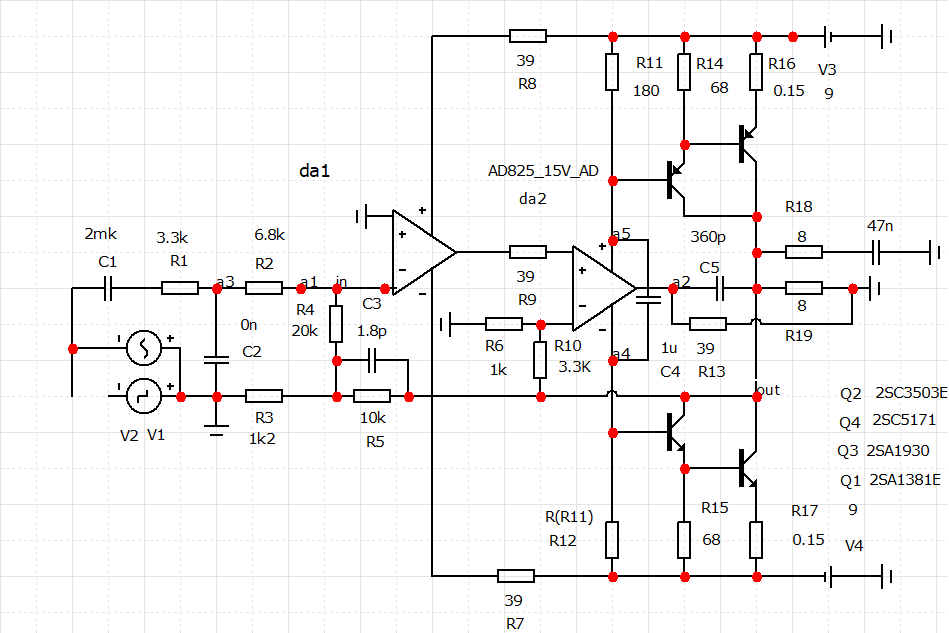
Недавно попадалось решение- ставить в параллель в ВК кучку транзисторов. Типа так Кг падает значительно. Китайцы на поток поставили, правда там параметры не очень. Китайский усь.JPG
 
Заканчивалась восьмая страница обсуждения, а тележка с хворостом всё там же.
 
 
16 штук к574уд1Б не подойдут в качестве бросовых ОУ?
Если не вру-им надо не ниже 2 кОм нагрузки (для каждой), что бы без искажений. Наверное 16 штук маловато будет. Да еще каждую обвязать-деталей много получится.
Недавно попадалось решение- ставить в параллель в ВК кучку транзисторов. Типа так Кг падает значительно. Китайцы на поток поставили, правда там параметры не очень.Посмотреть вложение 84081
Киитайцам 772/872 девать некуда- хорошие комплементары средней мощности.
 
Куда проще то ? Лучше 2 пары выходников
 

Вложения

  • Гумеля композит.PNG
    Гумеля композит.PNG
    44 KB · Просмотры: 309
Последнее редактирование:
Эх, плохо по 157-серии, вот бы К157УД4, К157УД6 (половинка К157УД2), или улучшенную по быстродействию К157УД5 (тоже половинка). Похерилось, недолго было
К157УД4_1993.jpg
К157УД6_1993.jpg
 
Надіюсь, ні для кого не новина, що ті 10% то лише одна з умов стандарту, що описує , як вимірювати максимальну вихідну потужність. _da
Але, і справді, до 0,003 % там далеко.
 
10% взято не зі стелі, і не висмоктано з пальця.
 
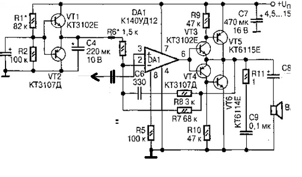
с гарантией вписываемся в Т.З. . Около 20-50в\мкс пр выходной 8ватт . оу любые , второй более скоростной , чем первый или хотябы однотипные. настройка у Гумели расписана. ток покоя от менее 1ма до 5ма.Лучше две пары выходников , можно тогда просто пластину использовать или дно корпуса
 
с гарантией вписываемся в Т.З. . Около 20-50в\мкс пр выходной 8ватт . оу любые , второй более скоростной , чем первый или хотябы однотипные. настройка у Гумели расписана. ток покоя от менее 1ма до 5ма.Лучше две пары выходников , можно тогда просто пластину использовать или дно корпуса
Спасибо! А если сдвоенный ОУ применить, питание разносить надо? Один ОУ -первый каскад ЛК и ПК. Второй ОУ-второй канад ЛК и ПК?!
 
сдвоенные оу не пойдут
 
Даже на первый каскад?
 
ТЗ написали, а комплектующих нет... странно так подходить к делу..!? Тогда перечень опубликуйте что есть в наличии, схему уже выбирать надо относительно возможностей рассыпухи вашего шкафчика.
157уд4 мне кажется не дефицит малошумящий опер из 90х
УД1208 на край...
Безымянный.jpg
 
Последнее редактирование:
Не жалко-просто их нет. В чип и дипе тоже нет. И LM301 аналога к553уд201-в чипдип тоже нет. А LM 4562 и К574уд1б есть дома.
ВСЕ ЕСТЬ . 553уд2 чем не устраивает или серии 140 уд6\уд8 544уд1-уд2.574 уд1 вторым оу
 
О том как в чип и дипе нет 553уд2
 
ТЗ написали, а комплектующих нет... странно так подходить к делу..!? Тогда перечень опубликуйте что есть в наличии, схему уже выбирать надо относительно возможностей рассыпухи вашего шкафчика.
157уд4 мне кажется не дефицит малошумящий опер из 90х
УД1208 на край...
Посмотреть вложение 84439
Вот вы упрекаете, а сами выложили схему без ничего. Что это умзч-понятно. А чего там и скака-хз. Может это идеальное решение, а может просто вброс от нечего делать.

ВСЕ ЕСТЬ . 553уд2 чем не устраивает или серии 140 уд6\уд8 544уд1-уд2.574 уд1 вторым оу
У вас -возможно. У меня в городе нет радиомагазина. Королёв-наукоград и всё такое-здесь на такие мелочи не обращают внимание. Видимо.
574уд1 разрешено ставить вторым ОУ-уже хорошо.
 
У вас -возможно. У меня в городе нет радиомагазина. Королёв-наукоград и всё такое-здесь на такие мелочи не обращают внимание. Видимо.
574уд1 разрешено ставить вторым ОУ-уже хорошо.
у меня нет симмулятора... но наверняка вещь достойная
я обычно верю только в железе какой он хороший или плохой...
сказки про Кг ... ничем не проверить кроме как верить на слово..
 
у меня нет симмулятора... но наверняка вещь достойная
я обычно верю только в железе какой он хороший или плохой...
сказки про Кг ... ничем не проверить кроме как верить на слово..
Первоисточник схемы, которая наверняка вещь достойная, дадите?
 

Статистика форума

Темы
3,312
Сообщения
264,544
Пользователи
2,551
Новый пользователь
Александр Н.
Назад
Сверху Снизу