Дмитрий Б.
1 ранг
- Регистрация
- 18 Янв 2022
- Сообщения
- 2,857
- Реакции
- 2,162
- Баллы
- 100
- Страна
- РФ
- Город
- Москва
- Имя
- Дмитрий
- Предупреждений
- 1
Сигнал где берёт?Посмотреть вложение 112892
Начало этого века, а может, раньше. Рабочий и используемый.
Смотрите видео ниже, чтобы узнать, как установить наш сайт в качестве веб-приложения на домашнем экране.
Примечание: Эта возможность может быть недоступна в некоторых браузерах.
Сигнал где берёт?Посмотреть вложение 112892
Начало этого века, а может, раньше. Рабочий и используемый.
С видео-магнитофона ))Сигнал где берёт?
Какая кострукция оригинальнаяи и чётко продуманная!!! Я чесговоря в шоке. Конструктор гений.Один из самых необычных телевизоров

Так вот ты какой, прадедушка ноутбука!!!Какая кострукция оригинальнаяи и чётко продуманная!!! Я чесговоря в шоке. Конструктор гений.
![]()
У меня сейчас кризис жанра в творчестве. Хотел свой умный дом на миникомп перевести с небольшим диплеем, неудобен немного он на ноуте.
Посмотреть вложение 112898
Открывать, включать, подключать к линии.....
Но как представлю, что будет коробочка с экраном, плеваться охота было.
А такое....шик блеск, красота ! Открыл-включилось.. И кстати радио также можно вставить, шоб зря не стояло в промежутках.

Вершины былой технологии..
Стандарт задуманный. Гнездо видать одинаковое, а туда натыкивается все что угодно от задачи. По типу сокеты DIP-8 DIP14 DIP16 и тд.Т.е. унутрях больше ничего нет? А зачем 15 ножек?
Да, именно так. Телевизор стоит в другой комнате как вспомогательный. А в основной комнате - LCD и цифровая приставка к нему, от которой и провёл сигнал на видеомагнитофон. Вот такое "внутриквартирное кабельное телевидение" организовал: на кухне тоже телевизор и тоже ретро (это всё - относительное ретро, были телевизоры и постарее, например "Рекорд-12").С видео-магнитофона ))
Сработают в схеме Линсли Худа на германии, в варианте от 1996 года, если П4 поместить в верхний этаж , там он протянется по частоте кил до 40-50.А вдруг!
Мне было лет 11, подарили книжку Школьный радиокружок. оттуда делал первый УНЧ на лампе 6П9. Распаяна на соплях, лампа лежала на столе. стол лакированный, в нем получилась ямка, на память.Мой первый усилитель был собран с книжки "Радиоэлектронные игрушки" 4 ватта обещали, три транзистора включёные с общим колектором, последний был П4. Работал мля. Было мне тогда 10 лет , в 4 классе учился.
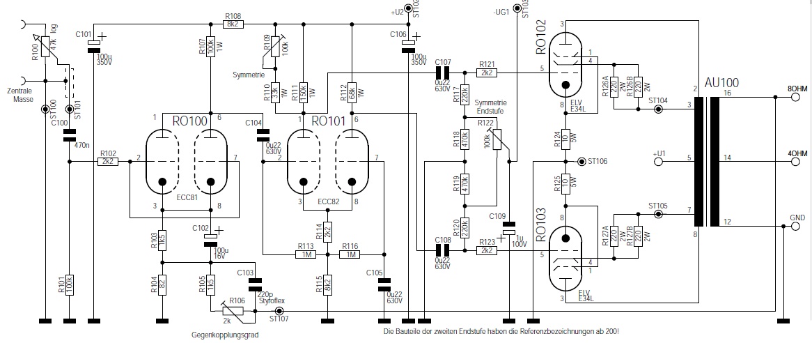
Да. Я ещё успел купить набор фирмы ELV - 2 по 50 ватт Kr 0.1%. В прошлом веке. Сейчас таких наборов нет.Они и усилки продавали самосборными наборами.
На авито видел недавно 12000.