Meshin
1 ранг
- Регистрация
- 16 Июл 2020
- Сообщения
- 6,552
- Реакции
- 9,651
- Репутация
- 323
- Страна
- Россия
- Имя
- Игорь
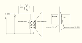
Позавчера привезли 12" НЧ динамик от акустики "Pioneer S-1800DV": https://audio-database.com/PIONEER-EXCLUSIVE/speaker/s-1800dv-e.html с обрывом обеих катушек.
В данной акустике установлены НЧ динамики с диффузором из углеродного композита: "В качестве диафрагмы используется диффузор из углеграфита, лёгкий и прочный, с большими внутренними потерями."(с)
По ссылке всё написано.
Только есть странность - данный динамик с бумажным диффузором. Внешне всё выглядит идеально. Следов воздействия как с лица

Так и с тыла

не отслеживается. Поводки от начала и да конца целые. Катушки, обе, не вызваниваются ни в каком месте поводков. Обрыв либо в пайках, либо на каркасе либо где-то дальше. Вскрытие покажет
"" динамик с уникальной системой EBD (Electronic Bass Drive).
Система EBD, две звуковые катушки используются для электрического расширения диапазона низких частот""(с)
Подобный динамик мне уже встречался. Только с углеродным диффузором (фото предоставлю позже). Его мне пришлось разбирать и там действительно две катушки. Причём сопротивление одной из них меньше в два раза основной как и у этого динамика. Их уже кто-то измерял и даже подписал.

Клеммы выводов катушек разного размера, что препятствует неправильному подключению к фильтру
Катушки намотаны сразу в три провода (где-то, в какой-то из тем я упоминал этот динамик). Основная катушка из двух соединённых последовательно. А дополнительная из третьей части обмотки подключена к отдельному фильтру и накидывает овса при работе акустики.
Где-то на Вегалабе было обсуждение работы данной концепции (не могу найти). Именно на примере данной акустики. Но там было частичное "гадание на кофейной гуще", потому как динамик не разбирался и по предположениям обсуждения, дополнительная катушка располагалась сверху и снизу основной,

что категорически не так. Как я уже говорил выше - дополнительная катушка, фактически одно целое с основной.
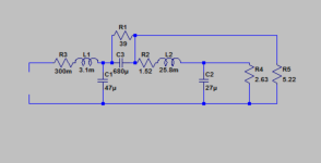
Фильтр и подключение предполагалось такое

Насколько схема верна, не знаю. Чего-то там и куда-то там светили фонариком и разглядывали элементы фильтра. Но и на том спасибо!
Мне, например не удалось срисовать схему тех Пионеров НЧ динамики которых я чинил. Как-то не срослось.
У динамиков экранированная МС с колпаком не из жести конечно же

С противомагнитом 100% равным основному как минимум по диаметрам

сквозное сверление керна

Корзина - качественное алюминиевое литьё без малейших заусенец и следов воздействия абразивом.

Так как у данного динамика ППУ подвес, разборку начал без применения каких-либо химикатов. Просто наковыривая отвёрткой последовательно, шаг за шагом отделяя декоративное кольцо из резины

С резинового кольца, клей легко удалился простым вытягиванием

Подвес, тоже благодаря тонкой отвёртке отделял без применения химикатов. Прошёл два круга отделив половину ширины воротника подвеса от корзины.
Смогу ли разобрать и починить динамик за выходные - гадать не буду. Хочу сгонять в гости к товарищу. Туда и обратно километров под 200 будет.
В данной акустике установлены НЧ динамики с диффузором из углеродного композита: "В качестве диафрагмы используется диффузор из углеграфита, лёгкий и прочный, с большими внутренними потерями."(с)
По ссылке всё написано.
Только есть странность - данный динамик с бумажным диффузором. Внешне всё выглядит идеально. Следов воздействия как с лица

Так и с тыла

не отслеживается. Поводки от начала и да конца целые. Катушки, обе, не вызваниваются ни в каком месте поводков. Обрыв либо в пайках, либо на каркасе либо где-то дальше. Вскрытие покажет
"" динамик с уникальной системой EBD (Electronic Bass Drive).
Система EBD, две звуковые катушки используются для электрического расширения диапазона низких частот""(с)
Подобный динамик мне уже встречался. Только с углеродным диффузором (фото предоставлю позже). Его мне пришлось разбирать и там действительно две катушки. Причём сопротивление одной из них меньше в два раза основной как и у этого динамика. Их уже кто-то измерял и даже подписал.

Клеммы выводов катушек разного размера, что препятствует неправильному подключению к фильтру
Катушки намотаны сразу в три провода (где-то, в какой-то из тем я упоминал этот динамик). Основная катушка из двух соединённых последовательно. А дополнительная из третьей части обмотки подключена к отдельному фильтру и накидывает овса при работе акустики.
Где-то на Вегалабе было обсуждение работы данной концепции (не могу найти). Именно на примере данной акустики. Но там было частичное "гадание на кофейной гуще", потому как динамик не разбирался и по предположениям обсуждения, дополнительная катушка располагалась сверху и снизу основной,

что категорически не так. Как я уже говорил выше - дополнительная катушка, фактически одно целое с основной.
Фильтр и подключение предполагалось такое

Насколько схема верна, не знаю. Чего-то там и куда-то там светили фонариком и разглядывали элементы фильтра. Но и на том спасибо!
Мне, например не удалось срисовать схему тех Пионеров НЧ динамики которых я чинил. Как-то не срослось.
У динамиков экранированная МС с колпаком не из жести конечно же

С противомагнитом 100% равным основному как минимум по диаметрам

сквозное сверление керна

Корзина - качественное алюминиевое литьё без малейших заусенец и следов воздействия абразивом.

Так как у данного динамика ППУ подвес, разборку начал без применения каких-либо химикатов. Просто наковыривая отвёрткой последовательно, шаг за шагом отделяя декоративное кольцо из резины

С резинового кольца, клей легко удалился простым вытягиванием

Подвес, тоже благодаря тонкой отвёртке отделял без применения химикатов. Прошёл два круга отделив половину ширины воротника подвеса от корзины.
Смогу ли разобрать и починить динамик за выходные - гадать не буду. Хочу сгонять в гости к товарищу. Туда и обратно километров под 200 будет.
Последнее редактирование:






























































