Постройка басовой секции

  • Автор темы Автор темы Пётр
  • Дата начала Дата начала
Как то мне 6п3с поперек...не нравится не под каким соусом. Гитаристам ставлю без проблем, но там чем хуже, тем лучше. Ну буду думать, кандидатов полно. В конце концов соберу ему РР на 6с4с да и всё.
6С3П в первый каскад корректора- чудо вариант. А как драйвер- не знаю, кем нужно быть.

Как то мне 6п3с поперек...не нравится не под каким соусом. Гитаристам ставлю без проблем, но там чем хуже, тем лучше. Ну буду думать, кандидатов полно. В конце концов соберу ему РР на 6с4с да и всё.
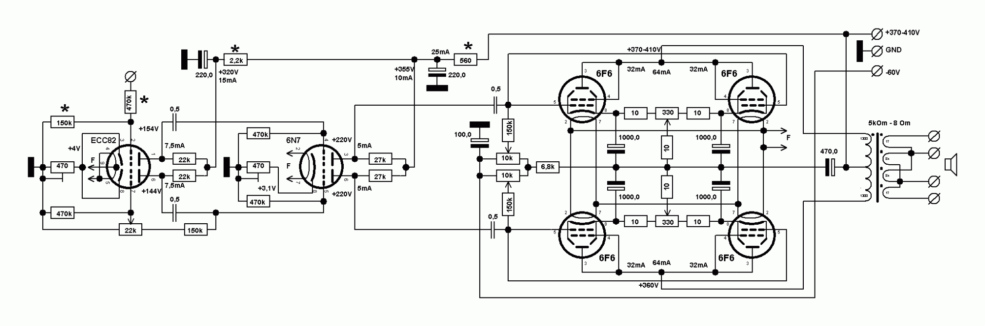
6Н7С чудно качает пару 6С4С. Делал, впечатлен.
 
Усиление у 6Н7С точно не меньше, чем у 6с3п
ПС. Дядя Пётр, мы оплатили номер в Гренаде , с 2 по 8 янв , есть повод встретиться.
Ну, тогда - мне следует изменить свою запланированную схему макета и поставить в качестве первой лампы 6Н7С (чтобы напрасно время не тратить с 6С3П). А по поводу выбранной рабочей точки для 6П41С - Ua=280 В, Ia=60 мА - что можете сказать?
Рад, что Вы запланировали отдых, это прекрасно. Конечно - с удовольствием бы подъехал, встретиться. Ближе туда - свяжусь.
А пока что - вытащил свою макетную фанеру и прикрутил трансформаторы
Изменение размера 3.jpg
 
Все тв строчные тетроды крутятся где то около 6с4с. Или ток побольше или напруга, не важно, смотрите чтоб анод не краснел, ну и по мощности рассеиваемой ориентируйтесь. Я в последнее время, лет 5, не макечу, есть идея , рисую, в лазерку, и вперёд. А то макет так на фанерках и останется)), как мой корректор.
IMG_20211123_210037.jpg
IMG_20211123_210105.jpg
 
Последнее редактирование:
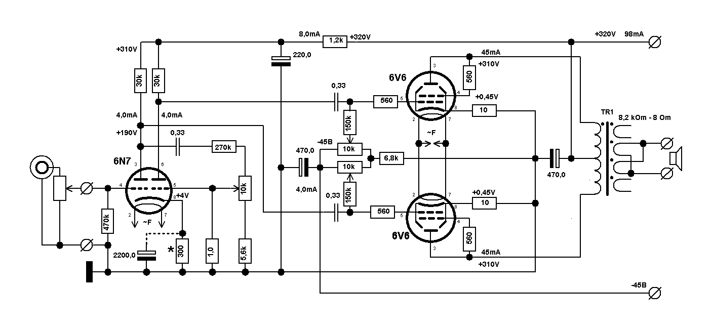
Изобразил схему с участием 6Н7С. Взгляните, пожалуйста. Может, подскажете чего
1.jpg
 
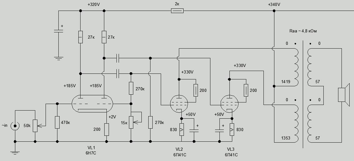
Несколько отступясь по теме..Году в 70м попалась такая схема из брошюры для радиолюбителей.Может кто видел эту книжонку,автора и названия не помню,давность лет,подскажите....
 

Вложения

  • IMG_20211122_212651.jpg
    IMG_20211122_212651.jpg
    440.1 KB · Просмотры: 142
  • IMG_20211122_212703.jpg
    IMG_20211122_212703.jpg
    542.9 KB · Просмотры: 148
Несколько отступясь по теме..Году в 70м попалась такая схема из брошюры для радиолюбителей.Может кто видел эту книжонку,автора и названия не помню,давность лет,подскажите....
Эти хитровыдрюченные схемки фазоинверторов есть, по имени автора, в статье Никиты Трошкина по фазоинверторам , в журнале Класс А. Имя автора схемы не помню.
Только опять, битва за суперсимметрию не гарантия лучшего звука. Хотя сейчас- мне десять специалистов -докажут обратное.
 
Мы тоже 1 января выезжаем в Адлер. Если едете 642-м, встретимся на вокзале.
Еще нет билетов. Только что проплата прошла за пребывание. Был случай, когда каким-то поездом приехали в 3 часа ночи, без проблем заселились.
 
6П6С я бы заменил на что получше, 6П3С точно лучше будет.У шестеры звук кастрированный и сухой. Без радости. Ей место в приемнике.
Веришь-нет, а звучит. Первая мысль: нафига столько лет возился с СЕ? Потом отпустило, но звучать хуже не стало.
6П6.gif
 
"Ты свою шерсть с государственной не путай!" smile_33 Кавказская пленница.
Сравнил, понимаешь, свой подход-с дилетантским. На то и анжынер, чтобы сделать из того, что есть-то, что надо. А ежели сравнивать перетыком, то для меня 6п6с никакая после тройки. Что в триоде. что в покемоде.
 
Ты бы ещё 6Ф6С перетыком сравнил! Ей 10к впритык, а звучит на 12к совершенно прелестно! Пока из пентодов ничего лучше не попадалось. Кстати и 6П3С с 10к начинает играть классно, на 8к не так здорово.
А вот примерчик на 6Ф6С, делал москвичу, слушали с Никитой, очень удивимшемуся результату.
6Ф6С.gif
 
Такие схемы делаю с автоматом, и один разд. конденсатор выкидываю
 
Ты бы ещё 6Ф6С перетыком сравнил! Ей 10к впритык, а звучит на 12к совершенно прелестно! Пока из пентодов ничего лучше не попадалось. Кстати и 6П3С с 10к начинает играть классно, на 8к не так здорово.
А вот примерчик на 6Ф6С, делал москвичу, слушали с Никитой, очень удивимшемуся результату.Посмотреть вложение 25739
6Ф6С как-то приносили ребяты, на рынке нашли и ко мне прибежали слухануть. А у меня тогда Покемон на 6п3с с 420 в питанием. И конечно же эти 6ф6с разорвало в клочья. Так и не успели услышать небесный звук.
Единственное, что услышал сразу и безоговорочно, так это кобристые 6П3С от Шалина. Вот они- особые по звучанию, нечто очень хорошее.
 
А если еще 6н7с запитать от +450в, можно и+600в, еще лучше
А я давно для драйвера второй этаж в питании делаю.
6Ф6С как-то приносили ребяты,
Я года два слушал её в триоде, иногда в пентоде, шикарно играла.
Лежат, где-то 4 штучки, м.б. и дождутся своего часа или вакуум потеряют....
 
Наши 6Н7С сливают металлическим RCA. Маркони с фигурной колбой немного лучше наших, но американцам тоже уступают. К сожалению приходится признать сей факт.
 
Я все понимаю, про суперзвук всяких там 6ф6с, но они же хилые, какая с них мощность.
Моим колонкам 3, 5 ватта слону дробина, мне 300в нужна минимум. А мне все рассказывают про суперзвук от 6ф6с. Ещё давайте про 6Э5п вспомним дружно.

Наши 6Н7С сливают металлическим RCA. Маркони с фигурной колбой немного лучше наших, но американцам тоже уступают. К сожалению приходится признать сей факт.
Это в десятку. Американы идаельно ровные половинами, а наши семеры кривожопые все.
 
Я все понимаю, про суперзвук всяких там 6ф6с, но они же хилые, какая с них мощность.
Моим колонкам 3, 5 ватта слону дробина, мне 300в нужна минимум. А мне все рассказывают про суперзвук от 6ф6с. Ещё давайте про 6Э5п вспомним дружно.
А кто их в СЕ просит ставить? РР и только РР! 5Вт чистых они дадут.
 
Сколько раз собирал в Покемоне, сбился со счета, не моё. А 2-х такт 6н9с-2*6п3с в триоде по Трошкину, сразу и навсегда, класс.
 
Меня, скажем, не устраивает и не может устроить вариант сдвоенных-счетверенных ламп , особенно в варианте СРПП, пущай Саша на меня не обижаеца. Нет у меня такого запаса ламп, нет сил и желания их подбирать, а потом менять у заказчика, когда лампы разъедутся или клыенту взбрендит глянуть, " а не разьехалось ли оно?"
Отсюда подход. найти что-то сразу дающее результат и без возни с параллельными лампами.

А кто их в СЕ просит ставить? РР и только РР! 5Вт чистых они дадут.
5 чистых ватт дает 2а3 на 8 Ом с питанием 400в.
 
Ну сдвоенный СРПП это для себя, а вот сдвоенные в СЕ 6С33С и 6Ф6С в РР играют себе. Первые уже 22 года (про 3 последних не знаю), вторые лет пять. Это у заказчиков.
 
Саша, есть вещи потрагичнее. Играет все, суперски, а потом поехал, чужое послушал и тоска берет. И мысли лезут, как свое перелопатить. шоб звучало- как то, чужое.
 
Есть такой эффект, но не факт, что свое хуже.
Оно просто другое
 
Один захотел купить мой ламповый корректор, привезли в его домашку, включили, а там жуть вместо звука и дичь. Включил вертушку ко встроенному в усилител корректору- все на месте.
Что причиной- я не знаю, может перегрузка по выходу. фигзна, но результат чудовищный и лампа не спасла. А продай я кор не глядя, потом позор на голову.
 
Для меня было большим удивлением при прослушке твоей системы с СЕ то, что по всем значимым для меня моментам она звучит также как моя РР! Отличия, разумеется, есть, но для меня они не ценностны ни в твоём, ни в моём вариантах. Родство душ, однако!smile_16
 
Саша, мы видимо, делаем по результату, а чем он достигнут- неважно, хоть " усилителем на соленых огурцах" , по Клячину)))
Представь финт недавний. Я спаял унч на 2а3, ещё до попадалова в ковидник. Все звучало изумительно, раскачка на 6н9с или импорте 6SL7, СРПП. Потом унч сгорает, некачественный силовик сделали. Я восстановил, но питание поменял на удвоение. И вдруг вместо звука получаю дикую лажу. жестянка ржавая. Ужас- не то слово. И что делать не знаю. Потом вспомнил про 6н17бв. спаял на них -и звук вернулся. да такой шикарный, что даже Тунг-Солы ушли курить.
Хозяин усилка счастлив, я тоже.
 
Сам себе не верю. Буквально за два дня собрал макет. Это для меня большое достижение! Отчасти, сыграло то, что теперь я могу заниматься этим у себя в подвале (там теперь есть стол, инструменты и детали под рукой, можно разложиться и не собирать всё каждый раз) - раньше только за обеденным столом можно было, каждый раз - раскладывай, собирай... А отчасти - оттого, что видимо, очень уж захотелось. Ну, и - на работе пока какой-то непонятный простой...
В общем, собрал макет. Огромное спасибо Александру Бокарёву - он подарил мне ранее - и применённую 6Н7С, и 6П41С.
К динамику не подключал - очень поздно уже, все спят.
Вот какие реальные номиналы деталей и напряжения по факту получились у макета:
4.jpg

Выставил переменным резистором (он у меня 50 кОм) такое положение, чтобы при подаче синусоиды на вход усилителя - эффективные напряжения на сетке у одной и второй 6П41С - были бы одинаковы.
Померил переменные напряжения (эфф.). На входе - было 0,29В, на сетке выходной лампы 6,2В. Таким образом, реальное усиление напряжения на первом каскаде составило 6,2/0,29=21 раз. На выходных клеммах при этом (у меня там резистор 5,1 Ом был подключен), напряжение составило 1,5В. Эх.., никак не хватит усиления на первом каскаде, чтобы раскачать выходные лампы до ограничения. Но мне пока что - главное послушать. Завтра надеюсь.
Изменение размера IMG_20211124_205923_resized_20211124_102233615.jpg

Изменение размера IMG_20211124_205930_resized_20211124_102235041.jpg

Изменение размера IMG_20211124_214928_resized_20211124_102234579.jpg

Синусоиду осциллограф рисовал - вполне красивую...
 
Сам себе не верю. Буквально за два дня собрал макет. Это для меня большое достижение! Отчасти, сыграло то, что теперь я могу заниматься этим у себя в подвале (там теперь есть стол, инструменты и детали под рукой, можно разложиться и не собирать всё каждый раз) - раньше только за обеденным столом можно было, каждый раз - раскладывай, собирай... А отчасти - оттого, что видимо, очень уж захотелось. Ну, и - на работе пока какой-то непонятный простой...
В общем, собрал макет. Огромное спасибо Александру Бокарёву - он подарил мне ранее - и применённую 6Н7С, и 6П41С.
К динамику не подключал - очень поздно уже, все спят.
Вот какие реальные номиналы деталей и напряжения по факту получились у макета:
Посмотреть вложение 25794
Выставил переменным резистором (он у меня 50 кОм) такое положение, чтобы при подаче синусоиды на вход усилителя - эффективные напряжения на сетке у одной и второй 6П41С - были бы одинаковы.
Померил переменные напряжения (эфф.). На входе - было 0,29В, на сетке выходной лампы 6,2В. Таким образом, реальное усиление напряжения на первом каскаде составило 6,2/0,29=21 раз. На выходных клеммах при этом (у меня там резистор 5,1 Ом был подключен), напряжение составило 1,5В. Эх.., никак не хватит усиления на первом каскаде, чтобы раскачать выходные лампы до ограничения. Но мне пока что - главное послушать. Завтра надеюсь.
Посмотреть вложение 25795
Посмотреть вложение 25796
Посмотреть вложение 25797
Синусоиду осциллограф рисовал - вполне красивую...
Был усилитель однотакт на 6П41С, в триоде, с питанием 400 вольт, смещением 63 в, током примерно 40 ма. Звук крепко удивил прозрачностью и красивой подачей. Правда, в ответ на мои радостные сообщения получил ведро воды на голову от знающих и слышащих . Типа, лампа никакая, не звучит. Отсюда мораль. делись радостью - осторожно. Могут её испортить, по разным причинам, иногда непонятным.
 

Статистика форума

Темы
3,301
Сообщения
262,691
Пользователи
2,544
Новый пользователь
vlad'mir
Назад
Сверху Снизу