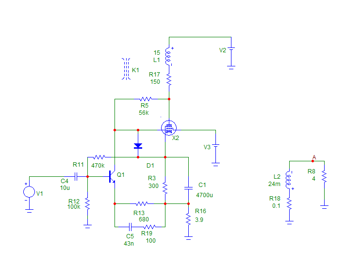
Применение ПОС в ламповых усилителях

Вариант схемы с фиксированным смещением -15В выходной лампы. Питание второй сетки, с целью уменьшения динатронного эффекта, уменьшено до 140 вольт. Номиналы С1 и R3 надо изменить. Как показала практика, строчные тетроды легко улетают в разнос при большом сопротивлении в цепи первой сетки. Применение параллельной ООС по напряжению (т.н. "покемоновская") позволяет снижать это сопротивление на порядок.
 

Вложения

  • circuit_6p41s_6j51p_fix.png
    circuit_6p41s_6j51p_fix.png
    42.9 KB · Просмотры: 305
Вот что происходит с выходным сопротивлением. Измерено методом эквивалентного генератора, ток амплитудой 1 Ампер, подключено к выходу. При R3=0 Rout=0.458 ом. При R3=3 ома Rout=0.285 ом. Обратите внимание, что сопротивление вторички 0.1 ом.
Спасибо! Это наглядно. А сопротивление первички пересчитано на вторичку?
 
А сопротивление первички пересчитано на вторичку?
Трансформатор 8кОм : 4 Ом. Я просто взял от балды среднестатистические значения - 150 и 0.1 ом. Если пересчитывать, то надо было брать 150 и 0.075. Но так ровненько никогда не выходит. Объём меди в обмотках всегда хоть немного, но отличается, хотя бы из-за разной длины витка, и провод мотается тот, который есть в закромах.
 
Это как раз ясно.
 
Вот что происходит с выходным сопротивлением. Измерено методом эквивалентного генератора, ток амплитудой 1 Ампер, подключено к выходу. При R3=0 Rout=0.458 ом. При R3=3 ома Rout=0.285 ом. Обратите внимание, что сопротивление вторички 0.1 ом.
да, загадочное решение, понять глубинный смысл может разве что дядя Олег. Я крутил в куриных мозгах и так и так, ПОС должна как бы все делать хуже, а оно все наоборот......
Мыслишка затаилась, а что если в однотакт свой на 2а3 внедрить ЭТО. Там выходное ниже 1, 5 Ома не снизить ничем.
 
Дык, почти наверняка посовские подпорки могут подпортить звук.
Если чувствуете емкостную коррекцию АЧХ даже на октаву выше звукового диапазона.
Компромисс - таки не лениться, и секционировать ТВЗ на 3-5 секций, не больше.
И применять расширяющие АЧХ подпорки, но за пределами звукового диапазона.
 
В двухтакт тоже интересно, с пентодами на входе и выходе.
 
В двухтакт тоже интересно, с пентодами на входе и выходе.
кРУТИЛ как-то варианты с тетродом на выходе, пентодом на входе и ООС анод-катод , мимо выходника . Получилось ровно, красиво, протяженно. Звук- нормальный такой транзюк.
 
Мыслишка затаилась, а что если в однотакт свой на 2а3 внедрить ЭТО. Там выходное ниже 1, 5 Ома не снизить ничем.
На 2А3 с питанием 360 вольт и трансом на 6к выходит примерно так. За чистоту спектра не ручаюсь, но многамяса многабаса будет. Драйвер 6Н8С. Выходное около 0.4 ома выходит. R2 меняется от 0 до 20 ом.
2A3.png

В двухтакт тоже интересно, с пентодами на входе и выходе.
Можно и так. Тогда покемона, что выше нарисован, надо удвоить, заставить работать на общий трансформатор, и подумать над фазоинвертором. Может, входной транс поставить, или не заморачиваться, а сделать балансный вход.
И ещё вот какой момент. Все АЧХ нарисованы для малосигнального режима. Физику не обманешь, максимальную индукцию в сердечнике резистором не увеличишь. Просто фазовый сдвиг на НЧ уменьшится, всего и делов.
 
Последнее редактирование модератором:
На 2А3 с питанием 360 вольт и трансом на 6к выходит примерно так. За чистоту спектра не ручаюсь, но многамяса многабаса будет. Драйвер 6Н8С. Выходное около 0.4 ома выходит. R2 меняется от 0 до 20 ом.
Внушает! Есть тема для занятия))) Смещение у меня авто, значит, мы токовый резистов 20 Ом ниже цепи смещения ставим. И на него драйвер тянем.
Можно переменник на 22 ома врезать, накрутив на слух.
 
Можно и так. Тогда покемона, что выше нарисован, надо удвоить, заставить работать на общий трансформатор, и подумать над фазоинвертором. Может, входной транс поставить, или не заморачиваться, а сделать балансный вход.
И ещё вот какой момент. Все АЧХ нарисованы для малосигнального режима. Физику не обманешь, максимальную индукцию в сердечнике резистором не увеличишь. Просто фазовый сдвиг на НЧ уменьшится, всего и делов.
6Ж49П в диффе с ИТ в катодах? Очень красиво в симах с небольшим выходным размахом. Получится просто и не дорого, вроде как. А на выходе 6П14П.
 
Компромисс - таки не лениться, и секционировать ТВЗ на 3-5 секций, не больше.
Я как-то раз заморочился на такой эксперимент. Испытал несколько своих секционированных трансформаторов на предмет передачи прямоугольника. И до кучи добавил туда ТВЗ1-9 в том виде, как он прямо с завода идёт. Самый ровный импульс не по затянутости фронта, а по его плавности и равномерности верхней полки оказался - угадайте, у кого? Заставило задуматься. Секционированные трансы звенели на фронтах.
Видимо, дело в том, что каждая секция в обмотке имеет свой собственный резонанс и звенит сама по себе. У ТВЗ1-9 резонанс был один и низкодобротный.
 
Я как-то раз заморочился на такой эксперимент. Испытал несколько своих секционированных трансформаторов на предмет передачи прямоугольника. И до кучи добавил туда ТВЗ1-9 в том виде, как он прямо с завода идёт. Самый ровный импульс не по затянутости фронта, а по его плавности и равномерности верхней полки оказался - угадайте, у кого? Заставило задуматься. Секционированные трансы звенели на фронтах.
Видимо, дело в том, что каждая секция в обмотке имеет свой собственный резонанс и звенит сама по себе. У ТВЗ1-9 резонанс был один и низкодобротный.
тут есть фокус, давно известный, но работающий. Тянешь полосу вверх- значит, тяни и вниз. А ежели ужато и сверху и снизу, то музыка осталась, а баланс не порушился. И ежели понты не жмут, то и такие трансики, которые какими только словами пакостными не обзывали, работают и приносят радость. И самый первый культурный шок вызвал встроенный в проигрыватель Молодежный УНЧ с куриным выходничком на 6П14п.
 
И был ещё эксперимент. Однажды, очень давно, Игорь Гапонов из Одессы-мамы обронил на строАПе то-ли в шутку, то-ли всерьёз, что для снижения индуктивности рассеяния катушка трансформатора должна быть очень тонкой и очень длинной. Я подумал, что он чертовски прав, и намотал хитрый трансформатор на железе от ТС-180-2.
Я не стал заполнять медью всё окно. Я намотал проводом 0.87, который смотал с этого транса, один слой вторички до заполнения. Получилось чуть больше 100 витков, точно не помню. Затем, проводом 0.2 одну секцию первички, которую мотал как магнитную антенну для ДВ диапазона - внавал, 19 секций по 100 витков вплотную друг к другу, каждая секция длиной 5 мм (для упрощения задачи прокладку сделал из листа ученической тетради в клеточку). Это сделано для минимизации собственной ёмкости. Потом опять один слой проводом 0.87. У меня получилась длинная тонкая катушка с толщиной намотки по меди 5мм, а может, меньше. Намотал ещё одну такую же. Половинки первички соединил последовательно, четыре обмотки вторички параллельно. Поставил это дело в свой РР усилитель на 6П41С. Получил полосу по -3дБ порядка 100кГц с плавным спадом. Слегка подкорректировал RC-цепочкой, и получил полосу до 160кГц.
Суть этого эксперимента - получить широкую АЧХ при минимальном секционировании.
 
Последнее редактирование:
И был ещё эксперимент. Однажды, очень давно, Игорь Гапонов из Одессы-мамы обронил на строАПе то-ли в шутку, то-ли всерьёз, что для снижения индуктивности рассеяния катушка трансформатора должна быть очень тонкой и очень длинной. Я подумал, что он чертовски прав, и намотал хитрый трансформатор на железе от ТС-180-2.
Я не стал заполнять медью всё окно. Я намотал проводом 0.87, который смотал с этого транса, один слой вторички до заполнения. Получилось чуть больше 100 витков, точно не помню. Затем, проводом 0.2 одну секцию первички, которую мотал как магнитную антенну для ДВ диапазона - внавал, 19 секций по 100 витков вплотную друг к другу, каждая секция длиной 5 мм (для упрощения задачи прокладку сделал из листа ученической тетради в клеточку). Это сделано для минимизации собственной ёмкости. Потом опять один слой проводом 0.87. У меня получилась длинная тонкая катушка с толщиной намотки по меди 5мм, а может, меньше. Намотал ещё одну такую же. Половинки первички соединил последовательно, четыре обмотки вторички параллельно. Поставил это дело в свой РР усилитель на 6П41С. Получил полосу по -3дБ порядка 100кГц с плавным спадом. Слегка подкорректировал RC-цепочкой, и получил полосу до 160кГц.
Суть этого эксперимента - получить широкую АЧХ при минимальном секционировании.

вот
Посмотреть вложение 75878

Простите не туда попало.
Такая намотка мне очень по душе. Знал бы раньше, стал бы мотальщиком.
 
Мне особо интересно про уменьшение выходного сопротивления. У меня же четырёхомные АС. Пока представлялось только увеличением коэффициента трансформации. А оказывается есть ещё иные методы. Интересно как они влияют на звук.
 
. Интересно как они влияют на звук.
Демпфируют резонанс низкочастотного динамика, уменьшают фазовый сдвиг на НЧ. Там и так фазоинвертор с задержанным сигналом, а тут ещё и фазовый сдвиг выходного трансформатора. Да и фазик рассчитан на определенную добротность динамика, а она определена при работе от усилителя с нулевым выходным. Другой пользы не вижу. Поэтому, флагман в моей нынешней системе УНЧ с частотозависимым выходным сопротивлением. На НЧ у него сопротивление почти нулевое, на ВЧ - меньше чем у источника тока, но намного больше чем у триодного. Покемон с ПОС по току в выходном каскаде стоит в моей берлоге, играет на китайские трехполосные напольные колонки, потому что они рассчитаны на УНЧ с низким выходным сопротивлением
 
Последнее редактирование:
Мне думается самая удачная ОС это КО. Она местная, не грузит драйвер низким сопротивлением, захватывает ТВЗ, но за счёт автотрансформаторности не имеет проблем с "запаздыванием" как при съёме со вторички.
 
1696289511481.png

А здесь ПОС пойдет на 6 копытце 6н9с?
 
Мне думается самая удачная ОС это КО. Она местная, не грузит драйвер низким сопротивлением, захватывает ТВЗ, но за счёт автотрансформаторности не имеет проблем с "запаздыванием" как при съёме со вторички.
Катодная обмотка - точно такая же вторичка, с такими же фазовыми сдвигами по всему диапазону. Особенно, если у вас секционированный трансформатор, и вторичка перемежается с первичкой. И в автотрансформаторе, если вторичную обмотку соединить одним концом с первичкой, АЧХ трансформатора от этого лучше не станет. В схеме с обычным выходным трансформатором первичная обмотка соединенена с плюсом анодного питания. А вторичку часто соединяют с землёй, т.е. с минусом анодного питания. По переменному току, для сигнала, импеданс источника наряжения равен нулю. На эквивалентных сигнальных схемах источники питания всегда заменяются перемычкой - это найдёте в любом учебнике по электронике. По этой причине катодный повторитель называется схемой с общим анодом, а каскад с нагрузкой в аноде - схемой с общим катодом, потому что источник питания заменён перемычкой. Т.е. вы получаете ТОЧНО ТАКОЙ ЖЕ автотрансформатор. И что, это как-то помогает? Наоборот, если вторичку оторвать от земли ( превратить автотрансформатор в чистый трансформатор), это может немного расширить АЧХ, т.к. уменьшится перезаряд межобмоточной ёмкости. С этой точки зрения вообще нет никакого смысла делать отдельную катодную обмотку. Если вторичка уже заземлена - чем она хуже ещё одной такой же обмотки?
P.S/
Катодная обмотка - это последовательная ООС по напряжению. В случае её применения, от драйвера требуется больший размах выходного напряжения и, соответственно, бОльшая скорость нарастания выходного напряжения. И то и другое сильно усложняет задачу. Третья гармоника искажений драйвера растёт пропорционально квадрату выходного напряжения. Вторая - линейно. Входная ёмкость выходного каскада ограничивает скорость нарастания. Возможно, в этом больше минусов, чем плюсов от катодной обмотки в ВК. При параллельной ООС (покемоновой) всё происходит с точностью до наоборот. Амплитуда сигнала в цепи первой сетки выходного триода минимальна, минимален и импеданс схемы в этой точке, что позволяет применять резисторы утечки тока сетки малого номинала.
 
Последнее редактирование:
Катодная обмотка - точно такая же вторичка, с такими же фазовыми сдвигами по всему диапазону
Ну какой сдвиг если цепь последовательная: плюс, анодная обмотка, лампа, КО, земля? Сигнал на катоде и аноде появляется одновременно.
На вторичке сдвиг естественно есть.
В случае её применения, от драйвера требуется больший размах выходного напряжения и, соответственно, бОльшая скорость нарастания выходного напряжения.
Получить от драйверной лампы больше амплитуду проще чем заставить её нормально работать на низкое сопротивление.
Потому и применяется в Покемоне СРПП на входе.
Да и не так уж всё страшно. Для 6п3п с КО 10% потребуется лишь чуть больше чем для неё же в триоде. А выходное будет ниже.
Мы же не жалуемся что тупому триоду требуется выше 50 вольт амплитуды
 
Мы же не жалуемся что тупому триоду требуется выше 50 вольт амплитуды
Я жалуюсь. И с раскачкой триода от СРПП не всё однозначно.
Вот эти две схемы чем отличаются друг от друга? Третья картинка - выдержка из любимого всеми нами и дорогого сердцу Войшвилло В.Г.
И ещё одна картинка. Представьте, что Сн - входная ёмкость триодного каскада
 

Вложения

  • ОА.png
    ОА.png
    2.2 KB · Просмотры: 164
  • ОА2.png
    ОА2.png
    1.8 KB · Просмотры: 139
  • Войшвилло.png
    Войшвилло.png
    53.4 KB · Просмотры: 169
  • детектор.png
    детектор.png
    76.9 KB · Просмотры: 155
Последнее редактирование:
Ну какой сдвиг если цепь последовательная: плюс, анодная обмотка, лампа, КО, земля? Сигнал на катоде и аноде появляется одновременно.
На вторичке сдвиг естественно есть.

Получить от драйверной лампы больше амплитуду проще чем заставить её нормально работать на низкое сопротивление.
Потому и применяется в Покемоне СРПП на входе.
Да и не так уж всё страшно. Для 6п3п с КО 10% потребуется лишь чуть больше чем для неё же в триоде. А выходное будет ниже.
Мы же не жалуемся что тупому триоду требуется выше 50 вольт амплитуды
Думаю, для "Покемона" на входе просто нужен пентод с высокой крутизной. Это много проблем снимает.
 
Все пляски с ООС и ПОС применительно к лампам (кроме правильно рассчитанной и изготовленной катодной обмотки) - тришкин кафтан. Результат как у хорошего усилителя на микросхеме или среднего Dшника с Али. ИМХО.
 
Все пляски с ООС и ПОС применительно к лампам (кроме правильно рассчитанной и изготовленной катодной обмотки) - тришкин кафтан. Результат как у хорошего усилителя на микросхеме или среднего Dшника с Али. ИМХО.
Ключевое слово здесь "ИМХО". А я катодную обмотку даже и пробовать не стану. Анодная обмотка в цепи обратной связи - гораздо более короткий путь ООС. Что может быть проще - использовать в качестве обмотки обратной связи с обмоткой саму обмотку? Кто сможет найти отличия между двумя этими схемами? Подсказка - их там нет. Обе схемы - с общим анодом, они усиливают падение напряжения на резисторе.
ЗЫ. На закуску - третья схема. С катодным повторителем в выходном каскаде, с ПОС по току и ВЧ-коррекцией.
 

Вложения

  • 2схемы.png
    2схемы.png
    4.4 KB · Просмотры: 222
  • схема3.png
    схема3.png
    12.3 KB · Просмотры: 237
Последнее редактирование:
Это как - анодная в обратной связи? Только из-за того, что она на рисуночке в цепи катода? Тем более, что без цепи возбуждения обе картинки бессмысленны.
И что же за ток течет через эти резисторы?
 
Последнее редактирование:
ачх.pngthd.png

Это как - анодная в обратной связи? Только из-за того, что она на рисуночке в цепи катода? Тем более, что без цепи возбуждения обе картинки бессмысленны.
И что же за ток течет через эти резисторы?
Надо применить правило схемотехников при составлении эквивалентных схем - заменить источник питания перемычкой. И сравнить с картинками из учебника Войшвилло.
 
Последнее редактирование модератором:
Если схема с общим катодом то всё равно подключена нагрузка к аноду или катоду - обратной связи и в том и другом случае нет.
 
Если схема с общим катодом то всё равно подключена нагрузка к аноду или катоду - обратной связи и в том и другом случае нет.
Где вы видите схему с общим катодом? На всех картинках схемы с общим анодом.
 

Статистика форума

Темы
3,297
Сообщения
262,383
Пользователи
2,545
Новый пользователь
vlad'mir
Назад
Сверху Снизу