Простой сверхлиненый усилитель

  • Автор темы Автор темы alexsan
  • Дата начала Дата начала
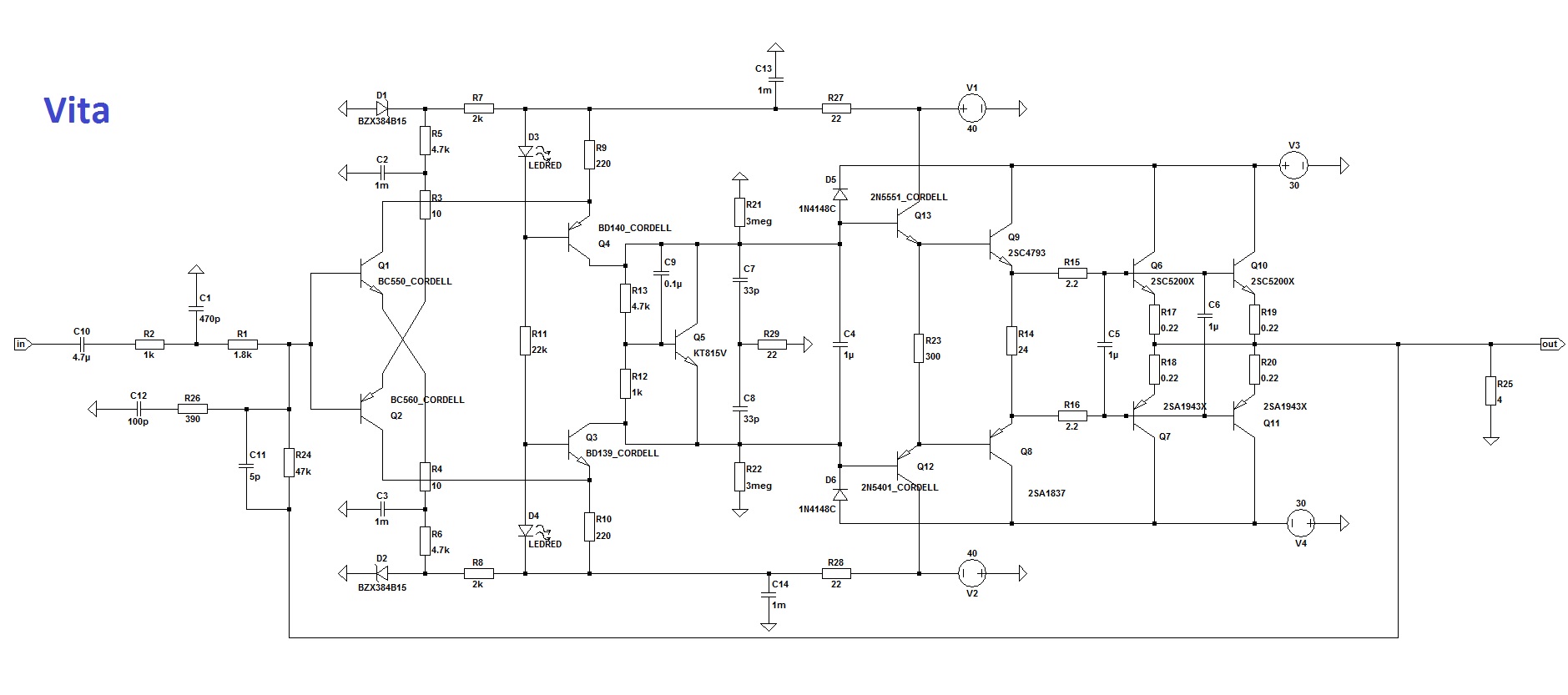
Уважаемый Алексндр, извиняюсь за офф в вашей теме, схему Витамира собирал, работает только постоянку на выходе надо поддержать чем-то, мне кажется это лучше схемы из 1 поста
 
Андрей
Да ничего нормально общение,случаем печать не осталась схему Витамира ,если есть скинь.
 
Андрей
Да ничего нормально общение,случаем печать не осталась схему Витамира ,если есть скинь.
Вот наработки недавние, это плата на которой большая часть уилителя "вита" плюс защита по току выходного каскада, добавить два первых транзистора с обвязкой даже на отдельной платке, псевдо двухсторонка прект в Eagle 9.6, могу в старый игл 7.6 конвертировать, всё что есть сейчас
 

Вложения

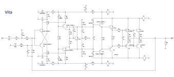
Это вот этот ус.
 

Вложения

  • Vita(1).jpg
    Vita(1).jpg
    164.9 KB · Просмотры: 130
Да, первых двух транзисторов нет и защита есть, так-то как на рцл ориентир немного проще, можно "виту" сделать добавив 2 транзистора, можно "простор"
 
А второе- найди среди тысяч таких же гада. который взял и пробился.
3 ампера К-Э, обнаружат и анигилируют вышедший из строя транзистор.

Я бы по сотне кт315 и кт361 на канал поставил бы. Клеить цианоакрилатом. Их много раньше было
Лучше тогда вс640-639, меньше клеить в 10 раз.
 
Вот еще.
 

Вложения

  • Шмид.gif
    Шмид.gif
    25.8 KB · Просмотры: 110
Да но можно проверить как он по звуку,тут не только спектора нужно нужно еще и слухом определить.
 

Статистика форума

Темы
3,350
Сообщения
269,239
Пользователи
2,576
Новый пользователь
grushar
Назад
Сверху Снизу