Простой УМЗЧ

начал думать, что со мной не так
Не так только одно: схема не соответствует названию темы. _hm_

таки пора, наконец, за разводку браться
Ну, это уже автору решать :)
А в чём, кстати?
Я сейчас EasyEDA пользую. После Altium немного сложновато, не хватает некоторой функциональности, но в целом ничего. Особенно после того, как они скопировали c Altium большинство горячих клавиш.

А вот это было свежо:
1768979060658.png

Не видел ранее такого.
Ну.... насчёт свежести я бы подумал ;) В Электронике ЭП-017 то же стоит. И я не думаю, что тогдашние инженеры это изобрели. :)
 
А в чём, кстати?
PCAD2006. У меня под Дебианом работает только он и КиКад, но его ещё осваивать надо, а в первом я много лет проработал, и библиотек куча, жалко выбрасывать.
 
Ух... Я в своё время не смог его освоить. Правда, тогда и не разводил сам.
Попробуй EasyEDA. Думаю понравится. Работает в браузере, хотя можно и клиента скачать. Главное, что это система сквозного проектирования.

Потом можно там же и плату заказать. Единственно, что если заказывать у них же и сборку, то лучше переводить на планар. Гораздо дешевле получается: у них все базовые компоненты в планаре. А за TH дополнительную наценку делают. Раньше их вообще не монтировали.

и библиотек куча, жалко выбрасывать.
Понимаю. Мне тоже жалко не использовать свои библиотеки от Алтиума. Но у них наработано немало и редко надо добавлять что-то своё.

KiCAD, конечно, хорошо бы освоить. Но при наличии EasyEDA лень :)
 
Последнее редактирование:
Ну, если ставишь себе в ТЗ получить 100Вт на 8 омах, то навряд ли сильно получится сократить количество камней. Или не получится сохранить приемлемый уровень гармоник.
У меня версий 30-35 тому назад до 50 камней присутствовало. Постепенно отсек то, что можно было отсечь.


Так и не стояла задача сделать сверхрегенераторный приемник на одном транзисторе :)
Среди тех 50-ти камней было много резервных. Запас карман не тянет ибо мнимая простота схемы – хуже в0ровств@
 
Среди тех 50-ти камней было много резервных. Запас карман не тянет ибо мнимая простота схемы – хуже в0ровств@
Прошу Мастро Распони добавить в копилку его мудрых изречений другое, конгруэнтное вышесказанному.
Перемудрить-самый позорный вид глупости.
Жаль, автор не я.
 
Погодите. Может быть, я ошибаюсь, но в хвостах обоих плеч первого дифкаскада стоят генераторы тока, и если плечо закрывается по базе, то по эмиттеру его закрыть проблематично, поскольку ГСТ этому сопротивляется. Или таки я ошибаюсь?

Управляющие транзисторы ДК соединены низкими сопротивлениями эмиттеров и при наличии достаточной величины диф. напряжения на входах закрывают друг друга легко. Открывающийся забирает себе весь ток ГСТ, и второй закрывается.
 
Управляющие транзисторы ДК соединены низкими сопротивлениями эмиттеров и при наличии достаточной величины диф. напряжения на входах закрывают друг друга легко. Открывающийся забирает себе весь ток ГСТ, и второй закрывается.
Вот схема от Жуковского Виктора , модернизация умзч Электроники и со слежением .
 

Вложения

Вот схема от Жуковского Виктора , модернизация умзч Электроники и со слежением .

Ну, Жуковский всегда тщательно бдит этот момент, у него там обычно всё микровольтами управляется. :)
 
Ну, Жуковский всегда тщательно бдит этот момент, у него там обычно всё микровольтами управляется. :)
Так в схемах с очень большим петлевым всё решают микровольты ! Это вам не цырклопопы безоосные где +- километр но нужно два ведра транзисторов для подбора что б хотя бы не хрипело на десяти ваттах _hm_
 
Последнее редактирование:
PA3FCIR.png

«Существуют определённые трудности при попытке полагаться на собственный слух или на слух других слушателей при оценке качества аудиосхем. Тем не менее можно сформировать определённые представления о том, какие особенности схемотехнических структур вызывают более благоприятную реакцию аудитории, и наиболее легко определяемой из них является симметрия архитектуры схемы.
Разумеется, следует признать, что истинная симметрия — например между NPN- и PNP-транзисторами или между устройствами с N- и P-каналом — в действительности недостижима, поскольку подвижность электронов и дырок существенно различается. Тем не менее на низких частотах некоторая степень зеркальной симметрии вполне реализуема, и, по-видимому, в ряде случаев именно такая структура оказывается предпочтительной для слушателей при сравнении двух в остальном сходных схем.
Размышляя над этим наблюдением, можно предположить, что подобное предпочтение связано с чувствительностью слуха к эффектам ограничения скорости нарастания сигнала. Действительно, можно утверждать, что в по-настоящему симметричной структуре неизбежные паразитные ёмкости нагрузки будут заряжаться и разряжаться в обоих направлениях полярности, и вследствие этого такие схемы обладают лучшими характеристиками по скорости нарастания по сравнению с однополярными драйверными системами».
Источник:
J. Linsley Hood, Symmetry in Audio Amplifier Circuitry, Electronics & Wireless World, January 1985, pp. 31–34.


Аннотация​

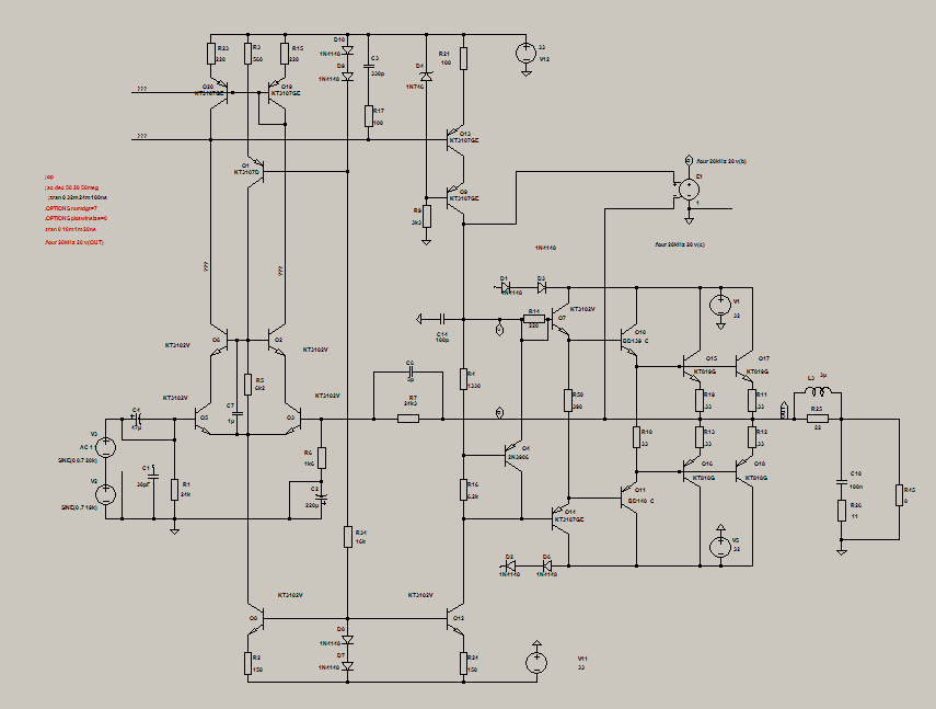
Усилитель представляет собой экспериментальную архитектуру усилителя мощности звуковой частоты, основанную на трех полностью симметричных дифференциальных каскадах с распределенным усилением напряжения. В конструкции сознательно отсутствует классический каскад усиления напряжения (VAS), а компенсация Миллера не применяется.

1. Философия проектирования​

Основной целью проекта было создание максимально симметричной архитектуры сигнального тракта. Идея симметрии была вдохновлена идеями Дж. Линсли Худа.

2. Общая архитектура​

Усилитель состоит из трех последовательно включенных симметричных дифференциальных каскадов, за которыми следует выходной каскад типа тройки Локанти.


3. Первый симметричный дифференциальный каскад​

Первый каскад усиливает входной сигнал, принимает сигнал глобальной обратной связи и выполняет функцию фазового расщепления.

4. Второй симметричный дифференциальный каскад​

Второй каскад обеспечивает дополнительное усиление напряжения и выполняет буферную функцию.

5. Третий симметричный дифференциальный каскад​

Третий каскад обеспечивает окончательное усиление напряжения и управляет выходным каскадом.

6. Частотная коррекция​

Вместо классической компенсации Миллера используется распределенная частотная коррекция с помощью RC‑цепей.


7. Выходной каскад​

Выходной каскад выполнен по схеме тройного эмиттерного повторителя Локанти с двумя выходными транзисторами в каждом плече.

8. Термостабилизация​

Ток покоя стабилизируется транзисторным датчиком температуры, установленным в тепловом контакте с выходными транзисторами.

9. Заключение​

Архитектура демонстрирует возможность получения высокого разомкнутого усиления и устойчивой работы без применения каскада VAS и компенсации Миллера.

 
а два ДК не спасут отца русской демократии??? а то сложновато выходит)))
 
Симметрия - это в первую очередь, красиво! А то, что выглядит красиво, то и звучать должно красиво! +like +like Симметрию придумала природа, и наверное, неспроста!
Когда я еще был пацаном и продумывал внешний вид каких-то своих художеств или поделок, отец всегда меня учил... Если не получается приемлемая композиция, делай симметрично, по крайней мере выглядеть будет нормально.
 
Но золотое сечение, ведь, отнюдь не симметрично. ;)
 
а два ДК не спасут отца русской демократии??? а то сложновато выходит)))
На самом деле, ничего особо сложного. Какой из трех диффов предлагается упразднить? Третий? Так он самый простой - всего 4 камушка. Но он играет важную роль - мало того, что он дополнительно усиливает сигнал, тем самым разгружая два предыдущих по усилению, так он ещё решает задачу согласования со следующей за ним тройкой Локанти.
Вообще говоря, самый "сложный" из всех дифкаскадов - первый, но его не выкинуть. Второй уже сильно проще, но он нужен для согласования первого с третьим, плюс в нем находится кусок распределенной коррекции. Ну а за третий я уже отсидел говорил :)
 
получения высокого разомкнутого усиления
А, пары в пары можно подобрать, для себя в 2х экземплярах (и из Тошибы, Хитачи).

ДК в УН? А, чем Худ мотивировал? Да, ни чем.
А схемотехник, хоть и поставил резисторы в ДК, но с Ку 17, явно "НУЛЕВОЙ", там каскодить можно, нулей больше,
с таким Ку уже схему не испортить (анекдот вспомнил, про проститутку и ГАИшника)
 
А, чем Худ мотивировал? Да, ни чем
А Худ должен был мотивировать? Он вообще кому-то что-то должен?

с таким Ку уже схему не испортить
С каким "таким"? Вы вообще как оцениваете усиление данной схемы (ну хоть примерную цифру назовите)?
 
ну хоть примерную цифру
R18/(R19+R21)=17,5
Претензии к схеме будут
К самой топологии, нет претензий,
ДК(ы) не много, доработать, может и убрать один (в УН)
Термоузел? Выбросить, Вы номинал R52 видели? Это "слив" УН (третьего ДК), так на рукожопить!!!

ещё там ляпов с десяток наберётся,
Сток Ланзар твикнуть и лучше получается (и деталей в два раза меньше, даже дырки сверлить в КИТе не надо)
 
с коррекцией не каждый справицца
Справляться уже не надо, справился. А потом ещё СМЕРШ пару ценнейших подсказок дал, запас по фазе градусов на 20 вырос.
Вообще, вскорости я более развернутое описание схемы сделаю, это так, кратенький реферат будущей статьи. Я бы и статью не писал, но было дело, схему обозвали кто Ланзаром, кто Холтоном, а архитектура-то совсем другая. Вот и решил статью написать с обоснованием отличия данной схемы и от Ланзара, и от Холтона.

Вы номинал R52 видели?
Конечно, видел. Я же его и поставил. А какой посоветуете? :)
 
параллельный, кстати, с "Донецка" стырил:

1777549935633.png


Почему, не "как у всех"?
Подача на сумматор (ВК) очень много определяет, поэтому пары в пары подбирать,
а термо? С таким узлом, перекашивает по минимум.
 
Ланзар у бедняги перекашивает. Ну что ты поделаешь. Его перекашивало два года назад, три года назад и четыре назад тоже перекашивало. Вот беда то.
 
Дадагой ддук, вариант с токовым шунтом, по совместительству, кстати, работавшим как компенсатор Хоксфорда, у меня была версия, но я от нее отказался итераций 20-30 назад. В ней, правда, было не 2, а 4 камня, плюс еше кучка пассивных компонентов, но компенсировать искажения было уже практически незачем, их и так было немного, стабилизировала она термодрейф не лучше, чем та, что Вы видите, а зачем тогда усложнять узел?

Вообще-то я про Вашу оценку петлевого усиления спрашивал. С замкнутой ООС высчитать усиление я и в 8-м классе своей весьма средней школы умел.

С таким узлом, перекашивает по минимум.
Вот, кстати, да. В чем выражается перекос?
 
при глубокой оос перекос до задницы,имхо и несимметричной топологии предвариловки достаточно при петлевом более 90дб там искажения низких порядков оос давит все это на ура
 
другие детальки и новую надо просчитывать
А зачем другие детальки? Применены широкодоступные транзисторы, по пятаку ведро.

там токи чуть сдвинь по постоянке и сыплется корреция
Не надо песен. Я с токами дифкаскадов в этой схеме наигрался по самое не могу, коррекцию менять не приходилось. Она вообще никак от режимов по ПТ не зависит. Я больше скажу: если коррекция зависит от режимов схемы по ПТ, то ее, коррекцию, надо полностью перелопачивать.
 
Я больше скажу: если коррекция зависит от режимов схемы по ПТ, то ее, коррекцию, надо полностью перелопачивать.
от токов зависит граничная частота транзисторов и если запас маленький по фазе то может свистеть,это не о Вашей схеме конкретно а общий случай
еще две катушки ,,,,тоже не предсказуемо при плотном монтаже
 

Вложения

  • 2sc1815.PNG
    2sc1815.PNG
    10.3 KB · Просмотры: 32
Последнее редактирование:
если запас маленький по фазе то может свистеть
OPEN_2u.pngNYQUIST_2u.png

еще две катушки ,,,,тоже не предсказуемо при плотном монтаже
Катушки с замкнутым магнитопроводом, наружу мало что проскочит. Ну и при разводке платы будет учтено. Впрочем, хвостовые токи первого дифкаскада ~3,3мА, через катушки токи вообще никакие, что они там в эфир надуют, с замкнутыми магнитопроводами-то...
 
Последнее редактирование модератором:
Т26, драйверный транзистор, не внимательно смотрел, R52 там к месту,
такой термоузел в первые вижу, но, сомнения переходят к номиналам R47, R48 (компенсировать ток покоя выходных транзисторов.)
оценку петлевого усиления спрашивал.
а, зачем он мне, в чухой схеме? Вам надо, вы и смотрите.
В чем выражается перекос?
приборы на входе ВК повесить и увидеть?
 
приборы на входе ВК повесить и увидеть?
Ну это же Вы сказали, что у Вас схему перекашивает, вот я и спросил, в чем это выражается...

Наверное, все же не R47, a R49? Эти резисторы определяют режим Q24. Он является датчиком температуры, а Q26 - исполнительный механизм, термически с выходниками никак не связанный.
 

Статистика форума

Темы
3,346
Сообщения
269,502
Пользователи
2,574
Новый пользователь
skirp67
Назад
Сверху Снизу