Shef
2 ранг
- Регистрация
- 5 Дек 2023
- Сообщения
- 444
- Реакции
- 319
- Баллы
- 21
- Город
- British Columbia
- Предупреждений
- 2
Понимаете, Конструктор, не все хотят возИться с накалом и с анодным. И от всего этого фон вероятен более, чем от одиночного источника питания по схеме ниже.
Мягкое ограничение латералов напоминает триодное - мне как раз это очень нравится. Если кому-то нравится традиционный каменный или пентодный звук, ну.. кому и кобыла невеста.
Погоня за 0,000001 THD смысл имеет призрачно-исчезающий.. много ли из нас тут "золотоухие" настолько что услышат искажение менее 0.5% ? Я по бОльшей части не всегда. Да и то, смотря какие они.. если это вторая гармоника, то дла трэш/митола она добавит каши, для какого-нить лаунджа - добавит кайфа.
Опять же, искажения дин.головок на порядок выше, дак стОти ли гнаться за сверх-малыми THD?
"Дроссель -> почти трансформатор"? вы шУтите. У дросселя практически нет проблем с ВЧ, и НЧ обеспечивается на уровне весьма добротно сделаного недешевого ТВЗ, но при намного меньших трудозатратах.
Вот что за пределами моей компетенции - это дроссель на кольце из порошкового железа. Хотелось бы кто-нить многоопытный просветил на предмет возможности такого дросселя 0,1 Гн на, скажем, oversized сердечнике.. что-то мне подсказывает такое будет работать.
Ну и на довесок - балансный XLR вход, коий уже в хай-фае практически уже стандарт. Мой Cambridge Audio медиаплеер выдаёт до 3,5 V амплитудного на каждой линии балансных выходов, так что схема будет работать вот прямо сразу, без каких-либо доп.усилий (хотя, конечно, для полной мощности надо как-то усиливать, ибо повторитель)
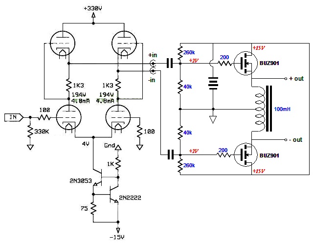
Таким образом, моя основная рекомендация сводится вот к этой схеме из стартового же поста:
У меня тоже было сильное недоверие.. какая-то ерунда.. смакетировал из любопытства, а оказалось нифига себе!
Минимальная достаточная индуктивность зависит от сопротивления канала. По Броски вертикал с 9 миллиОм будет работать и на 2 миллиГенри.
Я лично проверял, под рукой нашЁлся с 15 мОм и беспородный нонаме дроссель на 3 мГн, набросал макет.. работает! А звук заставил задуматься.
Но вертикалы звучат более каменно, поэтому был найден недо-латерал, и дроссель что на фото (макет на стр 2) получился на 13 мГн. Оба канала выдают примерно по 8-9 ватт, совпадение. На фото видите, что дроссель размером в треть от ТВЗ.
Мосфету 0.6 Гн монстер вовсе не нужен. Хотя, с биполярными транзисторами я не экспериментировал.. может им и нужен.
Мягкое ограничение латералов напоминает триодное - мне как раз это очень нравится. Если кому-то нравится традиционный каменный или пентодный звук, ну.. кому и кобыла невеста.
Погоня за 0,000001 THD смысл имеет призрачно-исчезающий.. много ли из нас тут "золотоухие" настолько что услышат искажение менее 0.5% ? Я по бОльшей части не всегда. Да и то, смотря какие они.. если это вторая гармоника, то дла трэш/митола она добавит каши, для какого-нить лаунджа - добавит кайфа.
Опять же, искажения дин.головок на порядок выше, дак стОти ли гнаться за сверх-малыми THD?
"Дроссель -> почти трансформатор"? вы шУтите. У дросселя практически нет проблем с ВЧ, и НЧ обеспечивается на уровне весьма добротно сделаного недешевого ТВЗ, но при намного меньших трудозатратах.
Вот что за пределами моей компетенции - это дроссель на кольце из порошкового железа. Хотелось бы кто-нить многоопытный просветил на предмет возможности такого дросселя 0,1 Гн на, скажем, oversized сердечнике.. что-то мне подсказывает такое будет работать.
Ну и на довесок - балансный XLR вход, коий уже в хай-фае практически уже стандарт. Мой Cambridge Audio медиаплеер выдаёт до 3,5 V амплитудного на каждой линии балансных выходов, так что схема будет работать вот прямо сразу, без каких-либо доп.усилий (хотя, конечно, для полной мощности надо как-то усиливать, ибо повторитель)
Таким образом, моя основная рекомендация сводится вот к этой схеме из стартового же поста:
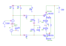
Но я бы советовал не заморачиваться с 4-мя источниками питания, а копать в сторону дроссельного выхода:
![]()
Совершенно верно, вы, что называется, уже "понял фишку", а камрад NEULO убеждён что его симуляция чо-то там "порвёт"Сергей, сейчас у меня работает макет описанный в другой теме, знаете. Его по басу не знаю что порвёт. Там очень удачный на мой слух ВК.
ВК с дросселем тоже людей привлекает, несмотря на дополнительный геморр. На схемке указано: 0.6 Гн 3 Ома (лучше меньше), при токе 2,6 А. Как бы штука серьёзная.
У меня тоже было сильное недоверие.. какая-то ерунда.. смакетировал из любопытства, а оказалось нифига себе!
Минимальная достаточная индуктивность зависит от сопротивления канала. По Броски вертикал с 9 миллиОм будет работать и на 2 миллиГенри.
Я лично проверял, под рукой нашЁлся с 15 мОм и беспородный нонаме дроссель на 3 мГн, набросал макет.. работает! А звук заставил задуматься.
Но вертикалы звучат более каменно, поэтому был найден недо-латерал, и дроссель что на фото (макет на стр 2) получился на 13 мГн. Оба канала выдают примерно по 8-9 ватт, совпадение. На фото видите, что дроссель размером в треть от ТВЗ.
Мосфету 0.6 Гн монстер вовсе не нужен. Хотя, с биполярными транзисторами я не экспериментировал.. может им и нужен.
Последнее редактирование:


ставил LM317 успешно. Катоды дифкаскада прибивал к земле стабилитроном, иначе до появления анодного тока на вход лезет минусовое напряжение.

