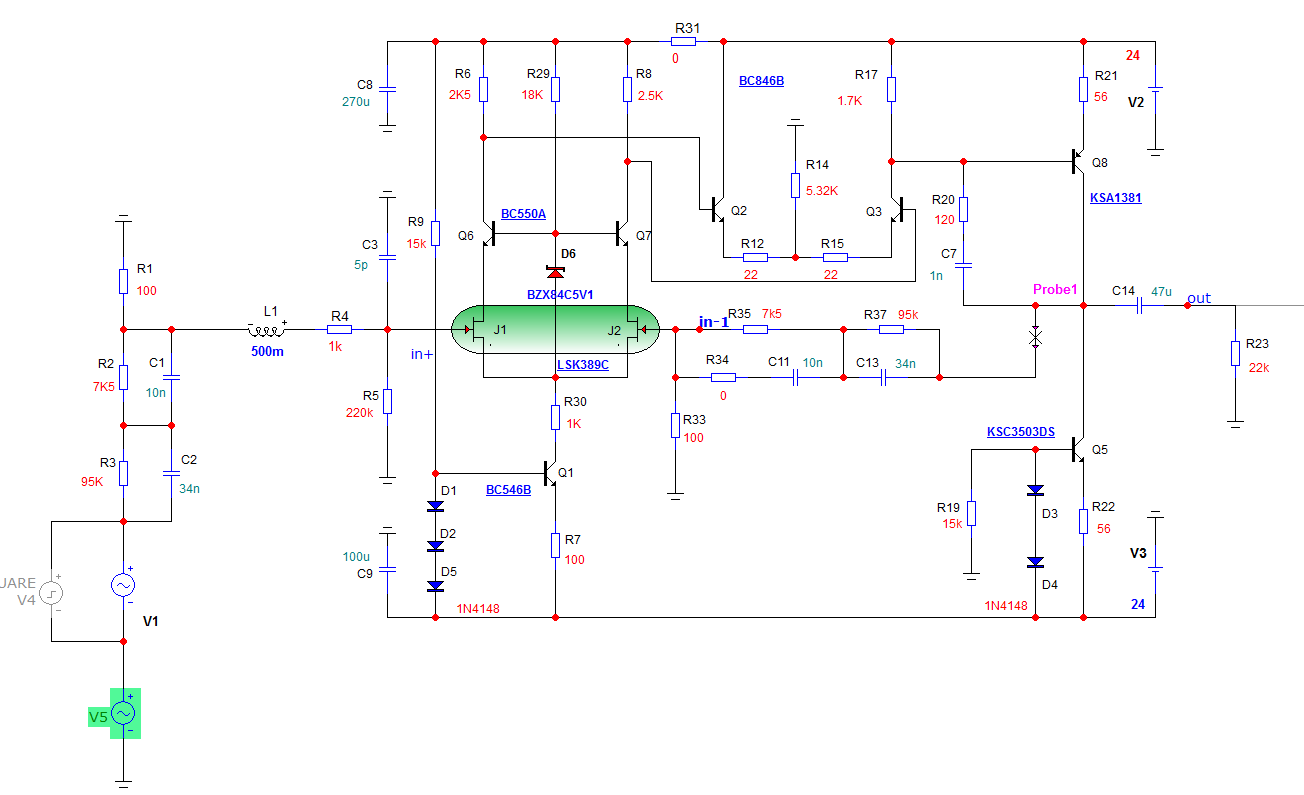
Винил - корректор Сухова на дискретных элементах.

jpatay

2 ранг
Регистрация
7 Янв 2024
Сообщения
424
Реакции
392
Репутация
21
Страна
Україна
Город
Нововолинськ

Sergei_S

3 ранг
Регистрация
4 Мар 2024
Сообщения
220
Реакции
88
Репутация
7
Страна
Россия
Город
г.Клин

vitamir

1 ранг
Регистрация
2 Янв 2021
Сообщения
2,103
Реакции
1,272
Репутация
71
Возраст
63
Страна
Україна
Город
Київ
Имя
Віталій
Регистрация
17 Июл 2022
Сообщения
3,160
Реакции
605
Репутация
59
Страна
Россия
Город
Санкт-Петербург
Отличная идея, может позже попробую, вот если бы кто схемку нарисовал. а пока можно выход опера через 56 кОм прямо на базу Т1 подключить.
Попробовал, не получается (у меня), с резистора в базу - и начинал. Не смог подобрать соотношение токов, чтобы всё работало в пределах размаха выходного непряжения ОУ.
Лучше обе ёмкости в DC-Servo сделать по 470nF, и 56kOhm заменить на 1Meg.

Ещё немного поподбирал цепи коррекции.
А потом - во второй ДК поставил токовое зеркало, получилось так:
1761256605597.png
Петлевое усиление выросло на 20dB (эпюра красного цвета).

Напомню, авторские петлевое "усиление" и "запасы устойчивости" выглядят так:
1761257199295.png

Выкинул С6, R13. Возбуда нет.
Это - странно.
 

Sergei_S

3 ранг
Регистрация
4 Мар 2024
Сообщения
220
Реакции
88
Репутация
7
Страна
Россия
Город
г.Клин
Со следящим каскодом и 50db петлевого за глаза.

УК СЛЕД.png фчх.png
 
Последнее редактирование:
Регистрация
17 Июл 2022
Сообщения
3,160
Реакции
605
Репутация
59
Страна
Россия
Город
Санкт-Петербург
Со следящим каскодом и 50db петлевого за глаза.
Это про здешнюю схему, в которую просто добавлен каскад ОБ над первым ДК?
Подозреваю, что не про неё, - мне кажется, что цепь RIAA запитана от низкоомного, а не высокоомного источника.
 
Регистрация
17 Июл 2022
Сообщения
3,160
Реакции
605
Репутация
59
Страна
Россия
Город
Санкт-Петербург
Понял, почему эпюра ровнее моей, - RIAA-78 отключена, и нет апериодической коррекции индуктивности ГЗМ.
Сам по себе следящий каскод петлевого усиления в суховской схеме не добавляет (сколь-нибудь заметным образом).

PS
А резисторы в эмиттерах второго ДК - проверю. Линейность должна улучшиться.
 

IgorE

1 ранг
Регистрация
1 Янв 2021
Сообщения
2,873
Реакции
1,361
Репутация
74
Страна
Украина
Город
Берег ЧМ
Имя
Игорь
Предупреждений
1

jpatay

2 ранг
Регистрация
7 Янв 2024
Сообщения
424
Реакции
392
Репутация
21
Страна
Україна
Город
Нововолинськ
Мужики, у меня особо нет времени заниматься макетом. Сейчас очень много работы на приусадебном участке. Вот когда похолодает и задождит, тогда и больше времени появится. А сейчас у меня задача, как можно больше устаканить ноль на выходе без применения серво. Начну с ГСТ, как советовал Корвет. Пробовал в ГСТ поставить jfet, но что-то не прокатило. :( Если добьюсь девиации нуля на выходе не больше +- 100 мВ, тогда поставлю на выход ёмкость.
 
Последнее редактирование:

vitamir

1 ранг
Регистрация
2 Янв 2021
Сообщения
2,103
Реакции
1,272
Репутация
71
Возраст
63
Страна
Україна
Город
Київ
Имя
Віталій
Зберіть ГСТ на двох транзисторах за заповітом Волтера Джанга.
Але, думаю, то не панацея, бо другий дифкаскад криво (асиметрично) навантажений.
 
Последнее редактирование модератором:

jpatay

2 ранг
Регистрация
7 Янв 2024
Сообщения
424
Реакции
392
Репутация
21
Страна
Україна
Город
Нововолинськ
Зберіть ГСТ на двох транзисторах
Трохи забагато деталей.

другий дифкаскад криво (асиметрично) навантажений.
Я поставив в колектор Т2 також резистор 1,5 кОм. Не знаю, чи це правильно, але дивися кліп вже з цим резистором. Взагалі транзюк Т1 трохи гріється, важко йому там. Сьогодні порахую скільки потужності він споживає. І не факт, що проблема може бути в ньому. Треба буде детально дослідити цей ГСТ.
 

vitamir

1 ранг
Регистрация
2 Янв 2021
Сообщения
2,103
Реакции
1,272
Репутация
71
Возраст
63
Страна
Україна
Город
Київ
Имя
Віталій
Ну, від 20+ мА в колекторі я би також трохи грівся, але альтернативи немає. _da Розсіюється на бідоласі міліватт 300.
А другий дифкаскад я би навантажив на дзеркало струму, також симетроване, на трьох транзисторах, як на Fig 11a у вкладенні. Та, це ще більше деталей.
Микола Сухов про щось таки знав, коли впер туди інтегратор;)
 

Вложения

  • Noise-in-Current-Mirrors-Sources.pdf
    820.1 KB · Просмотры: 15

jpatay

2 ранг
Регистрация
7 Янв 2024
Сообщения
424
Реакции
392
Репутация
21
Страна
Україна
Город
Нововолинськ
Ну, від 20+ мА в колекторі я би також трохи грівся, але альтернативи немає. _da Розсіюється на бідоласі міліватт 300.
Зараз струм плеча ДК = 8 мА, коли зменшив живлення до +-17,6 В. На К-Е Т1 17,6 В. Тобто потужність на Т1 розсіюється приблизно 0,28 Вт. Можна рахувати, як 300 мВт.

Короче, настроил ноль на выходе после прогрева, а потом прицепил на транзюк Т1 (ГСТ) металлическую прищепку и ноль уверенно поплыл в плюс почти до 1 В. Убрал прищепку и напруга стала уменьшаться до нуля. Необходимо Т1 создать свой микроклимат, может ещё прицепить радиатор, но на корпус ТО-92MOD не так просто прикрутить радиатор. И в металлическую перфорированную коробку однозначно надо прятать плату. Сейчас поищу транзюк с дыркой и заменю 2SC2655.
 

KSV

1 ранг
Регистрация
10 Июн 2020
Сообщения
6,950
Реакции
7,207
Репутация
254
Страна
Россия
Город
Москва
Имя
Сергей
Короче, настроил ноль и ноль уверенно поплыл в плюс почти до 1 В.
Видимо вся эта дребедень из-за того что ради удифильства убрали один конденсатор из делителя обратной связи. А может поставить его, убедиться что ноль стал как вкопанный и плюнуть на эти пляски?
 
Регистрация
17 Июл 2022
Сообщения
3,160
Реакции
605
Репутация
59
Страна
Россия
Город
Санкт-Петербург
ноль уверенно поплыл в плюс почти до 1 В.
Однако!
DC-Servo применено, чтобы не загромождать платку электролитическими конденсаторами. Теоретически - я наличие DC-Servo одобряю. Ещё в "Сухов-Байло" ставил вместо отсутствовавших у меня неполярных ЭК.

Раз не получилось управлять ГСТ "побырому", с наскока, придётся углубиться в этот вопрос. Наверное, какой-нибудь оптрон, типа PC815 мог бы решить задачу.

На всякий случай, - вот SPICE-модель JFEx140, сделанная под LTspice из PSPICE'овской, присланной Vik'ом.
 

Вложения

  • lib.zip
    1.9 KB · Просмотры: 10
Регистрация
23 Июл 2019
Сообщения
6,675
Реакции
5,247
Репутация
203
Страна
Украина
Имя
Николай
потужність на Т1 розсіюється приблизно 0,28 Вт. Можна рахувати, як 300 мВт.
Поставте транзистор у корпусі ТО-126. Або в коло колектора забомбіть резистор!
 

jpatay

2 ранг
Регистрация
7 Янв 2024
Сообщения
424
Реакции
392
Репутация
21
Страна
Україна
Город
Нововолинськ
Поставил в ГСТ BD135 в корпусе ТО-225, прикрутил на него небольшой радиатор. Теперь ноль болтается в пределах +- 100 мВ, но всё равно норовит уйти в плюс. Потом набросил радиатор на Т5, ноль уверенно полез в плюс. Снял радиатор и прицепил его на Т4, ноль пошёл в минус. Вывод: надо транзисторы ВК менять на BDшки и цеплять их на один радиатор. Благо, что по схеме коллектора транзюков соединены и не надо прокладок. И думаю, что на этом будет Усё.
 
Регистрация
17 Июл 2022
Сообщения
3,160
Реакции
605
Репутация
59
Страна
Россия
Город
Санкт-Петербург
Мне интересно выходное сопротивление устройства.
Сие сообщение неожиданно оказалось настолько осмысленным, что отвечу.
Вот эпюра выходного импеданса корректора:
1761311099898.png
Вертикальная шкала - в омах.

А тут - с разбивкой на вещественную (зелёная эпюра) и мнимую (красная эпюра) части:
1761311416778.png
От ~30Hz до ~45kHz выходной импеданс имеет емкостной характер, вне этого диапазона - индуктивный.
 
Последнее редактирование:
Регистрация
23 Май 2020
Сообщения
2,384
Реакции
1,044
Репутация
70
Предупреждений
1
Сие сообщение неожиданно оказалось настолько осмысленным, что отвечу.
Вот эпюра выходного импеданса корректора:
Посмотреть вложение 155927
Вертикальная шкала - в омах.

А тут - с разбивкой на вещественную (зелёная эпюра) и мнимую (красная эпюра) части:
Посмотреть вложение 155928
От ~30Hz до ~45kHz выходной импеданс имеет емкостной характер, вне этого диапазона - индуктивный.
Спасибо за эпюры Монжа выходного сопротивления. Такое звуковое чувство, что мы работаем с радиолиниями: полоска́ми, волноводами, коаксиалами и несогласованными нагрузками. Там тоже импеданс бывает вещественный (R), индуктивный или ёмкостной. Звук спасёт только двухтактный повторитель
 

jpatay

2 ранг
Регистрация
7 Янв 2024
Сообщения
424
Реакции
392
Репутация
21
Страна
Україна
Город
Нововолинськ
Или корпуса ТО-92 связать плоскостями через термопасту, белыми нитками
На плате они приблизительно так и стоят и я на них одел термо-усаживающую трубку, но надо выходные транзисторы по любому ставить на радиаторы. Кстати на Суховских платах на выходниках тоже приклеенные (розовые) радиаторы.
зображення_viber_2025-10-19_13-47-16-143.jpg
 

IgorE

1 ранг
Регистрация
1 Янв 2021
Сообщения
2,873
Реакции
1,361
Репутация
74
Страна
Украина
Город
Берег ЧМ
Имя
Игорь
Предупреждений
1
Вы уверены, что потом это все встанет вплотную к тонарму?
 
Регистрация
17 Июл 2022
Сообщения
3,160
Реакции
605
Репутация
59
Страна
Россия
Город
Санкт-Петербург

KSV

1 ранг
Регистрация
10 Июн 2020
Сообщения
6,950
Реакции
7,207
Репутация
254
Страна
Россия
Город
Москва
Имя
Сергей
Плюс 1 конденсатор, как во ВСЕХ усилителях, минус целый Узел на микросхеме и минус большой геморрой и пляски с бубнами. smile_15
 

Святослав_

1 ранг
Регистрация
10 Июн 2021
Сообщения
7,351
Реакции
3,802
Репутация
167
Страна
Україна
Город
Бердянськ
Предупреждений
1
Скоріш за все "зважений" шум практично не буде залежати від струму польових транзисторів входу.
Все одно він буде дуже низький, і значно більший за шум німої канавки. Так що тут є деякий вибір.
Хоча так, чим більший струм, тим більша крутизна, тим менший шум.
З іншого боку польові транзистори з одним і тим же початковим струмом, але різних типів, можуть мати геть різну крутизну. В межах одного типу різниця крутизни зазвичай незначна,.
Мінімальний шум був би з резистором в дифкаскаді, а не з генератором стабільного струму.
Але такий каскад дуже чутливий до якості блоку живлення. Який повинен бути стабілізований, і практично без пульсацій.

Конденсатор-електроліт в ланцюгу зворотнього зв'язку вкопав би нуль намертво. Але вніс би свій шум, та інші специфічні бяки. Щоб це мінімізувати, його довелось би вибирати із найкращих.

Напругу коректорів завищують цілком виправдано. Це щоб вони могли переварити динамічний діапазон вхідного сигналу, не влетівши в кліпінг. Тут мабуть годиться +25 В і вище.
Щоб забезпечити мінімум 20 дБ запасу, відносно 5 мВ вхідного сигналу на кілогерці.
 

jpatay

2 ранг
Регистрация
7 Янв 2024
Сообщения
424
Реакции
392
Репутация
21
Страна
Україна
Город
Нововолинськ
Вы уверены, что потом это все встанет вплотную к тонарму?
Ещё как встанет и даже в металлической коробке. В вертаках места много.

Кстати, хотел спросить, это картинка с вашего экрана, или "родная", суховская?
Это Суховская. Я симуляторами не пользуюсь.
Ещё попробую транзюки ВК в корпусе ТО-92MOD закрепить на радиаторе и пока запаять на проводах в плату.
 
Последнее редактирование:

IgorE

1 ранг
Регистрация
1 Янв 2021
Сообщения
2,873
Реакции
1,361
Репутация
74
Страна
Украина
Город
Берег ЧМ
Имя
Игорь
Предупреждений
1
Ещё как встанет и даже в металлической коробке. В вертаках места много.
Кроме самого корректора нужен БП со стабилизатором. Этот узел больше чем сам корректор и намного. Что бы не получилось "баня- через дорогу раздевалка." Выносной БП испортит всю концепцию этого корректора.
 

Юджин Кинг

2 ранг
Регистрация
30 Сен 2023
Сообщения
322
Реакции
62
Репутация
12
Страна
UA
Город
Odessa
Все расказы Сухова, что УК надо размещять в проигрывателе, чтобы избавиться от ёмкости кабеля не более чем фуфло! А ответ лежит в плоскости его бизнес интересов: маленькая печатная плата в Китае стоит немного, керамические SMD конденсаторы в цепи оос (ужас какой-то), транзисторы SMD - это все только, чтобы снизить себестоимость его поделки. Сам Сухов хороший инженер, квази бизнесмен и не более. Его конструкции я делал ещё с юности. Они рабочие, но не звучащие как хотелось бы. УК должен быть отдельной конструкцией. И собран быть на нормальных деталях, не на smd. Я применяю smd в блоках питания, автоматики, но не в усилителях. Ещё резисторы и полупроводники, и танталовые конденсаторы могу применить. Керамические конденсаторы smd - категорически НЕТ. В Суховском УК ввиду малой площади платы нет возможности сделать полигон для отвода тепла выходного транзистора и источника тока, что тоже свидетельствует о минимизации площади PCB для увеличения бизнес прибыли от его проекта.
 
Последнее редактирование:

Yurik

3 ранг
Регистрация
15 Май 2020
Сообщения
70
Реакции
94
Репутация
18
Страна
Україна
Имя
Юрий
Предупреждений
1
СМД конденсаторы бывают разные, есть же керамика NP0. Не нравится керамика - есть пленка: https://www.aliexpress.com/item/1005003432738520.html


Касательно хорошего инженера Сухова вспомнился давний єпизод. Коллега, страстный поклонник суховских схем, уже имевший ВВ-89, собрал предвариловку. По отдельности все это нормально работало, Стоило подключить суховскую предвариловку к суховскому ВВ - ВЧ динамики начинали шикарно шипеть, возбуд 146%. На сколько помню, ему так и не удалось с этим справиться. Предлагали ему все это принести на работу, но с охраной он договориться не смог, режимное предприятие.
 

Последние сообщения

Статистика форума

Темы
3,068
Сообщения
234,480
Пользователи
2,375
Новый пользователь
Sergovlad
Сверху Снизу