Резюме-в капе плохой магнитопровод.
Все остальное на хорошо.
Лтспайс-ни одного плюса, магнитопровод я не использую.
там есть возможность менять параметры моделирования. а мин степ вообще маст хев выставить
Все остальное на хорошо.
Лтспайс-ни одного плюса, магнитопровод я не использую.
в папке LIBRARY лежит nom.lib в нем список библиотек - раз в жизни можно и руками поправить, я лишнее коментил - ; точка с запятой, нужное добавилКлевета. Пара кликов. Copy-paste в закладку Models.
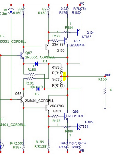
примеры можно?вот вотю в капе даже резисторы какими то катушками выглядят.
Кроме того, известно что ЛТС лучшеина возбулы реагирует. КАП запросто возбуд пропускает.
там есть возможность менять параметры моделирования. а мин степ вообще маст хев выставить
но вообще ход довольно очевидный.
