Звуковая схемотехника 2024

  • Автор темы Автор темы NEULO
  • Дата начала Дата начала
Линейность улучшена на 40 дБ. Вот этими от руками.
в симуле,в железе разницы такой уже нет и вообще в железе 0,001% это уже очень хорошо ,а это -100дб всего
пробовал менять миллера на двухпетлевого миллера в УНе
разница на выходе полного усилителя не так заметна чуть чуть меньше интермоды,посмотрел без оос и стало ясно-с простым миллером УН стал на много линейнее без оос,а так как УН самый искажающий элемент поэтому разница и не большая,его правит местная оос или общая без разницы,а входной и ВК(классА) достаточно линейны им достаточно и 60дб оос и все работает без антиклипов,которые нужны при большой общей оос,а они тоже ухудшают линейность
вобщем есть оптимум для АВ 0,001% дальше которого изощряться нет смысла,а в А классе даже 0,01% хватит,тк у динамиков на два порядка больше подобных искажений
 
Последнее редактирование:
хорошо,только покажи эту разницу на реальном спектроанализаторе а еще лучше после измерительного микрофона)))а не в симуляторе с идеальными моделями и монтажом
 
хорошо,только покажи эту разницу на реальном спектроанализаторе а еще лучше после измерительного микрофона)))а не в симуляторе с идеальными моделями и монтажом
3сb.gif
Это конечно не ампекс, а вовсе шушурин с квазей на выходе. но изменения видны на спектроанализаторе- хорошо.
 
Я согласен с Алекс 2 что основная проблема, это УН,больше всего искажений от него. И особенно хорошо это видно в мелкооснике, где нет большой глубины ООС, и любое улучшение УН, даёт улучшение звука.
Из своего небольшого опыта с мелкоосниками в железе, и прослушивания, пока нашел лишь 2 ключевых причины улучшения УН.
1. Повышение общей линейности за счёт снижения тока покоя до оптимального,для каждого типа транзисторов, при котором обеспечиваются наименьшие слуховые искажения.По идее, чем меньше ток покоя, тем лучше, но здесь уже нужно учитывать входное R следующего каскада, поэтому из этого следует пункт 2 : - максимальное повышение R вх следующего каскада после УН, для линейности работы УН.
И скорее всего придется ставить четверку ВК, ибо тройка ВК, с токами покоя УН порядка 3-5 мА, уже не справляется, и УН будет прилично искажать.
Под глубокой ООС, наверное идеальна тройка Локанти, при токах покоя УН в 13 - 18 мА.
Но при бОльших токах покоя УН, теряется микродинамика и фактурность звука.
Может поэтому типовые СЛ звучат так специфично.
Особенно хорошо слышно разницу при прослушке фильмов, где мелкоосники звучат очень театрально, атмосферно, слышны все самые тихие звуки, в звуке есть глубина и объем, а в СЛ такого нет.
 
1723452056627.png


1723452082383.png

-137 дБ по палке 1к и -134 дБ - по 18 и 21к.
Когда сделаешь лучше, можешь рассказать свои профанские шарлатанские оправдания про разбросы в каскадах сравнения, которые я тебе, гупию, разоблачил четыре дня назад, ещё в начале твоих гастролей в этой теме.

никому такие усилки не сдались
Это кто говорит? Тот, кто тразисторы в паутину паяет? ))))
 
Вот эти гармоники и есть результат неодинаковости входных транзисторов
ООС 40 дб и 100ДБ никакой видимой разницы.
на 8к. поставь на выход 3 ома. будет ещё незаметнее

Но она попала к тебе и ты её запорол.
А теперь, не показав, что ты с ней сделал, несёшь бред про мою вину. Ты даун, или как?
он пытается кусок усилка "проверять" выставляя условия которых в полной схеме- не будет.
нагрузка 8к, такую делали только сильно больные люди в 70-ых, 80-ых. тип то широкополостность зато. ну и что что звук как из ведра?
 
Подцепил к модели под названием Смерш ВК простейший.
Снимаем спектры в разных местах усилителя и глядим: (точки подписаны, надеюсь читать ты умеешь?)
1723466076127.png
1723466118334.png
И вот на секунду может показаться что ты то прав- ВК то искажает как, ОГО! , а УН намного меньше.
Но если привести входные напряжения друг к другу то картинка будет другой:
Чтоб ты не сомневался вот итоги приведения: входные напряжения:
1723466272269.png
спектры
1723466306714.png
Циферки такие:
УН 0.79%
ВК 0.1%
общие 0.000564%
Такие дела.
 

Вложения

Вот тебе заготовка, крутить можно усиление и коррекцию как захочешь.
ВК незнаю как нормально в этой тулзе смещение выставить, уужас.
У тебя в моделях точка "OUT" завязана непойми куда и непойми как. В итоге усилок нарушает закон сохранения энергии:
ВК перекошен и одно плечо заперто а другое пропускает сквозь себя амперы. Которые уходят неизвестно куда. Причём на выходе сдвиг-незначителен. В итоге если удалить аут и создать новую точку с другим названием- то всё приходит в порядок- плечи симметричны, всё регулируется. Ты думаешь нахрена я её удалил и переназвал?)
Я так понял это вот это:
.ic V(out)=0
Закомменть.

ВК незнаю как нормально в этой тулзе смещение выставить, уужас.
1723471324526.png
 
Последнее редактирование:
Мелкоосник в японском стиле 80-х.
Ку 10, Кг 0.0006%, спектр -110дб, ток покоя 100ма.
меандр нормальный
 

Вложения

Fourier components of V(out)
DC component:0.0138654

Harmonic Frequency Fourier Normalized Phase Normalized
Number [Hz] Component Component [degree] Phase [deg]
1 2.000e+04 2.198e+01 1.000e+00 -2.01° 0.00°
2 4.000e+04 1.577e-05 7.175e-07 16.22° 18.23°
3 6.000e+04 3.726e-05 1.695e-06 36.74° 38.74°
4 8.000e+04 1.757e-05 7.995e-07 110.22° 112.23°
5 1.000e+05 3.978e-05 1.810e-06 106.44° 108.45°
6 1.200e+05 1.458e-05 6.633e-07 121.05° 123.06°
7 1.400e+05 8.331e-05 3.790e-06 118.84° 120.85°
8 1.600e+05 1.042e-05 4.739e-07 132.89° 134.89°
9 1.800e+05 8.997e-05 4.093e-06 128.69° 130.70°
Total Harmonic Distortion: 0.000625%(0.000774%)


N-Period=1
Fourier components of V(driver)
DC component:1.94336

Harmonic Frequency Fourier Normalized Phase Normalized
Number [Hz] Component Component [degree] Phase [deg]
1 2.000e+04 2.247e+01 1.000e+00 -1.84° 0.00°
2 4.000e+04 2.174e-03 9.674e-05 177.92° 179.76°
3 6.000e+04 2.121e-03 9.440e-05 21.50° 23.34°
4 8.000e+04 6.641e-04 2.956e-05 -162.30° -160.46°
5 1.000e+05 1.233e-03 5.487e-05 -163.72° -161.87°
6 1.200e+05 3.554e-04 1.582e-05 -149.75° -147.90°
7 1.400e+05 1.661e-03 7.393e-05 -150.37° -148.53°
8 1.600e+05 1.871e-04 8.328e-06 -137.85° -136.01°
9 1.800e+05 1.397e-03 6.219e-05 -141.10° -139.25°
Total Harmonic Distortion: 0.017835%(0.018816%)

N-Period=1
Fourier components of V(nfb)
DC component:0.0451558

Harmonic Frequency Fourier Normalized Phase Normalized
Number [Hz] Component Component [degree] Phase [deg]
1 2.000e+04 1.999e+00 1.000e+00 -1.66° 0.00°
2 4.000e+04 3.807e-07 1.904e-07 -73.19° -71.53°
3 6.000e+04 5.204e-07 2.603e-07 36.30° 37.96°
4 8.000e+04 2.540e-07 1.271e-07 109.80° 111.46°
5 1.000e+05 5.719e-07 2.861e-07 106.82° 108.48°
6 1.200e+05 2.104e-07 1.053e-07 121.27° 122.92°
7 1.400e+05 1.198e-06 5.991e-07 119.21° 120.87°
8 1.600e+05 1.489e-07 7.448e-08 133.76° 135.41°
9 1.800e+05 1.295e-06 6.479e-07 129.06° 130.72°
Total Harmonic Distortion: 0.000100%(0.000000%)

вот эта
Сходил на вот эту.
Во первых гармоники у тебя вычисляются в числе 10. Мы всегда мерим 20.
Вот такой директивой:
.four 20k 20 V(Out)
Ну и ничего не меняя запустил транзиент.. Мягко говоря.. Грубо выражаясь.
1723486403221.png
Ну что это такое за безобразие?
1723486881264.png
Хотя бы так бы было..
 
Посмотреть вложение 107241
А вот тут мы вас и поправим.
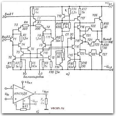
1. Резисторы 5 и 14 включаются // эмиттерным переходам транзисторов дифа, Ку4 и Ку7.
2. Сопротивления у тебя выбраны маленькими. Именно эти резисторы оптимизировались в ЭЛЬБРУСЕ под Rист=0, вышло 10к.
3. Коллекторы входных повторителей включаются в петлю следящей ОС подсоединением к эмиттерам Ку2 и Ку8. Иначе отхватишь искажений на ровном месте.
А навіщо городити це все, якщо на вході можна використати пари Баксандалла замість Т7, Т23 і Т4, Т24?
 
. Но вы мало слушаете, поэтому и получаются жуткие монстры.
Ну да, совсем жуткие монстры
1723490306019.png
1723490363761.png
Как раз его сегодня и слушал
,..просто шутя, между делом, пересобрал свой мелкоосник с преампом за 3 мин - в глубокоосник
 
1723529801377.png


почему вс эти циферки глубины ООС бессмысленны при искажениях порядка 130 дб (для самых лучших оу)?
ОСС подается в точку NFB, в этой точке сигнал линеен и оос работает до бесконечно малых искажений, но!
Переходы база-эммитеров 3 и 4 лежат вне ООС, их напряжения нелинейны, вносят искажения , которые, компенсируются искажениями переходов база-эммитер транзисторов 1 и 2.
Для тупых - искажения транзистора 4 компенсирует транзистор 2, а искажения 3 компенсирует 1.
И если вы настолько тупорылые, что не можете понять, как две нелинейности могут компенсровать одна другую без обратной связи то вы дебилы просто.
И вся линейность начиная с искажений порядка 130 дб (для самых лучших оу) зависит от степени их идентичности.
В дифкаскадах аналогично.
В инвертах все переходы лежат в петле оос, и она работает до бесконечности.
 
Последнее редактирование:
Ну да. а до этого я СЛ не слышал конечно )
ФМ 50-2, Сухов 89, Зуев 84
Глубина оос ФМ 50- около 40дБ, Сухова- примерно 65, Зуев - не выше 40. То что ты собрал- около 65. То что я собрал примерно 92дБ. Так что ты что то около Сухова слушал вчера за исключением одной разницы- Сухов неинверт и слежения у него на входе нет.
Причислять все три схемы к неким сл, сверхлинейникам, это надо быть хорошо долбанутым или просто опять всем мозги трахать. У тебя как с этим? Первое или второе?
 
Это потому, что дебилкуватый.
А я вот - могу. Даже дебилу.

При равных условиях:
режимных токах и напряжениях,
входных сигналах равной амплитуды и частоты
параллельник сливает дифу
20 дБ или 10 раз по линейности.

Если бы у тебя было хоть два ганглия в мозжечке, ты бы проверил это и понял, что обосрался:


Но, так как ты тупой, и находишься под действием эффекта Даннинга-Крюгера, ты не способен самостоятельно оценить степень собственной тупости, и это за тебя сделал я.
Давай так - ты везде писал, что локанти уделывает даймонд.
Вслепую спектры сравним, ты скажешь, который лучше, и одинаковыми транзисторами и режимами.
Кстати, я с тобой не спорю, а просто доказую, что ты балаболка.
1723547306104.png
1723547323623.png
 
Этих децибел нет в реальном мире, так как транзисторы 1 и 3, а так-же 2 и 4 не идентичные.
деревяшка. Они и в модели не идентичные. 1 и 2 , 3 и 4. А не то что ты нам втюхиваешь.
 
Для тупых - искажения транзистора 4 компенсирует транзистор 2, а искажения 3 компенсирует 1.
модель 4 та-же что и 2.
модель 1 та-же, что и 3.
А в реале они разные.
позвольте спросить?
 
Последнее редактирование модератором:
Последнее редактирование модератором:
В смысле, с какого хрена?
Потому, что в реальных кристалах транзисторы отличаются.
Вот на величины порядка 0.0003 % искажений.
забавным представляется что не только кристаллы отличаются, про них тут и разговаривать не о чем- отличаются. А резисторы, отличаются? А конденсаторы? А диоды? От тут беда, всё отличается. Чтож делать то?

1723547576967.png1723548594250.png
Твой параллельник "победил" Локантевскую тройку, не бум счас за термостабильность и прочее. Правда в паралельнике 4 лишних транзистора, но такое себе.
Штука в том что неважно кто кого "победил".
1723549269160.png
Вчерашний ОгурецЪ оба варианта твоих разделывает под орех просто. Хотя ВК у него менее линеен, как я помню.
 
представляю Песец МелкоОZ
ШедеврЪ мелкоосья
1723559226260.png
1723559290060.png
 

Вложения

Последнее редактирование:
А по короче можно.
 
Вот тут корифеи соревнуются - к кого МЕНЬШЕ гармоники.
Тут уже 0.000000... идут

А вот у кого БОЛЬШЕ???
У меня РЕКОРД = 336%.

Больше у кого бывало ?
И, вообще, а могут быть искажения Кг быть больше 100%?
 
Это не я, а симуль выдаёт.

Так могут искажения Кг быть больше 100%?
Или это глюки симулятора ?
 
Это не я, а симуль выдаёт.

Так могут искажения Кг быть больше 100%?
Или это глюки симулятора ?
могут. если искажения больше основной частоты. Чего ты удивляешься? это значит что у тебе генерация где то. Или ещё что нибудь такое. Клип опять же.
Или у тебя просто измерение гармоник настроено неправильно. С генератора идёт одна частота, а измеряешь ты относительно другой. Такие надписи .four чего то там, с частотами, они за это отвечают.
 

Статистика форума

Темы
3,302
Сообщения
262,894
Пользователи
2,544
Новый пользователь
vlad'mir
Назад
Сверху Снизу