Звуковая схемотехника 2024

  • Автор темы Автор темы NEULO
  • Дата начала Дата начала
советую одну из них настроить так:
.four {f} 20 v(out)
Здесь. {f} частота изменяемая другой командой, 20 - число учитываемых гармоник, v(out)- точка измерения.
Частота настраивается вот так:
.param f=1k
где после равно записываешь нужную частоту измерения. при этом чтобы синхронизировать генератор и измерения нужно его настроить вот так:
1723638602333.png

Здесь частота тоже задана {f}.
 
Разобрался , почему в одних моделях, спектр наклонная линия, а в других, горизонтальная.
Сначала думал это дифкаскад, но диф оказался лишь частным случаем вот такого варианта запитки входа.
IMG_20240814_184352.jpg
Вот именно такое включение, даёт резкое снижение искажений на НЧ, даёт горизонтальную полку спектра, вместо наклонной.
 
Разобрался , почему в одних моделях, спектр наклонная линия, а в других, горизонтальная.
Сначала думал это дифкаскад, но диф оказался лишь частным случаем вот такого варианта запитки входа.
Посмотреть вложение 107463
Вот именно такое включение, даёт резкое снижение искажений на НЧ, даёт горизонтальную полку спектра, вместо наклонной.
Ничего ты не разобрался. Косую линию дают конденсаторы в цепях сигнала или сдвиг по постоянке на входе.(первое чаще)
А то что ты нарисовал какая то дичь. что это вообще за хрень?

Кондеры на входе дают частоту среза по НЧ, но какое это имеет отношение к графику спектра?...очень очень косвенное, и никак не влияющее на угол наклона, я пробовал и УПТ в обычном включении, все равно наклон остаётся тем же.
Слушай, в тонкостях сима ты может и впереди планеты всей, но по физике процессов, тебе - два с плюсом.
И прежде чем что- то заявлять чего не понимаешь и не проверил, надо хотя бы проверить и убедиться, что ты говоришь верно, что бы не выглядеть дураком.
А то вечно ляпнешь такое за физику, хоть плачь , хоть смейся
ну конечно. методика измерения симулятором эта такая физика в которой ты у нас впереди планеты всей. Родимец, дай модель поглядеть твоего "УПТ" и я покажу почему у тебя спектр косит. А так болтать как ты делаешь- много ума не нужно особо. Делать вид что ты дохера такой умный. Ну да ну да. Только делать вид и быть.. ну ты понимаешь. Модель гони, посмотрим.
 
Спасибо НЕУЛО, понял.
Пока рано мне в генераторы лезть.
Я нашёл откуда у глюка ноги ростут :-)
ООСы были слабовахые, вот чуть сопротиления побольше и генерация прёт. КРЯСИВАЯ ТАКАЯ :-) :-) :-) :-)

Вот модуль БОЛЕЕ МЕНЕЕ сбалансировал на 0,16%. Это при всем лошадином - 0,5 вольта на входе при 20 кгц
Фигня канэчна...
А оконечный умощнитель прицепил, с его 0,00125% искажений.
И ОПЯТЬ ВСЁ поновой ГЕНЕРИТ....

Советы будут ?
 
1. Наклон линии все равно остался, даже при 4000 мкФ.
это потому что мне лень ещё нули рисовать. сам подрисуй, я тебе модель оставил.

3.Выравнивает наклон в горизонт(уменьшение искажений) - именно то включение,что я показал на эскизе, то есть - эффективно снижает искажения на НЧ.
угу. искажений. каких нахрен искажений? Это не искажения, а погрешность рассчётов. Мож попробовать посчитать с интервалом не 100n как обычно а 10n, если терпения хватит.
А вообще можешь мне ещё рассказать про "шумовую полку", вот я поржу то.

Даже если ты сделаешь УПТ, наклон все равно останется тот же.
Где?
1723649626589.png
Выбирай.
 
Последнее редактирование модератором:
то что ты нарисовал какая то дичь.
Ты говоришь - дичь, а сим с тобой не согласен, легко проглотил, переварил/просчитал, и выдал результат
Кому верить?...
что это вообще за хрень?
Это схема с ОБ - инвертор под ООС
 
Ты говоришь - дичь, а сим с тобой не согласен, легко проглотил, переварил/просчитал, и выдал результат
Кому верить?...
В смысле сим со мной не согласен? Ты им пользоваться то умеешь? Как научишься- тогда можешь начинать спорить. А пока лучше меня слушай.
Это схема с ОБ - инвертор под ООС
ты долбозавр, ОБ- неинвертирует сигнал. Инвертирует только ОЭ.

Не удивлюсь,если мой пост снесут, а твою бредятину в цитате - оставят.
Модерация здесь - своеобразная
Читай
1723658243535.png
 
Я же написал " инвертор под ООС"...тебе это ни о чем не говорит??....
 
Последнее редактирование модератором:
Это схема с ОБ - инвертор под ООС
Вот что ты написал. ОБ не умеет инвертор. Значит надо всю схему рисовать и обводить инвертор. Например писать "входной каскад инвертора".
 
Ну что ж, попробовал сейчас идею "диодного бустера"(мах усиление) - в железе(макет)

IMG_20240815_001230.png
Идея жизнеспособна.
Все работает отлично,ток покоя держится,звук норм, генерации нет
Слушаю и тестирую дальше.
2. По-сути, она была реализована ещё в ФМ 50-2 заводскими разрабами, только немного криво, без диодного бустера
IMG_20240815_002643.jpg
Но все это работало,и работало отлично во многих и многих реализациях в железе.
Может ещё и поэтому, мне так нравился звук этой схемы, и остался со мной навсегда в золотом фонде схем УНЧ...как знать?
 
Последнее редактирование:
Ну что ж, попробовал сейчас идею "диодного бустера"(мах усиление) - в железе(макет)

Посмотреть вложение 107493
Идея жизнеспособна.
Все работает отлично,ток покоя держится,звук норм, генерации нет
Слушаю и тестирую дальше.

Це безглуздя являє собою пару Баксандала. З підвивертом. Так, ідея життєздатна, підтверджено електронікою на протязі, принаймні, останніх пів сторічча. _da Вірніше, дві пари, увімкнуті в опозиції одна до одної. Але від цього нічого принципово не змінюється в алгоритмі роботи, залежності режимів від температури, тощо.

2. По-сути, она была реализована ещё в ФМ 50-2 заводскими разрабами, только немного криво, без диодного бустера
Посмотреть вложение 107494
Но все это работало,и работало отлично во многих и многих реализациях в железе.
А це принципово інше безглуздя, реалізоване в ФМ 50-2 досить рівно, як для свого часу, але сьогодні жоден освічений схемотехнік так схему стабілізації напруги зміщення не реалізовує.
 
Последнее редактирование модератором:
Ну что ж, попробовал сейчас идею "диодного бустера"(мах усиление) - в железе(макет)

Посмотреть вложение 107493
Идея жизнеспособна.
Все работает отлично,ток покоя держится,звук норм, генерации нет
Слушаю и тестирую дальше.
2. По-сути, она была реализована ещё в ФМ 50-2 заводскими разрабами, только немного криво, без диодного бустера
Посмотреть вложение 107494
Но все это работало,и работало отлично во многих и многих реализациях в железе.
Может ещё и поэтому, мне так нравился звук этой схемы, и остался со мной навсегда в золотом фонде схем УНЧ...как знать?
Ты своим бустером три вольта амплитуды выходного сигнала отъел. Как следствие недобрал примерно четверть выходной мощности.
 
Последнее редактирование модератором:
Это сплошь и рядом в ламповой технике, вместо катодного резистора смещения, используется. Сттл-у осталось лишь понять, зачем.
 
Да в ламповой технике не жалко. Там напряжение питания высокое. И без автосмещения некоторые лампы при фиксированном смещении в разнос идут.
А у него питание +- 22 В, на фильтре высаживается пара вольт и еще три добавочных отъесть. Дурость конченная.
 
Это сплошь и рядом в ламповой технике, вместо катодного резистора смещения, используется. Сттл-у осталось лишь понять, зачем.
Не знаю зачем в ламповой технике так делают,я сделал лишь для того, что бы снять mах усиление с УН, в УНЧ с ООС.
Ибо сказано -" линейность в УНЧ с ООС, есть- усиление"
И так оно и есть.
На слух,искажений стало меньше, ушли противные искажения когда высокие частоты модулировались низкими, становились блеюшими.
Звук стал более фактурный, четкий

Да в ламповой технике не жалко. Там напряжение питания высокое. И без автосмещения некоторые лампы при фиксированном смещении в разнос идут.
А у него питание +- 22 В, на фильтре высаживается пара вольт и еще три добавочных отъесть. Дурость конченная.
Сделайте второй этаж для УН, но max усиление оставьте, в чем проблема...

Или вот ещё хорошее решение.
IMG_20240815_095607.jpg
Просто нужно сделать это симметричным (убрать ГСТ), и убрать местную ООС в виде R12.
И будет хорошо.
 
Макс усиление обеспечивается другими методами, в отличие от твоих разумными. Могу открыть секрет - нужно нагружать каскады на генераторы тока, зеркала и развязывать повторителями. Вот тебе и макс усиление.
И как бонус от этих мер еще и линейность увеличивается, вследствии уменьшения девиации токов коллектора и напряжений Ube.

SSTL, для начала книжку Р. Свореня "Транзисторы. Шаг за шагом." скачай и прочитай, может чему научишься. А потом уже за более тонкие материи возьмешься, если конечно поймешь.
А то ведь получается так - Дуракам закон не писан, если писан то не читан, если читан то неправильно понят. Вот и у тебя так - лепишь невесть что и из получившегося делаешь прямо противоположные выводы. Прямо трансвестизм и ЛЖБТ какие-то.
 
Последнее редактирование:
В схеме с однокаскадным усилением УН, но с бустером, я всего лишь частично перераспределил общее усиление с - напряжения на ток.
В типовых схемах, делают два каскада усиления по U, с умеренным Ку в каждом каскаде, лишь для того, что бы конечный УН, мог работать с токами покоя 13-18 ма, которые нормально вяжутся с тройкой Локанти.
Я пошел немного другим путем.
Снял максимальное усиление с одного каскада УН, при - уменьшенном токе покоя 5-7 мА, и поставил после него - 4 каскада усиления по току,вместо трёх,что бы не потерять набранное усиление.
То есть общее кол-во каскадов осталось то же, только один каскад по напряжению, поменялся на токовый, в ВК
Какой выигрыш?
1. Один каскад УН,вносит меньше искажений ,чем два,и, так же, меньше фазовый сдвиг. Это понятно.
2. Уменьшенный ток покоя УН, 5-7 мА против 13-18 мА, делает его более линейным - в принципе, а значит ещё меньше искажений.
Что и показывает сим и, прослушивание.
 
2. Уменьшенный ток покоя УН, 5-7 мА против 13-18 мА, делает его более линейным - в принципе, а значит ещё меньше искажений.
Что и показывает сим и, прослушивание.
Це маячня.
 
Это не бред, но утверждение спорное, не спорю.
Наверное у каждого конкретного типа транзисторов,есть некий оптимальный ток покоя (при заданном Uп), при котором обеспечиваются наименьшие искажения, при условии, что R входа следующего каскада - бесконечно, или очень велико, и почти не влияет на УН.
Но в моем случае, при таком низком питании, вполне разумно и целесообразно применить в УН маломощные высокочастотные звуковые транзисторы типа кт3102-07 ( или импортный аналог) с большим Ку, у которых рабочий ток покоя в режиме УН, как раз в пределах 3- 7 мА, но никак не 13-18 мА.
Я проверял их, и на 15 мА тока покоя, и звук мне показался хуже, грязнее и менее фактурным/детальным.
 
Последнее редактирование модератором:
SSTL, фактурность чем измерять? И в каких единицах? Хочу в функционал Audio Precision добавить. Буду, однако, им писать чтобы функцию добавили.

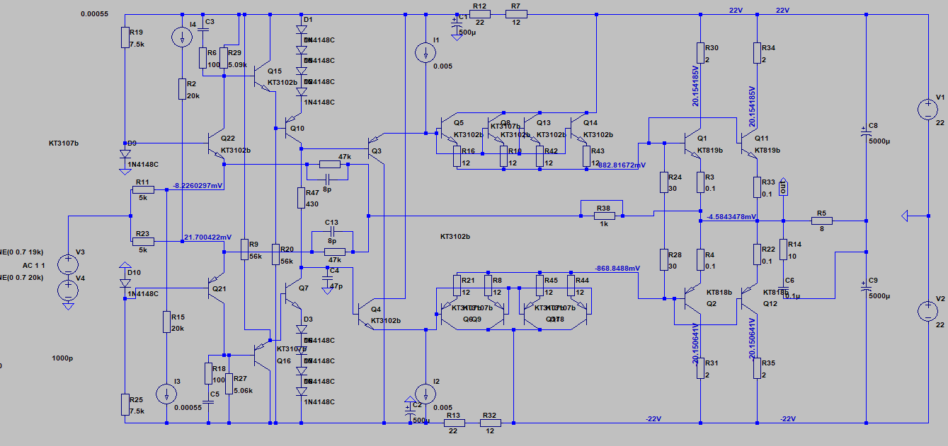
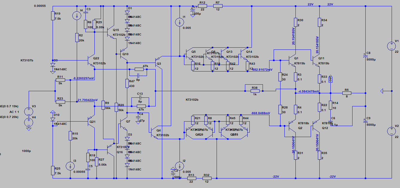
Что-то здесь однокаскадный УН я и с двумя очками не нашел.
Да тут двухкаскадный, но не традиционный.
 
Вот видишь , Владимир, тут величайший ум современной схемотехники действует. Где уж нам.
Посмотреть вложение 107513
Вот например великое творение гения. Вызывает лишь один вопрос, вместо двух традиционных. Нахуя?
Это видимо для того, чтобы постоянка на выходе лучше плавала.
 
Это видимо для того, чтобы постоянка на выходе лучше плавала.
добавляет искристости, по всей видимости. кстати тоже надо в аудио прецижен бы. а то искристость то мы и не измеряем. безобразие. А я напишу создателям спектры плюс, что это у них нету. упущение.
А ещё давно ведь писали что в измерилки надо бы микродинамикометр, а воз и ныне там- нету. :(
 
В смысле сим со мной не согласен? Ты им пользоваться то умеешь? Как научишься- тогда можешь начинать спорить. А пока лучше меня слушай.

ты долбозавр, ОБ- неинвертирует сигнал. Инвертирует только ОЭ.
Сергей, а что существующие матерные слова уже не отображают сущность проблемы? Поэтому пришлось новые придумывать?
 
В типовых схемах, делают два каскада усиления по U, с умеренным Ку в каждом каскаде
Вообще каждую фразу надо в граните отливать и в метро на стену вешать.
Типовая схема с умеренным Ку в каждом каскаде, только вчера запилил.
Сергей, а что существующие матерные слова уже не отображают сущность проблемы? Поэтому пришлось новые придумывать?
У меня бабушка и дедушка были мастера матерного слова, но главное их мастерство было в словообразовании. Это у меня у от них. Я конечно послабее. Но стараюсь не ударить мимо))
Глядя на эти "схемы" окромя как обогащать русский язык- ничего и не остаётся.)
 
добавляет искристости, по всей видимости. кстати тоже надо в аудио прецижен бы. а то искристость то мы и не измеряем. безобразие. А я напишу создателям спектры плюс, что это у них нету. упущение.
А ещё давно ведь писали что в измерилки надо бы микродинамикометр, а воз и ныне там- нету. :(
От AP нужно катерически потребовать расширить функционал приборов. Ввести возможность измерения фактурности, искристости, микродинамики и вовлеченности, а также эмоциональности. И разработать методику измерений. От Госстандарта потребовать разработки ГОСТа.
 
От AP нужно катерически потребовать расширить функционал приборов. Ввести возможность измерения фактурности, искристости, микродинамики и вовлеченности, а также эмоциональности. И разработать методику измерений. От Госстандарта потребовать разработки ГОСТа.
АР тяжелы на подъём.
Вот ребята подсуетились, выдали новую версию:
1.png
 

Статистика форума

Темы
3,302
Сообщения
262,886
Пользователи
2,544
Новый пользователь
vlad'mir
Назад
Сверху Снизу